Preoperative Serum C-Reactive Protein Levels Are Elevated in Uterine Sarcoma Compared with Leiomyoma: A Retrospective Cohort Study
Simple Summary
Abstract
1. Introduction
2. Materials and Methods
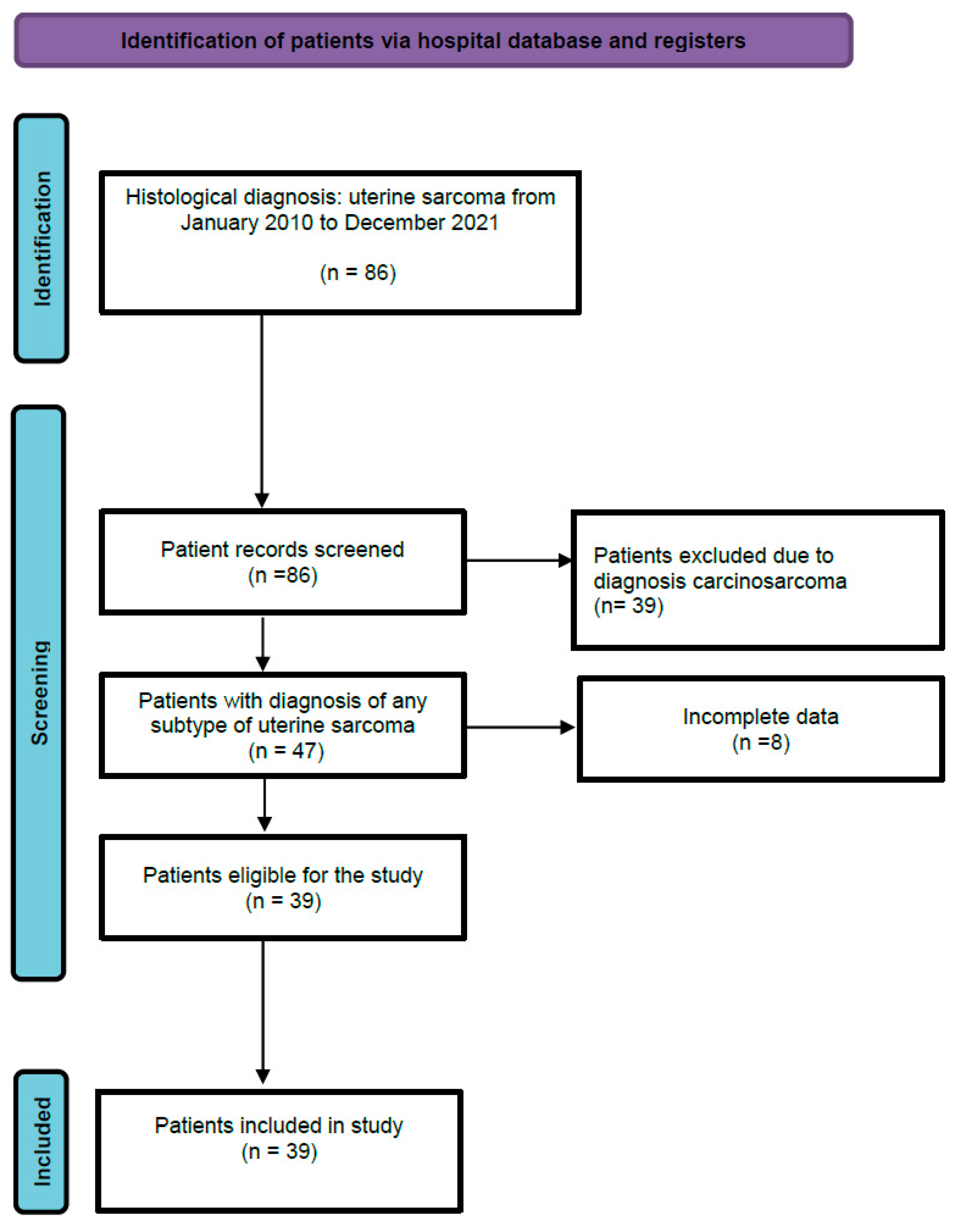
2.1. Study Design and Patients
2.2. CRP Measurement
2.3. Ethical Approval
2.4. Statistical Analysis
3. Results
3.1. Patient Characteristics
3.2. Preoperative CRP Levels in Sarcoma and Leiomyoma
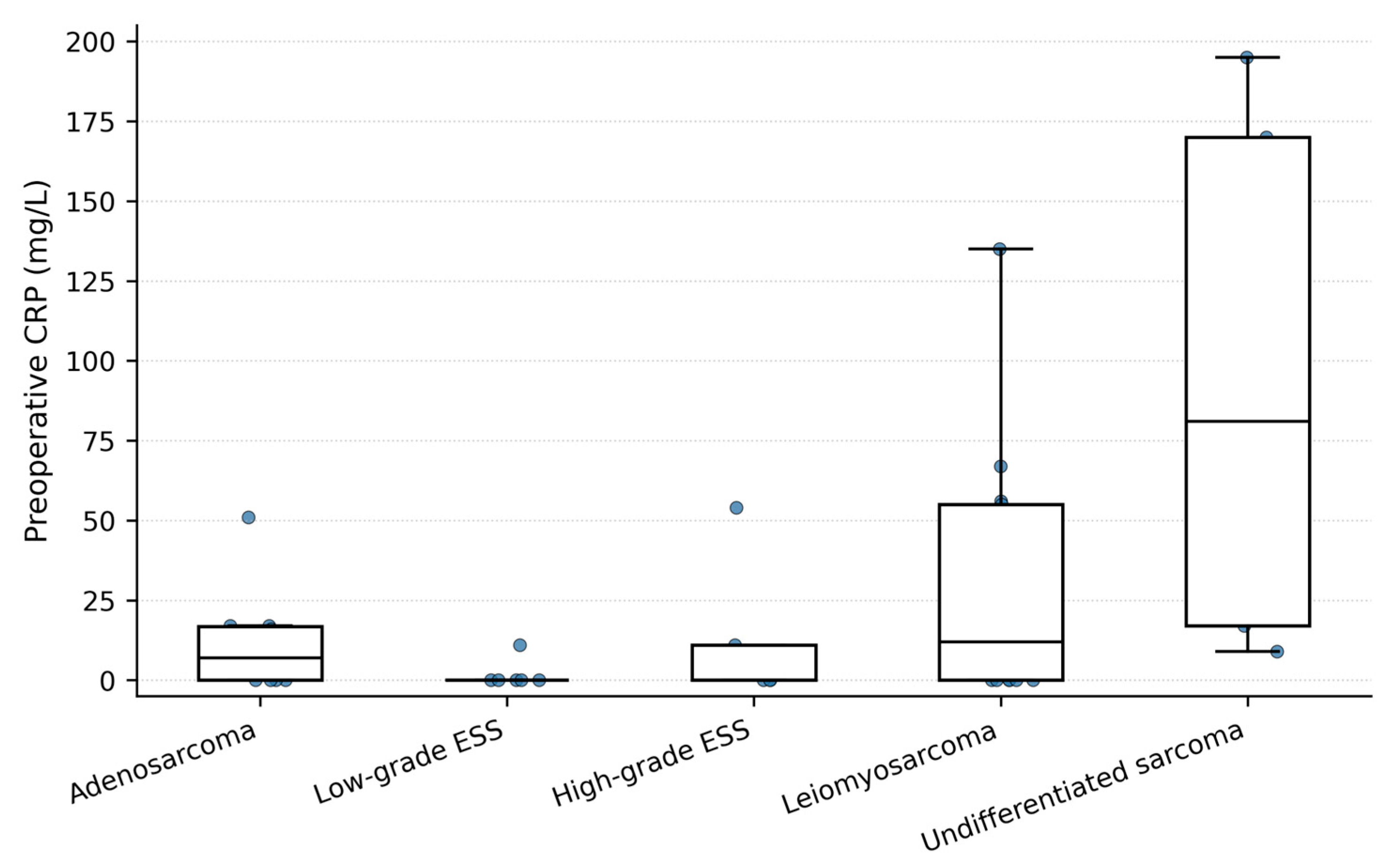
3.3. CRP Levels According to Sarcoma Subtype
3.4. CRP Levels and Tumour Aggressiveness
3.5. Correlation Between Age and CRP
3.6. Postoperative CRP Levels
4. Discussion
5. Conclusions
Author Contributions
Funding
Institutional Review Board Statement
Informed Consent Statement
Data Availability Statement
Acknowledgments
Conflicts of Interest
Abbreviations
| AUC | Area under the curve |
| CRP | C-reactive protein |
| ESS | Endometrial stromal sarcoma |
| IQR | Interquartile range |
| ROC | Receiver operating characteristic |
| SPSS | Statistical Package for the Social Sciences |
| WHO | World Health Organization |
References
- Hosh, M.; Antar, S.; Nazzal, A.; Warda, M.; Gibreel, A.; Refky, B. Uterine sarcoma: Analysis of 13,089 cases based on surveillance, epidemiology, and end results database. Int. J. Gynecol. Cancer 2016, 26, 1098–1104. [Google Scholar] [CrossRef] [PubMed]
- Perhavec, A.; Djurišič, A.; Merlo, S. Sarkomi maternice. In 2 Šola o Ginekološkem Raku—Rak Materničnega Telesa; Onkološki Inštitut Ljubljana: Ljubljana, Slovenia, 2016; pp. 76–79. [Google Scholar]
- Bužinskienė, D.; Mikėnas, S.; Drąsutienė, G.; Mongirdas, M. Uterine sarcoma: A clinical case and a literature review. Acta Medica Litu. 2018, 25, 206–218. [Google Scholar] [CrossRef] [PubMed]
- D’Angelo, E.; Prat, J. Uterine sarcomas: A review. Gynecol. Oncol. 2010, 116, 131–139. [Google Scholar] [CrossRef]
- Prat, J.; Mbatani, N. Uterine sarcomas. Int. J. Gynecol. Obstet. 2015, 131, S105–S110. [Google Scholar] [CrossRef]
- ACOG. Power Morcellation and Occult Malignancy in Gynecologic Surgery; ACOG: Washington, DC, USA, 2014; Available online: https://www.acog.org/Clinical-Guidance-and-Publications/Task-Force-and-Work-Group-Reports/Power-Morcellation-and-Occult-Malign (accessed on 7 January 2026).
- Wysowski, D.K.; Honig, S.F.; Beitz, J. Uterine sarcoma associated with tamoxifen use. N. Engl. J. Med. 2002, 346, 1832–1833. [Google Scholar] [CrossRef]
- Memarzadeh, S.; Berek, S.J. Uterine Sarcoma: Classification, Clinical Manifestations, and Diagnosis. Available online: https://www.uptodate.com/contents/uterine-sarcoma-classification-epidemiology-clinical-manifestations-and-diagnosis (accessed on 7 January 2026).
- Seddon, B.M.; Davda, R. Uterine sarcomas—Recent progress and future challenges. Eur. J. Radiol. 2011, 78, 30–40. [Google Scholar] [CrossRef]
- Taylan, E.; Sahin, C.; Zeybek, B.; Akdemir, A. Contained morcellation: Review of current methods and future directions. Front. Surg. 2017, 4, 15. [Google Scholar] [CrossRef][Green Version]
- WHO Classification of Tumours Editorial Board. Female Genital Tumours, 5th ed.; WHO Classification of Tumours; International Agency for Research on Cancer: Lyon, France, 2020; Volume 4. [Google Scholar]
- Von Bargen, E.C.; Grimes, C.L.; Mishra, K.; Wang, R.; Haviland, M.J.; Hacker, M.R.; Carnevale, J.A.; Estes, A.J.; Elkadry, E.A. Prevalence of occult pre-malignant or malignant pathology at the time of uterine morcellation for benign disease. Int. J. Gynaecol. Obstet. 2017, 137, 123–127. [Google Scholar] [CrossRef]
- Amant, F.; Coosemans, A.; Debiec-Rychter, M.; Timmerman, D.; Vergote, I. Uterine sarcomas. Lancet Oncol. 2009, 10, 1188–1198. [Google Scholar] [CrossRef] [PubMed]
- Mantovani, A.; Allavena, P.; Sica, A.; Balkwill, F. Cancer-related inflammation. Nature 2008, 454, 436–444. [Google Scholar] [CrossRef]
- Hefler, L.A.; Concin, N.; Hofstetter, G.; Marth, C.; Mustea, A.; Sehouli, J.; Zeillinger, R.; Leipold, H.; Lass, H.; Grimm, C.; et al. Serum C-reactive protein as independent prognostic variable in patients with ovarian cancer. Clin. Cancer Res. 2008, 14, 710–714. [Google Scholar] [CrossRef]
- Jackson, J.R.; Seed, M.P.; Kircher, C.H.; Willoughby, D.A.; Winkler, J.D. The codependence of angiogenesis and chronic inflammation. FASEB J. 1997, 11, 457–465. [Google Scholar] [CrossRef]
- Balkwill, F.; Mantovani, A. Inflammation and cancer: Back to Virchow? Lancet 2001, 357, 539–545. [Google Scholar] [CrossRef]
- Erlinger, T.P.; Platz, E.A.; Rifai, N.; Helzlsouer, K.J. C-reactive protein and the risk of incident colorectal cancer. JAMA 2004, 291, 585–590. [Google Scholar] [CrossRef] [PubMed]
- Shimada, H.; Nabeya, Y.; Okazumi, S.-I.; Matsubara, H.; Shiratori, T.; Aoki, T.; Sugaya, M.; Miyazawa, Y.; Hayashi, H.; Miyazaki, S.-I.; et al. Elevation of preoperative serum C-reactive protein level is related to poor prognosis in esophageal squamous cell carcinoma. J. Surg. Oncol. 2003, 83, 248–252. [Google Scholar] [CrossRef]
- Hashimoto, K.; Ikeda, Y.; Korenaga, D.; Tanoue, K.; Hamatake, M.; Kawasaki, K.; Yamaoka, T.; Iwatani, Y.; Akazawa, K.; Takenaka, K. The impact of preoperative serum C-reactive protein on the prognosis of patients with hepatocellular carcinoma. Cancer 2005, 103, 1856–1864. [Google Scholar] [CrossRef] [PubMed]
- Miyata, Y.; Koga, S.; Nishikido, M.; Noguchi, M.; Kanda, S.; Hayashi, T.; Saito, Y.; Kanetake, H. Predictive values of acute phase reactants, basic fetoprotein, and immunosuppressive acidic protein for staging and survival in renal cell carcinoma. Urology 2001, 58, 161–164. [Google Scholar] [CrossRef]
- Schwameis, R.; Grimm, C.; Petru, E.; Natter, C.; Staudigl, C.; Lamm, W.; Koelbl, H.; Krainer, M.; Brodowicz, T.; Reinthaller, A.; et al. The prognostic value of C-reactive protein serum levels in patients with uterine leiomyosarcoma. PLoS ONE 2015, 10, e0133838. [Google Scholar] [CrossRef] [PubMed]
- Schmid, M.; Schneitter, A.; Hinterberger, S.; Seeber, J.; Reinthaller, A.; Hefler, L. Association of elevated C-reactive protein levels with an impaired prognosis in patients with surgically treated endometrial cancer. Obstet. Gynecol. 2007, 110, 1231–1236. [Google Scholar] [CrossRef]
- Bodner-Adler, B.; Kimberger, O.; Schneidinger, C.; Kölbl, H.; Bodner, K. Prognostic significance of pre-treatment serum C-reactive protein level in patients with adenocarcinoma of the uterine cervix. Anticancer Res. 2016, 36, 4691–4696. [Google Scholar] [CrossRef][Green Version]
- McMillan, D.C. The systemic inflammation-based Glasgow Prognostic Score: A decade of experience in patients with cancer. Cancer Treat. Rev. 2013, 39, 534–540. [Google Scholar] [CrossRef]
- Leursen, G.; Gardner, C.S.; Sagebiel, T.; Patnana, M.; de CastroFaria, S.; Devine, C.E.; Bhosale, P.R. Magnetic resonance imaging of benign and malignant uterine neoplasms. Semin. Ultrasound CT MR 2015, 36, 348–360. [Google Scholar] [CrossRef] [PubMed]
- Santos, P.; Cunha, T.M. Uterine sarcomas: Clinical presentation and MRI features. Diagn. Interv. Radiol. 2015, 21, 4–9. [Google Scholar] [CrossRef] [PubMed]
- Volanakis, J.E. Human C-reactive protein: Expression, structure, and function. Mol. Immunol. 2001, 38, 189–197. [Google Scholar] [CrossRef]
- Coussens, L.M.; Werb, Z. Inflammation and cancer. Nature 2002, 420, 860–867. [Google Scholar] [CrossRef]
- Menyhart, O.; Fekete, J.T.; Győrffy, B. Inflammation and colorectal cancer: A meta-analysis of the prognostic significance of the systemic immune–inflammation index (SII) and the systemic inflammation response index (SIRI). Int. J. Mol. Sci. 2024, 25, 8441. [Google Scholar] [CrossRef] [PubMed]
- Passardi, A.; Azzali, I.; Bittoni, A.; Marisi, G.; Rebuzzi, F.; Molinari, C.; Bartolini, G.; Matteucci, L.; Sullo, F.G.; Debonis, S.A.; et al. Inflammatory indices as prognostic markers in metastatic colorectal cancer patients treated with chemotherapy plus bevacizumab. Ther. Adv. Med. Oncol. 2023, 15, 17588359231212184. [Google Scholar] [CrossRef]
- Groblewska, M.; Mroczko, B.; Sosnowska, D.; Szmitkowski, M. Interleukin 6 and C-reactive protein in esophageal cancer. Clin. Chim. Acta 2012, 413, 1583–1590. [Google Scholar] [CrossRef]
- Kuroda, K.; Toyokawa, T.; Tsujio, G.; Miki, Y.; Yoshii, M.; Kasashima, H.; Fukuoka, T.; Tamura, T.; Shibutani, M.; Lee, S.; et al. Significance of systemic inflammatory markers as prognostic predictors in stage II/III gastric cancer among older patients. Anticancer Res. 2025, 45, 1681–1694. [Google Scholar] [CrossRef]
- Polterauer, S.; Grimm, C.; Tempfer, C.; Sliutz, G.; Speiser, P.; Reinthaller, A.; Hefler, L.A. C-reactive protein is a prognostic parameter in patients with cervical cancer. Gynecol. Oncol. 2007, 107, 114–117. [Google Scholar] [CrossRef]
- Wang, F.; Dai, X.; Chen, H.; Hu, X.; Wang, Y. Clinical characteristics and prognosis analysis of uterine sarcoma: A single-institution retrospective study. BMC Cancer 2022, 22, 1050. [Google Scholar] [CrossRef] [PubMed]
- Raspagliesi, F.; Maltese, G.; Bogani, G.; Fucà, G.; Lepori, S.; De Iaco, P.; Perrone, M.; Scambia, G.; Cormio, G.; Bogliolo, S.; et al. Morcellation worsens survival outcomes in patients with undiagnosed uterine leiomyosarcomas: A retrospective MITO group study. Gynecol. Oncol. 2017, 144, 90–95. [Google Scholar] [CrossRef] [PubMed]
- Taliento, C.; De Bruyn, C.; Ceusters, J.; Timmerman, D.; Van den Bosch, T.; Coosemans, A. Circulating biomarkers for the preoperative diagnosis of uterine sarcoma: A systematic review and meta-analysis. Maturitas 2025, 199, 108634. [Google Scholar] [CrossRef]
- Liu, C.; Wang, X. Advances in the preoperative identification of uterine sarcoma. Cancers 2022, 14, 3517. [Google Scholar] [CrossRef]
- Meng, Y.; Li, J.; Li, Y.; Cui, H.; Qin, Y.; Li, Z.; Zhao, H. Comparative study of immune-inflammatory and stress responses in laparoscopic versus vaginal natural orifice transluminal endoscopic surgery hysterectomy for benign gynecological conditions. Front. Med. 2024, 11, 1492469. [Google Scholar] [CrossRef]






| Group | Total (n) | Normal CRP (≤5 mg/L), n (%) | Elevated CRP (>5 mg/L), n (%) | Mean CRP (mg/L ± SD) |
|---|---|---|---|---|
| Leiomyoma | 39 | 38 (97.4%) | 1 (2.6%) | 0.4 ± 1.6 |
| Sarcoma (overall) | 39 | 18 (46.2%) | 21 (53.8%) | 26.4 ± 46.8 |
| Sarcoma Subtype | n (%) Among Elevated CRP Cases |
|---|---|
| Leiomyosarcoma | 7 (33.3%) |
| Adenosarcoma | 6 (28.6%) |
| Undifferentiated sarcoma | 5 (23.8%) |
| Low-grade ESS | 1 (4.8%) |
| High-grade ESS | 2 (9.5%) |
| Sarcoma Subtype | Preoperative CRP (mg/L ± SD) | Postoperative CRP (mg/L ± SD) | CRP Change (mg/L ± SD) |
|---|---|---|---|
| Undifferentiated sarcoma | 94.4 ± 50.2 | 117.6 ± 62.1 | 23.2 ± 12.5 |
| High-grade ESS | 54.2 ± 40.3 | 76.8 ± 48.6 | 22.6 ± 15.7 |
| Leiomyosarcoma | 56.8 ± 41.9 | 72.3 ± 51.4 | 15.5 ± 10.3 |
| Low-grade ESS | 11.0 ± 8.5 | 15.7 ± 10.4 | 4.7 ± 2.8 |
| Adenosarcoma | 17.3 ± 9.6 | 25.1 ± 14.2 | 7.8 ± 4.6 |
| Tumour Aggressiveness | Preoperative CRP (mg/L ± SD) | Postoperative CRP (mg/L ± SD) | CRP Change (mg/L ± SD) |
|---|---|---|---|
| Aggressive | 68.5 ± 45.3 | 89.2 ± 55.7 | 20.7 ± 14.1 |
| Non-aggressive | 14.2 ± 11.8 | 20.6 ± 13.9 | 6.4 ± 3.8 |
Disclaimer/Publisher’s Note: The statements, opinions and data contained in all publications are solely those of the individual author(s) and contributor(s) and not of MDPI and/or the editor(s). MDPI and/or the editor(s) disclaim responsibility for any injury to people or property resulting from any ideas, methods, instructions or products referred to in the content. |
© 2026 by the authors. Licensee MDPI, Basel, Switzerland. This article is an open access article distributed under the terms and conditions of the Creative Commons Attribution (CC BY) license.
Share and Cite
Colja, M.; Batkoska, M.; Kovač, L.; Drusany Starič, K. Preoperative Serum C-Reactive Protein Levels Are Elevated in Uterine Sarcoma Compared with Leiomyoma: A Retrospective Cohort Study. Cancers 2026, 18, 1154. https://doi.org/10.3390/cancers18071154
Colja M, Batkoska M, Kovač L, Drusany Starič K. Preoperative Serum C-Reactive Protein Levels Are Elevated in Uterine Sarcoma Compared with Leiomyoma: A Retrospective Cohort Study. Cancers. 2026; 18(7):1154. https://doi.org/10.3390/cancers18071154
Chicago/Turabian StyleColja, Monika, Marija Batkoska, Luka Kovač, and Kristina Drusany Starič. 2026. "Preoperative Serum C-Reactive Protein Levels Are Elevated in Uterine Sarcoma Compared with Leiomyoma: A Retrospective Cohort Study" Cancers 18, no. 7: 1154. https://doi.org/10.3390/cancers18071154
APA StyleColja, M., Batkoska, M., Kovač, L., & Drusany Starič, K. (2026). Preoperative Serum C-Reactive Protein Levels Are Elevated in Uterine Sarcoma Compared with Leiomyoma: A Retrospective Cohort Study. Cancers, 18(7), 1154. https://doi.org/10.3390/cancers18071154

