Eicosapentaenoic Acid Suppresses Tumor Growth and Enhances Chemosensitivity via AKT/mTOR Signaling in Uterine Serous Carcinoma
Simple Summary
Abstract
1. Introduction
2. Materials and Methods
2.1. Cell Culture
2.2. Reagents
2.3. Cell Proliferation Assay
2.4. Colony Assay
2.5. Western Blotting Assay
2.6. Cell Cycle Analysis
2.7. Reactive Oxygen Species (ROS) Assay
2.8. Mitochondrial Membrane Potential Analysis
2.9. Cleaved Caspase 3, 8, and 9 ELISA Assays
2.10. Adhesion Assay
2.11. Wound Healing Assay
2.12. Statistical Analysis
3. Result
3.1. EPA Inhibits Cell Proliferation in USC Cells
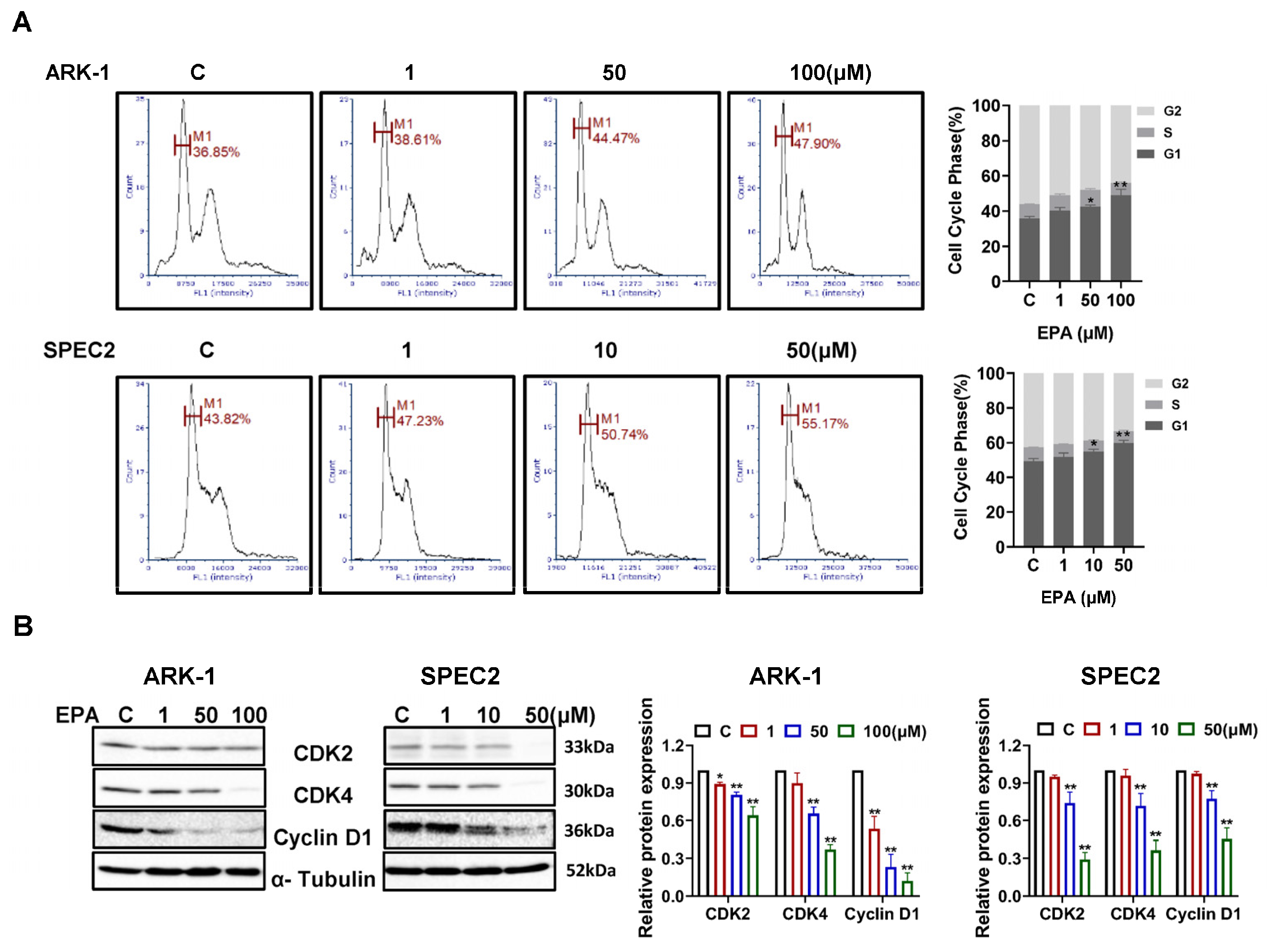
3.2. EPA Induces G1 Phase Cell Cycle Arrest in USC Cells
3.3. EPA Triggers Cellular Stress Responses in USC Cells
3.4. EPA Induces Apoptosis in USC Cells
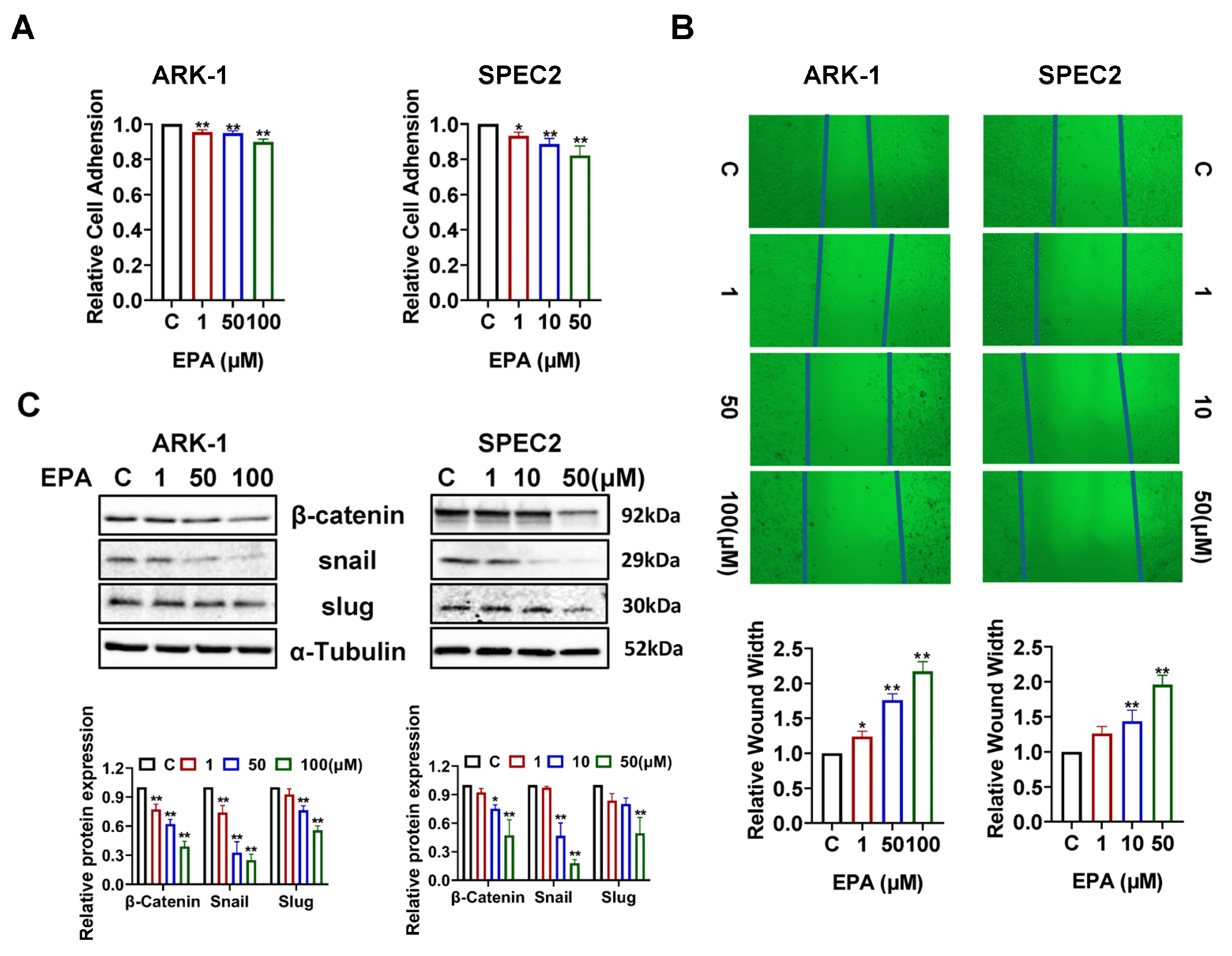
3.5. EPA Decreases the Invasive Capacity in USC Cells
3.6. EPA Downregulates COX-2 Expression via NF-κB Signaling
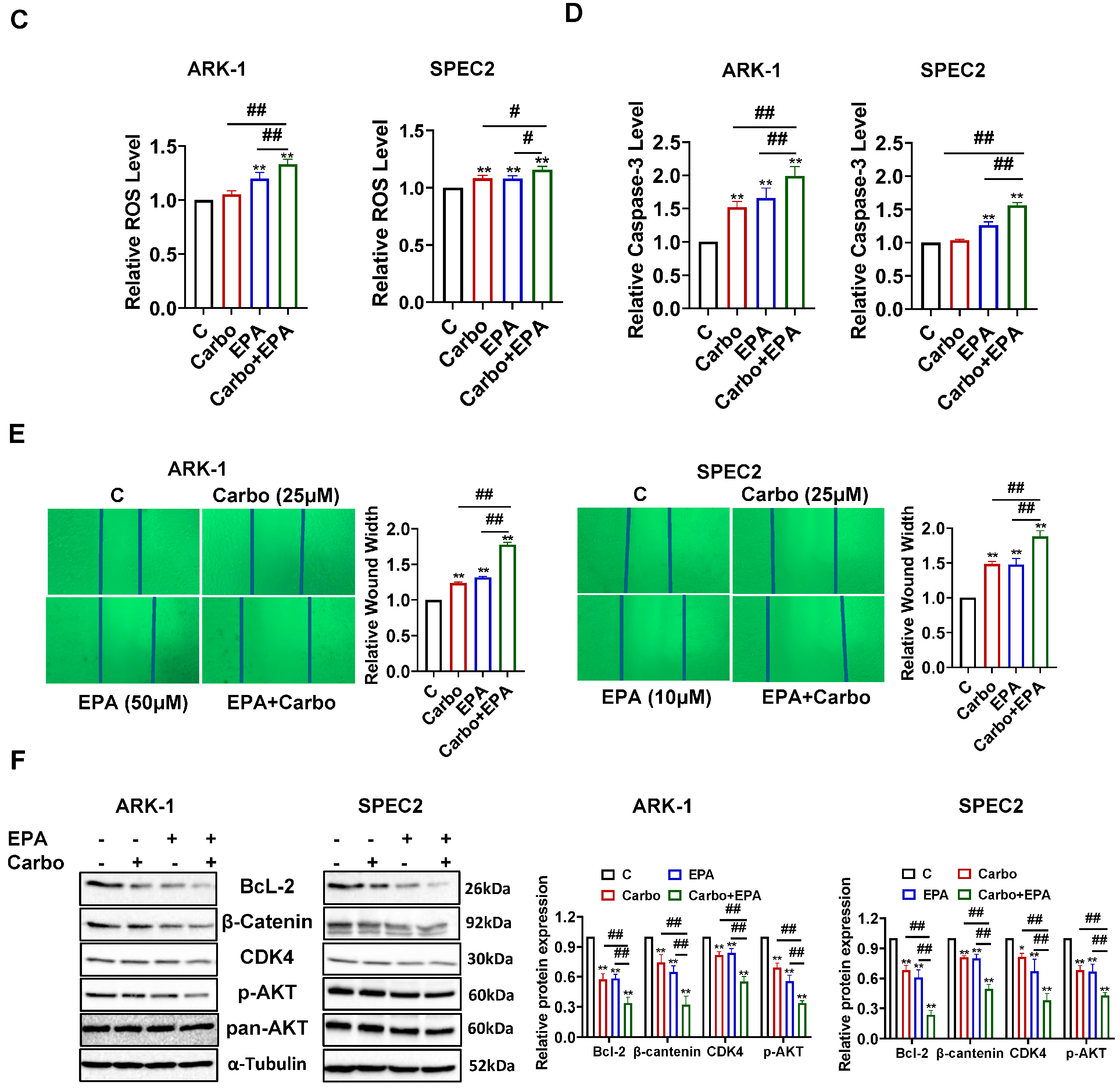
3.7. EPA Synergistically Enhances the Sensitivity of USC Cells to Carboplatin
4. Discussion
5. Conclusions
Supplementary Materials
Author Contributions
Funding
Institutional Review Board Statement
Informed Consent Statement
Data Availability Statement
Conflicts of Interest
Abbreviations
| BiP | heavy chain binding protein |
| CDK | cyclin/cyclin-dependent kinases |
| COX-2 | cyclooxygenase-2 |
| DCFH-CA | 2’,7’-dichlorofluorescin diacetate |
| DHA | docosahexaenoic acid |
| DMSO | dimethyl sulfoxide |
| EMT | epithelial–mesenchymal transition |
| EPA | eicosapentaenoic acid |
| ER | endoplasmic reticulum |
| FBS | fetal bovine serum |
| IL-6 | interleukin-6 |
| IC50 | half-maximal inhibitory concentration |
| IRE1-α | inositol-requiring protein 1 |
| MAPK | mitogen-activated protein kinase |
| MTT | methylthiazolyldiphenyl-tetrazolium bromide |
| mTOR | mammalian target of rapamycin |
| NF-κB | nuclear factor kappaB |
| PA | palmitic acid |
| PARP | poly(ADP-ribose) polymerase |
| PBS | phosphate buffer saline |
| PI | propidium iodide |
| PI3K | phosphoinositide 3-kinase |
| PUFA | polyunsaturated fatty acid |
| ROS | reactive oxygen species |
| TNF-α | tumor necrosis factor alpha |
| UPR | unfolded protein response |
| USC | uterine serous carcinoma |
References
- Bogani, G.; Ray-Coquard, I.; Concin, N.; Ngoi, N.Y.L.; Morice, P.; Enomoto, T.; Takehara, K.; Denys, H.; Nout, R.A.; Lorusso, D.; et al. Uterine serous carcinoma. Gynecol. Oncol. 2021, 162, 226–234. [Google Scholar] [CrossRef]
- Toboni, M.; Kurnit, K.; Erickson, B.; Powell, M.; Secord, A.A.; Fader, A.N. Updates and controversies in the management of uterine serous carcinoma and uterine carcinosarcoma. Int. J. Gynecol. Cancer 2025, 35, 101672. [Google Scholar] [CrossRef]
- Bray, F.; Laversanne, M.; Sung, H.; Ferlay, J.; Siegel, R.L.; Soerjomataram, I.; Jemal, A. Global cancer statistics 2022: GLOBOCAN estimates of incidence and mortality worldwide for 36 cancers in 185 countries. CA A Cancer J. Clin. 2024, 74, 229–263. [Google Scholar] [CrossRef]
- Wang, Y.; Yu, M.; Yang, J.-X.; Cao, D.-Y.; Shen, K.; Lang, J.-H. Clinicopathological and survival analysis of uterine papillary serous carcinoma: A single institutional review of 106 cases. Cancer Manag. Res. 2018, 10, 4915–4928. [Google Scholar] [CrossRef]
- del Carmen, M.G.; Birrer, M.; Schorge, J.O. Uterine papillary serous cancer: A review of the literature. Gynecol. Oncol. 2012, 127, 651–661. [Google Scholar] [CrossRef]
- Bogani, G.; Ditto, A.; Maggiore, U.L.R.; Scaffa, C.; Mosca, L.; Chiappa, V.; Martinelli, F.; Lorusso, D.; Raspagliesi, F. Neoadjuvant chemotherapy followed by interval debulking surgery for unresectable stage IVB Serous endometrial cancer. Tumori J. 2019, 105, 92–97. [Google Scholar] [CrossRef] [PubMed]
- Datta, A.; Thomas, V.; Sebastian, A.; George, R.; Thomas, A.; Ram, T.S.; Daniel, S.; Reka, K.; Peedicayil, A. The clinico pathological features and survival in serous endometrial cancers. Gynecol. Oncol. Rep. 2023, 47, 101194. [Google Scholar] [CrossRef] [PubMed]
- Zeppieri, M.; Gagliano, C.; D’esposito, F.; Musa, M.; Gattazzo, I.; Zanella, M.S.; Rossi, F.B.; Galan, A.; Babighian, S. Eicosapentaenoic Acid (EPA) and Docosahexaenoic Acid (DHA): A Targeted Antioxidant Strategy to Counter Oxidative Stress in Retinopathy. Antioxidants 2024, 14, 6. [Google Scholar] [CrossRef]
- Alijani, S.; Hahn, A.; Harris, W.S.; Schuchardt, J.P. Bioavailability of EPA and DHA in humans—A comprehensive review. Prog. Lipid Res. 2025, 97, 101318. [Google Scholar] [CrossRef] [PubMed]
- Paixão, E.M.d.S.; Oliveira, A.C.d.M.; Pizato, N.; Muniz-Junqueira, M.I.; Magalhães, K.G.; Nakano, E.Y.; Ito, M.K. The effects of EPA and DHA enriched fish oil on nutritional and immunological markers of treatment naïve breast cancer patients: A randomized double-blind controlled trial. Nutr. J. 2017, 16, 71. [Google Scholar] [CrossRef]
- Reis, Á.E.d.M.; Teixeira, I.S.; Maia, J.M.; Luciano, L.A.A.; Brandião, L.M.; Silva, M.L.S.; Branco, L.G.S.; Soriano, R.N. Maternal nutrition and its effects on fetal neurodevelopment. Nutrition 2024, 125, 112483. [Google Scholar] [CrossRef]
- Garay, M.I.; Mazo, T.; Ferrero, V.; Barotto, N.N.; Lagares, C.; Granton, M.F.; Moreira-Espinoza, M.J.; Cremonezzi, D.C.; Comba, A.; Brunotto, M.N.; et al. Novel inhibitory effect of Omega-3 fatty acids regulating pancreatic cancer progression. Carcinogenesis 2025, 46, bgae081. [Google Scholar] [CrossRef] [PubMed]
- Chen, X.; Jiang, T.; Li, Y.; Zhang, Y.; Chen, J.; Zhao, X.; Yang, H. Carrageenan-ferrocene-eicosapentaenoic acid composite hydrogel induce ferroptosis and apoptosis for anti-tumor recurrence and metastasis. Int. J. Biol. Macromol. 2024, 276, 133942. [Google Scholar] [CrossRef]
- Udumula, M.P.; Poisson, L.M.; Dutta, I.; Tiwari, N.; Kim, S.; Chinna-Shankar, J.; Allo, G.; Sakr, S.; Hijaz, M.; Munkarah, A.R.; et al. Divergent Metabolic Effects of Metformin Merge to Enhance Eicosapentaenoic Acid Metabolism and Inhibit Ovarian Cancer In Vivo. Cancers 2022, 14, 1504. [Google Scholar] [CrossRef]
- Volpato, M.; Ingram, N.; Perry, S.L.; Spencer, J.; Race, A.D.; Marshall, C.; Hutchinson, J.M.; Nicolaou, A.; Loadman, P.M.; Coletta, P.L.; et al. Cyclooxygenase activity mediates colorectal cancer cell resistance to the omega-3 polyunsaturated fatty acid eicosapentaenoic acid. Cancer Chemother. Pharmacol. 2020, 87, 173–184. [Google Scholar] [CrossRef] [PubMed]
- West, L.; Yin, Y.; Pierce, S.R.; Fang, Z.; Fan, Y.; Sun, W.; Tucker, K.; Staley, A.; Zhou, C.; Bae-Jump, V. Docosahexaenoic acid (DHA), an omega-3 fatty acid, inhibits tumor growth and metastatic potential of ovarian cancer. Am. J. Cancer Res. 2020, 10, 4450–4463. [Google Scholar]
- Bi, F.; An, Y.; Sun, T.; You, Y.; Yang, Q. PHGDH Is Upregulated at Translational Level and Implicated in Platin-Resistant in Ovarian Cancer Cells. Front. Oncol. 2021, 11, 643129. [Google Scholar] [CrossRef]
- Bowers, R.R.; Andrade, M.F.; Jones, C.M.; White-Gilbertson, S.; Voelkel-Johnson, C.; Delaney, J.R. Autophagy modulating therapeutics inhibit ovarian cancer colony generation by polyploid giant cancer cells (PGCCs). BMC Cancer 2022, 22, 410. [Google Scholar] [CrossRef]
- Kuksin, D.; Kuksin, C.A.; Qiu, J.; Chan, L.L.-Y. Cellometer image cytometry as a complementary tool to flow cytometry for verifying gated cell populations. Anal. Biochem. 2016, 503, 1–7. [Google Scholar] [CrossRef] [PubMed]
- Kim, H.; Xue, X. Detection of Total Reactive Oxygen Species in Adherent Cells by 2′,7′-Dichlorodihydrofluorescein Diacetate Staining. J. Vis. Exp. 2020, e60682. [Google Scholar] [CrossRef]
- Smiley, S.T.; Reers, M.; Mottola-Hartshorn, C.; Lin, M.; Chen, A.; Smith, T.W.; Steele, G.D., Jr.; Chen, L.B. Intracellular heterogeneity in mitochondrial membrane potentials revealed by a J-aggregate-forming lipophilic cation JC-1. Proc. Natl. Acad. Sci. USA 1991, 88, 3671–3675. [Google Scholar] [CrossRef]
- O’Donnell, J.; Zhao, Z.; Buckingham, L.; Hao, T.; Suo, H.; Zhang, X.; Fan, Y.; John, C.; Deng, B.; Shen, X.; et al. Ipatasertib exhibits anti-tumorigenic effects and enhances sensitivity to paclitaxel in endometrial cancer in vitro and in vivo. Int. J. Oncol. 2023, 63, 103. [Google Scholar] [CrossRef]
- Liang, C.-C.; Park, A.Y.; Guan, J.-L. In vitro scratch assay: A convenient and inexpensive method for analysis of cell migration in vitro. Nat. Protoc. 2007, 2, 329–333. [Google Scholar] [CrossRef]
- Lin, S.H.; Zhang, J.; Giri, U.; Stephan, C.; Sobieski, M.; Zhong, L.; Mason, K.A.; Molkentine, J.; Thames, H.D.; Yoo, S.S.; et al. A High Content Clonogenic Survival Drug Screen Identifies MEK Inhibitors as Potent Radiation Sensitizers for KRAS Mutant Non–Small-Cell Lung Cancer. J. Thorac. Oncol. 2014, 9, 965–973. [Google Scholar] [CrossRef]
- Hida, M.; Fujita, H.; Ishikura, K.; Omori, S.; Hoshiya, M.; Awazu, M. Eicosapentaenoic acid inhibits PDGF-induced mitogenesis and cyclin D1 expression via TGF-beta in mesangial cells. J. Cell. Physiol. 2003, 196, 293–300. [Google Scholar] [CrossRef]
- So, W.W.; Liu, W.N.; Leung, K.N. Omega-3 Polyunsaturated Fatty Acids Trigger Cell Cycle Arrest and Induce Apoptosis in Human Neuroblastoma LA-N-1 Cells. Nutrients 2015, 7, 6956–6973. [Google Scholar] [CrossRef] [PubMed]
- Aldhafiri, F.K. Investigating the Role of EPA and DHA on Cellular Oxidative Stress; Profiling Antidiabetic and Antihypertensive Potential. J. Pharm. Bioallied Sci. 2022, 14, 178–185. [Google Scholar] [CrossRef]
- Lin, Z.; Ni, L.; Teng, C.; Zhang, Z.; Wu, L.; Jin, Y.; Lu, X.; Lin, Z. Eicosapentaenoic Acid-Induced Autophagy Attenuates Intervertebral Disc Degeneration by Suppressing Endoplasmic Reticulum Stress, Extracellular Matrix Degradation, and Apoptosis. Front. Cell Dev. Biol. 2021, 9, 745621. [Google Scholar] [CrossRef] [PubMed]
- Montecillo-Aguado, M.; Tirado-Rodriguez, B.; Huerta-Yepez, S. The Involvement of Polyunsaturated Fatty Acids in Apoptosis Mechanisms and Their Implications in Cancer. Int. J. Mol. Sci. 2023, 24, 11691. [Google Scholar] [CrossRef] [PubMed]
- Wang, Y.-C.; Wang, L.-T.; I Hung, T.; Hong, Y.-R.; Chen, C.-H.; Ho, C.-J.; Wang, C. Severe cellular stress drives apoptosis through a dual control mechanism independently of p53. Cell Death Discov. 2022, 8, 282. [Google Scholar] [CrossRef]
- Wu, M.-H.; Tsai, Y.-T.; Hua, K.-T.; Chang, K.-C.; Kuo, M.-L.; Lin, M.-T. Eicosapentaenoic acid and docosahexaenoic acid inhibit macrophage-induced gastric cancer cell migration by attenuating the expression of matrix metalloproteinase 10. J. Nutr. Biochem. 2012, 23, 1434–1439. [Google Scholar] [CrossRef]
- Liu, Y.; Tian, Y.; Cai, W.; Guo, Y.; Xue, C.; Wang, J. DHA/EPA-Enriched Phosphatidylcholine Suppresses Tumor Growth and Metastasis via Activating Peroxisome Proliferator-Activated Receptor γ in Lewis Lung Cancer Mice. J. Agric. Food Chem. 2021, 69, 676–685. [Google Scholar] [CrossRef]
- Kwaifa, I.K.; Bahari, H.; Yong, Y.K.; Noor, S.M. Endothelial Dysfunction in Obesity-Induced Inflammation: Molecular Mechanisms and Clinical Implications. Biomolecules 2020, 10, 291. [Google Scholar] [CrossRef]
- D’angelo, L.; Piazzi, G.; Pacilli, A.; Prossomariti, A.; Fazio, C.; Montanaro, L.; Graziani, G.; Fogliano, V.; Munarini, A.; Bianchi, F.; et al. A combination of eicosapentaenoic acid-free fatty acid, epigallocatechin-3-gallate and proanthocyanidins has a strong effect on mTOR signaling in colorectal cancer cells. Carcinogenesis 2014, 35, 2314–2320. [Google Scholar] [CrossRef]
- Villanueva, J.; Yung, Y.; Walker, J.L.; Assoian, R.K. ERK Activity and G1 Phase Progression: Identifying Dispensable Versus Essential Activities and Primary Versus Secondary Targets. Mol. Biol. Cell 2007, 18, 1457–1463. [Google Scholar] [CrossRef] [PubMed]
- Fukui, M.; Kang, K.S.; Okada, K.; Zhu, B.T. EPA, an omega-3 fatty acid, induces apoptosis in human pancreatic cancer cells: Role of ROS accumulation, caspase-8 activation, and autophagy induction. J. Cell. Biochem. 2013, 114, 192–203. [Google Scholar] [CrossRef]
- Öcal, Ö.; Nazıroğlu, M. Eicosapentaenoic acid enhanced apoptotic and oxidant effects of cisplatin via activation of TRPM2 channel in brain tumor cells. Chem. Biol. Interact. 2022, 359, 109914. [Google Scholar] [CrossRef] [PubMed]
- Moloudizargari, M.; Mortaz, E.; Asghari, M.H.; Adcock, I.M.; Redegeld, F.A.; Garssen, J. Effects of the polyunsaturated fatty acids, EPA and DHA, on hematological malignancies: A systematic review. Oncotarget 2018, 9, 11858–11875. [Google Scholar] [CrossRef]
- Xiao, B.; Li, Y.; Lin, Y.; Lin, J.; Zhang, L.; Wu, D.; Zeng, J.; Li, J.; Liu, J.W.; Li, G. Eicosapentaenoic acid (EPA) exhibits antioxidant activity via mitochondrial modulation. Food Chem. 2022, 373, 131389. [Google Scholar] [CrossRef]
- Kwon, M.J.; Jung, H.S.; Kang, S.M.; Lee, S.H.; Park, J.H. The Protective Effects of Eicosapentaenoic Acid for Stress-induced Accelerated Senescence in Vascular Endothelial Cells. Int. J. Med. Sci. 2023, 20, 1479–1491. [Google Scholar] [CrossRef] [PubMed]
- Kubota, H.; Hirai, T.; Yamauchi, A.; Ogo, A.; Matsumoto, H.; Ueno, T. Inhibitory Effect of Eicosapentaenoic Acid on the Migration of the Esophageal Squamous Cell Carcinoma Cell Line TE-1. Anticancer. Res. 2020, 40, 5043–5048. [Google Scholar] [CrossRef]
- Taguchi, A.; Kawana, K.; Tomio, K.; Yamashita, A.; Isobe, Y.; Nagasaka, K.; Koga, K.; Inoue, T.; Nishida, H.; Kojima, S.; et al. Matrix Metalloproteinase (MMP)-9 in Cancer-Associated Fibroblasts (CAFs) Is Suppressed by Omega-3 Polyunsaturated Fatty Acids In Vitro and In Vivo. PLoS ONE 2014, 9, e89605. [Google Scholar] [CrossRef]
- Fazio, C.; Piazzi, G.; Vitaglione, P.; Fogliano, V.; Munarini, A.; Prossomariti, A.; Milazzo, M.; D’aNgelo, L.; Napolitano, M.; Chieco, P.; et al. Inflammation increases NOTCH1 activity via MMP9 and is counteracted by Eicosapentaenoic Acid-free fatty acid in colon cancer cells. Sci. Rep. 2016, 6, 20670. [Google Scholar] [CrossRef]
- Surumbayeva, A.; Saiman, Y.; Astsaturov, I. Overeating: A Conundrum of Lipid Metabolism and Inflammation in Obesity and Cancer. J. Cell. Physiol. 2025, 240, e70104. [Google Scholar] [CrossRef]
- Nakase, H.; Shimomori, Y. Association of Chronic Inflammation-Associated Cancer with Cytokines. Cureus 2025, 17, e92239. [Google Scholar] [CrossRef]
- Shirai, Y.; Morita, S.; Iwata, T.; Nakai, H.; Yoshikawa, M.; Yoshida, K.; Iwamoto, H.; Miyaji, K.; Okugawa, Y.; Miki, C.; et al. Anti-inflammatory and nutritional improvement effects of dietary supplementation combined with fish oil in patients with epithelial cancer. Oncol. Lett. 2022, 24, 306. [Google Scholar] [CrossRef] [PubMed]
- Inoue-Yamauchi, A.; Itagaki, H.; Oda, H. Eicosapentaenoic acid attenuates obesity-related hepatocellular carcinogenesis. Carcinogenesis 2018, 39, 28–35. [Google Scholar] [CrossRef] [PubMed]
- Hawcroft, G.; Loadman, P.M.; Belluzzi, A.; Hull, M.A. Effect of Eicosapentaenoic Acid on E-type Prostaglandin Synthesis and EP4 Receptor Signaling Human Colorectal Cancer Cells. Neoplasia 2010, 12, 618–627. [Google Scholar] [CrossRef]
- Black, H.S.; Rhodes, L.E. Potential Benefits of Omega-3 Fatty Acids in Non-Melanoma Skin Cancer. J. Clin. Med. 2016, 5, 23. [Google Scholar] [CrossRef] [PubMed]
- Silva, J.A.; Colquhoun, A. The Omega-3 Fatty Acids Eicosapentaenoic Acid and Docosahexaenoic Acid Enhance the Effects of Temozolomide Chemotherapy in Glioblastoma Cells. Int. J. Mol. Sci. 2025, 26, 8759. [Google Scholar] [CrossRef]









Disclaimer/Publisher’s Note: The statements, opinions and data contained in all publications are solely those of the individual author(s) and contributor(s) and not of MDPI and/or the editor(s). MDPI and/or the editor(s) disclaim responsibility for any injury to people or property resulting from any ideas, methods, instructions or products referred to in the content. |
© 2026 by the authors. Licensee MDPI, Basel, Switzerland. This article is an open access article distributed under the terms and conditions of the Creative Commons Attribution (CC BY) license.
Share and Cite
Zhang, H.; Kong, W.; Shen, X.; Chen, S.; Boyles, G.; Vranes, C.; Singleton, M.; Diggs, A.; Zhou, C.; Bae-Jump, V.L. Eicosapentaenoic Acid Suppresses Tumor Growth and Enhances Chemosensitivity via AKT/mTOR Signaling in Uterine Serous Carcinoma. Cancers 2026, 18, 1120. https://doi.org/10.3390/cancers18071120
Zhang H, Kong W, Shen X, Chen S, Boyles G, Vranes C, Singleton M, Diggs A, Zhou C, Bae-Jump VL. Eicosapentaenoic Acid Suppresses Tumor Growth and Enhances Chemosensitivity via AKT/mTOR Signaling in Uterine Serous Carcinoma. Cancers. 2026; 18(7):1120. https://doi.org/10.3390/cancers18071120
Chicago/Turabian StyleZhang, Haomeng, Weimin Kong, Xiaochang Shen, Shuning Chen, Glenn Boyles, Chelsey Vranes, Miller Singleton, Alexandra Diggs, Chunxiao Zhou, and Victoria L. Bae-Jump. 2026. "Eicosapentaenoic Acid Suppresses Tumor Growth and Enhances Chemosensitivity via AKT/mTOR Signaling in Uterine Serous Carcinoma" Cancers 18, no. 7: 1120. https://doi.org/10.3390/cancers18071120
APA StyleZhang, H., Kong, W., Shen, X., Chen, S., Boyles, G., Vranes, C., Singleton, M., Diggs, A., Zhou, C., & Bae-Jump, V. L. (2026). Eicosapentaenoic Acid Suppresses Tumor Growth and Enhances Chemosensitivity via AKT/mTOR Signaling in Uterine Serous Carcinoma. Cancers, 18(7), 1120. https://doi.org/10.3390/cancers18071120

