Identification of the Carcinogenic Process from Lobular Endocervical Glandular Hyperplasia to Gastric-Type Adenocarcinoma of the Uterine Cervix via Whole-Exome Sequencing
Simple Summary
Abstract
1. Background
2. Methods
2.1. Study Participants and Tissue Samples
2.2. LMD
2.3. DNA Extraction
2.4. Immunohistochemistry Staining
2.5. Library Construction, Target Capturing, and WES
2.6. Quality Control, Variant Calling, and Somatic Short Variant Analysis
2.7. CNA Analysis
2.8. Phylogenetic Analysis of Short Variants and CNAs
2.9. Scoring System for Identifying Candidate GAS-Related Genes
2.10. Statistical Analysis
3. Results
3.1. Patients’ Clinical Characteristics
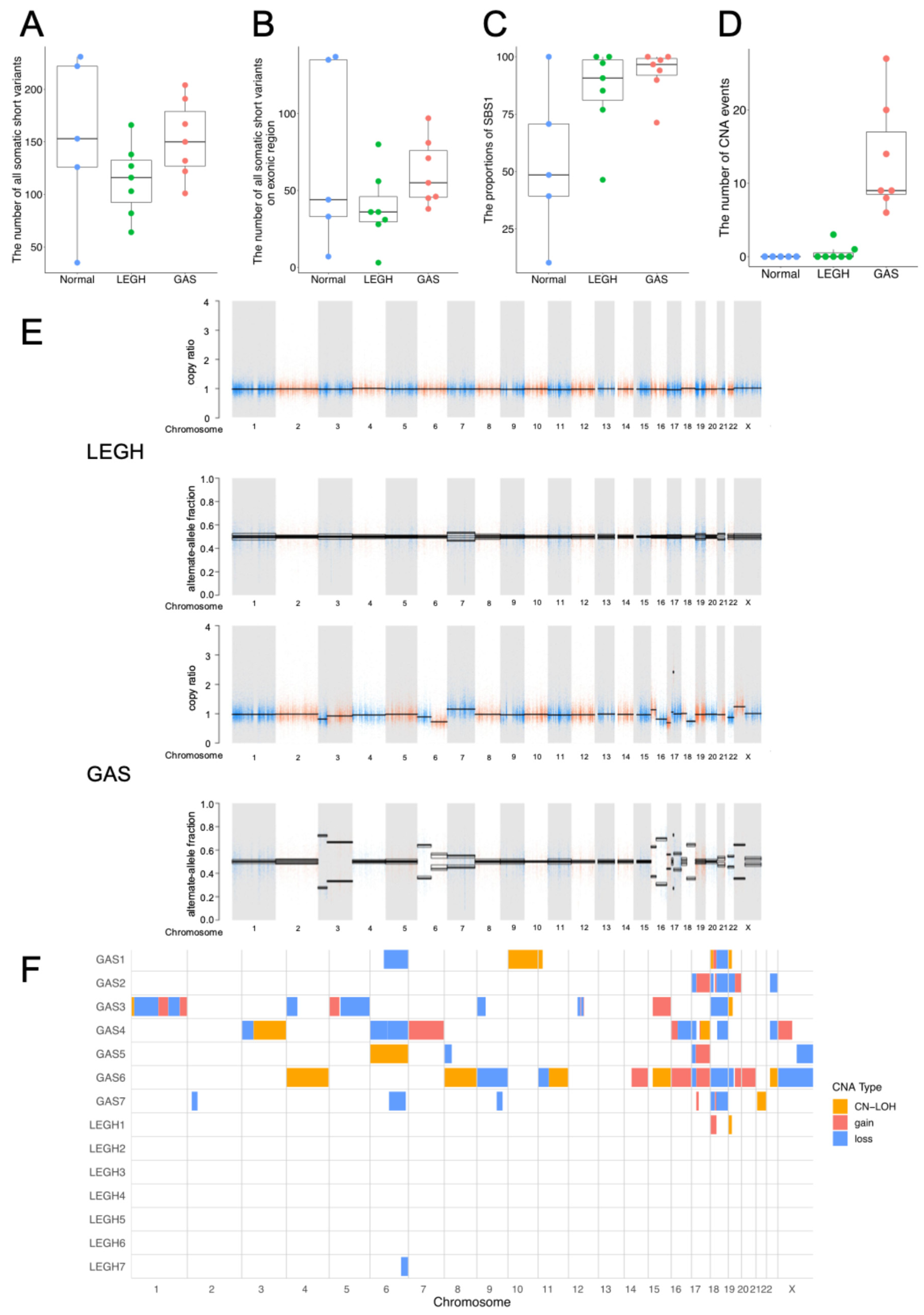
3.2. WES Summary
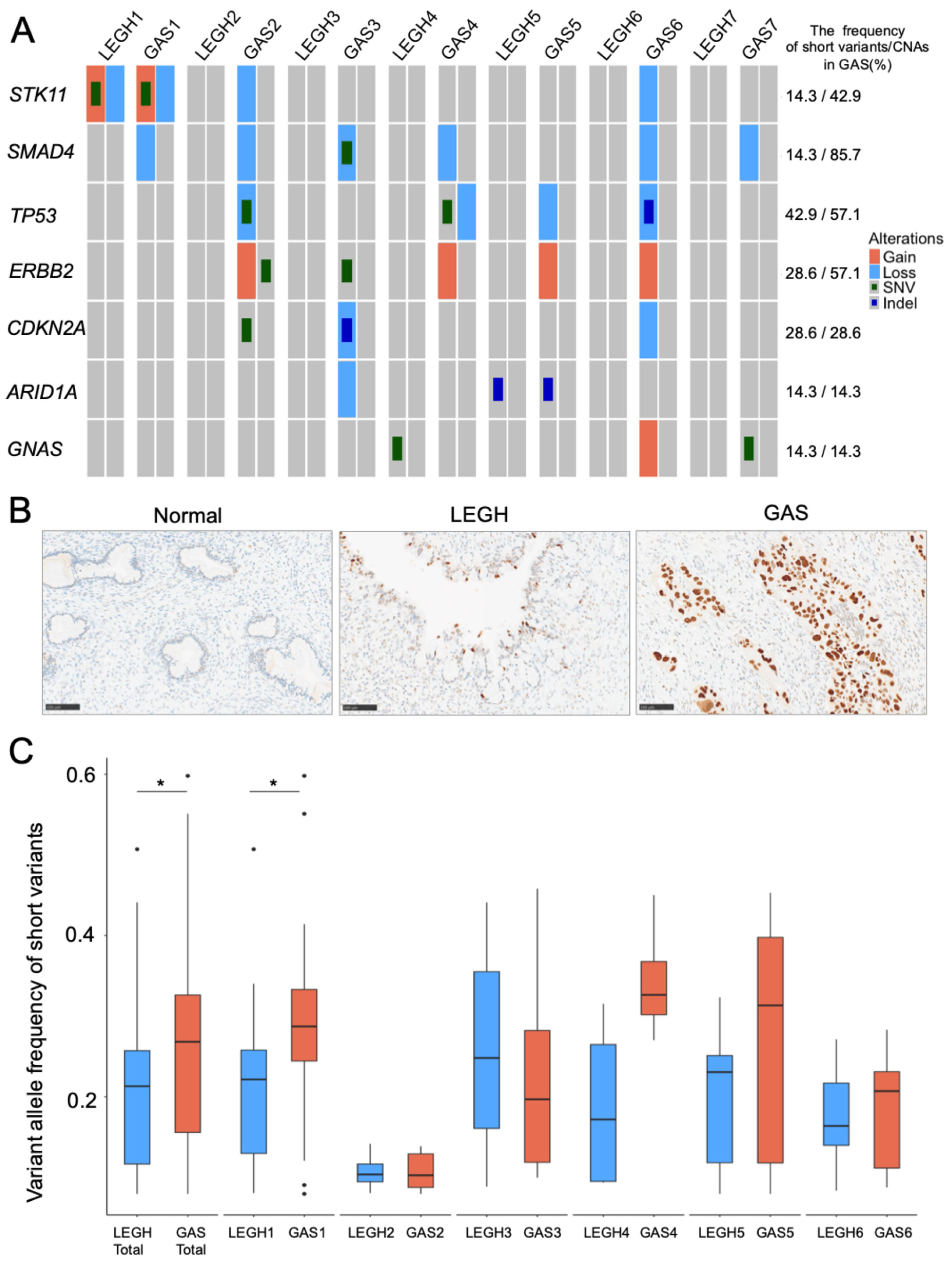
3.3. Somatic Mutation Analysis
3.4. Mutational Signature Analysis
3.5. CNA Landscape
3.6. Assessment of the Known GAS-Related Genes in LEGH and GAS
3.7. Phylogenetic Analysis
3.8. Investigation of Novel Alterations in GAS
4. Discussion
5. Conclusions
Supplementary Materials
Author Contributions
Funding
Institutional Review Board Statement
Informed Consent Statement
Data Availability Statement
Acknowledgments
Conflicts of Interest
References
- Nishio, S.; Mikami, Y.; Tokunaga, H.; Yaegashi, N.; Satoh, T.; Saito, M.; Okamoto, A.; Kasamatsu, T.; Miyamoto, T.; Shiozawa, T.; et al. Analysis of gastric-type mucinous carcinoma of the uterine cervix—An aggressive tumor with a poor prognosis: A multi-institutional study. Gynecol. Oncol. 2019, 153, 13–19. [Google Scholar] [CrossRef] [PubMed]
- Sasieni, P.; Castanon, A.; Cuzick, J. Screening and adenocarcinoma of the cervix. Int. J. Cancer 2009, 125, 525–529. [Google Scholar] [CrossRef] [PubMed]
- Kusanagi, Y.; Kojima, A.; Mikami, Y.; Kiyokawa, T.; Sudo, T.; Yamaguchi, S.; Nishimura, R. Absence of high-risk human papillomavirus detection in endocervical adenocarcinoma with gastric morphology and phenotype. Am. J. Pathol. 2010, 177, 2169–2175. [Google Scholar] [CrossRef] [PubMed]
- Wen, X.; Yu, L.; Liu, X.; He, X.; Zhao, Y.; Li, G. Gastric-type endocervical adenocarcinoma: A case report and literature review. Front. Oncol. 2024, 14, 1341068. [Google Scholar] [CrossRef]
- Karamurzin, Y.S.; Kiyokawa, T.; Parkash, V.; Jotwani, A.R.; Patel, P.; Pike, M.C.; Soslow, R.A.; Park, K.J. Gastric-type endocervical adenocarcinoma: An aggressive tumor with unusual metastatic patterns and poor prognosis. Am. J. Surg. Pathol. 2015, 39, 1449–1457. [Google Scholar] [CrossRef]
- Kojima, A.; Shimada, M.; Mikami, Y.; Nagao, S.; Takeshima, N.; Sugiyama, T.; Teramoto, N.; Kiyokawa, T.; Kigawa, J.; Nishimura, R.; et al. Chemoresistance of gastric-type mucinous carcinoma of the uterine cervix: A study of the Sankai Gynecology Study Group. Int. J. Gynecol. Cancer 2018, 28, 99–106. [Google Scholar] [CrossRef]
- Shimada, M.; Tokunaga, H.; Kigawa, J.; Yaegashi, N. Impact of histopathological risk factors on the treatment of stage IB–IIB uterine cervical cancer. Tohoku J. Exp. Med. 2020, 252, 339–351. [Google Scholar] [CrossRef]
- Nucci, M.R.; Clement, P.B.; Young, R.H. Lobular endocervical glandular hyperplasia, not otherwise specified: A clinicopathologic analysis of thirteen cases of a distinctive pseudoneoplastic lesion and comparison with fourteen cases of adenoma malignum. Am. J. Surg. Pathol. 1999, 23, 886–891. [Google Scholar] [CrossRef]
- Mikami, Y.; Kiyokawa, T.; Hata, S.; Fujiwara, K.; Moriya, T.; Sasano, H.; Manabe, T.; Akahira, J.-I.; Ito, K.; Tase, T.; et al. Gastrointestinal immunophenotype in adenocarcinomas of the uterine cervix and related glandular lesions: A possible link between lobular endocervical glandular hyperplasia/pyloric gland metaplasia and adenoma malignum. Mod. Pathol. 2004, 17, 962–972. [Google Scholar] [CrossRef]
- Kojima, A.; Mikami, Y.; Sudo, T.; Yamaguchi, S.; Kusanagi, Y.; Ito, M.; Nishimura, R. Gastric morphology and immunophenotype predict poor outcome in mucinous adenocarcinoma of the uterine cervix. Am. J. Surg. Pathol. 2007, 31, 664–672. [Google Scholar] [CrossRef]
- Park, K.J.; Kiyokawa, T.; Soslow, R.A.; Lamb, C.A.; Oliva, E.; Zivanovic, O.; Juretzka, M.M.; Pirog, E.C. Unusual endocervical adenocarcinomas: An immunohistochemical analysis with molecular detection of human papillomavirus. Am. J. Surg. Pathol. 2011, 35, 633–646. [Google Scholar] [CrossRef] [PubMed]
- Garg, S.; Nagaria, T.S.; Bernardini, M.Q.; Oza, A.M.; Rouzbahman, M.; Clarke, B.; Freedman, O.; Khan, Z.; Schwock, J.; Han, K.; et al. Molecular characterization of gastric-type endocervical adenocarcinoma using next-generation sequencing. Mod. Pathol. 2019, 32, 1823–1833. [Google Scholar] [CrossRef] [PubMed]
- Hodgson, A.; Howitt, B.E.; Park, K.J.; Lindeman, N.; Nucci, M.R.; Parra-Herran, C. Genomic characterization of HPV-related and gastric-type endocervical adenocarcinoma: Correlation with subtype and clinical behavior. Int. J. Gynecol. Pathol. 2020, 39, 578–586. [Google Scholar] [CrossRef] [PubMed]
- Jung, H.; Bae, G.E.; Kim, H.M.; Kim, H.S. Clinicopathological and molecular differences between gastric-type mucinous carcinoma and usual-type endocervical adenocarcinoma of the uterine cervix. Cancer Genom. Proteom. 2020, 17, 627–641. [Google Scholar] [CrossRef]
- Lu, S.; Shi, J.; Zhang, X.; Kong, F.; Liu, L.; Dong, X.; Wang, K.; Shen, D. Comprehensive genomic profiling and prognostic analysis of cervical gastric-type mucinous adenocarcinoma. Virchows Arch. 2021, 479, 893–903. [Google Scholar] [CrossRef]
- Park, E.; Kim, S.W.; Kim, S.; Kim, H.-S.; Lee, J.-Y.; Kim, Y.T.; Cho, N.H. Genetic characteristics of gastric-type mucinous carcinoma of the uterine cervix. Mod. Pathol. 2021, 34, 637–646. [Google Scholar] [CrossRef]
- Selenica, P.; Alemar, B.; Matrai, C.; Talia, K.L.; Veras, E.; Hussein, Y.; Oliva, E.; Beets-Tan, R.G.H.; Mikami, Y.; McCluggage, W.G.; et al. Massively parallel sequencing analysis of 68 gastric-type cervical adenocarcinomas reveals mutations in cell cycle-related genes and potentially targetable mutations. Mod. Pathol. 2021, 34, 1213–1225. [Google Scholar] [CrossRef]
- Matsubara, A.; Sekine, S.; Ogawa, R.; Yoshida, M.; Kasamatsu, T.; Tsuda, H.; Kanai, Y. Lobular endocervical glandular hyperplasia is a neoplastic entity with frequent activating GNAS mutations. Am. J. Surg. Pathol. 2014, 38, 370–376. [Google Scholar] [CrossRef]
- Van der Auwera, G.A.; Carneiro, M.O.; Hartl, C.; Poplin, R.; del Angel, G.; Levy-Moonshine, A.; Jordan, T.; Shakir, K.; Roazen, D.; Thibault, J.; et al. From FastQ data to high-confidence variant calls: The Genome Analysis Toolkit best practices pipeline. Curr. Protoc. Bioinform. 2013, 43. [Google Scholar] [CrossRef]
- DePristo, M.A.; Banks, E.; Poplin, R.; Garimella, K.V.; Maguire, J.R.; Hartl, C.; Philippakis, A.A.; del Angel, G.; Rivas, M.A.; Hanna, M.; et al. A framework for variation discovery and genotyping using next-generation DNA sequencing data. Nat. Genet. 2011, 43, 491–498. [Google Scholar] [CrossRef]
- McKenna, A.; Hanna, M.; Banks, E.; Sivachenko, A.; Cibulskis, K.; Kernytsky, A.; Garimella, K.; Altshuler, D.; Gabriel, S.; Daly, M.; et al. The Genome Analysis Toolkit: A MapReduce framework for analyzing next-generation DNA sequencing data. Genome Res. 2010, 20, 1297–1303. [Google Scholar] [CrossRef] [PubMed]
- Cingolani, P.; Platts, A.; Wang, L.L.; Coon, M.; Nguyen, T.; Wang, L.; Land, S.J.; Lu, X.; Ruden, D.M. A program for annotating and predicting the effects of single nucleotide polymorphisms. SnpEff. Fly 2012, 6, 80–92. [Google Scholar] [CrossRef] [PubMed]
- Sherman, B.T.; Hao, M.; Qiu, J.; Jiao, X.; Baseler, M.W.; Lane, H.C.; Imamichi, T.; Chang, W. DAVID: A web server for functional enrichment analysis and functional annotation of gene lists (2021 update). Nucleic Acids Res. 2022, 50, W216–W221. [Google Scholar] [CrossRef] [PubMed]
- Park, E.; Han, H.; Choi, S.-E.; Park, H.; Woo, H.-Y.; Jang, M.; Shim, H.-S.; Hwang, S.; Kang, H.; Cho, N.-H. p53 Immunohistochemistry and mutation types mismatching in high-grade serous ovarian cancer. Diagnostics 2022, 12, 579. [Google Scholar] [CrossRef]
- Burdick, K.J.; Cogan, J.D.; Rives, L.C.; Robertson, A.K.; Koziura, M.E.; Brokamp, E.; Duncan, L.; Hannig, V.; Pfotenhauer, J.; Vanzo, R.; et al. Limitations of exome sequencing in detecting rare and undiagnosed diseases. Am. J. Med. Genet. A 2020, 182, 1400–1406. [Google Scholar] [CrossRef]
- Takatsu, A.; Miyamoto, T.; Fuseya, C.; Suzuki, A.; Kashima, H.; Horiuchi, A.; Ishii, K.; Shiozawa, T. Clonality analysis suggests that STK11 gene mutations are involved in progression of lobular endocervical glandular hyperplasia to minimal deviation adenocarcinoma. Virchows Arch. 2013, 462, 645–651. [Google Scholar] [CrossRef]
- Li, Z.; Zhao, J.; Tang, Y. Advances in the role of SWI/SNF complexes in tumours. J. Cell. Mol. Med. 2023, 27, 1023–1031. [Google Scholar] [CrossRef]
- Takeda, T.; Banno, K.; Okawa, R.; Yanokura, M.; Iijima, M.; Irie-Kunitomi, H.; Nakamura, K.; Iida, M.; Adachi, M.; Umene, K.; et al. ARID1A gene mutation in ovarian and endometrial cancers. Oncol. Rep. 2016, 35, 607–613. [Google Scholar] [CrossRef]
- Wang, Y.; Hoang, L.; Ji, X.J.; Huntsman, D.G. The SWI/SNF complex mutations in gynecologic cancers: Molecular mechanisms and models. Annu. Rev. Pathol. 2020, 15, 467–492. [Google Scholar] [CrossRef]
- Lv, Z.; Wang, T.; Cao, X.; Sun, M.; Qu, Y. The role of receptor-type protein tyrosine phosphatases in cancer. Precis. Med. Sci. 2023, 12, 48–57. [Google Scholar] [CrossRef]
- Luo, H.; Xu, X.; Yang, J.; Wang, K.; Wang, C.; Yang, P.; Cai, H. Genome-wide somatic copy number alteration analysis and database construction for cervical cancer. Mol. Genet. Genom. 2020, 295, 765–773. [Google Scholar] [CrossRef] [PubMed]
- Lee, J.Y.; Dong, S.M.; Kim, H.S.; Kim, S.Y.; Na, E.Y.; Shin, M.S.; Lee, S.H.; Park, W.S.; Kim, K.M.; Lee, Y.S.; et al. A distinct region of chromosome 19p13.3 associated with the sporadic form of adenoma malignum of the uterine cervix. Cancer Res. 1998, 58, 1140–1143. [Google Scholar] [PubMed]
- Ehmann, S.; Sassine, D.; Straubhar, A.M.; Praiss, A.M.; Aghajanian, C.; Alektiar, K.M.; Broach, V.; Cadoo, K.A.; Jewell, E.L.; Momeni Boroujeni, A.; et al. Gastric-type adenocarcinoma of the cervix: Clinical outcomes and genomic drivers. Gynecol. Oncol. 2022, 167, 458–466. [Google Scholar] [CrossRef] [PubMed]
- Bauer, A.H.; Basta, D.W.; Hornick, J.L.; Dong, F. Loss-of-function SMAD4 nonstop mutations in human cancer. Histopathology 2023, 82, 1098–1104. [Google Scholar] [CrossRef]
- McCarthy, A.J.; Chetty, R. SMAD4/DPC4. J. Clin. Pathol. 2018, 71, 661–664. [Google Scholar] [CrossRef]
- Liu, S.; Huang, J.; Zhang, Y.; Liu, Y.; Zuo, S.; Li, R. MAP2K4 interacts with vimentin to activate the PI3K/AKT pathway and promotes breast cancer pathogenesis. Aging 2019, 11, 10697–10710. [Google Scholar] [CrossRef]
- Magnelli, L.; Schiavone, N.; Staderini, F.; Biagioni, A.; Papucci, L. MAP kinases pathways in gastric cancer. Int. J. Mol. Sci. 2020, 21, 2893. [Google Scholar] [CrossRef]
- Ahn, Y.-H.; Yang, Y.; Gibbons, D.L.; Creighton, C.J.; Yang, F.; Wistuba, I.I.; Lin, W.; Thilaganathan, N.; Alvarez, C.A.; Roybal, J.; et al. MAP2K4 functions as a tumor suppressor in lung adenocarcinoma. Mol. Cell. Biol. 2011, 31, 4270–4285. [Google Scholar] [CrossRef]
- Xin, W.; Yun, K.J.; Ricci, F.; Zahurak, M.; Qiu, W.; Su, G.H.; Yeo, C.J.; Hruban, R.H.; Kern, S.E.; Iacobuzio-Donahue, C.A. MAP2K4/MKK4 expression in pancreatic cancer. Clin. Cancer Res. 2004, 10, 8516–8520. [Google Scholar] [CrossRef]
- Davis, S.J.; Choong, D.Y.H.; Ramakrishna, M.; Ryland, G.L.; Campbell, I.G.; Gorringe, K.L. Analysis of the MAP2K4 tumor suppressor gene in ovarian cancer. BMC Cancer 2011, 11, 173. [Google Scholar] [CrossRef]





| Case | Age at Diagnosis | Medical History | Clinical Symptoms | FIGO Stage | The Type of Operation | Adjuvant Therapy | Prognosis |
|---|---|---|---|---|---|---|---|
| 1 | 32 | Condyloma | Abnormal discharge | IIIA | Conization | CCRT and chemotherapy | AWD |
| 2 | 47 | Heart disease | Abnormal cervical cytology | IB1 | RH + BSO | CCRT | NED |
| 3 | 47 | Intestinal intussusception caused by small intestinal tumor | Abnormal discharge | IIA2 | RH + BSO | CCRT | NED |
| 4 | 47 | None | Abnormal discharge | IB1 | TLH + RSO | CCRT | NED |
| 5 | 67 | Breast cancer Thyroid cancer | Abnormal bleeding | IB1 | SemiRH + BSO | CCRT | NED |
| 6 | 53 | Duodenal ulcer | Abnormal cervical cytology | IB2 | Conization followed by RH | RT | NED |
| 7 | 84 | Gallstones | Hydrometra | IIB | RH | RT | AWD |
Disclaimer/Publisher’s Note: The statements, opinions and data contained in all publications are solely those of the individual author(s) and contributor(s) and not of MDPI and/or the editor(s). MDPI and/or the editor(s) disclaim responsibility for any injury to people or property resulting from any ideas, methods, instructions or products referred to in the content. |
© 2026 by the authors. Licensee MDPI, Basel, Switzerland. This article is an open access article distributed under the terms and conditions of the Creative Commons Attribution (CC BY) license.
Share and Cite
Kuruma, A.; Masuda, T.; Sato, K.; Kido, K.; Motooka, D.; Komura, N.; Yokoi, T.; Yoshihara, K.; Kinose, Y.; Hashimoto, K.; et al. Identification of the Carcinogenic Process from Lobular Endocervical Glandular Hyperplasia to Gastric-Type Adenocarcinoma of the Uterine Cervix via Whole-Exome Sequencing. Cancers 2026, 18, 651. https://doi.org/10.3390/cancers18040651
Kuruma A, Masuda T, Sato K, Kido K, Motooka D, Komura N, Yokoi T, Yoshihara K, Kinose Y, Hashimoto K, et al. Identification of the Carcinogenic Process from Lobular Endocervical Glandular Hyperplasia to Gastric-Type Adenocarcinoma of the Uterine Cervix via Whole-Exome Sequencing. Cancers. 2026; 18(4):651. https://doi.org/10.3390/cancers18040651
Chicago/Turabian StyleKuruma, Airi, Tatsuo Masuda, Kazuaki Sato, Kansuke Kido, Daisuke Motooka, Naoko Komura, Takeshi Yokoi, Kosuke Yoshihara, Yasuto Kinose, Kae Hashimoto, and et al. 2026. "Identification of the Carcinogenic Process from Lobular Endocervical Glandular Hyperplasia to Gastric-Type Adenocarcinoma of the Uterine Cervix via Whole-Exome Sequencing" Cancers 18, no. 4: 651. https://doi.org/10.3390/cancers18040651
APA StyleKuruma, A., Masuda, T., Sato, K., Kido, K., Motooka, D., Komura, N., Yokoi, T., Yoshihara, K., Kinose, Y., Hashimoto, K., Sawada, K., Morii, E., Kimura, T., & Kodama, M. (2026). Identification of the Carcinogenic Process from Lobular Endocervical Glandular Hyperplasia to Gastric-Type Adenocarcinoma of the Uterine Cervix via Whole-Exome Sequencing. Cancers, 18(4), 651. https://doi.org/10.3390/cancers18040651

