Integrative Transcriptomic and Perturbagen Analyses Reveal Sex-Specific Molecular Signatures Across Glioma Subtypes
Simple Summary
Abstract
1. Introduction
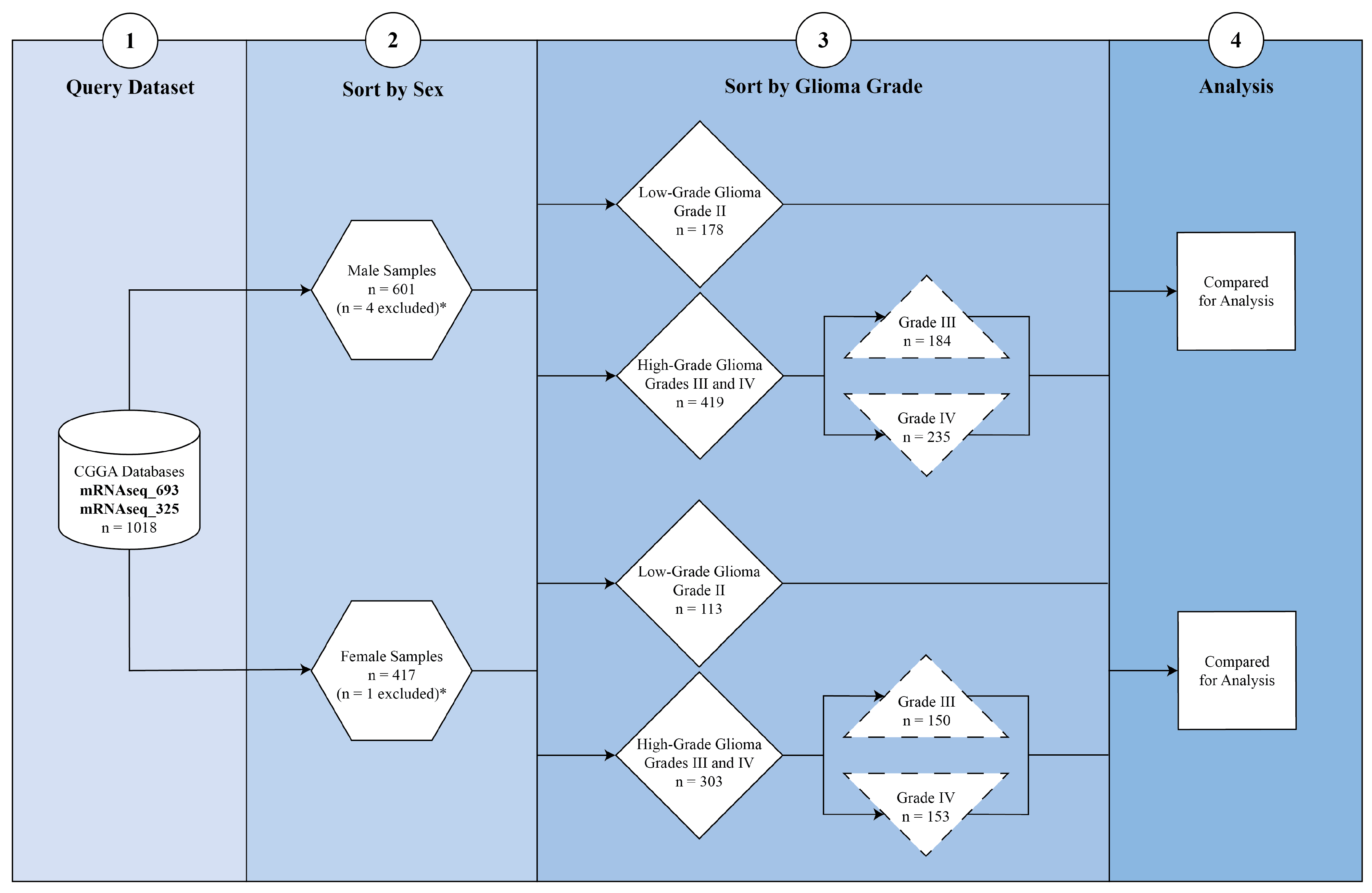
2. Materials and Methods
3. Results
3.1. Differentially Expressed Genes (DEGs)
3.2. Pathway Enrichment Analysis
3.3. Leading-Edge Gene Analysis
3.4. Perturbagen Analysis
4. Discussion
5. Conclusions
Supplementary Materials
Author Contributions
Funding
Institutional Review Board Statement
Informed Consent Statement
Data Availability Statement
Acknowledgments
Conflicts of Interest
Abbreviations
| Abbreviations | Definition |
| CGGA | Chinese Glioma Genome Atlas |
| DEG | Differentially Expressed Gene |
| FPKM | Fragments Per Kilobase of transcript per Million mapped reads |
| GBM | Glioblastoma (WHO Grade IV astrocytoma, IDH-wildtype) |
| GENCODE | Genome Reference Consortium Gene Annotation |
| GESA | Gene Set Enrichment Analysis |
| HGG | High-Grade Glioma (WHO Grades III–IV) |
| ILINCS | Library of Integrated Network-based Cellular Signatures |
| LGG | Low-Grade Glioma (WHO Grade II) |
| PCA | Principal Component Analysis |
| RNA-seq | RNA Sequencing |
| TCGA | The Cancer Genome Atlas |
| TTFields | Tumor-Treating Fields |
| VEGFR | Vascular Endothelial Growth Factor Receptor |
| WHO | World Health Organization |
References
- Louis, D.N.; Perry, A.; Wesseling, P.; Brat, D.J.; Cree, I.A.; Figarella-Branger, D.; Hawkins, C.; Ng, H.K.; Pfister, S.M.; Reifenberger, G.; et al. The 2021 WHO Classification of Tumors of the Central Nervous System: A summary. Neuro Oncol. 2021, 23, 1231–1251. [Google Scholar] [CrossRef]
- Segura, P.P.; Quintela, N.V.; Garcia, M.M.; Del Barco Berron, S.; Sarrio, R.G.; Gomez, J.G.; Castano, A.G.; Martin, L.M.N.; Rubio, O.G.; Losada, E.P. SEOM-GEINO clinical guidelines for high-grade gliomas of adulthood (2022). Clin. Transl. Oncol. 2023, 25, 2634–2646. [Google Scholar] [CrossRef] [PubMed]
- Keric, N.; Krenzlin, H.; Kalasauskas, D.; Freyschlag, C.F.; Schnell, O.; Misch, M.; von der Brelie, C.; Gempt, J.; Krigers, A.; Wagner, A.; et al. Treatment outcome of IDH1/2 wildtype CNS WHO grade 4 glioma histologically diagnosed as WHO grade II or III astrocytomas. J. Neurooncol. 2024, 167, 133–144. [Google Scholar] [CrossRef] [PubMed]
- Ostrom, Q.T.; Price, M.; Neff, C.; Cioffi, G.; Waite, K.A.; Kruchko, C.; Barnholtz-Sloan, J.S. CBTRUS Statistical Report: Primary Brain and Other Central Nervous System Tumors Diagnosed in the United States in 2016–2020. Neuro Oncol. 2023, 25, iv1–iv99. [Google Scholar] [CrossRef] [PubMed]
- Jaeckle, K.A.; Decker, P.A.; Ballman, K.V.; Flynn, P.J.; Giannini, C.; Scheithauer, B.W.; Jenkins, R.B.; Buckner, J.C. Transformation of low grade glioma and correlation with outcome: An NCCTG database analysis. J. Neuro Oncol. 2011, 104, 253–259. [Google Scholar] [CrossRef]
- Karschnia, P.; Young, J.S.; Dono, A.; Hani, L.; Sciortino, T.; Bruno, F.; Juenger, S.T.; Teske, N.; Morshed, R.A.; Haddad, A.F.; et al. Prognostic validation of a new classification system for extent of resection in glioblastoma: A report of the RANO resect group. Neuro Oncol. 2023, 25, 940–954. [Google Scholar] [CrossRef]
- Stupp, R.; Mason, W.P.; van den Bent, M.J.; Weller, M.; Fisher, B.; Taphoorn, M.J.; Belanger, K.; Brandes, A.A.; Marosi, C.; Bogdahn, U.; et al. Radiotherapy plus concomitant and adjuvant temozolomide for glioblastoma. N. Engl. J. Med. 2005, 352, 987–996. [Google Scholar] [CrossRef]
- Segar, D.J.; Bernstock, J.D.; Arnaout, O.; Bi, W.L.; Friedman, G.K.; Langer, R.; Traverso, G.; Rampersad, S.M. Author Correction: Modeling of intracranial tumor treating fields for the treatment of complex high-grade gliomas. Sci. Rep. 2023, 13, 3955. [Google Scholar] [CrossRef]
- Esteller, M.; Garcia-Foncillas, J.; Andion, E.; Goodman, S.N.; Hidalgo, O.F.; Vanaclocha, V.; Baylin, S.B.; Herman, J.G. Inactivation of the DNA-repair gene MGMT and the clinical response of gliomas to alkylating agents. N. Engl. J. Med. 2000, 343, 1350–1354. [Google Scholar] [CrossRef]
- Labussière, M.; Boisselier, B.; Mokhtari, K.; Di Stefano, A.L.; Rahimian, A.; Rossetto, M.; Ciccarino, P.; Saulnier, O.; Paterra, R.; Marie, Y.; et al. Combined analysis of TERT, EGFR, and IDH status defines distinct prognostic glioblastoma classes. Neurology 2014, 83, 1200–1206. [Google Scholar] [CrossRef] [PubMed]
- Qi, S.; Yu, L.; Gui, S.; Ding, Y.; Han, H.; Zhang, X.; Wu, L.; Yao, F. IDH mutations predict longer survival and response to temozolomide in secondary glioblastoma. Cancer Sci. 2012, 103, 269–273. [Google Scholar]
- Li, J.; Liang, R.; Song, C.; Xiang, Y.; Liu, Y. Prognostic significance of epidermal growth factor receptor expression in glioma patients. OncoTargets Ther. 2018, 11, 731–742. [Google Scholar] [CrossRef] [PubMed]
- Saadeh, F.S.; Mahfouz, R.; Assi, H.I. EGFR as a clinical marker in glioblastomas and other gliomas. Int. J. Biol. Markers 2018, 33, 22–32. [Google Scholar] [CrossRef] [PubMed]
- Tripathy, K.; Das, B.; Singh, A.K.; Misra, A.; Misra, S.; Misra, S.S. Prognostic Significance of Epidermal Growth Factor Receptor in Patients of Glioblastoma Multiforme. J. Clin. Diagn. Res. 2017, 11, EC05–EC08. [Google Scholar] [CrossRef]
- Yang, W.; Warrington, N.M.; Taylor, S.J.; Whitmire, P.; Carrasco, E.; Singleton, K.W.; Wu, N.; Lathia, J.D.; Berens, M.E.; Kim, A.H.; et al. Sex differences in GBM revealed by analysis of patient imaging, transcriptome, and survival data. Sci. Transl. Med. 2019, 11, eaao5253. [Google Scholar] [CrossRef]
- Sun, T.; Warrington, N.M.; Luo, J.; Brooks, M.D.; Dahiya, S.; Snyder, S.C.; Sengupta, R.; Rubin, J.B. Sexually dimorphic RB inactivation underlies mesenchymal glioblastoma prevalence in males. J. Clin. Investig. 2014, 124, 4123–4133. [Google Scholar] [CrossRef]
- Colen, R.R.; Wang, J.; Singh, S.K.; Gutman, D.A.; Zinn, P.O. Glioblastoma: Imaging genomic mapping reveals sex-specific oncogenic associations of cell death. Radiology 2015, 275, 215–227. [Google Scholar] [CrossRef]
- Sallam, M.; Mysara, M.; Baatout, S.; Guns, P.J.; Ramadan, R.; Benotmane, M.A. Meta-Analysis of RNA-Seq Datasets Identifies Novel Players in Glioblastoma. Cancers 2022, 14, 5788. [Google Scholar] [CrossRef]
- Ahmed, Y.B.; Ababneh, O.E.; Al-Khalili, A.A.; Serhan, A.; Hatamleh, Z.; Ghammaz, O.; Alkhaldi, M.; Alomari, S. Identification of Hypoxia Prognostic Signature in Glioblastoma Multiforme Based on Bulk and Single-Cell RNA-Seq. Cancers 2024, 16, 633. [Google Scholar] [CrossRef]
- Tomczak, K.; Czerwinska, P.; Wiznerowicz, M. The Cancer Genome Atlas (TCGA): An immeasurable source of knowledge. Contemp. Oncol. 2015, 19, A68–A77. [Google Scholar] [CrossRef] [PubMed]
- Zhao, Z.; Zhang, K.N.; Wang, Q.; Li, G.; Zeng, F.; Zhang, Y.; Wu, F.; Chai, R.; Wang, Z.; Zhang, C.; et al. Chinese Glioma Genome Atlas (CGGA): A Comprehensive Resource with Functional Genomic Data from Chinese Glioma Patients. Genom. Proteom. Bioinform. 2021, 19, 1–12. [Google Scholar] [CrossRef]
- Zhao, Z.; Meng, F.; Wang, W.; Wang, Z.; Zhang, C.; Jiang, T. Comprehensive RNA-seq transcriptomic profiling in the malignant progression of gliomas. Sci. Data 2017, 4, 170024. [Google Scholar] [CrossRef]
- Khan, M.T.; Prajapati, B.; Lakhina, S.; Sharma, M.; Prajapati, S.; Chosdol, K.; Sinha, S. Identification of Gender-Specific Molecular Differences in Glioblastoma (GBM) and Low-Grade Glioma (LGG) by the Analysis of Large Transcriptomic and Epigenomic Datasets. Front. Oncol. 2021, 11, 699594. [Google Scholar] [CrossRef]
- Kuleshov, M.V.; Jones, M.R.; Rouillard, A.D.; Fernandez, N.F.; Duan, Q.; Wang, Z.; Koplev, S.; Jenkins, S.L.; Jagodnik, K.M.; Lachmann, A.; et al. Enrichr: A comprehensive gene set enrichment analysis web server 2016 update. Nucleic Acids Res. 2016, 44, W90–W97. [Google Scholar] [CrossRef]
- Bao, Z.S.; Chen, H.M.; Yang, M.Y.; Zhang, C.B.; Yu, K.; Ye, W.L.; Hu, B.Q.; Yan, W.; Zhang, W.; Akers, J.; et al. RNA-seq of 272 gliomas revealed a novel, recurrent PTPRZ1-MET fusion transcript in secondary glioblastomas. Genome Res. 2014, 24, 1765–1773. [Google Scholar] [CrossRef]
- Wang, Y.; Qian, T.; You, G.; Peng, X.; Chen, C.; You, Y.; Yao, K.; Wu, C.; Ma, J.; Sha, Z.; et al. Localizing seizure-susceptible brain regions associated with low-grade gliomas using voxel-based lesion-symptom mapping. Neuro-Oncology 2014, 17, 282–288. [Google Scholar] [CrossRef]
- Liu, X.; Li, Y.; Qian, Z.; Sun, Z.; Xu, K.; Wang, K.; Liu, S.; Fan, X.; Li, S.; Zhang, Z.; et al. A radiomic signature as a non-invasive predictor of progression-free survival in patients with lower-grade gliomas. NeuroImage Clin. 2018, 20, 1070–1077. [Google Scholar] [CrossRef] [PubMed]
- Zhang, K.; Liu, X.; Li, G.; Chang, X.; Li, S.; Chen, J.; Zhao, Z.; Wang, J.; Jiang, T.; Chai, R. Clinical management and survival outcomes of patients with different molecular subtypes of diffuse gliomas in China (2011–2017): A multicenter retrospective study from CGGA. Cancer Biol. Med. 2022, 19, 1460. [Google Scholar] [CrossRef] [PubMed]
- Dobin, A.; Davis, C.A.; Schlesinger, F.; Drenkow, J.; Zaleski, C.; Jha, S.; Batut, P.; Chaisson, M.; Gingeras, T.R. STAR: Ultrafast universal RNA-seq aligner. Bioinformatics 2013, 29, 15–21. [Google Scholar] [CrossRef] [PubMed]
- Li, B.; Dewey, C.N. RSEM: Accurate transcript quantification from RNA-Seq data with or without a reference genome. BMC Bioinform. 2011, 12, 323. [Google Scholar] [CrossRef] [PubMed]
- Law, C.W.; Chen, Y.; Shi, W.; Smyth, G.K. voom: Precision weights unlock linear model analysis tools for RNA-seq read counts. Genome Biol. 2014, 15, R29. [Google Scholar] [CrossRef]
- Ritchie, M.E.; Phipson, B.; Wu, D.; Hu, Y.; Law, C.W.; Shi, W.; Smyth, G.K. limma powers differential expression analyses for RNA-sequencing and microarray studies. Nucleic Acids Res. 2015, 43, e47. [Google Scholar] [CrossRef] [PubMed]
- Hunter, J.D. Matplotlib: A 2D Graphics Environment. Comput. Sci. Eng. 2007, 9, 90–95. [Google Scholar] [CrossRef]
- Subramanian, A.; Tamayo, P.; Mootha, V.K.; Mukherjee, S.; Ebert, B.L.; Gillette, M.A.; Paulovich, A.; Pomeroy, S.L.; Golub, T.R.; Lander, E.S.; et al. Gene set enrichment analysis: A knowledge-based approach for interpreting genome-wide expression profiles. Proc. Natl. Acad. Sci. USA 2005, 102, 15545–15550. [Google Scholar] [CrossRef]
- Keenan, A.B.; Jenkins, S.L.; Jagodnik, K.M.; Koplev, S.; He, E.; Torre, D.; Wang, Z.; Dohlman, A.B.; Silverstein, M.C.; Lachmann, A.; et al. The Library of Integrated Network-Based Cellular Signatures NIH Program: System-Level Cataloging of Human Cells Response to Perturbations. Cell Syst. 2018, 6, 13–24. [Google Scholar] [CrossRef]
- Cui, D.; Xu, Q.; Wang, K.; Che, X. Gli1 is a potential target for alleviating multidrug resistance of gliomas. J. Neurol. Sci. 2010, 288, 156–166. [Google Scholar] [CrossRef]
- Takezaki, T.; Hide, T.; Takanaga, H.; Nakamura, H.; Kuratsu, J.; Kondo, T. Essential role of the Hedgehog signaling pathway in human glioma-initiating cells. Cancer Sci. 2011, 102, 1306–1312. [Google Scholar] [CrossRef] [PubMed]
- Wang, K.; Chen, D.; Qian, Z.; Cui, D.; Gao, L.; Lou, M. Hedgehog/Gli1 signaling pathway regulates MGMT expression and chemoresistance to temozolomide in human glioblastoma. Cancer Cell Int. 2017, 17, 117. [Google Scholar] [CrossRef]
- Hung, H.C.; Liu, C.C.; Chuang, J.Y.; Su, C.L.; Gean, P.W. Inhibition of Sonic Hedgehog Signaling Suppresses Glioma Stem-Like Cells Likely Through Inducing Autophagic Cell Death. Front. Oncol. 2020, 10, 1233. [Google Scholar] [CrossRef]
- Daubon, T.; Leon, C.; Clarke, K.; Andrique, L.; Salabert, L.; Darbo, E.; Pineau, R.; Guerit, S.; Maitre, M.; Dedieu, S.; et al. Deciphering the complex role of thrombospondin-1 in glioblastoma development. Nat. Commun. 2019, 10, 1146. [Google Scholar] [CrossRef]
- Qi, C.; Lei, L.; Hu, J.; Wang, G.; Liu, J.; Ou, S. Thrombospondin-1 is a prognostic biomarker and is correlated with tumor immune microenvironment in glioblastoma. Oncol. Lett. 2021, 21, 22. [Google Scholar] [CrossRef]
- Chen, R.; Chen, C.; Han, N.; Guo, W.; Deng, H.; Wang, Y.; Ding, Y.; Zhang, M. Annexin-1 is an oncogene in glioblastoma and causes tumour immune escape through the indirect upregulation of interleukin-8. J. Cell. Mol. Med. 2022, 26, 4343–4356. [Google Scholar] [CrossRef]
- Venkatesh, H.S.; Morishita, W.; Geraghty, A.C.; Silverbush, D.; Gillespie, S.M.; Arzt, M.; Tam, L.T.; Espenel, C.; Ponnuswami, A.; Ni, L.; et al. Electrical and synaptic integration of glioma into neural circuits. Nature 2019, 573, 539–545. [Google Scholar] [CrossRef]
- Krishna, S.; Choudhury, A.; Keough, M.B.; Seo, K.; Ni, L.; Kakaizada, S.; Lee, A.; Aabedi, A.; Popova, G.; Lipkin, B.; et al. Glioblastoma remodelling of human neural circuits decreases survival. Nature 2023, 617, 599–607. [Google Scholar] [CrossRef] [PubMed]
- Venkatesh, H.S.; Johung, T.B.; Caretti, V.; Noll, A.; Tang, Y.; Nagaraja, S.; Gibson, E.M.; Mount, C.W.; Polepalli, J.; Mitra, S.S.; et al. Neuronal Activity Promotes Glioma Growth through Neuroligin-3 Secretion. Cell 2015, 161, 803–816. [Google Scholar] [CrossRef]
- Muller-Langle, A.; Lutz, H.; Hehlgans, S.; Rodel, F.; Rau, K.; Laube, B. NMDA Receptor-Mediated Signaling Pathways Enhance Radiation Resistance, Survival and Migration in Glioblastoma Cells-A Potential Target for Adjuvant Radiotherapy. Cancers 2019, 11, 503. [Google Scholar] [CrossRef]
- Nandakumar, D.N.; Ramaswamy, P.; Prasad, C.; Srinivas, D.; Goswami, K. Glioblastoma invasion and NMDA receptors: A novel prospect. Physiol. Int. 2019, 106, 250–260. [Google Scholar] [CrossRef] [PubMed]
- Takano, T.; JLin, H.; Arcuino, G.; Gao, Q.; Yang, J.; Nedergaard, M. Glutamate release promotes growth of malignant gliomas. Nat. Med. 2001, 7, 1010–1015. [Google Scholar] [CrossRef]
- Huang, Y.; Shan, Y.; Zhang, W.; Printzis, C.; Pesce, L.; Stover, D.; Stanhope, C.; Stranger, B.E.; Huang, R.S. Sex differences in the molecular profile of adult diffuse glioma are shaped by IDH status and tumor microenvironment. Neuro Oncol. 2025, 27, 430–444. [Google Scholar] [CrossRef] [PubMed]
- Qin, S.; Yuan, Y.; Liu, H.; Pu, Y.; Chen, K.; Wu, Y.; Su, Z. Identification and characterization of sex-dependent gene expression profile in glioblastoma. Neuropathology 2023, 43, 72–83. [Google Scholar] [CrossRef]
- Zhang, X.; Zhao, L.; Zhang, H.; Zhang, Y.; Ju, H.; Wang, X.; Ren, H.; Zhu, X.; Dong, Y. The immunosuppressive microenvironment and immunotherapy in human glioblastoma. Front. Immunol. 2022, 13, 1003651. [Google Scholar] [CrossRef]
- Lin, H.; Liu, C.; Hu, A.; Zhang, D.; Yang, H.; Mao, Y. Understanding the immunosuppressive microenvironment of glioma: Mechanistic insights and clinical perspectives. J. Hematol. Oncol. 2024, 17, 31. [Google Scholar] [CrossRef]
- Ferrara, N.; Hillan, K.J.; Gerber, H.P.; Novotny, W. Discovery and development of bevacizumab, an anti-VEGF antibody for treating cancer. Nat. Rev. Drug Discov. 2004, 3, 391–400. [Google Scholar] [CrossRef]
- Reardon, D.A.; Turner, S.; Peters, K.B.; Desjardins, A.; Gururangan, S.; Sampson, J.H.; McLendon, R.E.; Herndon, J.E.; Jones, L.W.; Kirkpatrick, J.P.; et al. A review of VEGF/VEGFR-targeted therapeutics for recurrent glioblastoma. J. Natl. Compr. Cancer Netw. 2011, 9, 414–427. [Google Scholar]
- Bangert, A.; Hacker, S.; Cristofanon, S.; Debatin, K.M.; Fulda, S. Chemosensitization of glioblastoma cells by the histone deacetylase inhibitor MS275. Anticancer Drugs 2011, 22, 494–499. [Google Scholar] [CrossRef] [PubMed]
- Eyupoglu, I.Y.; Hahnen, E.; Trankle, C.; Savaskan, N.E.; Siebzehnrubl, F.A.; Buslei, R.; Lemke, D.; Wick, W.; Fahlbusch, R.; Blumcke, I. Experimental therapy of malignant gliomas using the inhibitor of histone deacetylase MS-275. Mol. Cancer Ther. 2006, 5, 1248–1255. [Google Scholar] [CrossRef] [PubMed]
- Galanis, E.; Jaeckle, K.A.; Maurer, M.J.; Reid, J.M.; Ames, M.M.; Hardwick, J.S.; Reilly, J.F.; Loboda, A.; Nebozhyn, M.; Fantin, V.R.; et al. Phase II trial of vorinostat in recurrent glioblastoma multiforme: A north central cancer treatment group study. J. Clin. Oncol. 2009, 27, 2052–2058. [Google Scholar] [CrossRef]
- Jane, E.P.; Premkumar, D.R.; Rajasundaram, D.; Thambireddy, S.; Reslink, M.C.; Agnihotri, S.; Pollack, I.F. Reversing tozasertib resistance in glioma through inhibition of pyruvate dehydrogenase kinases. Mol. Oncol. 2022, 16, 219–249. [Google Scholar] [CrossRef]
- Meco, D.; Attina, G.; Mastrangelo, S.; Navarra, P.; Ruggiero, A. Emerging Perspectives on the Antiparasitic Mebendazole as a Repurposed Drug for the Treatment of Brain Cancers. Int. J. Mol. Sci. 2023, 24, 1334. [Google Scholar] [CrossRef]
- Yap, T.A.; Arkenau, H.T.; Camidge, D.R.; George, S.; Serkova, N.J.; Gwyther, S.J.; Spratlin, J.L.; Lal, R.; Spicer, J.; Desouza, N.M.; et al. First-in-human phase I trial of two schedules of OSI-930, a novel multikinase inhibitor, incorporating translational proof-of-mechanism studies. Clin. Cancer Res. 2013, 19, 909–919. [Google Scholar] [CrossRef] [PubMed]
- Garton, A.J.; Crew, A.P.; Franklin, M.; Cooke, A.R.; Wynne, G.M.; Castaldo, L.; Kahler, J.; Winski, S.L.; Franks, A.; Brown, E.N.; et al. OSI-930: A novel selective inhibitor of Kit and kinase insert domain receptor tyrosine kinases with antitumor activity in mouse xenograft models. Cancer Res. 2006, 66, 1015–1024. [Google Scholar] [CrossRef] [PubMed]
- Alavi, J.B.; Schoenfeld, D.; Skeel, R.T.; Kirkwood, R.; Tsung, L.; Marsh, J.C. Phase II trial of spirogermanium and vindesine in malignant glioma. Am. J. Clin. Oncol. 1989, 12, 8–10. [Google Scholar] [CrossRef] [PubMed]
- He, L.; Bhat, K.; Ioannidis, A.; Zhang, L.; Nguyen, N.T.; Allen, J.E.; Nghiemphu, P.L.; Cloughesy, T.F.; Liau, L.M.; Kornblum, H.I.; et al. Effects of the DRD2/3 antagonist ONC201 and radiation in glioblastoma. Radiother. Oncol. 2021, 161, 140–147. [Google Scholar] [CrossRef] [PubMed]
- Jeon, H.M.; Oh, Y.T.; Shin, Y.J.; Chang, N.; Kim, D.; Woo, D.; Yeup, Y.; Joo, K.M.; Jo, H.; Yang, H.; et al. Dopamine receptor D2 regulates glioblastoma survival and death through MET and death receptor 4/5. Neoplasia 2023, 39, 100894. [Google Scholar] [CrossRef]
- Guntner, A.S.; Peyrl, A.; Mayr, L.; Englinger, B.; Berger, W.; Slavc, I.; Buchberger, W.; Gojo, J. Cerebrospinal fluid penetration of targeted therapeutics in pediatric brain tumor patients. Acta Neuropathol. Commun. 2020, 8, 78. [Google Scholar] [CrossRef]
- Liu, Q.; Wei, F.; Wang, J.; Liu, H.; Zhang, H.; Liu, M.; Liu, K.; Ye, Z. Molecular mechanisms regulating natural menopause in the female ovary: A study based on transcriptomic data. Front. Endocrinol. 2023, 14, 1004245. [Google Scholar] [CrossRef]





| LGG vs. HGG | LGG vs. GBM | |||||
|---|---|---|---|---|---|---|
| Female | Male | Overall | Female | Male | Overall | |
| Downregulated | SAA1 (−5.762) | H19 (−4.847) | SAA1 (−3.867) | SAA1 (−6.721) | H19 (−5.516) | SAA1 (−4.728) |
| DLK1 (−4.003) | PLA2G2A (−4.180) | DLK1 (−3.725) | PI3 (−4.584) | PLA2G2A (−4.908) | PLA2G2A (−4.393) | |
| ELANE (−3.720) | HIST1H2BH (−4.133) | H19 (−3.665) | MEOX2 (−4.494) | ** HIST1H2BH (−4.829) | H19 (−4.279) | |
| MEOX2 (−3.711) | HOXA9 (−3.699) | PLA2G2A (−3.623) | POSTN (−4.308) | ** HOXA9 (−4.163) | HIST1H2BH (−3.990) | |
| PI3 (−3.651) | DLK1 (−3.615) | HOXA9 (−3.481) | IL8 (−4.199) | SAA1 (−3.969) | PI3 (−3.882) | |
| POSTN (−3.478) | IBSP (−3.291) | HIST1H2BH (−3.349) | DKK1 (−3.797) | HBG2 (−3.870) | HOXD10 (−3.617) | |
| CXCL6 (−3.404) | HIST1H2BJ (−3.264) | PI3 (−3.063) | HOXD10 (−3.790) | IBSP (−3.837) | IBSP (−3.561) | |
| IL8 (−3.303) | SAA1 (−3.237) | HOXD10 (−3.040) | PLA2G2A (−3.734) | GALNT5 (−3.684) | POSTN (−3.474) | |
| HOXA9 (−3.074) | HBG2 (−3.146) | IBSP (−3.011) | COL6A3 (−3.644) | ** RP11-742B18.1 (−3.565) | MMP7 (−3.457) | |
| HMGA2 (−3.066) | GALNT5 (−3.112) | RP11-742B18.1 (−2.955) | HOXD13 (−3.629 | HIST1H3E (−3.554) | IL8 (−3.454) | |
| Upregulated | * PTGER1 (+2.829) | ** GCGR (+3.092) | ** GLI1 (+2.470) | PRLHR (+3.418) | PRLHR (+3.411) | PRLHR (+3.426) |
| AL445199.1 (+2.515) | ** GLI1 (+2.883) | DGKK (+2.155) | CTB-1I21.1 (+2.846) | SELL (+2.946) | CTB-1I21.1 (+2.804) | |
| DGKK (+2.419) | PRLHR (+2.117) | ** GCGR (+2.096) | NOTUM (+2.833) | HPSE2 (+2.897) | MYOD1 (+2.700) | |
| C14orf180 (+2.095) | DNMBP-AS1 (+2.029) | PRLHR (+2.041) | * MYOD1 (+2.816) | CXXC11 (+2.864) | HPSE2 (+2.683) | |
| * NOTUM (+2.043) | DGKK (+1.984) | DNMBP-AS1 (+1.934) | GLP1R (+2.726) | F5 (+2.833) | AC062021.1 (+2.612) | |
| RP13-439H18.4 (+2.024) | SELL (+1.982) | F5 (+1.837) | RP13-439H18.4 (+2.664) | AC062021.1 (+2.832) | DNMBP-AS1 (+2.612) | |
| RP11-116O18.1 (+1.941) | F5 (+1.979) | CCT7P2 (+1.819) | * PAX2 (+2.617) | CTB-1I21.1 (+2.779) | SELL (+2.600) | |
| PRLHR (+1.906) | ** RP11-266L9.2 (+1.941) | RP11-116O18.1 (+1.810) | * C14orf180 (+2.580) | SFRP2 (+2.698) | CXXC11 (+2.563) | |
| GLP1R (+1.878) | MYOD1 (+1.873) | SELL (+1.790) | RP11-116O18.1 (+2.512) | ** GLI1 (+2.668) | SFRP2 (+2.464) | |
| LGG vs. HGG | LGG vs. GBM | |||
|---|---|---|---|---|
| Perturbagen | Score | Perturbagen | Score | |
| Concordant | SA-1921085 | 0.433 | BI-2536 | 0.411 |
| GF-109203 | 0.426 | PHA-793887 | 0.416 | |
| BI-2536 | 0.416 | GF-109203 | 0.408 | |
| SCHEMBL2557158 | 0.412 | Obatoclax | 0.406 | |
| Obatoclax | 0.412 | PCL2_000057 | 0.402 | |
| Bithionol | 0.410 | Bithionol | 0.396 | |
| Trichostatin A | 0.408 | 5-Nonyloxytryptamine | 0.393 | |
| PCL2_000057 | 0.408 | Brefeldin A | 0.392 | |
| Brefeldin A | 0.406 | SA-1921085 | 0.420 | |
| Vorinostat | 0.428 | T 98475 | 0.437 | |
| Discordant | CHEMBL2355554 | −0.377 | CHEMBL2355554 | −0.342 |
| Vindesine | −0.368 | Vindesine | −0.337 | |
| Triazolothiadiazine, 36 | −0.359 | IC 261 | −0.333 | |
| Tozasertib | −0.349 | Rotenone | −0.329 | |
| SPECTRUM1505034 | −0.346 | Triazolothiadiazine, 36 | −0.327 | |
| Fenbendazole | −0.345 | BRD-K28995283 | −0.326 | |
| Rotenone | −0.345 | Fenbendazole | −0.326 | |
| IC 261 | −0.344 | SPECTRUM1505034 | −0.326 | |
| OSI-930 | −0.343 | Tozasertib | −0.326 | |
| SCHEMBL1564574 | −0.341 | Parbendazole | −0.322 | |
| LGG vs. HGG | LGG vs. GBM | |||
|---|---|---|---|---|
| Perturbagen | Score | Perturbagen | Score | |
| Concordant | SA-1921085 | 0.433 | BI-2536 | 0.416 |
| GF-109203 | 0.426 | Obatoclax | 0.412 | |
| BI-2536 | 0.416 | Vorinostat | 0.428 | |
| SCHEMBL2557158 | 0.412 | PHA-793887 | 0.433 | |
| Obatoclax | 0.412 | Brefeldin A | 0.429 | |
| Bithionol | 0.410 | GF-109203 | 0.466 | |
| Trichostatin A | 0.408 | BI-2536 | 0.427 | |
| PCL2_000057 | 0.408 | Bithionol | 0.426 | |
| Brefeldin A | 0.406 | SA-1921085 | 0.437 | |
| Vorinostat | 0.428 | T 98475 | 0.465 | |
| Discordant | IC 261 | −0.335 | Entinostat | −0.332 |
| Vindesine | −0.333 | Tacedinaline | −0.327 | |
| Entinostat | −0.332 | Parbendazole | −0.345 | |
| BRD-K28995283 | −0.332 | Rotenone | −0.345 | |
| CHEMBL2355554 | −0.329 | 6998-75-0 | −0.345 | |
| Tacedinaline | −0.327 | BRD-K28995283 | −0.345 | |
| Parbendazole | −0.324 | Vindesine | −0.341 | |
| SCHEMBL1564574 | −0.323 | OSI-930 | −0.341 | |
| CHEMBL2140299 | −0.323 | IC 261 | −0.351 | |
| Tozasertib | −0.321 | CHEMBL2355554 | −0.352 | |
| LGG vs. HGG | LGG vs. GBM | |||
|---|---|---|---|---|
| Perturbagen | Score | Perturbagen | Score | |
| Concordant | T 98475 | 0.452 | BI-2536 | 0.411 |
| PHA-793887 | 0.450 | Obatoclax | 0.406 | |
| GF-109203 | 0.433 | SA-1921085 | 0.420 | |
| Brefeldin A | 0.429 | PHA-793887 | 0.416 | |
| Cucurbitacin-I | 0.428 | GF-109203 | 0.408 | |
| Dovitinib | 0.427 | PCL2_000057 | 0.402 | |
| SA-1921085 | 0.425 | Bithionol | 0.396 | |
| XMD-1499 | 0.424 | 5-Nonyloxytryptamine | 0.393 | |
| Palbociclib | 0.422 | Brefeldin A | 0.392 | |
| BI-2536 | 0.416 | T 98475 | 0.437 | |
| Discordant | CHEMBL2355554 | −0.371 | CHEMBL2355554 | −0.342 |
| Triazolothiadiazine, 36 | −0.359 | Vindesine | −0.337 | |
| Rotenone | −0.359 | IC 261 | −0.333 | |
| IC 261 | −0.355 | Rotenone | −0.329 | |
| Parbendazole | −0.352 | Triazolothiadiazine, 36 | −0.327 | |
| CHEMBL2140299 | −0.350 | BRD-K28995283 | −0.326 | |
| Vindesine | −0.347 | Fenbendazole | −0.326 | |
| SCHEMBL1564574 | −0.344 | SPECTRUM1505034 | −0.326 | |
| 6998-75-0 | −0.343 | Tozasertib | −0.326 | |
| OSI-930 | −0.343 | Parbendazole | −0.322 | |
Disclaimer/Publisher’s Note: The statements, opinions and data contained in all publications are solely those of the individual author(s) and contributor(s) and not of MDPI and/or the editor(s). MDPI and/or the editor(s) disclaim responsibility for any injury to people or property resulting from any ideas, methods, instructions or products referred to in the content. |
© 2025 by the authors. Licensee MDPI, Basel, Switzerland. This article is an open access article distributed under the terms and conditions of the Creative Commons Attribution (CC BY) license.
Share and Cite
Rami Reddy, M.V.S.R.; Wood, J.F.; Norris, J.; Becker, K.; Murphy, S.C.; Doddi, S.; Imami, A.; Ryan V, W.G.; Nguyen, J.; Schroeder, J.; et al. Integrative Transcriptomic and Perturbagen Analyses Reveal Sex-Specific Molecular Signatures Across Glioma Subtypes. Cancers 2026, 18, 52. https://doi.org/10.3390/cancers18010052
Rami Reddy MVSR, Wood JF, Norris J, Becker K, Murphy SC, Doddi S, Imami A, Ryan V WG, Nguyen J, Schroeder J, et al. Integrative Transcriptomic and Perturbagen Analyses Reveal Sex-Specific Molecular Signatures Across Glioma Subtypes. Cancers. 2026; 18(1):52. https://doi.org/10.3390/cancers18010052
Chicago/Turabian StyleRami Reddy, Madhu Vishnu Sankar Reddy, Jacob F. Wood, Jordan Norris, Kathryn Becker, Shawn C. Murphy, Sishir Doddi, Ali Imami, William G. Ryan V, Jennifer Nguyen, Jason Schroeder, and et al. 2026. "Integrative Transcriptomic and Perturbagen Analyses Reveal Sex-Specific Molecular Signatures Across Glioma Subtypes" Cancers 18, no. 1: 52. https://doi.org/10.3390/cancers18010052
APA StyleRami Reddy, M. V. S. R., Wood, J. F., Norris, J., Becker, K., Murphy, S. C., Doddi, S., Imami, A., Ryan V, W. G., Nguyen, J., Schroeder, J., Eisenmann, K., & McCullumsmith, R. E. (2026). Integrative Transcriptomic and Perturbagen Analyses Reveal Sex-Specific Molecular Signatures Across Glioma Subtypes. Cancers, 18(1), 52. https://doi.org/10.3390/cancers18010052

