Prediction Model of Lymph Node Metastasis in Cervical Cancer Based on MRI Habitat Radiomics
Simple Summary
Abstract
1. Introduction
- Development of a habitat radiomics framework for cervical cancer. By applying unsupervised K-means clustering to preoperative -weighted images (WI) and diffusion-weighted images (DWI), we generated intratumoral subregions within the region of interest (ROI). These subregions capture spatial heterogeneity that cannot be represented by whole-tumor radiomics, thereby providing complementary biomarkers for LNM prediction [10,11];
- Robust feature extraction and selection. Following IBSI guidelines [12], we extracted more than 1000 features, including morphological descriptors, first-order statistics, and texture metrics. After Z-score normalization, redundancy was reduced through correlation analysis, and a stable subset of features was selected using least absolute shrinkage and selection operator (LASSO) regression [13]. These features demonstrated high reproducibility and robustness for model construction;
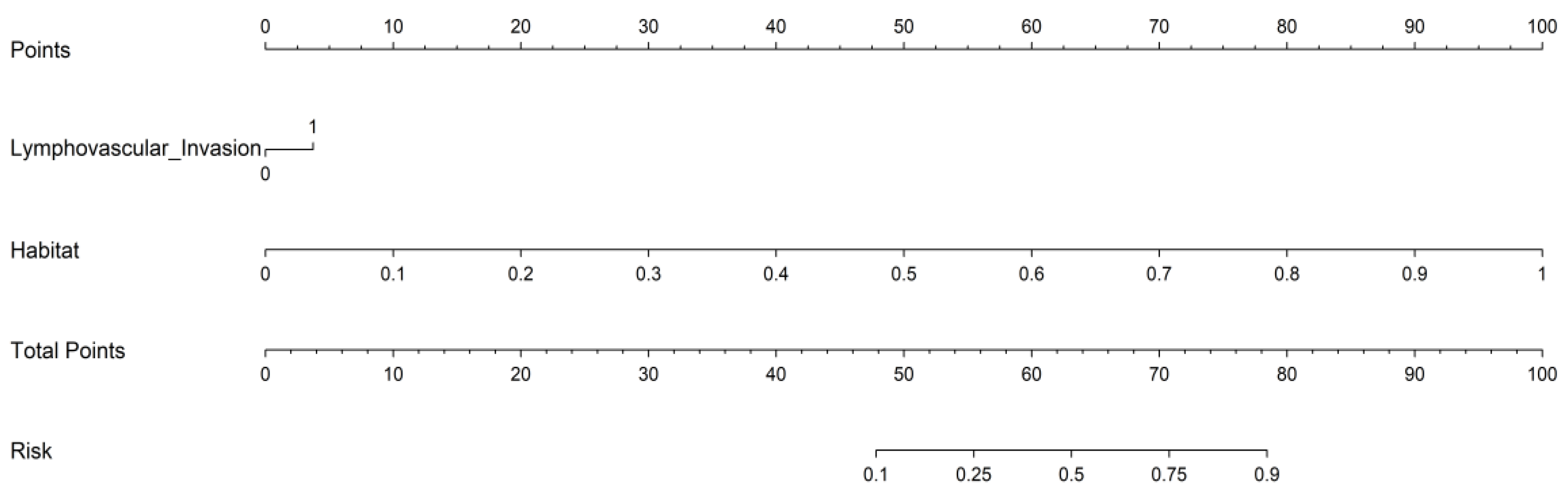
- Construction and validation of prediction models. We developed and validated four models, including clinical models, conventional radiomics models, habitat radiomics models, and combined models. In the internal independent validation cohort, the AUCs of the four models were 0.799, 0.611, 0.872, and 0.895, respectively. Among them, the combined model achieved the best overall performance, and calibration and decision curve analyses confirmed its reliability and clinical utility. The nomogram generated by the model may reduce unnecessary surgical exploration, enable accurate individualized risk stratification, and optimize preoperative management strategies for cervical cancer [7,14,15,16,17].
2. Materials and Methods
2.1. Patient Cohort
2.1.1. Study Design and Ethical Approval
2.1.2. Inclusion and Exclusion Criteria
- Histopathological confirmation of cervical cancer;
- Availability of complete MRI data acquired within two weeks before surgery, including WI, DWI, and ADC sequences;
- Surgical treatment comprising lymphadenectomy with pathological assessment of nodal status;
- Complete clinicopathological records.
- History of prior pelvic chemoradiotherapy or systemic therapy, or evidence of extensive distant metastases;
- Poor image quality or incomplete MRI sequences;
- Incomplete clinical data;
- Absence of surgically confirmed nodal status.
2.2. MRI Acquisition and Segmentation
2.2.1. Workflow
2.2.2. MRI Acquisition and ROI Segmentation
2.3. Image Preprocessing
2.4. Radiomic Feature Extraction and Selection
2.4.1. Tumor Habitat Segmentation
2.4.2. Feature Extraction
- First-order statistics (such as mean, median, skewness, and kurtosis);
- Morphological characteristics (e.g., sphericity and compactness);
- Texture features derived from the gray-level co-occurrence matrix (GLCM), gray-level run-length matrix (GLRLM), gray-level size zone matrix (GLSZM), and neighborhood gray tone difference matrix (NGTDM) [30].
2.4.3. Feature Reproducibility Assessment
2.5. Feature Selection and Model Construction
- Clinical variables exclusively, serving as a baseline representation of patient-specific characteristics;
- Conventional whole-tumor radiomic features, reflecting global phenotypic descriptors extracted from the entire lesion volume;
- Habitat-based radiomic features, capturing spatially heterogeneous subregional imaging signatures;
- A multimodal integration of clinical parameters with radiomic features, designed to exploit the complementary strengths of clinical and imaging-derived information.
2.6. Reproducibility and Robustness Assessment
2.7. Model Evaluation
2.8. Statistical Analysis
3. Results
3.1. Patient Characteristics
3.2. Univariate and Multivariate Analyses
3.3. Reproducibility of Radiomic Features and Habitat Segmentation
3.4. Feature Selection
3.5. Model Construction and Performance Evaluation
3.6. Model Comparison, Calibration, and Clinical Utility
3.6.1. Model Comparison
3.6.2. Delong Test Comparison
3.6.3. Calibration Analysis
3.6.4. Clinical Utility
4. Discussion
5. Conclusions
Author Contributions
Funding
Institutional Review Board Statement
Informed Consent Statement
Data Availability Statement
Acknowledgments
Conflicts of Interest
Abbreviations
| LNM | lymph node metastasis |
| ADC | Apparent Diffusion Coefficient |
| ROC | Receiver Operating Characteristic |
| AUC | Area under Curve |
| DCA | Decision Curve Analysis |
| LASSO | Least Absolute Shrinkage and Selection Operator |
| DWI | Diffusion-weighted Image |
| WI | -weighted and Diffusion-weighted Images |
| ROI | Region of Interest |
| GLCM | Gray-level Co-occurrence Matrix |
| GLRLM | Gray-level Run-length Matrix |
| GLSZM | Gray-level Size Zone Matrix |
| ICC | Intraclass Correlation Coefficient |
| LR | Logistic Regression |
| SVM | Support Vector Machine |
| RF | Random Forest |
| XGBoost | Extreme Gradient Boosting |
| LVSI | Lymphovascular Space Invasion |
| OR | Odds Ratio |
| CI | Confidence Interval |
| UNI | Univariate Analysis |
| MULTI | Multivariate Analysis |
| MSE | Mean Squared Error |
References
- Ji, H.; Hu, C.; Yang, X.; Liu, Y.; Ji, G.; Ge, S.; Wang, X.; Wang, M. Lymph node metastasis in cancer progression: Molecular mechanisms, clinical significance and therapeutic interventions. Signal Transduct. Target. Ther. 2023, 8, 367. [Google Scholar] [CrossRef] [PubMed]
- Cibula, D.; Raspollini, M.R.; Planchamp, F.; Centeno, C.; Chargari, C.; Felix, A.; Fischerová, D.; Jahnn-Kuch, D.; Joly, F.; Kohler, C.; et al. ESGO/ESTRO/ESP Guidelines for the management of patients with cervical cancer–Update 2023. Virchows Arch. 2023, 482, 935–966. [Google Scholar] [CrossRef] [PubMed]
- Hricak, H.; Gatsonis, C.; Chi, D.S.; Amendola, M.A.; Brandt, K.; Schwartz, L.H.; Koelliker, S.; Siegelman, E.S.; Brown, J.J.; McGhee, R.B., Jr.; et al. Role of imaging in pretreatment evaluation of early invasive cervical cancer: Results of the intergroup study American College of Radiology Imaging Network 6651–Gynecologic Oncology Group 183. J. Clin. Oncol. 2005, 23, 9329–9337. [Google Scholar] [CrossRef] [PubMed]
- Gillies, R.J.; Kinahan, P.E.; Hricak, H. Radiomics: Images are more than pictures, they are data. Radiology 2016, 278, 563–577. [Google Scholar] [CrossRef]
- Lambin, P.; Leijenaar, R.T.H.; Deist, T.M.; Peerlings, J.; de Jong, E.E.C.; van Timmeren, J.; Sanduleanu, S.; Larue, R.T.H.M.; Even, A.J.G.; Jochems, A.; et al. Radiomics: The bridge between medical imaging and personalized medicine. Nat. Rev. Clin. Oncol. 2017, 14, 749–762. [Google Scholar] [CrossRef]
- Parmar, C.; Grossmann, P.; Bussink, J.; Lambin, P.; Aerts, H.J. Machine learning methods for quantitative radiomic biomarkers. Sci. Rep. 2015, 5, 13087. [Google Scholar] [CrossRef]
- Aerts, H.J.; Velazquez, E.R.; Leijenaar, R.T.; Parmar, C.; Grossmann, P.; Carvalho, S.; Bussink, J.; Monshouwer, R.; Haibe-Kains, B.; Rietveld, D.; et al. Decoding tumour phenotype by noninvasive imaging using a quantitative radiomics approach. Nat. Commun. 2014, 5, 4006. [Google Scholar] [CrossRef]
- Li, S.; Dai, Y.; Chen, J.; Yan, F.; Yang, Y. MRI-based habitat imaging in cancer treatment: Current technology, applications, and challenges. Cancer Imaging 2024, 24, 107. [Google Scholar] [CrossRef]
- Waqar, M.; Van Houdt, P.J.; Hessen, E.; Li, K.L.; Zhu, X.; Jackson, A.; Iqbal, M.; O’Connor, J.; Djoukhadar, I.; van der Heide, U.A.; et al. Visualising spatial heterogeneity in glioblastoma using imaging habitats. Front. Oncol. 2022, 12, 1037896. [Google Scholar] [CrossRef]
- Xia, X.; Li, D.; Du, W.; Wang, Y.; Nie, S.; Tan, Q.; Gou, Q. Radiomics based on nomogram predict pelvic lymphnode metastasis in early-stage cervical cancer. Diagnostics 2022, 12, 2446. [Google Scholar] [CrossRef]
- Shi, J.; Dong, Y.; Jiang, W.; Qin, F.; Wang, X.; Cui, L.; Liu, Y.; Jin, Y.; Luo, Y.; Jiang, X. MRI-based peritumoral radiomics analysis for preoperative prediction of lymph node metastasis in early-stage cervical cancer: A multi-center study. Magn. Reson. Imaging 2022, 88, 1–8. [Google Scholar] [CrossRef]
- Zwanenburg, A.; Vallières, M.; Abdalah, M.A.; Aerts, H.J.W.L.; Andrearczyk, V.; Apte, A.; Ashrafinia, S.; Bakas, S.; Beukinga, R.J.; Boellaard, R.; et al. The Image Biomarker Standardisation Initiative: Standardized quantitative radiomics for high-throughput image-based phenotyping. Radiology 2020, 295, 328–338. [Google Scholar] [CrossRef] [PubMed]
- Tibshirani, R. Regression shrinkage and selection via the lasso. J. R. Stat. Soc. Ser. B Stat. Methodol. 1996, 58, 267–288. [Google Scholar] [CrossRef]
- Wang, T.; Gao, T.; Yang, J.; Yan, X.; Wang, Y.; Zhou, X.; Tian, J.; Huang, L.; Zhang, M. Preoperative prediction of pelvic lymph nodes metastasis in early-stage cervical cancer using radiomics nomogram developed based on T2-weighted MRI and diffusion-weighted imaging. Eur. J. Radiol. 2019, 114, 128–135. [Google Scholar] [CrossRef] [PubMed]
- Jia, T.Y.; Xiong, J.F.; Li, X.Y.; Yu, W.; Xu, Z.Y.; Cai, X.W.; Ma, J.C.; Ren, Y.C.; Larsson, R.; Zhang, J.; et al. Identifying EGFR mutations in lung adenocarcinoma by noninvasive imaging using radiomics features and random forest modeling. Eur. Radiol. 2019, 29, 4742–4750. [Google Scholar] [CrossRef]
- Deng, Y.R.; Chen, X.J.; Xu, C.Q.; Wu, Q.Z.; Zhang, W.; Guo, S.Q.; Li, L.X. A preoperative nomogram predicting risk of lymph node metastasis for early-stage cervical cancer. BMC Women’s Health 2023, 23, 568. [Google Scholar] [CrossRef]
- Xiao, M.; Ma, F.; Li, Y.; Li, Y.; Li, M.; Zhang, G.; Qiang, J. Multiparametric MRI-based radiomics nomogram for predicting lymph node metastasis in early-stage cervical cancer. J. Magn. Reson. Imaging 2020, 52, 885–896. [Google Scholar] [CrossRef]
- Qin, F.; Sun, X.; Tian, M.; Jin, S.; Yu, J.; Song, J.; Wen, F.; Xu, H.; Yu, T.; Dong, Y. Prediction of lymph node metastasis in operable cervical cancer using clinical parameters and deep learning with MRI data: A multicentre study. Insights Imaging 2024, 15, 56. [Google Scholar] [CrossRef]
- Bizzarri, N.; Russo, L.; Dolciami, M.; Zormpas-Petridis, K.; Boldrini, L.; Querleu, D.; Ferrandina, G.; Anchora, L.P.; Gui, B.; Sala, E.; et al. Radiomics systematic review in cervical cancer: Gynecological oncologists’ perspective. Int. J. Gynecol. Cancer 2023, 33, 1522–1541. [Google Scholar] [CrossRef]
- Sala, E.; Rockall, A.; Rangarajan, D.; Kubik-Huch, R.A. The role of dynamic contrast-enhanced and diffusion weighted magnetic resonance imaging in the female pelvis. Eur. J. Radiol. 2010, 76, 367–385. [Google Scholar] [CrossRef]
- Pathak, S.D.; Haynor, D.; Kim, Y. Edge-guided boundary delineation in prostate ultrasound images. IEEE Trans. Med. Imaging 2000, 19, 1211–1219. [Google Scholar] [CrossRef] [PubMed]
- Jin, S.; Li, Y.; Zhuo, Q.; Wang, X.; Hao, X.; Qin, F.; Wang, R.; Cong, F. Ranking attention multiple instance learning for lymph node metastasis prediction using multicenter T2 MRI. Med. Phys. 2024, 51, 789–800. [Google Scholar]
- Rebuffi, S.A.; Gowal, S.; Calian, D.A.; Stimberg, F.; Wiles, O.; Mann, T.A. Data augmentation can improve robustness. Adv. Neural Inf. Process. Syst. 2021, 34, 29935–29948. [Google Scholar]
- Shorten, C.; Khoshgoftaar, T.M. A survey on image data augmentation for deep learning. J. Big Data 2019, 6, 60. [Google Scholar] [CrossRef]
- Aja-Fernández, S.; Tristán-Vega, A. A Review on Statistical Noise Models for Magnetic Resonance Imaging; TECH-LPI2013-01 (V2.0); LPI, ETSI Telecomunicacion, Universidad de Valladolid: Valladolid, Spain, 2013; Available online: https://www.lpi.tel.uva.es/~santi/personal/docus/noise_survey_tec_report.pdf (accessed on 29 December 2025).
- Hamerly, G.; Elkan, C. Learning the k in k-means. Adv. Neural Inf. Process. Syst. 2003, 16, 1–8. [Google Scholar]
- Caliński, T.; Harabasz, J. A dendrite method for cluster analysis. Commun. Stat.-Theory Methods 1974, 3, 1–27. [Google Scholar] [CrossRef]
- Rousseeuw, P.J. Silhouettes: A graphical aid to the interpretation and validation of cluster analysis. J. Comput. Appl. Math. 1987, 20, 53–65. [Google Scholar] [CrossRef]
- Petrovic, S. A comparison between the silhouette index and the davies-bouldin index in labelling ids clusters. In Proceedings of the 11th Nordic Workshop of Secure IT Systems, CiteSeer, Linköping, Sweden, 19–20 October 2006; Volume 2006, pp. 53–64. [Google Scholar]
- Van Griethuysen, J.J.; Fedorov, A.; Parmar, C.; Hosny, A.; Aucoin, N.; Narayan, V.; Beets-Tan, R.G.; Fillion-Robin, J.C.; Pieper, S.; Aerts, H.J. Computational radiomics system to decode the radiographic phenotype. Cancer Res. 2017, 77, e104–e107. [Google Scholar] [CrossRef]
- Huang, Y.; Liu, Z.; He, L.; Chen, X.; Pan, D.; Ma, Z.; Liang, C.; Tian, J.; Liang, C. Radiomics signature: A potential biomarker for the prediction of disease-free survival in early-stage (I or II) non—small cell lung cancer. Radiology 2016, 281, 947–957. [Google Scholar] [CrossRef]
- Ghasemi, A.; Zahediasl, S. Normality tests for statistical analysis: A guide for non-statisticians. Int. J. Endocrinol. Metab. 2012, 10, 486. [Google Scholar] [CrossRef]
- Altman, D.G.; Bland, J.M. Statistics notes Variables and parameters. BMJ 1999, 318, 1667. [Google Scholar] [CrossRef]
- Paszke, A.; Gross, S.; Massa, F.; Lerer, A.; Bradbury, J.; Chanan, G.; Killeen, T.; Lin, Z.; Gimelshein, N.; Antiga, L.; et al. PyTorch: An imperative style, high-performance deep learning library. Adv. Neural Inf. Process. Syst. 2019, 32, 8026–8037. [Google Scholar]
- Stålberg, K.; Bjurberg, M.; Borgfeldt, C.; Carlson, J.; Dahm-Kähler, P.; Flöter-Rådestad, A.; Hellman, K.; Hjerpe, E.; Holmberg, E.; Kjølhede, P.; et al. Lymphovascular space invasion as a predictive factor for lymph node metastases and survival in endometrioid endometrial cancer—A Swedish Gynecologic Cancer Group (SweGCG) study. Acta Oncol. 2019, 58, 1628–1633. [Google Scholar] [CrossRef] [PubMed]
- Bhatla, N.; Berek, J.S.; Cuello Fredes, M.; Denny, L.A.; Grenman, S.; Karunaratne, K.; Kehoe, S.T.; Konishi, I.; Olawaiye, A.B.; Prat, J.; et al. Revised FIGO staging for carcinoma of the cervix uteri. Int. J. Gynecol. Obstet. 2019, 145, 129–135. [Google Scholar] [CrossRef] [PubMed]
- Traverso, A.; Wee, L.; Dekker, A.; Gillies, R. Repeatability and reproducibility of radiomic features: A systematic review. Int. J. Radiat. Oncol. Biol. Phys. 2018, 102, 1143–1158. [Google Scholar] [CrossRef]
- Tixier, F.; Hatt, M.; Le Rest, C.C.; Le Pogam, A.; Corcos, L.; Visvikis, D. Reproducibility of tumor uptake heterogeneity characterization through textural feature analysis in 18F-FDG PET. J. Nucl. Med. 2012, 53, 693–700. [Google Scholar] [CrossRef]
- Friedman, J.H.; Hastie, T.; Tibshirani, R. Regularization paths for generalized linear models via coordinate descent. J. Stat. Softw. 2010, 33, 1–22. [Google Scholar] [CrossRef]
- Parmar, C.; Grossmann, P.; Rietveld, D.; Rietbergen, M.M.; Lambin, P.; Aerts, H.J. Radiomic machine-learning classifiers for prognostic biomarkers of head and neck cancer. Front. Oncol. 2015, 5, 272. [Google Scholar] [CrossRef]
- DeLong, E.R.; DeLong, D.M.; Clarke-Pearson, D.L. Comparing the areas under two or more correlated receiver operating characteristic curves: A nonparametric approach. Biometrics 1988, 44, 837–845. [Google Scholar] [CrossRef]
- Van Calster, B.; McLernon, D.J.; van Smeden, M.; Wynants, L.; Steyerberg, E.W. Calibration: The Achilles heel of predictive analytics. BMC Med. 2019, 17, 230. [Google Scholar] [CrossRef]
- Vickers, A.J.; Elkin, E.B. Decision curve analysis: A novel method for evaluating prediction models. Med. Decis. Mak. 2006, 26, 565–574. [Google Scholar] [CrossRef] [PubMed]
- Vickers, A.J.; Van Calster, B.; Steyerberg, E.W. Net benefit approaches to the evaluation of prediction models, molecular markers, and diagnostic tests. BMJ 2016, 352, i6. [Google Scholar] [CrossRef]
- Balachandran, V.P.; Gonen, M.; Smith, J.J.; DeMatteo, R.P. Nomograms in oncology: More than meets the eye. Lancet Oncol. 2015, 16, e173–e180. [Google Scholar] [CrossRef] [PubMed]
- Iasonos, A.; Schrag, D.; Raj, G.V.; Panageas, K.S. How to build and interpret a nomogram for cancer. J. Clin. Oncol. 2008, 26, 1364–1370. [Google Scholar] [CrossRef] [PubMed]
- Autorino, R.; Gui, B.; Panza, G.; Boldrini, L.; Cusumano, D.; Russo, L.; Nardangeli, A.; Persiani, S.; Campitelli, M.; Ferrandina, G.; et al. Radiomics-based prediction of two-year clinical outcome in locally advanced cervical cancer patients undergoing neoadjuvant chemoradiotherapy. Radiol. Med. 2022, 127, 498–506. [Google Scholar] [CrossRef]
- Kickingereder, P.; Burth, S.; Wick, A.; Götz, M.; Eidel, O.; Schlemmer, H.-P.; Maier-Hein, K.H.; Wick, W.; Bendszus, M.; Radbruch, A.; et al. Radiomic profiling of glioblastoma: Identifying subgroups with distinct molecular characteristics and survival. Neuro-Oncology 2016, 18, 1604–1614. [Google Scholar]
- O’Connor, J.P.B.; Aboagye, E.O.; Adams, J.E.; Aerts, H.J.W.L.; Barrington, S.F.; Beer, A.J.; Boellaard, R.; Bohndiek, S.E.; Brady, M.; Brown, G.; et al. Imaging biomarker roadmap for cancer studies. Nat. Rev. Clin. Oncol. 2017, 14, 169–186. [Google Scholar] [CrossRef]
- Liu, S.; Zhou, Y.; Wang, C.; Shen, J.; Zheng, Y. Prediction of lymph node status in patients with early-stage cervical cancer based on radiomic features of magnetic resonance imaging (MRI) images. BMC Med. Imaging 2023, 23, 101. [Google Scholar] [CrossRef]
- Li, L.; Zhang, J.; Zhe, X.; Tang, M.; Zhang, X.; Lei, X.; Zhang, L. A meta-analysis of MRI-based radiomic features for predicting lymph node metastasis in patients with cervical cancer. Eur. J. Radiol. 2022, 151, 110243. [Google Scholar] [CrossRef]
- Vickers, A.J.; Van Calster, B.; Steyerberg, E.W. A simple, step-by-step guide to interpreting decision curve analysis. Diagn. Progn. Res. 2019, 3, 18. [Google Scholar] [CrossRef]
- Kebaili, A.; Lapuyade-Lahorgue, J.; Ruan, S. Deep learning approaches for data augmentation in medical imaging: A review. J. Imaging 2023, 9, 81. [Google Scholar] [CrossRef]
- Isensee, F.; Jaeger, P.F.; Kohl, S.A.; Petersen, J.; Maier-Hein, K.H. nnU-Net: A self-configuring method for deep learning-based biomedical image segmentation. Nat. Methods 2021, 18, 203–211. [Google Scholar] [CrossRef]










| Characteristic | Category/Statistic | Value (n = 149) | Percentage | 95% Confidence Interval |
|---|---|---|---|---|
| Age | Mean ± SD | 52.06 ± 9.66 | (50.51, 53.61) | |
| Median (Range) | 51 (28–70) | |||
| HPV Status | Positive | 102 | 68.46% | (60.99%, 75.93%) |
| Negative | 12 | 8.05% | (3.68%, 12.42%) | |
| Not reported | 35 | 23.49% | (16.69%, 30.29%) | |
| Lymph Node Metastasis | Absent | 124 | 83.22% | (77.22%, 89.22%) |
| Present | 25 | 16.78% | (10.78%, 22.78%) | |
| Lymphovascular Invasion | Absent | 106 | 71.14% | (63.87%, 78.41%) |
| Present | 43 | 28.86% | (21.59%, 36.13%) | |
| Depth of Cervical Invasion (cm) | Mean ± SD | 0.62 ± 0.27 | (0.58, 0.66) | |
| Median (Range) | 0.6 (0.1–1.0) | |||
| FIGO Stage | I (A/B) | 92 | 61.74% | (53.94%, 69.54%) |
| II (A/B) | 52 | 34.90% | (27.24%, 42.56%) | |
| III/IV | 5 | 3.36% | (0.46%, 6.26%) | |
| Treatment | Chemotherapy (Yes) | 132 | 88.59% | (83.49%, 93.69%) |
| Radiotherapy (Yes) | 101 | 67.79% | (60.28%, 75.30%) |
| Feature | All | Test | Train | p-Value | |
|---|---|---|---|---|---|
| Age | 52.06 ± 9.66 | 51.02 ± 8.13 | 52.51 ± 10.26 | 0.39 | |
| Cervical_Stromal_Invasion | 0.62 ± 0.27 | 0.63 ± 0.26 | 0.62 ± 0.27 | 0.83 | |
| Lymphovascular_Invasion | 0.558 | ||||
| Absent | 106 (71.14) | 34 (75.56) | 72 (69.23) | ||
| Present | 43 (28.86) | 11 (24.44) | 32 (30.77) | ||
| Stage | 0.879 | ||||
| I (A/B) | 92 (61.74) | 28 (62.22) | 64 (61.54) | ||
| (A/B) | 52 (34.90) | 16 (35.56) | 36 (34.62) | ||
| 5 (3.36) | 1 (2.22) | 4 (3.85) | |||
| Chemotherapy | 0.359 | ||||
| No | 17 (11.41) | 3 (6.67) | 14 (13.46) | ||
| Yes | 132 (88.59) | 42 (93.33) | 90 (86.54) | ||
| Radiotherapy | 0.253 | ||||
| No | 48 (32.21) | 11 (24.44) | 37 (35.58) | ||
| Yes | 101 (67.79) | 34 (75.56) | 67 (64.42) |
| Feature_Name | OR_UNI | 95% CI_UNI | p_Value_UNI | OR_MULTI | 95% CI_MULTI | p_Value_MULTI |
|---|---|---|---|---|---|---|
| Age | 1.003 | 0.9970–1.0100 | 0.401 | |||
| Chemotherapy | 1.059 | 0.8760–1.2800 | 0.618 | |||
| Radiotherapy | 1.093 | 0.9550–1.2500 | 0.276 | |||
| Stage | 1.146 | 1.0240–1.2810 | <0.05 | 1.105 | 0.9900–1.2340 | 0.136 |
| Lymphovascular_Invasion | 1.362 | 1.1950–1.5530 | <0.05 | 1.321 | 1.1540–1.5130 | <0.05 |
| Cervical_Stromal_Invasion | 1.367 | 1.0800–1.7320 | <0.05 | 1.125 | 0.8840–1.4320 | 0.419 |
| Feature Category | Median ICC | IQR | 95% CI | Cases Requiring Arbitration (%) |
|---|---|---|---|---|
| Tumor Volumetry | 0.89 | 0.86–0.92 | 0.83–0.93 | 5.8 |
| First-Order | 0.91 | 0.86–0.94 | 0.85–0.95 | 3.1 |
| Texture Features | 0.79 | 0.72–0.85 | 0.74–0.84 | 12.6 |
| GLCM Features | 0.76 | 0.68–0.82 | 0.71–0.81 | 15.3 |
| Overall | 0.82 | 0.77–0.87 | 0.77–0.87 | 11.4 |
| Model Name | Accuracy | AUC | 95% CI | Sensitivity | Specificity | PPV | NPV | Cohort |
|---|---|---|---|---|---|---|---|---|
| LR | 0.865 | 0.859 | 0.763–0.955 | 0.750 | 0.893 | 0.625 | 0.937 | train |
| LR | 0.800 | 0.786 | 0.618–0.954 | 0.857 | 0.789 | 0.429 | 0.968 | test |
| SVM | 0.923 | 0.890 | 0.795–0.986 | 0.850 | 0.940 | 0.773 | 0.963 | train |
| SVM | 0.733 | 0.737 | 0.561–0.913 | 0.857 | 0.711 | 0.353 | 0.964 | test |
| Random Forest | 0.875 | 0.966 | 0.935–0.996 | 1.000 | 0.845 | 0.606 | 1.000 | train |
| Random Forest | 0.800 | 0.795 | 0.659–0.931 | 0.857 | 0.789 | 0.429 | 0.968 | test |
| XGBoost | 0.904 | 0.975 | 0.948–1.000 | 0.950 | 0.893 | 0.679 | 0.987 | train |
| XGBoost | 0.889 | 0.872 | 0.747–0.998 | 0.857 | 0.895 | 0.600 | 0.971 | test |
| Extra Trees | 0.904 | 0.932 | 0.868–0.996 | 0.850 | 0.917 | 0.708 | 0.962 | train |
| Extra Trees | 0.867 | 0.847 | 0.693–0.999 | 0.714 | 0.895 | 0.556 | 0.944 | test |
Disclaimer/Publisher’s Note: The statements, opinions and data contained in all publications are solely those of the individual author(s) and contributor(s) and not of MDPI and/or the editor(s). MDPI and/or the editor(s) disclaim responsibility for any injury to people or property resulting from any ideas, methods, instructions or products referred to in the content. |
© 2025 by the authors. Licensee MDPI, Basel, Switzerland. This article is an open access article distributed under the terms and conditions of the Creative Commons Attribution (CC BY) license.
Share and Cite
Wang, M.; Cao, Y.; Zhang, W.; Liang, Y.; Liu, J.; Lei, J. Prediction Model of Lymph Node Metastasis in Cervical Cancer Based on MRI Habitat Radiomics. Cancers 2026, 18, 152. https://doi.org/10.3390/cancers18010152
Wang M, Cao Y, Zhang W, Liang Y, Liu J, Lei J. Prediction Model of Lymph Node Metastasis in Cervical Cancer Based on MRI Habitat Radiomics. Cancers. 2026; 18(1):152. https://doi.org/10.3390/cancers18010152
Chicago/Turabian StyleWang, Mei, Yu Cao, Weiwei Zhang, Yun Liang, Jizhao Liu, and Junqiang Lei. 2026. "Prediction Model of Lymph Node Metastasis in Cervical Cancer Based on MRI Habitat Radiomics" Cancers 18, no. 1: 152. https://doi.org/10.3390/cancers18010152
APA StyleWang, M., Cao, Y., Zhang, W., Liang, Y., Liu, J., & Lei, J. (2026). Prediction Model of Lymph Node Metastasis in Cervical Cancer Based on MRI Habitat Radiomics. Cancers, 18(1), 152. https://doi.org/10.3390/cancers18010152

