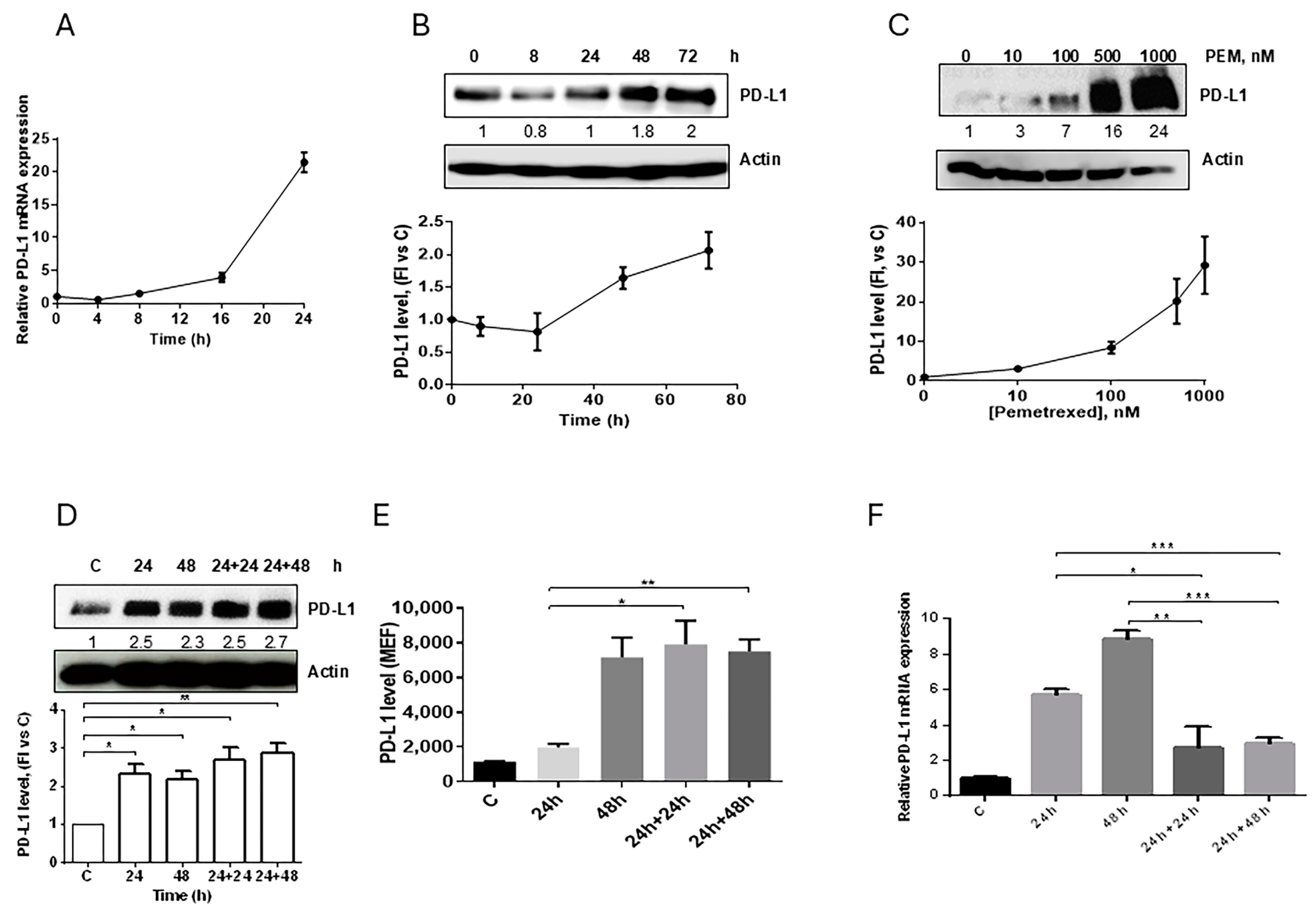
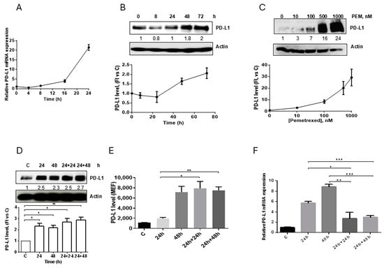
Correction: Cavazzoni et al. Pemetrexed Enhances Membrane PD-L1 Expression and Potentiates T Cell-Mediated Cytotoxicity by Anti-PD-L1 Antibody Therapy in Non-Small-Cell Lung Cancer. Cancers 2020, 12, 666
Error in Figure

Reference
- Cavazzoni, A.; Digiacomo, G.; Alfieri, R.; La Monica, S.; Fumarola, C.; Galetti, M.; Bonelli, M.; Cretella, D.; Barili, V.; Zecca, A.; et al. Pemetrexed Enhances Membrane PD-L1 Expression and Potentiates T Cell-Mediated Cytotoxicity by Anti-PD-L1 Antibody Therapy in Non-Small-Cell Lung Cancer. Cancers 2020, 12, 666. [Google Scholar] [CrossRef] [PubMed]
Disclaimer/Publisher’s Note: The statements, opinions and data contained in all publications are solely those of the individual author(s) and contributor(s) and not of MDPI and/or the editor(s). MDPI and/or the editor(s) disclaim responsibility for any injury to people or property resulting from any ideas, methods, instructions or products referred to in the content. |
© 2025 by the authors. Licensee MDPI, Basel, Switzerland. This article is an open access article distributed under the terms and conditions of the Creative Commons Attribution (CC BY) license (https://creativecommons.org/licenses/by/4.0/).
Share and Cite
Cavazzoni, A.; Digiacomo, G.; Alfieri, R.; La Monica, S.; Fumarola, C.; Galetti, M.; Bonelli, M.; Cretella, D.; Barili, V.; Zecca, A.; et al. Correction: Cavazzoni et al. Pemetrexed Enhances Membrane PD-L1 Expression and Potentiates T Cell-Mediated Cytotoxicity by Anti-PD-L1 Antibody Therapy in Non-Small-Cell Lung Cancer. Cancers 2020, 12, 666. Cancers 2025, 17, 1254. https://doi.org/10.3390/cancers17081254
Cavazzoni A, Digiacomo G, Alfieri R, La Monica S, Fumarola C, Galetti M, Bonelli M, Cretella D, Barili V, Zecca A, et al. Correction: Cavazzoni et al. Pemetrexed Enhances Membrane PD-L1 Expression and Potentiates T Cell-Mediated Cytotoxicity by Anti-PD-L1 Antibody Therapy in Non-Small-Cell Lung Cancer. Cancers 2020, 12, 666. Cancers. 2025; 17(8):1254. https://doi.org/10.3390/cancers17081254
Chicago/Turabian StyleCavazzoni, Andrea, Graziana Digiacomo, Roberta Alfieri, Silvia La Monica, Claudia Fumarola, Maricla Galetti, Mara Bonelli, Daniele Cretella, Valeria Barili, Alessandra Zecca, and et al. 2025. "Correction: Cavazzoni et al. Pemetrexed Enhances Membrane PD-L1 Expression and Potentiates T Cell-Mediated Cytotoxicity by Anti-PD-L1 Antibody Therapy in Non-Small-Cell Lung Cancer. Cancers 2020, 12, 666" Cancers 17, no. 8: 1254. https://doi.org/10.3390/cancers17081254
APA StyleCavazzoni, A., Digiacomo, G., Alfieri, R., La Monica, S., Fumarola, C., Galetti, M., Bonelli, M., Cretella, D., Barili, V., Zecca, A., Giovannetti, E., Fiorentino, M., Tiseo, M., Petronini, P. G., & Ardizzoni, A. (2025). Correction: Cavazzoni et al. Pemetrexed Enhances Membrane PD-L1 Expression and Potentiates T Cell-Mediated Cytotoxicity by Anti-PD-L1 Antibody Therapy in Non-Small-Cell Lung Cancer. Cancers 2020, 12, 666. Cancers, 17(8), 1254. https://doi.org/10.3390/cancers17081254

