Correction: Valenti et al. The miR-205-5p/BRCA1/RAD17 Axis Promotes Genomic Instability in Head and Neck Squamous Cell Carcinomas. Cancers 2019, 11, 1347
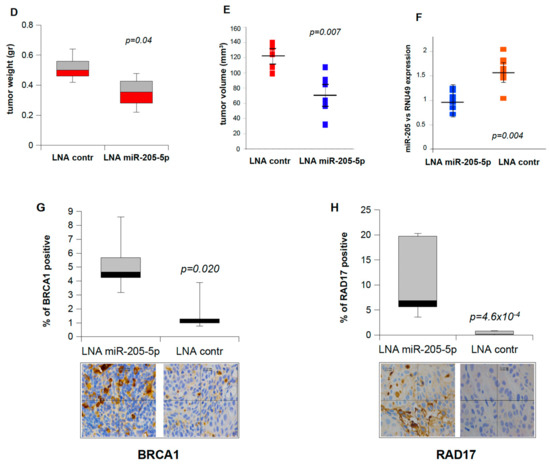
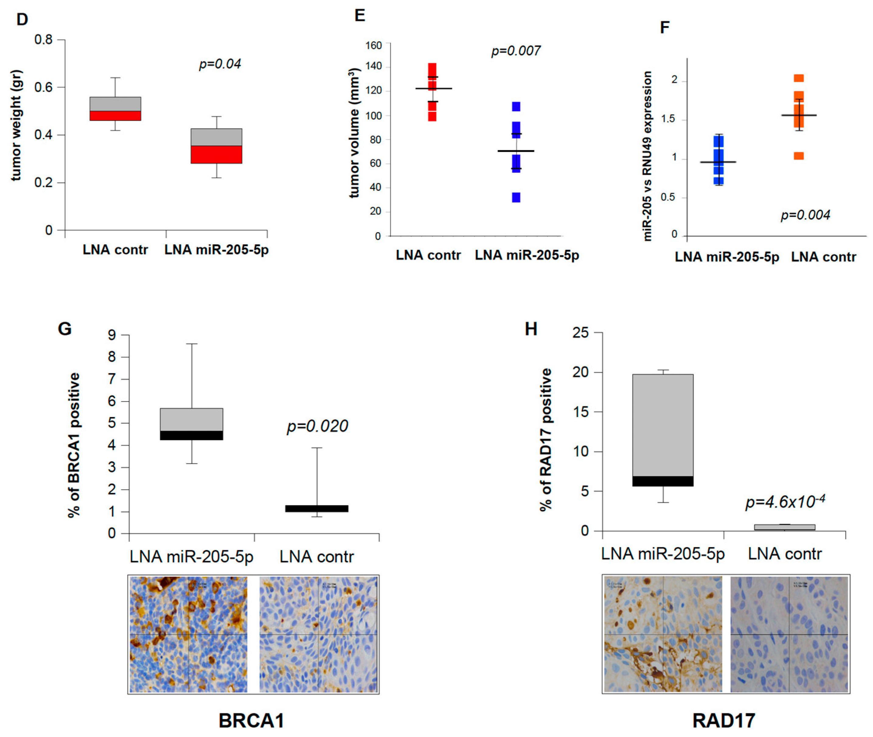
Error in Figure 5H


Reference
- Valenti, F.; Sacconi, A.; Ganci, F.; Grasso, G.; Strano, S.; Blandino, G.; Di Agostino, S. The miR-205-5p/BRCA1/RAD17 Axis Promotes Genomic Instability in Head and Neck Squamous Cell Carcinomas. Cancers 2019, 11, 1347. [Google Scholar] [CrossRef] [PubMed]
Disclaimer/Publisher’s Note: The statements, opinions and data contained in all publications are solely those of the individual author(s) and contributor(s) and not of MDPI and/or the editor(s). MDPI and/or the editor(s) disclaim responsibility for any injury to people or property resulting from any ideas, methods, instructions or products referred to in the content. |
© 2025 by the authors. Licensee MDPI, Basel, Switzerland. This article is an open access article distributed under the terms and conditions of the Creative Commons Attribution (CC BY) license (https://creativecommons.org/licenses/by/4.0/).
Share and Cite
Valenti, F.; Sacconi, A.; Ganci, F.; Grasso, G.; Strano, S.; Blandino, G.; Di Agostino, S. Correction: Valenti et al. The miR-205-5p/BRCA1/RAD17 Axis Promotes Genomic Instability in Head and Neck Squamous Cell Carcinomas. Cancers 2019, 11, 1347. Cancers 2025, 17, 1089. https://doi.org/10.3390/cancers17071089
Valenti F, Sacconi A, Ganci F, Grasso G, Strano S, Blandino G, Di Agostino S. Correction: Valenti et al. The miR-205-5p/BRCA1/RAD17 Axis Promotes Genomic Instability in Head and Neck Squamous Cell Carcinomas. Cancers 2019, 11, 1347. Cancers. 2025; 17(7):1089. https://doi.org/10.3390/cancers17071089
Chicago/Turabian StyleValenti, Fabio, Andrea Sacconi, Federica Ganci, Giuseppe Grasso, Sabrina Strano, Giovanni Blandino, and Silvia Di Agostino. 2025. "Correction: Valenti et al. The miR-205-5p/BRCA1/RAD17 Axis Promotes Genomic Instability in Head and Neck Squamous Cell Carcinomas. Cancers 2019, 11, 1347" Cancers 17, no. 7: 1089. https://doi.org/10.3390/cancers17071089
APA StyleValenti, F., Sacconi, A., Ganci, F., Grasso, G., Strano, S., Blandino, G., & Di Agostino, S. (2025). Correction: Valenti et al. The miR-205-5p/BRCA1/RAD17 Axis Promotes Genomic Instability in Head and Neck Squamous Cell Carcinomas. Cancers 2019, 11, 1347. Cancers, 17(7), 1089. https://doi.org/10.3390/cancers17071089

