Targeting Hepatocellular Carcinoma Growth: Haprolid’s Inhibition of AKT Signaling Through DExH-Box Helicase 9 Downregulation
Simple Summary
Abstract
1. Introduction
2. Materials and Methods
2.1. Cells Culture
2.2. iTRAQ
2.3. Prognostic Analysis and Tissue Microarray Arrays
2.4. Lentiviral Transfection and Drug Treatment
2.5. Cell Counting Kit-8 Assay (CCK8)
2.6. Crystal Violet Staining
2.7. Apoptosis Assay
2.8. Transwell Assays
2.9. Wound-Healing Scratch Assay
2.10. qRT-PCR
2.11. Protein Extraction and Western Blotting
2.12. Immunohistochemical Staining
2.13. Animal Experiments
2.14. Statistics
3. Results
3.1. DHX9 Was Downregulated After Haprolid Treatment of HCC Cells
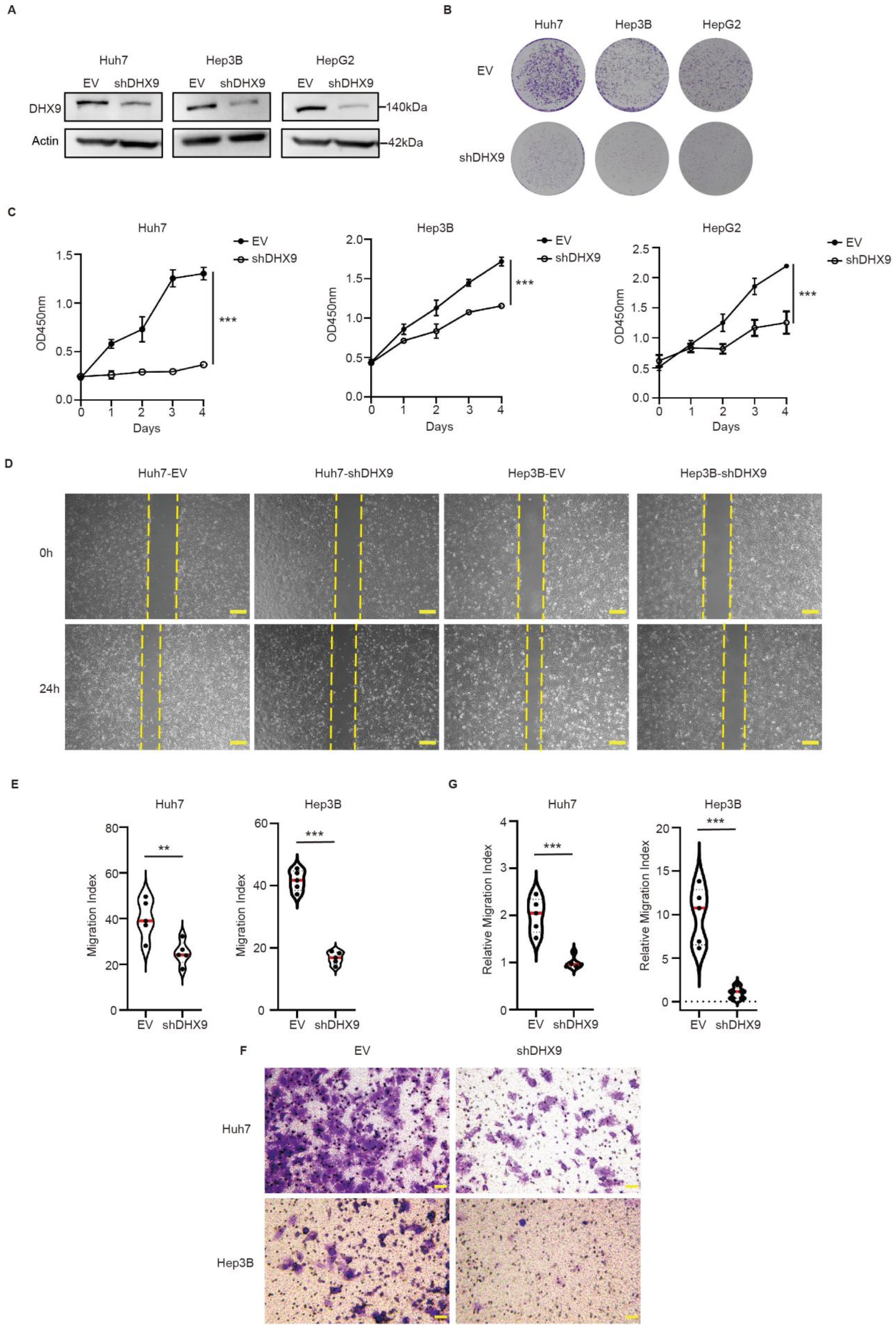
3.2. Knockdown of DHX9 Resulted in Decreased Proliferation and Migration of HCC Cells
3.3. Overexpression of DHX9 Reverses Haprolid-Mediated Inhibition of Proliferation and Migration in HCC Cells
3.4. DHX9 Modulates Proliferation and Migration in HCC Cells via the AKT Signaling Pathway
3.5. Haprolid Induces Apoptosis in HCC Cells by Downregulating DHX9
3.6. In Vivo Validation of Haprolid-Mediated Inhibition of HCC Through DHX9 Downregulation
4. Discussion
5. Conclusions
Supplementary Materials
Author Contributions
Funding
Institutional Review Board Statement
Informed Consent Statement
Data Availability Statement
Acknowledgments
Conflicts of Interest
References
- Sung, H.; Ferlay, J.; Siegel, R.L.; Laversanne, M.; Soerjomataram, I.; Jemal, A.; Bray, F. Global Cancer Statistics 2020: GLOBOCAN Estimates of Incidence and Mortality Worldwide for 36 Cancers in 185 Countries. CA Cancer J. Clin. 2021, 71, 209–249. [Google Scholar] [CrossRef] [PubMed]
- Llovet, J.M.; Kelley, R.K.; Villanueva, A.; Singal, A.G.; Pikarsky, E.; Roayaie, S.; Lencioni, R.; Koike, K.; Zucman-Rossi, J.; Finn, R.S. Hepatocellular carcinoma. Nat. Rev. Dis. Primers 2021, 7, 6. [Google Scholar] [CrossRef]
- Llovet, J.M.; Montal, R.; Sia, D.; Finn, R.S. Molecular therapies and precision medicine for hepatocellular carcinoma. Nat. Rev. Clin. Oncol. 2018, 15, 599–616. [Google Scholar] [CrossRef] [PubMed]
- Steinmetz, H.; Li, J.; Fu, C.; Zaburannyi, N.; Kunze, B.; Harmrolfs, K.; Schmitt, V.; Herrmann, J.; Reichenbach, H.; Höfle, G.; et al. Isolation, Structure Elucidation, and (Bio)Synthesis of Haprolid, a Cell-Type-Specific Myxobacterial Cytotoxin. Angew. Chem. Int. Ed. Engl. 2016, 55, 10113–10117. [Google Scholar] [CrossRef]
- Xing, J.; Bhuria, V.; Bui, K.C.; Nguyen, M.L.T.; Hu, Z.; Hsieh, C.J.; Wittstein, K.; Stadler, M.; Wilkens, L.; Li, J.; et al. Haprolid Inhibits Tumor Growth of Hepatocellular Carcinoma through Rb/E2F and Akt/mTOR Inhibition. Cancers 2020, 12, 615. [Google Scholar] [CrossRef]
- Ding, X.; Jia, X.; Wang, C.; Xu, J.; Gao, S.J.; Lu, C. A DHX9-lncRNA-MDM2 interaction regulates cell invasion and angiogenesis of cervical cancer. Cell Death Differ. 2019, 26, 1750–1765. [Google Scholar] [CrossRef]
- Gulliver, C.; Hoffmann, R.; Baillie, G.S. The enigmatic helicase DHX9 and its association with the hallmarks of cancer. Future Sci. OA 2020, 7, Fso650. [Google Scholar] [CrossRef]
- Shi, F.; Cao, S.; Zhu, Y.; Yu, Q.; Guo, W.; Zhang, S. High expression of DHX9 promotes the growth and metastasis of hepatocellular carcinoma. J. Clin. Lab. Anal. 2021, 35, e24052. [Google Scholar] [CrossRef]
- Lee, T.; Paquet, M.; Larsson, O.; Pelletier, J. Tumor cell survival dependence on the DHX9 DExH-box helicase. Oncogene 2016, 35, 5093–5105. [Google Scholar] [CrossRef]
- Jo, H.; Mondal, S.; Tan, D.; Nagata, E.; Takizawa, S.; Sharma, A.K.; Hou, Q.; Shanmugasundaram, K.; Prasad, A.; Tung, J.K.; et al. Small molecule-induced cytosolic activation of protein kinase Akt rescues ischemia-elicited neuronal death. Proc. Natl. Acad. Sci. USA 2012, 109, 10581–10586. [Google Scholar] [CrossRef]
- So, E.Y.; Ouchi, T. BRAT1 deficiency causes increased glucose metabolism and mitochondrial malfunction. BMC Cancer 2014, 14, 548. [Google Scholar] [CrossRef] [PubMed]
- Liu, W.; Jing, Z.T.; Wu, S.X.; He, Y.; Lin, Y.T.; Chen, W.N.; Lin, X.J.; Lin, X. A Novel AKT Activator, SC79, Prevents Acute Hepatic Failure Induced by Fas-Mediated Apoptosis of Hepatocytes. Am. J. Pathol. 2018, 188, 1171–1182. [Google Scholar] [CrossRef] [PubMed]
- Grabinski, N.; Ewald, F.; Hofmann, B.T.; Staufer, K.; Schumacher, U.; Nashan, B.; Jücker, M. Combined targeting of AKT and mTOR synergistically inhibits proliferation of hepatocellular carcinoma cells. Mol. Cancer 2012, 11, 85. [Google Scholar] [CrossRef] [PubMed]
- Ou, D.L.; Lee, B.S.; Lin, L.I.; Liou, J.Y.; Liao, S.C.; Hsu, C.; Cheng, A.L. Vertical blockade of the IGFR- PI3K/Akt/mTOR pathway for the treatment of hepatocellular carcinoma: The role of survivin. Mol. Cancer 2014, 13, 2. [Google Scholar] [CrossRef]
- Ersahin, T.; Tuncbag, N.; Cetin-Atalay, R. The PI3K/AKT/mTOR interactive pathway. Mol. Biosyst. 2015, 11, 1946–1954. [Google Scholar] [CrossRef]
- Liu, S.; He, L.; Wu, J.; Wu, X.; Xie, L.; Dai, W.; Chen, L.; Xie, F.; Liu, Z. DHX9 contributes to the malignant phenotypes of colorectal cancer via activating NF-κB signaling pathway. Cell. Mol. Life Sci. 2021, 78, 8261–8281. [Google Scholar] [CrossRef]
- Wang, Y.; Guo, Y.; Song, Y.; Zou, W.; Zhang, J.; Yi, Q.; Xiao, Y.; Peng, J.; Li, Y.; Yao, L. A pan-cancer analysis of the expression and molecular mechanism of DHX9 in human cancers. Front. Pharmacol. 2023, 14, 1153067. [Google Scholar] [CrossRef]
- Liu, L.; Zhou, X.; Cheng, S.; Ge, Y.; Chen, B.; Shi, J.; Li, H.; Li, S.; Li, Y.; Yuan, J.; et al. RNA-binding protein DHX9 promotes glioma growth and tumor-associated macrophages infiltration via TCF12. CNS Neurosci. Ther. 2023, 29, 988–999. [Google Scholar] [CrossRef]
- Liu, Y.; Xu, S.; Huang, Y.; Liu, S.; Xu, Z.; Wei, M.; Liu, J. MARCH6 promotes Papillary Thyroid Cancer development by destabilizing DHX9. Int. J. Biol. Sci. 2021, 17, 3401–3412. [Google Scholar] [CrossRef]
- Li, Z.Y.; Xie, Y.; Deng, M.; Zhu, L.; Wu, X.; Li, G.; Shi, N.X.; Wen, C.; Huang, W.; Duan, Y.; et al. c-Myc-activated intronic miR-210 and lncRNA MIR210HG synergistically promote the metastasis of gastric cancer. Cancer Lett. 2022, 526, 322–334. [Google Scholar] [CrossRef]
- Shen, Y.; Zhang, N.; Chai, J.; Wang, T.; Ma, C.; Han, L.; Yang, M. CircPDIA4 Induces Gastric Cancer Progression by Promoting ERK1/2 Activation and Enhancing Biogenesis of Oncogenic circRNAs. Cancer Res. 2023, 83, 538–552. [Google Scholar] [CrossRef] [PubMed]
- Yang, K.; Zhang, W.; Zhong, L.; Xiao, Y.; Sahoo, S.; Fassan, M.; Zeng, K.; Magee, P.; Garofalo, M.; Shi, L. Long non-coding RNA HIF1A-As2 and MYC form a double-positive feedback loop to promote cell proliferation and metastasis in KRAS-driven non-small cell lung cancer. Cell Death Differ. 2023, 30, 1533–1549. [Google Scholar] [CrossRef] [PubMed]
- Song, J.; Zhao, W.; Zhang, X.; Tian, W.; Zhao, X.; Ma, L.; Cao, Y.; Yin, Y.; Zhang, X.; Deng, X.; et al. Mutant RIG-I enhances cancer-related inflammation through activation of circRIG-I signaling. Nat. Commun. 2022, 13, 7096. [Google Scholar] [CrossRef] [PubMed]
- Zhou, Y.; Panhale, A.; Shvedunova, M.; Balan, M.; Gomez-Auli, A.; Holz, H.; Seyfferth, J.; Helmstädter, M.; Kayser, S.; Zhao, Y.; et al. RNA damage compartmentalization by DHX9 stress granules. Cell 2024, 187, 1701–1718, e1728. [Google Scholar] [CrossRef]
- Murayama, T.; Nakayama, J.; Jiang, X.; Miyata, K.; Morris, A.D.; Cai, K.Q.; Prasad, R.M.; Ma, X.; Efimov, A.; Belani, N.; et al. Targeting DHX9 Triggers Tumor-Intrinsic Interferon Response and Replication Stress in Small Cell Lung Cancer. Cancer Discov. 2024, 14, 468–491. [Google Scholar] [CrossRef]
- Ren, X.; Wang, D.; Zhang, G.; Zhou, T.; Wei, Z.; Yang, Y.; Zheng, Y.; Lei, X.; Tao, W.; Wang, A.; et al. Nucleic DHX9 cooperates with STAT1 to transcribe interferon-stimulated genes. Sci. Adv. 2023, 9, eadd5005. [Google Scholar] [CrossRef]
- Chen, D.; Ren, H.; Zhao, N.; Hao, J. Expression and prognostic value of DNA sensors in hepatocellular carcinoma. J. Leukoc. Biol. 2023, 114, 68–78. [Google Scholar] [CrossRef]
- Shan, Y.; Wei, S.; Xiang, X.; Dai, S.; Cui, W.; Zhao, R.; Zhang, C.; Zhang, W.; Zhao, L.; Shan, B. SNORA42 promotes oesophageal squamous cell carcinoma development through triggering the DHX9/p65 axis. Genomics 2021, 113, 3015–3029. [Google Scholar] [CrossRef]
- Chen, X.; Lin, L.; Chen, G.; Yan, H.; Li, Z.; Xiao, M.; He, X.; Zhang, F.; Zhang, Y. High Levels of DEAH-Box Helicases Relate to Poor Prognosis and Reduction of DHX9 Improves Radiosensitivity of Hepatocellular Carcinoma. Front. Oncol. 2022, 12, 900671. [Google Scholar] [CrossRef]
- Wu, K.; Zhang, Y.; Liu, Y.; Li, Q.; Chen, Y.; Chen, J.; Duan, C. Phosphorylation of UHRF2 affects malignant phenotypes of HCC and HBV replication by blocking DHX9 ubiquitylation. Cell Death Discov. 2023, 9, 27. [Google Scholar] [CrossRef]
- Zhu, G.; Luo, L.; He, Y.; Xiao, Y.; Cai, Z.; Tong, W.; Deng, W.; Xie, J.; Zhong, Y.; Hu, Z.; et al. AURKB targets DHX9 to promote hepatocellular carcinoma progression via PI3K/AKT/mTOR pathway. Mol. Carcinog. 2024, 63, 1814–1826. [Google Scholar] [CrossRef] [PubMed]
- Manning, B.D.; Toker, A. AKT/PKB Signaling: Navigating the Network. Cell 2017, 169, 381–405. [Google Scholar] [CrossRef] [PubMed]
- Rebouissou, S.; Nault, J.C. Advances in molecular classification and precision oncology in hepatocellular carcinoma. J. Hepatol. 2020, 72, 215–229. [Google Scholar] [CrossRef] [PubMed]
- Janku, F.; Yap, T.A.; Meric-Bernstam, F. Targeting the PI3K pathway in cancer: Are we making headway? Nat. Rev. Clin. Oncol. 2018, 15, 273–291. [Google Scholar] [CrossRef]
- Sun, Y.; Zhang, H.; Ma, R.; Guo, X.; Zhang, G.; Liu, S.; Zhu, W.; Liu, H.; Gao, P. ETS-1-activated LINC01016 over-expression promotes tumor progression via suppression of RFFL-mediated DHX9 ubiquitination degradation in breast cancers. Cell Death Dis. 2023, 14, 507. [Google Scholar] [CrossRef]
- Koirala, P.; Huang, J.; Ho, T.T.; Wu, F.; Ding, X.; Mo, Y.Y. LncRNA AK023948 is a positive regulator of AKT. Nat. Commun. 2017, 8, 14422. [Google Scholar] [CrossRef]
- Huang, N.; Song, Y.; Shi, W.; Guo, J.; Zhang, Z.; He, Q.; Wu, L.; Li, X.; Xu, F. DHX9-mediated pathway contributes to the malignant phenotype of myelodysplastic syndromes. iScience 2023, 26, 106962. [Google Scholar] [CrossRef]
- Oura, K.; Morishita, A.; Tani, J.; Masaki, T. Tumor Immune Microenvironment and Immunosuppressive Therapy in Hepatocellular Carcinoma: A Review. Int. J. Mol. Sci. 2021, 22, 5801. [Google Scholar] [CrossRef]
- Chen, C.; Wang, Z.; Ding, Y.; Qin, Y. Tumor microenvironment-mediated immune evasion in hepatocellular carcinoma. Front. Immunol. 2023, 14, 1133308. [Google Scholar] [CrossRef]






Disclaimer/Publisher’s Note: The statements, opinions and data contained in all publications are solely those of the individual author(s) and contributor(s) and not of MDPI and/or the editor(s). MDPI and/or the editor(s) disclaim responsibility for any injury to people or property resulting from any ideas, methods, instructions or products referred to in the content. |
© 2025 by the authors. Licensee MDPI, Basel, Switzerland. This article is an open access article distributed under the terms and conditions of the Creative Commons Attribution (CC BY) license (https://creativecommons.org/licenses/by/4.0/).
Share and Cite
Xing, J.; Feng, X.; Zhang, R.; Zhang, K. Targeting Hepatocellular Carcinoma Growth: Haprolid’s Inhibition of AKT Signaling Through DExH-Box Helicase 9 Downregulation. Cancers 2025, 17, 443. https://doi.org/10.3390/cancers17030443
Xing J, Feng X, Zhang R, Zhang K. Targeting Hepatocellular Carcinoma Growth: Haprolid’s Inhibition of AKT Signaling Through DExH-Box Helicase 9 Downregulation. Cancers. 2025; 17(3):443. https://doi.org/10.3390/cancers17030443
Chicago/Turabian StyleXing, Jun, Xiaoxi Feng, Rutong Zhang, and Kaiguang Zhang. 2025. "Targeting Hepatocellular Carcinoma Growth: Haprolid’s Inhibition of AKT Signaling Through DExH-Box Helicase 9 Downregulation" Cancers 17, no. 3: 443. https://doi.org/10.3390/cancers17030443
APA StyleXing, J., Feng, X., Zhang, R., & Zhang, K. (2025). Targeting Hepatocellular Carcinoma Growth: Haprolid’s Inhibition of AKT Signaling Through DExH-Box Helicase 9 Downregulation. Cancers, 17(3), 443. https://doi.org/10.3390/cancers17030443

