Prognostic Significance of S100A4 in Ovarian Clear Cell Carcinoma: Its Relation to Tumor Progression and Chemoresistance
Simple Summary
Abstract
1. Introduction
2. Materials and Methods
2.1. Plasmids and Cell Lines
2.2. Clinical Cases
2.3. Immunohistochemistry (IHC)
2.4. Antibodies and Reagents
2.5. Western Blot and Co-Immunoprecipitation (Co-IP) Assays
2.6. Flow Cytometry and Aldefluor Assay
2.7. Spheroid Assay
2.8. Cell Counting Kit-8 Assay
2.9. Apoptotic Index
2.10. Wound Healing Assay
2.11. Migration Assay
2.12. Statistics
3. Results
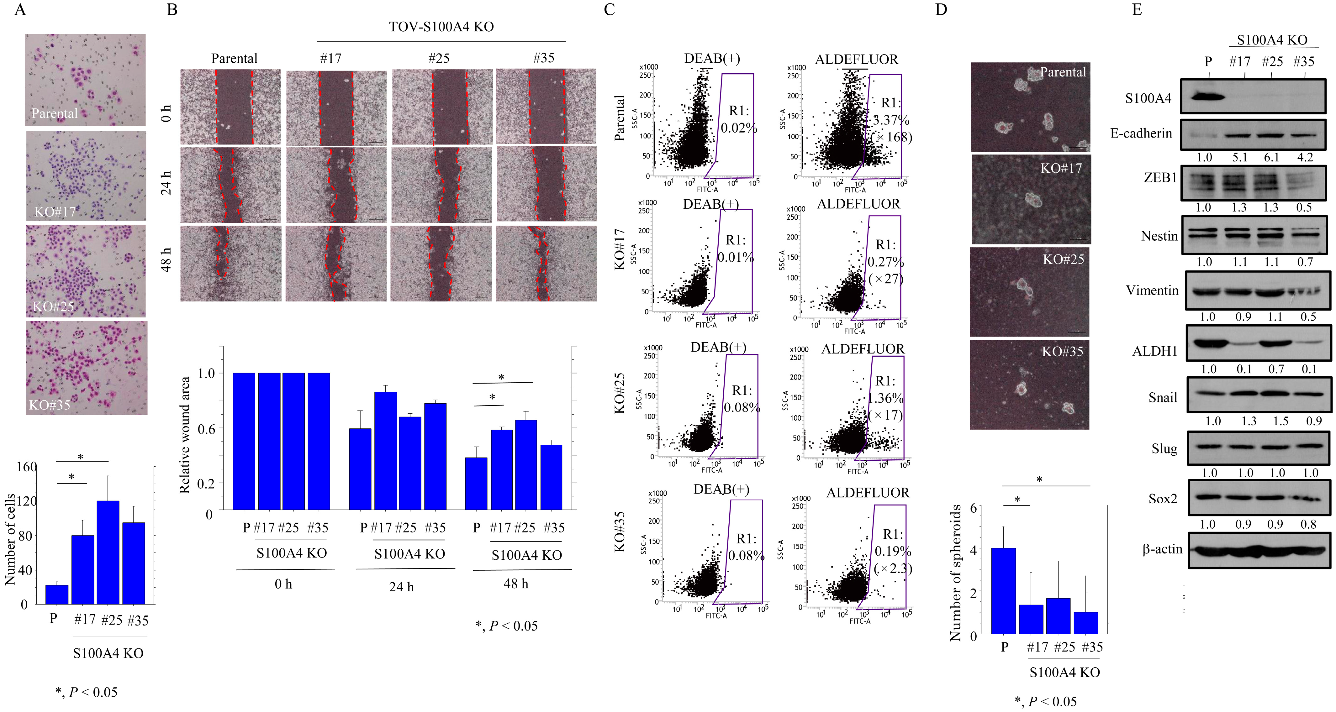
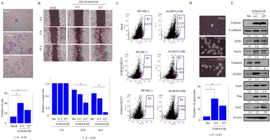
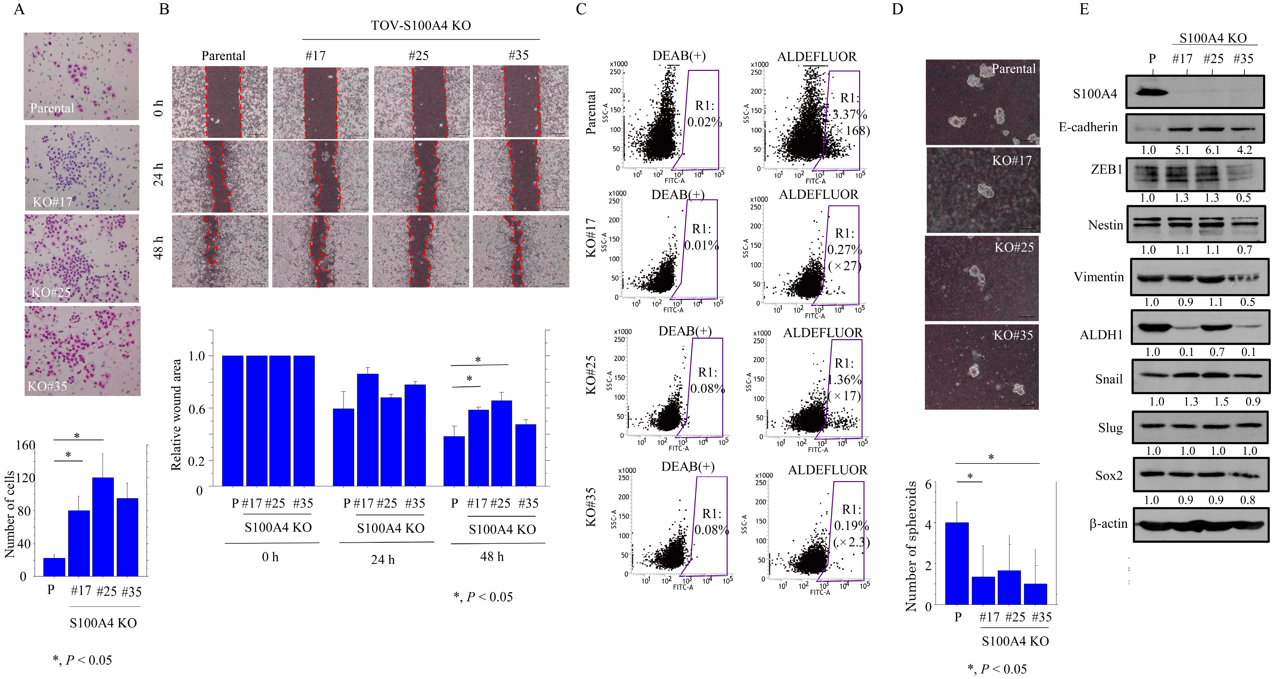
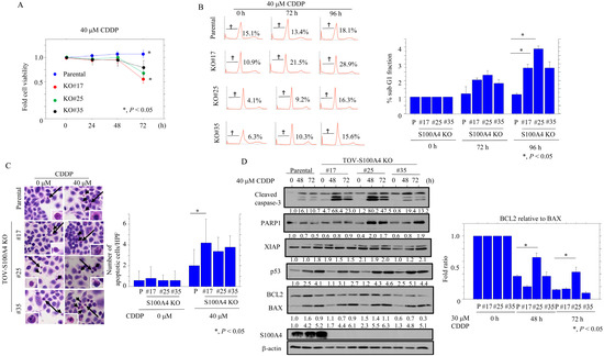
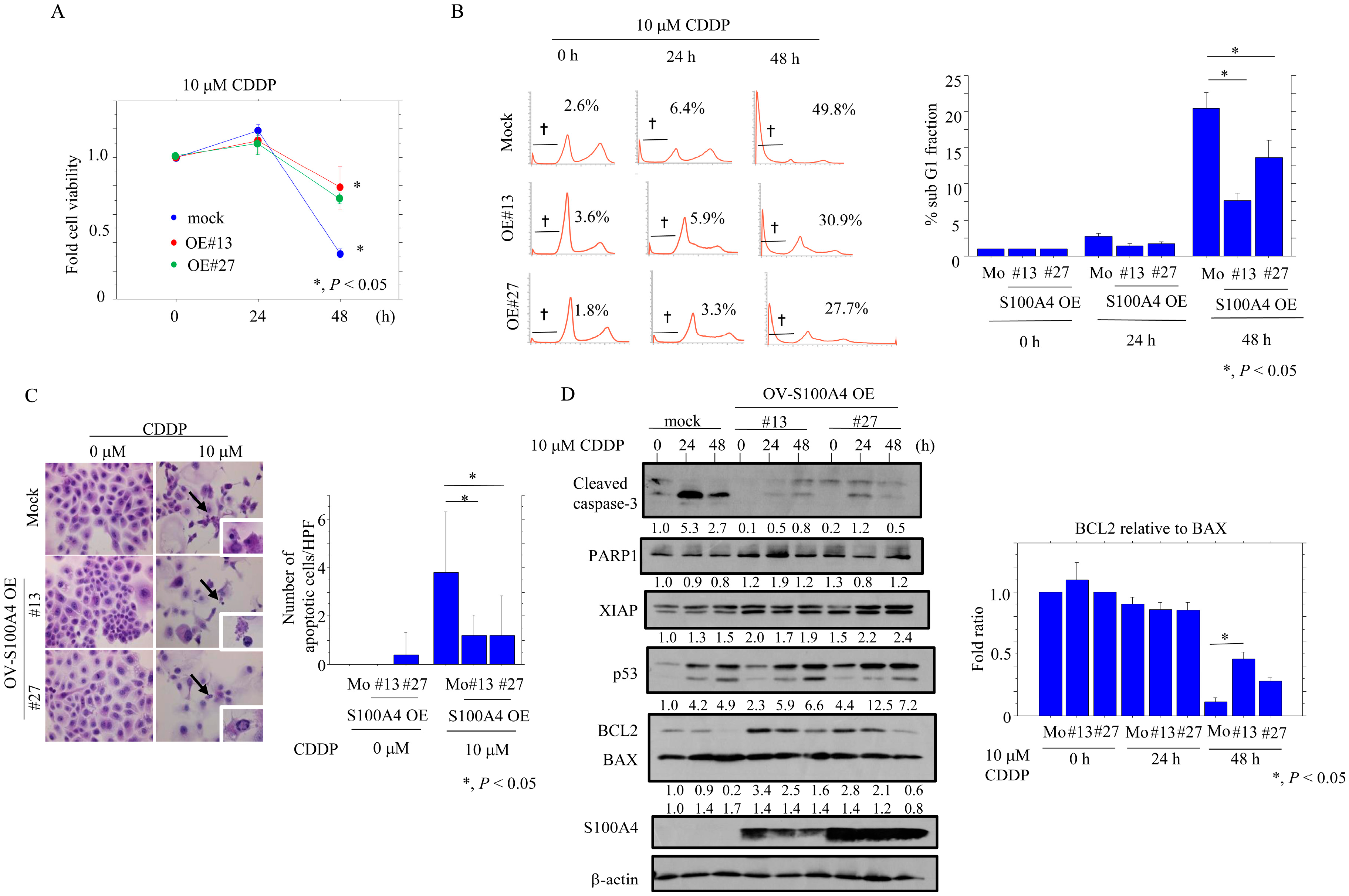
3.1. S100A4 Suppresses Both Proliferation and Apoptosis in OCCC Cells
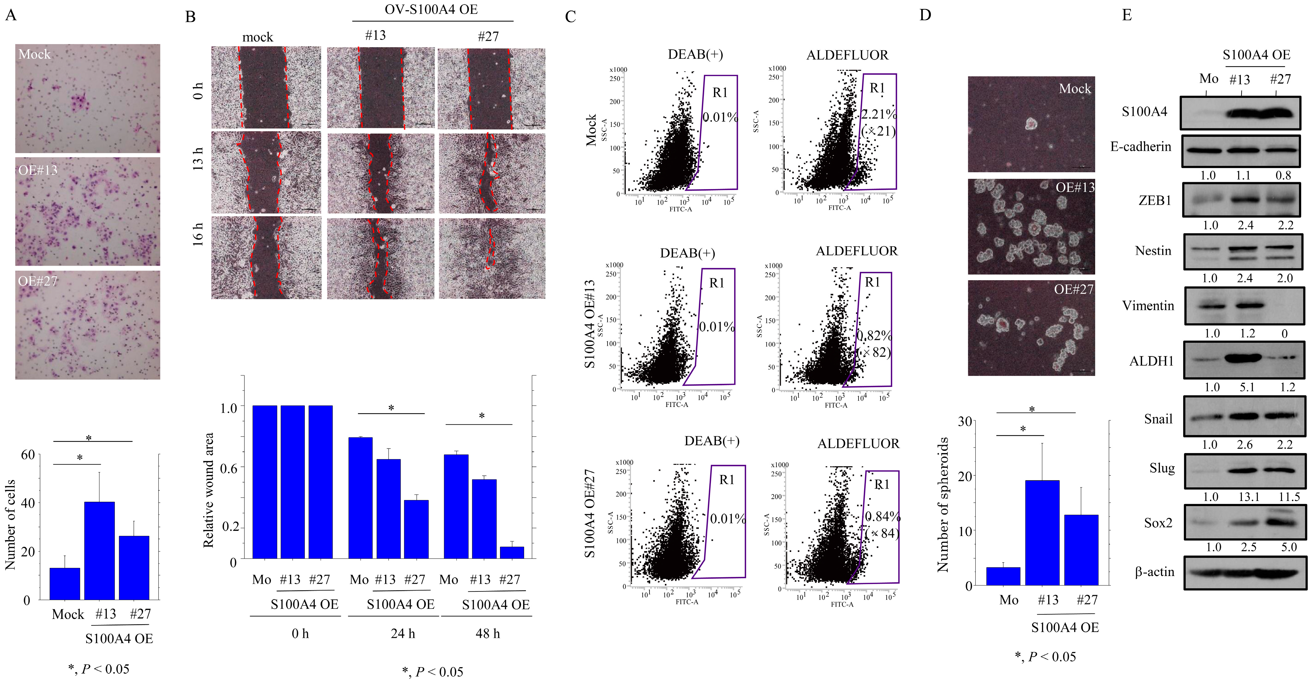
3.2. S100A4 Accelerates EMT-Related Mobility and Enhances CSC Properties in OCCC Cells
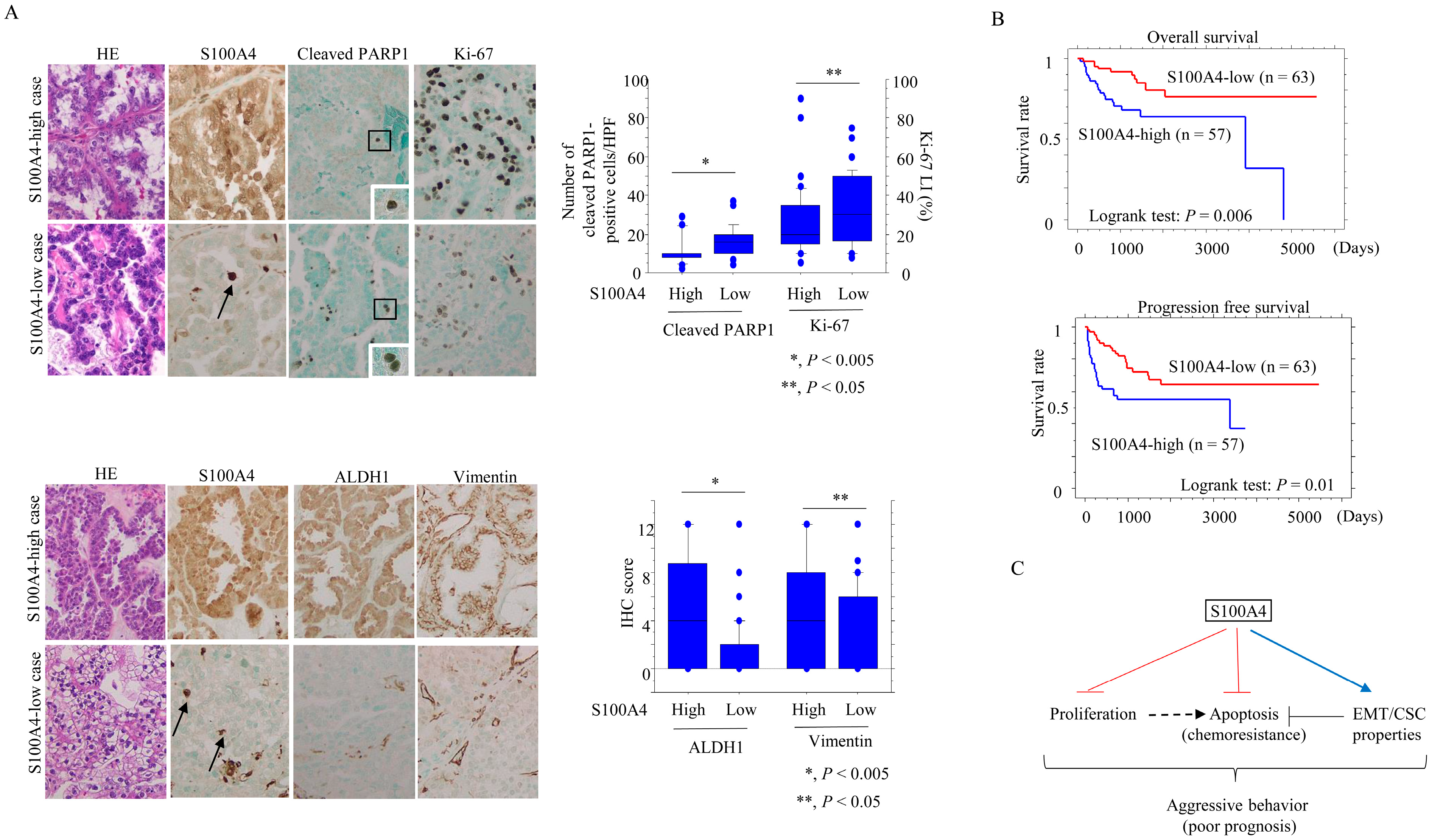
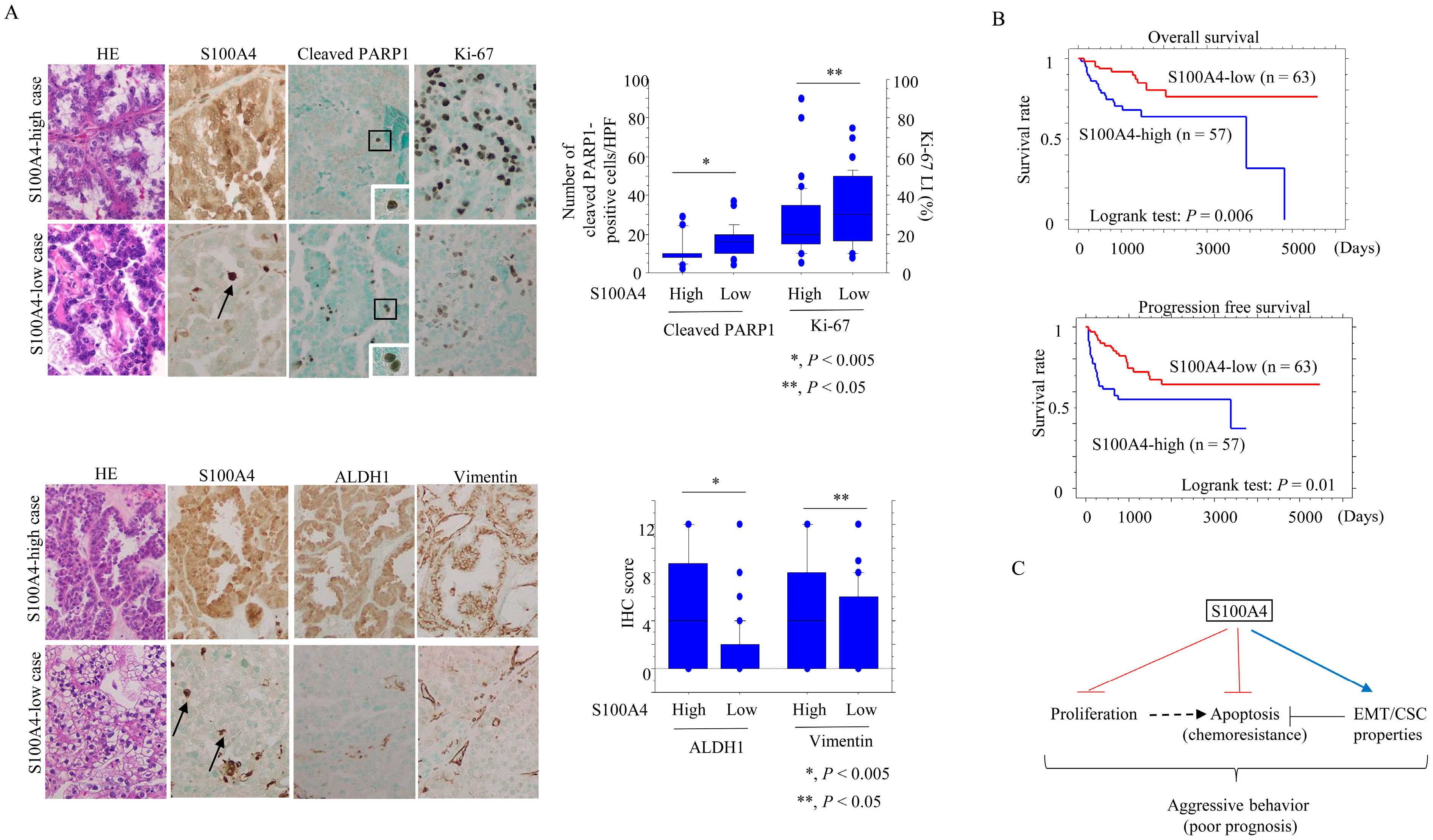
3.3. Prognostic Significance of S100A4 in OCCC
4. Discussion
5. Conclusions
Supplementary Materials
Author Contributions
Funding
Institutional Review Board Statement
Informed Consent Statement
Data Availability Statement
Conflicts of Interest
References
- Siegel, R.L.; Miller, K.D.; Jemal, A. Cancer statistics, 2020. CA Cancer J. Clin. 2020, 70, 7–30. [Google Scholar] [CrossRef] [PubMed]
- Reid, B.M.; Permuth, J.B.; Sellers, T.A. Epidemiology of ovarian cancer: A review. Cancer Biol. Med. 2017, 14, 9–32. [Google Scholar] [PubMed]
- Chang, S.J.; Hodeib, M.; Chang, J.; Bristow, R.E. Survival impact of complete cytoreduction to no gross residual disease for advanced-stage ovarian cancer: A meta-analysis. Gynecol. Oncol. 2013, 130, 493–498. [Google Scholar] [CrossRef] [PubMed]
- Lupia, M.; Cavallaro, U. Ovarian cancer stem cells: Still an elusive entity? Mol. Cancer 2017, 16, 64. [Google Scholar]
- Oliver, K.E.; Brady, W.E.; Birrer, M.; Gershenson, D.M.; Fleming, G.; Copeland, L.J.; Tewari, K.; Argenta, P.A.; Mannel, R.S.; Secord, A.A.; et al. An evaluation pf progression free survival and overall survival of ovarian cancer patients with clear cell carcinoma versus serous carcinoma treated with platinum therapy: An NRG oncology/gynecologic oncology group experience. Gynecol. Oncol. 2017, 147, 243–249. [Google Scholar] [CrossRef]
- Kim, S.I.; Lim, M.C.; Lim, J.; Won, Y.J.; Seo, S.-S.; Kang, S.; Park, S.Y. Incidence of epithelial ovarian cancer according to histologic subtype in Korea, 1999 to 2012. J. Gynecol. Oncol. 2016, 27, e5. [Google Scholar] [CrossRef] [PubMed]
- Okamoto, A.; Glasspool, R.M.; Mabuchi, S.; Matsumura, N.; Nomura, H.; Itamochi, H.; Takano, M.; Takano, T.; Susumu, N.; Aoki, D.; et al. Gynecologic Cancer InterGroup (GCIG) consensus review for clear cell carcinoma of the ovary. Int. Gynecol. Cancer 2014, 24, 520–525. [Google Scholar] [CrossRef]
- Crozier, M.A.; Copeland, L.I.; Silva, E.G.; Gershenson, D.M.; Stringer, C.A. Clear cell carcinoma of the ovary: A study of 59 cases. Gynecol. Oncol. 1989, 35, 199–203. [Google Scholar] [CrossRef] [PubMed]
- Kennedy, A.W.; Biscotti, C.V.; Hart, W.R.; Webster, K.D. Ovarian clear cell adenocarcinoma. Gynecol. Oncol. 1989, 32, 342–349. [Google Scholar] [CrossRef] [PubMed]
- Fujiwara, K.; Shintani, D.; Nishikawa, T. Clear-cell carcinoma of the ovary. Ann. Oncol. 2016, 27, i50–i52. [Google Scholar] [CrossRef]
- Machida, H.; Matsuo, K.; Yamagami, W.; Ebina, Y.; Kobayashi, Y.; Tabata, T.; Kanauchi, M.; Nagase, S.; Enomoto, T.; Mikami, M. Trends and characteristics of epithelial ovarian cancer in Japan between 2002 and 2015: A JSGO-JSOG joint study. Gynecol. Oncol. 2019, 153, 589–596. [Google Scholar] [CrossRef]
- Mabuchi, S.; Sugiyama, T.; Kimura, T. Clear cell carcinoma of the ovary: Molecular insights and future therapeutic perspectives. J. Gynecol. Oncol. 2016, 27, e31. [Google Scholar] [CrossRef] [PubMed]
- Boye, K.; Malandsmo, G.M. S100A4 and metastasis: A small actor palsying may roles. Am. J. Pathol. 2010, 176, 528–535. [Google Scholar] [CrossRef] [PubMed]
- Donato, R. Intracellular and extracellular roles of S100 proteins. Microsc. Res. Tech. 2003, 60, 540–551. [Google Scholar] [CrossRef]
- Malashkevich, V.N.; Varney, K.M.; Garrett, S.C.; Wilder, P.T.; Knight, D.; Charpentier, T.H.; Ramagopal, U.A.; Almo, S.C.; Weber, D.J.; Bresnick, A.R. Structure of Ca2+-bound S100A4 and its interaction with peptides derived from nonmuscle myosin-IIA. Biochemistry 2008, 47, 5111–5126. [Google Scholar] [CrossRef] [PubMed]
- Hiruta, A.; Oguri, Y.; Yokoi, A.; Matsumoto, T.; Oda, Y.; Tomohiro, M.; Hashimura, M.; Jiang, Z.; Tochimoto, M.; Nakagawa, M.; et al. S100A4/nonmuscle myosin IIA/p53 axis contributes to aggressive features in ovarian high-grade serous carcinoma. Am. J. Pathol. 2020, 190, 2304–2316. [Google Scholar] [CrossRef] [PubMed]
- Tochimoto, M.; Oguri, Y.; Hashimura, M.; Konno, R.; Matsumoto, T.; Yokoi, A.; Kodera, Y.; Saegusa, M. S100A4/non-muscle myosin II signaling regulates epithelial-mesenchymal transition and stemness in uterine carcinosarcoma. Lab. Investig. 2020, 100, 682–695. [Google Scholar] [CrossRef] [PubMed]
- Li, X.; Hou, Y.; Han, G.; Yang, Y.; Wang, S.; Lv, X.; Gao, M. S100A4/NF-kB axis mediates the anticancer effect of epigallcatechin-3-gallate in platinum-resistant ovarian cancer. iScience 2024, 27, 108885. [Google Scholar] [CrossRef] [PubMed]
- Ishibashi, Y.; Itoh, T.; Oguri, Y.; Hashimura, M.; Yokoi, A.; Matsumoto, T.; Harada, Y.; Fukagawa, N.; Hayashi, M.; Ono, M.; et al. Nucleobindin 2 inhibits senescence in gastric carcinoma. Sci. Rep. 2024, 14, 11261. [Google Scholar] [CrossRef]
- Longacre, T.A.; Wells, M.; Bell, D.A.; Malpica, A.; Prat, J.; Ronnet, B.M. Tumours of the ovary. In WHO Classification of Tumours of Female Reproductive Organs; Kurman, R.J., Carcangiu, M.L., Herrington, C.S., Young, R.H., Eds.; International Agency for Research on Cancer: Lyon, France, 2014; pp. 11–86. [Google Scholar]
- Brierley, J.D.; Gospodarowicz, M.K.; Wittekind, C. (Eds.) TNM Classification of Malignant Tumours; Wiley-Blackwell: Oxford, UK, 2016. [Google Scholar]
- Bererk, J.S.; Renz, M.; Kehoe, S.; Kumar, L.; Friedlander, M. Cancer of the ovary, fallopian tube, and peritoneum: 2021 update. Int. Gynaecol. Obstet. 2021, 155, 61–85. [Google Scholar] [CrossRef] [PubMed]
- Akiya, M.; Yamazaki, M.; Matsumoto, T.; Kawashima, Y.; Oguri, Y.; Kajita, S.; Kijima, D.; Chiba, R.; Yokoi, A.; Takahashi, H.; et al. Identification of LEFTY as a molecular marker for ovarian clear cell carcinoma. Oncotarget 2017, 38, 63646–63664. [Google Scholar] [CrossRef] [PubMed]
- Kadam, P.; Bhallerao, S. Sample size calculation. Int. J. Ayurveda Res. 2010, 1, 55–57. [Google Scholar]
- Das, S.; Mitra, K.; Mandal, M. Sample size: Basic principles. Indian J. Anaesth. 2016, 60, 652–656. [Google Scholar] [CrossRef]
- Fischbach, A.; Krueger, A.; Hampp, S.; Assmann, G.; Rank, L.; Hufnagel, M.; Stoeckl, M.T.; Fischer, J.M.F.; Veith, S.; Rossatti, P.; et al. The C-terminal domain of p53 orchestrates the interplay between non-covalent and covalent poly (ADP-ribosyl)ation of p53 by PARP1. Nucleic Acids Res. 2018, 46, 804–822. [Google Scholar] [CrossRef] [PubMed]
- Mazzucchelli, L. Protein S100A4: Too long overlooked by pathologists? Am. J. Pathol. 2002, 160, 7–13. [Google Scholar] [CrossRef] [PubMed]
- Saleem, M.; Kweon, M.-H.; Johnson, J.J.; Adhami, V.M.; Elcheva, I.; Khan, N.; Hafeez, B.B.; Bhat, K.M.R.; Sarfaraz, S.; Reagan-Shaw, S.; et al. S100A4 accelerates tumorigenesis and invasion of human prostate cancer through the transcriptional regulation of matrix metalloproteinase 9. Proc. Natl. Acad. Sci. USA 2006, 103, 14825–14830. [Google Scholar] [CrossRef]
- Tahara, S.; Nojima, S.; Ohshima, K.; Hori, Y.; Kurashige, M.; Wada, N.; Ikeda, J.; Morii, E. S100A4 accelerates the proliferation and invasion of endometrioid carcinoma and is associated with the “MELF” pattern. Cancer Sci. 2016, 107, 1345–1352. [Google Scholar] [CrossRef] [PubMed]
- Xie, R.; Schlumbrecht, M.P.; Shipley, G.L.; Xie, S.; Basett, R.L., Jr.; Broaddus, R.R. S100A4 mediates endometrial cancer invasion and is a target of TGF-b1 signaling. Lab. Investig. 2009, 89, 937–947. [Google Scholar] [CrossRef]
- Egeland, E.V.; Boye, K.; Pettersen, S.J.; Haugen, M.H.; Øyjord, T.; Malerød, L.; Flatmark, K.; Mælandsmo, G.M. Enrichment of nuclear S100A4 during G2/M in colorectal cancer cells: Possible association with cyclin B1 and centrosomes. Clin. Exp. Metastasis 2015, 32, 755–767. [Google Scholar] [CrossRef]
- Pawlik, T.M.; Keyomarsi, K. Role of cell cycle in mediating sensitivity to radiotherapy. Int. J. Radiat. Oncol. Biol. Phys. 2004, 59, 928–942. [Google Scholar] [CrossRef] [PubMed]
- Schmidt-Hansen, B.; Klingelhofer, J.; Grum-Schwensen, B.; Christensen, A.; Andresen, S.; Kruse, C.; Hansen, T.; Ambartsumian, N.; Lukanidin, E.; Grigorian, M. Functional significance of metastasis-inducing S100A4 (Mts1) in tumor-stromal interplay. J. Biol. Chem. 2004, 279, 24498–24504. [Google Scholar] [CrossRef] [PubMed]
- Mahon, P.C.; Baril, P.; Bhakta, V.; Chelala, C.; Caulee, K.; Harada, T.; Lemoine, N.R. S100A4 contributes to the suppression of BNIP3 expression, chemoresistance, and inhibition of apoptosis in pancreatic cancer. Cancer Res. 2007, 67, 6786–6795. [Google Scholar] [CrossRef] [PubMed]
- Mani, S.A.; Guo, W.; Liao, M.-J.; Eaton, E.N.; Ayyanan, A.; Zhou, A.Y.; Brooks, M.; Reinhard, F.; Zhang, C.C.; Shipitsin, M.; et al. The epithelial-mesenchymal transition generates cells with properties of stem cells. Cell 2008, 133, 704–715. [Google Scholar] [CrossRef]
- Pradella, D.; Naro, C.; Sette, C.; Ghigna, C. EMT and stemness flexible processes tuned by alternative splicing in development and cancer progression. Mol. Cancer 2017, 16, 8. [Google Scholar] [CrossRef]
- Nieto, M.A.; Huang, R.Y.; Lackson, R.A.; Thiery, J.P. EMT: 2016. Cell 2016, 166, 21–45. [Google Scholar] [CrossRef]
- Chaffer, C.L.; San Juan, B.P.; Lim, E.; Weinberg, R.A. EMT, cell plasticity and metastasis. Cancer Metastasis Rev. 2016, 35, 645–654. [Google Scholar] [CrossRef] [PubMed]
- Tang, H.; Liu, Y.; Wang, X.; Guan, L.; Chen, W.; Jiang, H.; Lu, Y. Clear cell carcinoma of the ovary: Clinicopathologic features and outcome in a Chinese cohort. Medicine 2018, 97, e10881. [Google Scholar] [CrossRef] [PubMed]







| Univariate Analysis | Multivariate Analysis | ||||||||
|---|---|---|---|---|---|---|---|---|---|
| Variables | Cutoff | Logrank c2 | p-value | Unfavorabel Factor | Variable | Cutoff | Hazard Ratio | 95% CI | p-value |
| Overall survival | Overall survival | ||||||||
| S100A4 score | 2/3 | 7.53 | 0.006 | High score | S100A4 score | 2/3 | 1.5 | 0.54–3.96 | 0.4 |
| Age (years) | 59/60 | 0.37 | 0.5 | FIGO stage | I/II·III·V | 0.3 | 0.03–2.14 | 0.2 | |
| FIGO stage | I/II·III·V | 29.2 | <0.0001 | II·III·IV | LN metastasis | −/+ | 1.0 | 0.22–4.71 | 1 |
| LN metastasis | −/+ | 5.62 | 0.01 | + | Distant metastasis | −/+ | 8.1 | 1.05–63.0 | 8.1 |
| Distant metastasis | −/+ | 54.2 | <0.0001 | + | TNM classification | I/II·III | 0.9 | 0.13–5.94 | 0.8 |
| TNM classification | I/II·III | 29.7 | <0.0001 | II·III | |||||
| Progression-free survival | Progression-free survival | ||||||||
| S100A4 score | 2/3 | 5.63 | 0.01 | High score | S100A4 score | 2/3 | 1.3 | 0.60–2.65 | 0.5 |
| Age (years) | 59/60 | 0.32 | 0.5 | FIGO stage | I/II·III·V | 0.5 | 0.11–2.29 | 0.3 | |
| FIGO stage | I/II·III·V | 36.8 | <0.0001 | II·III·IV | LN metastasis | −/+ | 2.7 | 0.94–7.63 | 0.07 |
| LN metastasis | −/+ | 19.0 | <0.0001 | + | Distant metastasis | −/+ | 37.3 | 2.9–480.6 | 0.006 |
| Distant metastasis | −/+ | 67.1 | <0.0001 | + | TNM classification | I/II·III | 0.6 | 0.18–2.30 | 0.4 |
| TNM classification | I/II·III | 33.2 | <0.0001 | II·III | |||||
| LN, lymph node | |||||||||
Disclaimer/Publisher’s Note: The statements, opinions and data contained in all publications are solely those of the individual author(s) and contributor(s) and not of MDPI and/or the editor(s). MDPI and/or the editor(s) disclaim responsibility for any injury to people or property resulting from any ideas, methods, instructions or products referred to in the content. |
© 2025 by the authors. Licensee MDPI, Basel, Switzerland. This article is an open access article distributed under the terms and conditions of the Creative Commons Attribution (CC BY) license (https://creativecommons.org/licenses/by/4.0/).
Share and Cite
Hayashi, M.; Yokoi, A.; Nakagawa, M.; Hashimura, M.; Oguri, Y.; Saegusa, M. Prognostic Significance of S100A4 in Ovarian Clear Cell Carcinoma: Its Relation to Tumor Progression and Chemoresistance. Cancers 2025, 17, 184. https://doi.org/10.3390/cancers17020184
Hayashi M, Yokoi A, Nakagawa M, Hashimura M, Oguri Y, Saegusa M. Prognostic Significance of S100A4 in Ovarian Clear Cell Carcinoma: Its Relation to Tumor Progression and Chemoresistance. Cancers. 2025; 17(2):184. https://doi.org/10.3390/cancers17020184
Chicago/Turabian StyleHayashi, Misato, Ako Yokoi, Mayu Nakagawa, Miki Hashimura, Yasuko Oguri, and Makoto Saegusa. 2025. "Prognostic Significance of S100A4 in Ovarian Clear Cell Carcinoma: Its Relation to Tumor Progression and Chemoresistance" Cancers 17, no. 2: 184. https://doi.org/10.3390/cancers17020184
APA StyleHayashi, M., Yokoi, A., Nakagawa, M., Hashimura, M., Oguri, Y., & Saegusa, M. (2025). Prognostic Significance of S100A4 in Ovarian Clear Cell Carcinoma: Its Relation to Tumor Progression and Chemoresistance. Cancers, 17(2), 184. https://doi.org/10.3390/cancers17020184
