Evolving Paradigms in Acute Myeloid Leukemia: Personalized Approaches to Therapy Across Age and Risk Groups
Simple Summary
Abstract
1. Introduction
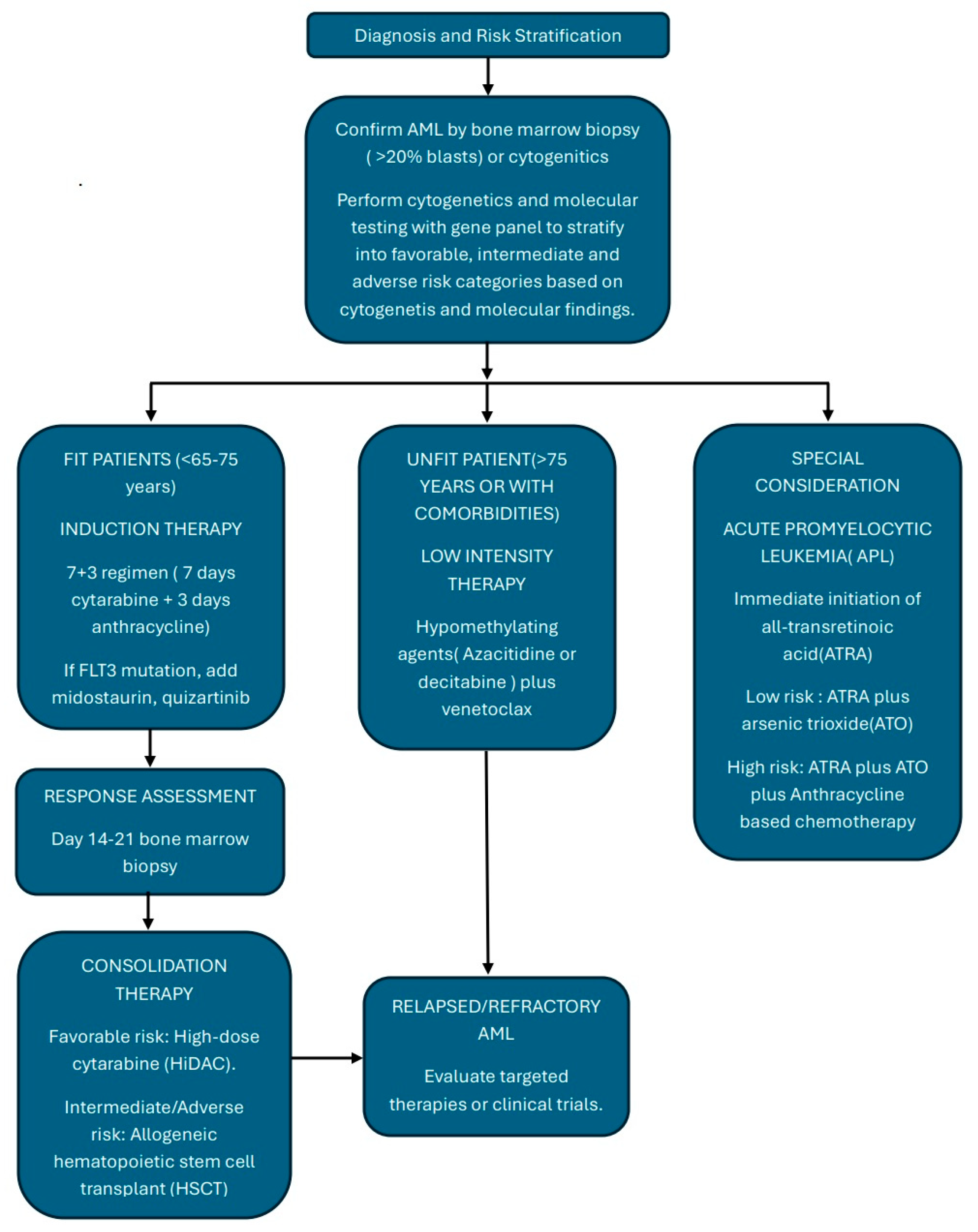
2. Molecular Landscape and Risk Stratification
3. Frontline Treatment Approaches
3.1. Young and Fit Patients
Induction and Consolidation Chemotherapy
3.2. Older Patients
3.2.1. Induction and Consolidation with Conventional Chemotherapy in Older Patients
3.2.2. CPX-351 in Older Patients (Liposomal 7 + 3)
4. Targeted Therapies in AML
4.1. FLT-3 Inhibition
4.2. IDH1/2 Inhibitors
4.3. BCL-2 Inhibition
4.4. Menin Inhibitors—Beyond Single Agents
5. Post-Remission Therapy in Acute Myeloid Leukemia
6. Measurable Residual Disease (MRD) and Treatment Monitoring
7. Future Directions
7.1. Antibody–Drug Conjugates
7.2. Immunotherapy and Immune Checkpoint Inhibitors
7.3. Bi-Specific T-Cell Engagers (BiTEs) and Chimeric Antigen Receptor T-Cell (CAR-T) Therapy
7.4. Vaccines and Dendritic Cell Therapies
8. Conclusions
Author Contributions
Funding
Conflicts of Interest
References
- Döhner, H.; Weisdorf, D.J.; Bloomfield, C.D. Acute Myeloid Leukemia. N. Engl. J. Med. 2015, 373, 1136–1152. [Google Scholar] [CrossRef]
- Shallis, R.M.; Wang, R.; Davidoff, A.; Ma, X.; Zeidan, A.M. Epidemiology of acute myeloid leukemia: Recent progress and enduring challenges. Blood Rev. 2019, 36, 70–87. [Google Scholar] [CrossRef]
- Khwaja, A.; Bjorkholm, M.; Gale, R.E.; Levine, R.L.; Jordan, C.T.; Ehninger, G.; Bloomfield, C.D.; Estey, E.; Burnett, A.; Cornelissen, J.J.; et al. Acute myeloid leukaemia. Nat. Rev. Dis. Primers 2016, 2, 16010. [Google Scholar] [CrossRef] [PubMed]
- Döhner, H.; Wei, A.H.; Appelbaum, F.R.; Craddock, C.; DiNardo, C.D.; Dombret, H.; Ebert, B.L.; Fenaux, P.; Godley, L.A.; Hasserjian, R.P.; et al. Diagnosis and management of AML in adults: 2022 recommendations from an international expert panel on behalf of the ELN. Blood 2022, 140, 1345–1377. [Google Scholar] [CrossRef]
- Khoury, J.D.; Solary, E.; Abla, O.; Akkari, Y.; Alaggio, R.; Apperley, J.F.; Bejar, R.; Berti, E.; Busque, L.; Chan, J.K.C.; et al. The 5th edition of the World Health Organization Classification of Haematolymphoid Tumours: Myeloid and Histiocytic/Dendritic Neoplasms. Leukemia 2022, 36, 1703–1719. [Google Scholar] [CrossRef] [PubMed]
- Shimony, S.; Stahl, M.; Stone, R.M. Acute myeloid leukemia: 2023 update on diagnosis, risk-stratification, and management. Am. J. Hematol. 2023, 98, 502–526. [Google Scholar] [CrossRef]
- Papaemmanuil, E.; Gerstung, M.; Bullinger, L.; Gaidzik, V.I.; Paschka, P.; Roberts, N.D.; Potter, N.E.; Heuser, M.; Thol, F.; Bolli, N.; et al. Genomic Classification and Prognosis in Acute Myeloid Leukemia. N. Engl. J. Med. 2016, 374, 2209–2221. [Google Scholar] [CrossRef]
- Bullinger, L.; Döhner, K.; Döhner, H. Genomics of Acute Myeloid Leukemia Diagnosis and Pathways. J. Clin. Oncol. 2017, 35, 934–946. [Google Scholar] [CrossRef]
- Bhansali, R.S.; Pratz, K.W.; Lai, C. Recent advances in targeted therapies in acute myeloid leukemia. J. Hematol. Oncol. 2023, 16, 29. [Google Scholar] [CrossRef] [PubMed]
- Hernández-Sánchez, A.; Bullinger, L. Recent advances in precision medicine for acute myeloid leukemia. Curr. Opin. Oncol. 2023, 35, 581–588. [Google Scholar] [CrossRef]
- McCurdy, S.R.; Luger, S.M. Dose intensity for induction in acute myeloid leukemia: What, when, and for whom? Haematologica 2021, 106, 2544–2554. [Google Scholar] [CrossRef]
- Stone, R.M.; Mandrekar, S.J.; Sanford, B.L.; Laumann, K.; Geyer, S.; Bloomfield, C.D.; Thiede, C.; Prior, T.W.; Döhner, K.; Marcucci, G.; et al. Midostaurin plus Chemotherapy for Acute Myeloid Leukemia with a FLT3 Mutation. N. Engl. J. Med. 2017, 377, 454–464. [Google Scholar] [CrossRef] [PubMed]
- DiNardo, C.D.; Stein, E.M.; de Botton, S.; Roboz, G.J.; Altman, J.K.; Mims, A.S.; Swords, R.; Collins, R.H.; Mannis, G.N.; Pollyea, D.A.; et al. Durable Remissions with Ivosidenib in IDH1-Mutated Relapsed or Refractory AML. N. Engl. J. Med. 2018, 378, 2386–2398. [Google Scholar] [CrossRef]
- Wei, A.H.; Döhner, H.; Pocock, C.; Montesinos, P.; Afanasyev, B.; Dombret, H.; Ravandi, F.; Sayar, H.; Jang, J.H.; Porkka, K.; et al. Oral Azacitidine Maintenance Therapy for Acute Myeloid Leukemia in First Remission. N. Engl. J. Med. 2020, 383, 2526–2537. [Google Scholar] [CrossRef]
- DiNardo, C.D.; Jonas, B.A.; Pullarkat, V.; Thirman, M.J.; Garcia, J.S.; Wei, A.H.; Konopleva, M.; Döhner, H.; Letai, A.; Fenaux, P.; et al. Azacitidine and Venetoclax in Previously Untreated Acute Myeloid Leukemia. N. Engl. J. Med. 2020, 383, 617–629. [Google Scholar] [CrossRef]
- Aydin, S.; Passera, R.; Cerrano, M.; Giai, V.; D’Ardia, S.; Iovino, G.; Dellacasa, C.M.; Audisio, E.; Busca, A. Combining the HCT-CI, G8, and AML-Score for Fitness Evaluation of Elderly Patients with Acute Myeloid Leukemia: A Single Center Analysis. Cancers 2023, 15, 1002. [Google Scholar] [CrossRef]
- Sorror, M.L.; Storer, B.E.; Fathi, A.T.; Gerds, A.T.; Medeiros, B.C.; Shami, P.; Brunner, A.M.; Sekeres, M.A.; Mukherjee, S.; Peña, E.; et al. Development and Validation of a Novel Acute Myeloid Leukemia-Composite Model to Estimate Risks of Mortality. JAMA Oncol. 2017, 3, 1675–1682. [Google Scholar] [CrossRef]
- Ferrara, F.; Barosi, G.; Venditti, A.; Angelucci, E.; Gobbi, M.; Pane, F.; Tosi, P.; Zinzani, P.; Tura, S. Consensus-based definition of unfitness to intensive and non-intensive chemotherapy in acute myeloid leukemia: A project of SIE, SIES and GITMO group on a new tool for therapy decision making. Leukemia 2013, 27, 997–999. [Google Scholar] [CrossRef] [PubMed]
- Yates, J.W.; Wallace, H.J., Jr.; Ellison, R.R.; Holland, J.F. Cytosine arabinoside (NSC-63878) and daunorubicin (NSC-83142) therapy in acute nonlymphocytic leukemia. Cancer Chemother. Rep. 1973, 57, 485–488. [Google Scholar] [PubMed]
- de Greef, G.E.; van Putten, W.L.; Boogaerts, M.; Huijgens, P.C.; Verdonck, L.F.; Vellenga, E.; Theobald, M.; Jacky, E.; Löwenberg, B. Criteria for defining a complete remission in acute myeloid leukaemia revisited. An analysis of patients treated in HOVON-SAKK co-operative group studies. Br. J. Haematol. 2005, 128, 184–191. [Google Scholar] [CrossRef] [PubMed]
- Fernandez, H.F.; Sun, Z.; Yao, X.; Litzow, M.R.; Luger, S.M.; Paietta, E.M.; Racevskis, J.; Dewald, G.W.; Ketterling, R.P.; Bennett, J.M.; et al. Anthracycline Dose Intensification in Acute Myeloid Leukemia. N. Engl. J. Med. 2009, 361, 1249–1259. [Google Scholar] [CrossRef]
- Burnett, A.K.; Russell, N.H.; Hills, R.K.; Kell, J.; Cavenagh, J.; Kjeldsen, L.; McMullin, M.F.; Cahalin, P.; Dennis, M.; Friis, L.; et al. A randomized comparison of daunorubicin 90 mg/m2 vs 60 mg/m2 in AML induction: Results from the UK NCRI AML17 trial in 1206 patients. Blood 2015, 125, 3878–3885. [Google Scholar] [CrossRef]
- Castaigne, S.; Pautas, C.; Terré, C.; Raffoux, E.; Bordessoule, D.; Bastie, J.N.; Legrand, O.; Thomas, X.; Turlure, P.; Reman, O.; et al. Effect of gemtuzumab ozogamicin on survival of adult patients with de-novo acute myeloid leukaemia (ALFA-0701): A randomised, open-label, phase 3 study. Lancet 2012, 379, 1508–1516. [Google Scholar] [CrossRef]
- Hills, R.K.; Castaigne, S.; Appelbaum, F.R.; Delaunay, J.; Petersdorf, S.; Othus, M.; Estey, E.H.; Dombret, H.; Chevret, S.; Ifrah, N.; et al. Addition of gemtuzumab ozogamicin to induction chemotherapy in adult patients with acute myeloid leukaemia: A meta-analysis of individual patient data from randomised controlled trials. Lancet Oncol. 2014, 15, 986–996. [Google Scholar] [CrossRef]
- Buccisano, F.; Maurillo, L.; Gattei, V.; Del Poeta, G.; Del Principe, M.I.; Cox, M.C.; Panetta, P.; Consalvo, M.I.; Mazzone, C.; Neri, B.; et al. The kinetics of reduction of minimal residual disease impacts on duration of response and survival of patients with acute myeloid leukemia. Leukemia 2006, 20, 1783–1789. [Google Scholar] [CrossRef]
- Freeman, S.D.; Hills, R.K.; Virgo, P.; Khan, N.; Couzens, S.; Dillon, R.; Gilkes, A.; Upton, L.; Nielsen, O.J.; Cavenagh, J.D.; et al. Measurable Residual Disease at Induction Redefines Partial Response in Acute Myeloid Leukemia and Stratifies Outcomes in Patients at Standard Risk Without NPM1 Mutations. J. Clin. Oncol. 2018, 36, 1486–1497. [Google Scholar] [CrossRef] [PubMed]
- Alibhai, S.M.; Leach, M.; Minden, M.D.; Brandwein, J. Outcomes and quality of care in acute myeloid leukemia over 40 years. Cancer 2009, 115, 2903–2911. [Google Scholar] [CrossRef]
- Juliusson, G.; Antunovic, P.; Derolf, A.; Lehmann, S.; Möllgård, L.; Stockelberg, D.; Tidefelt, U.; Wahlin, A.; Höglund, M. Age and acute myeloid leukemia: Real world data on decision to treat and outcomes from the Swedish Acute Leukemia Registry. Blood 2009, 113, 4179–4187. [Google Scholar] [CrossRef] [PubMed]
- Senjo, H.; Onozawa, M.; Hidaka, D.; Yokoyama, S.; Yamamoto, S.; Tsutsumi, Y.; Haseyama, Y.; Nagashima, T.; Mori, A.; Ota, S.; et al. High CRP-albumin ratio predicts poor prognosis in transplant ineligible elderly patients with newly diagnosed acute myeloid leukemia. Sci. Rep. 2022, 12, 8885. [Google Scholar] [CrossRef] [PubMed]
- Min, G.J.; Cho, B.S.; Park, S.S.; Park, S.; Jeon, Y.W.; Shin, S.H.; Yahng, S.A.; Yoon, J.H.; Lee, S.E.; Eom, K.S.; et al. Geriatric assessment predicts nonfatal toxicities and survival for intensively treated older adults with AML. Blood 2022, 139, 1646–1658. [Google Scholar] [CrossRef]
- Montesinos, P.; Recher, C.; Vives, S.; Zarzycka, E.; Wang, J.; Bertani, G.; Heuser, M.; Calado, R.T.; Schuh, A.C.; Yeh, S.P.; et al. Ivosidenib and Azacitidine in IDH1-Mutated Acute Myeloid Leukemia. N. Engl. J. Med. 2022, 386, 1519–1531. [Google Scholar] [CrossRef]
- Wei, A.H.; Montesinos, P.; Ivanov, V.; DiNardo, C.D.; Novak, J.; Laribi, K.; Kim, I.; Stevens, D.A.; Fiedler, W.; Pagoni, M.; et al. Venetoclax plus LDAC for newly diagnosed AML ineligible for intensive chemotherapy: A phase 3 randomized placebo-controlled trial. Blood 2020, 135, 2137–2145. [Google Scholar] [CrossRef]
- Heuser, M.; Smith, B.D.; Fiedler, W.; Sekeres, M.A.; Montesinos, P.; Leber, B.; Merchant, A.; Papayannidis, C.; Pérez-Simón, J.A.; Hoang, C.J.; et al. Clinical benefit of glasdegib plus low-dose cytarabine in patients with de novo and secondary acute myeloid leukemia: Long-term analysis of a phase II randomized trial. Ann. Hematol. 2021, 100, 1181–1194. [Google Scholar] [CrossRef]
- Talati, C.; Dhulipala, V.C.; Extermann, M.T.; Ali, N.A.; Kim, J.; Komrokji, R.; Sweet, K.; Kuykendall, A.; Sehovic, M.; Reljic, T.; et al. Comparisons of commonly used front-line regimens on survival outcomes in patients aged 70 years and older with acute myeloid leukemia. Haematologica 2020, 105, 398–406. [Google Scholar] [CrossRef]
- Zeidan, A.M.; Pollyea, D.A.; Borate, U.; Vasconcelos, A.; Potluri, R.; Rotter, D.; Kiendrebeogo, Z.; Gaugler, L.; Prebet, T.; Strocchia, M.; et al. Venetoclax plus azacitidine compared with intensive chemotherapy as induction for patients with acute myeloid leukemia: Retrospective analysis of an electronic medical record database in the United States. Ann. Hematol. 2023, 102, 749–754. [Google Scholar] [CrossRef] [PubMed]
- Récher, C.; Dumas, P.Y.; Bérard, E.; Tavitian, S.; Leguay, T.; Galtier, J.; Alric, C.; Bidet, A.; Delabesse, E.; Rieu, J.B.; et al. Mini-consolidations or intermediate-dose cytarabine for the post-remission therapy of AML patients over 60. A retrospective study from the DATAML and SAL registries. Am. J. Hematol. 2025, 100, 23–32. [Google Scholar] [CrossRef] [PubMed]
- Lin, R.J.; Artz, A.S. Allogeneic hematopoietic cell transplantation for older patients. Hematol. Am. Soc. Hematol. Educ. Program 2021, 2021, 254–263. [Google Scholar] [CrossRef]
- Maffini, E.; Ngoya, M.; Galimard, J.E.; Harbi, S.; Kröger, N.; Platzbecker, U.; Sengeloev, H.; Craddock, C.; Potter, V.; Choi, G.; et al. Allogeneic hematopoietic cell transplantation for patients with AML aged 70 years or older in first remission. A study from the Acute Leukemia Working Party of the European Society for Blood and Marrow Transplantation (EBMT). Bone Marrow Transplant. 2023, 58, 1033–1041. [Google Scholar] [CrossRef]
- Lancet, J.E.; Uy, G.L.; Cortes, J.E.; Newell, L.F.; Lin, T.L.; Ritchie, E.K.; Stuart, R.K.; Strickland, S.A.; Hogge, D.; Solomon, S.R.; et al. CPX-351 (cytarabine and daunorubicin) Liposome for Injection Versus Conventional Cytarabine Plus Daunorubicin in Older Patients With Newly Diagnosed Secondary Acute Myeloid Leukemia. J. Clin. Oncol. 2018, 36, 2684–2692. [Google Scholar] [CrossRef]
- Lancet, J.E.; Uy, G.L.; Newell, L.F.; Lin, T.L.; Ritchie, E.K.; Stuart, R.K.; Strickland, S.A.; Hogge, D.; Solomon, S.R.; Bixby, D.L.; et al. CPX-351 versus 7 + 3 cytarabine and daunorubicin chemotherapy in older adults with newly diagnosed high-risk or secondary acute myeloid leukaemia: 5-year results of a randomised, open-label, multicentre, phase 3 trial. Lancet Haematol. 2021, 8, e481–e491. [Google Scholar] [CrossRef] [PubMed]
- Cortes, J.E.; Lin, T.L.; Asubonteng, K.; Faderl, S.; Lancet, J.E.; Prebet, T. Efficacy and safety of CPX-351 versus 7 + 3 chemotherapy by European LeukemiaNet 2017 risk subgroups in older adults with newly diagnosed, high-risk/secondary AML: Post hoc analysis of a randomized, phase 3 trial. J. Hematol. Oncol. 2022, 15, 155. [Google Scholar] [CrossRef] [PubMed]
- Matthews, A.H.; Perl, A.E.; Luger, S.M.; Loren, A.W.; Gill, S.I.; Porter, D.L.; Babushok, D.V.; Maillard, I.P.; Carroll, M.P.; Frey, N.V.; et al. Real-world effectiveness of CPX-351 vs venetoclax and azacitidine in acute myeloid leukemia. Blood Adv. 2022, 6, 3997–4005. [Google Scholar] [CrossRef] [PubMed]
- Erba, H.P.; Montesinos, P.; Kim, H.J.; Patkowska, E.; Vrhovac, R.; Žák, P.; Wang, P.N.; Mitov, T.; Hanyok, J.; Kamel, Y.M.; et al. Quizartinib plus chemotherapy in newly diagnosed patients with FLT3-internal-tandem-duplication-positive acute myeloid leukaemia (QuANTUM-First): A randomised, double-blind, placebo-controlled, phase 3 trial. Lancet 2023, 401, 1571–1583. [Google Scholar] [CrossRef]
- Cortes, J.E.; Khaled, S.; Martinelli, G.; Perl, A.E.; Ganguly, S.; Russell, N.; Krämer, A.; Dombret, H.; Hogge, D.; Jonas, B.A.; et al. Quizartinib versus salvage chemotherapy in relapsed or refractory FLT3-ITD acute myeloid leukaemia (QuANTUM-R): A multicentre, randomised, controlled, open-label, phase 3 trial. Lancet Oncol. 2019, 20, 984–997. [Google Scholar] [CrossRef]
- Perl, A.E.; Martinelli, G.; Cortes, J.E.; Neubauer, A.; Berman, E.; Paolini, S.; Montesinos, P.; Baer, M.R.; Larson, R.A.; Ustun, C.; et al. Gilteritinib or Chemotherapy for Relapsed or Refractory FLT3-Mutated AML. N. Engl. J. Med. 2019, 381, 1728–1740. [Google Scholar] [CrossRef] [PubMed]
- Stein, E.M.; DiNardo, C.D.; Pollyea, D.A.; Fathi, A.T.; Roboz, G.J.; Altman, J.K.; Stone, R.M.; DeAngelo, D.J.; Levine, R.L.; Flinn, I.W.; et al. Enasidenib in mutant IDH2 relapsed or refractory acute myeloid leukemia. Blood 2017, 130, 722–731. [Google Scholar] [CrossRef]
- Chua, C.C.; Loo, S.; Fong, C.Y.; Ting, S.B.; Tiong, I.S.; Fleming, S.; Anstee, N.S.; Ivey, A.; Ashby, M.; Teh, T.-C.; et al. Final analysis of the phase 1b Chemotherapy and Venetoclax in Elderly Acute Myeloid Leukemia Trial (CAVEAT). Blood Adv. 2025, 9, 1827–1835. [Google Scholar] [CrossRef]
- Pollyea, D.A.; Pratz, K.; Letai, A.; Jonas, B.A.; Wei, A.H.; Pullarkat, V.; Konopleva, M.; Thirman, M.J.; Arellano, M.; Becker, P.S.; et al. Venetoclax with azacitidine or decitabine in patients with newly diagnosed acute myeloid leukemia: Long term follow-up from a phase 1b study. Am. J. Hematol. 2021, 96, 208–217. [Google Scholar] [CrossRef]
- Issa, G.C.; Aldoss, I.; Thirman, M.J.; DiPersio, J.; Arellano, M.; Blachly, J.S.; Mannis, G.N.; Perl, A.; Dickens, D.S.; McMahon, C.M.; et al. Menin Inhibition With Revumenib for KMT2A-Rearranged Relapsed or Refractory Acute Leukemia (AUGMENT-101). J. Clin. Oncol. 2025, 43, 75–84. [Google Scholar] [CrossRef]
- Wang, E.S.; Issa, G.C.; Erba, H.P.; Altman, J.K.; Montesinos, P.; DeBotton, S.; Walter, R.B.; Pettit, K.; Savona, M.R.; Shah, M.V.; et al. Ziftomenib in relapsed or refractory acute myeloid leukaemia (KOMET-001): A multicentre, open-label, multi-cohort, phase 1 trial. Lancet Oncol. 2024, 25, 1310–1324. [Google Scholar] [CrossRef]
- Zarnegar-Lumley, S.; Alonzo, T.A.; Gerbing, R.B.; Othus, M.; Sun, Z.; Ries, R.E.; Wang, J.; Leonti, A.; Kutny, M.A.; Ostronoff, F.; et al. Characteristics and prognostic impact of IDH mutations in AML: A COG, SWOG, and ECOG analysis. Blood Adv. 2023, 7, 5941–5953. [Google Scholar] [CrossRef]
- de Botton, S.; Fenaux, P.; Yee, K.; Récher, C.; Wei, A.H.; Montesinos, P.; Taussig, D.C.; Pigneux, A.; Braun, T.; Curti, A.; et al. Olutasidenib (FT-2102) induces durable complete remissions in patients with relapsed or refractory IDH1-mutated AML. Blood Adv. 2023, 7, 3117–3127. [Google Scholar] [CrossRef]
- DiNardo, C.D.; Schuh, A.C.; Stein, E.M.; Montesinos, P.; Wei, A.H.; de Botton, S.; Zeidan, A.M.; Fathi, A.T.; Kantarjian, H.M.; Bennett, J.M.; et al. Enasidenib plus azacitidine versus azacitidine alone in patients with newly diagnosed, mutant-IDH2 acute myeloid leukaemia (AG221-AML-005): A single-arm, phase 1b and randomised, phase 2 trial. Lancet Oncol. 2021, 22, 1597–1608. [Google Scholar] [CrossRef]
- de Botton, S.; Montesinos, P.; Schuh, A.C.; Papayannidis, C.; Vyas, P.; Wei, A.H.; Ommen, H.; Semochkin, S.; Kim, H.J.; Larson, R.A.; et al. Enasidenib vs conventional care in older patients with late-stage mutant-IDH2 relapsed/refractory AML: A randomized phase 3 trial. Blood 2023, 141, 156–167. [Google Scholar] [CrossRef]
- Niu, J.; Peng, D.; Liu, L. Drug Resistance Mechanisms of Acute Myeloid Leukemia Stem Cells. Front. Oncol. 2022, 12, 896426. [Google Scholar] [CrossRef]
- Xie, C.; Zhou, H.; Qin, D.; Zheng, H.; Tang, Y.; Li, W.; Zhou, J.; Liu, L.; Yu, X.; Duan, H.; et al. Bcl-2 inhibition combined with PPARα activation synergistically targets leukemic stem cell-like cells in acute myeloid leukemia. Cell Death Dis. 2023, 14, 573. [Google Scholar] [CrossRef] [PubMed]
- Pullarkat, V.A.; Newman, E.M. BCL2 Inhibition by Venetoclax: Targeting the Achilles’ Heel of the Acute Myeloid Leukemia Stem Cell? Cancer Discov. 2016, 6, 1082–1083. [Google Scholar] [CrossRef]
- Pratz, K.W.; Jonas, B.A.; Pullarkat, V.A.; Thirman, M.J.; Garcia, J.S.; Fiedler, W.; Yamamoto, K.; Wang, J.; Yoon, S.-S.; Wolach, O.; et al. Long-Term Follow-up of the Phase 3 Viale-a Clinical Trial of Venetoclax Plus Azacitidine for Patients with Untreated Acute Myeloid Leukemia Ineligible for Intensive Chemotherapy. Blood 2022, 140, 529–531. [Google Scholar] [CrossRef]
- Marconi, G.; Piciocchi, A.; Audisio, E.; Papayannidis, C.; Guolo, F.; Cerrano, M.; Arena, V.; Capria, S.; Rondoni, M.; Della Porta, M.G.; et al. Survival Analysis of Gimema AML1718, a Safety Run-in and Phase 2 Open-Label Study of Venetoclax, Fludarabine, Idarubicin and Cytarabine (V-FLAI) in the Induction Therapy of Non Low-Risk Acute Myeloid Leukemia. Blood 2024, 144, 2891. [Google Scholar] [CrossRef]
- Wu, Y.; Doepner, M.; Hojnacki, T.; Feng, Z.; Katona, B.W.; He, X.; Ma, J.; Cao, Y.; Busino, L.; Zhou, F.; et al. Disruption of the menin-MLL interaction triggers menin protein degradation via ubiquitin-proteasome pathway. Am. J. Cancer Res. 2019, 9, 1682–1694. [Google Scholar] [PubMed]
- Yokoyama, A.; Somervaille, T.C.; Smith, K.S.; Rozenblatt-Rosen, O.; Meyerson, M.; Cleary, M.L. The menin tumor suppressor protein is an essential oncogenic cofactor for MLL-associated leukemogenesis. Cell 2005, 123, 207–218. [Google Scholar] [CrossRef]
- Dempke, W.C.M.; Desole, M.; Chiusolo, P.; Sica, S.; Schmidt-Hieber, M. Targeting the undruggable: Menin inhibitors ante portas. J. Cancer Res. Clin. Oncol. 2023, 149, 9451–9459. [Google Scholar] [CrossRef]
- Falini, B.; Mecucci, C.; Tiacci, E.; Alcalay, M.; Rosati, R.; Pasqualucci, L.; Starza, R.L.; Diverio, D.; Colombo, E.; Santucci, A.; et al. Cytoplasmic Nucleophosmin in Acute Myelogenous Leukemia with a Normal Karyotype. N. Engl. J. Med. 2005, 352, 254–266. [Google Scholar] [CrossRef] [PubMed]
- Issa, G.C.; Cuglievan, B.; Daver, N.; DiNardo, C.D.; Farhat, A.; Short, N.J.; McCall, D.; Pike, A.; Tan, S.; Kammerer, B.; et al. Phase I/II Study of the All-Oral Combination of Revumenib (SNDX-5613) with Decitabine/Cedazuridine (ASTX727) and Venetoclax (SAVE) in R/R AML. Blood 2024, 144, 216. [Google Scholar] [CrossRef]
- Ciaurro, V.; Konopleva, M.Y.; Daver, N.; Skwarska, A.; Martelli, M.P. Synergistic Growth Inhibition of NPM1 Mutant AML PDX By Combined Therapy with BCL-2 Inhibitor Venetoclax (ABT-199) and Menin Inhibitor DS-1594b In Vivo. Blood 2023, 142, 4169. [Google Scholar] [CrossRef]
- Borate, U.M. Safety and Efficacy of Dual Menin and FLT3 Inhibition in Patients With Relapsed/Refractory FLT3- Mutated Acute Myeloid Leukemia Containing a Concurrent MLL-Rearrangement or NPM1 Mutation: A Phase I (Ph I) Study of SNDX-5613 + Gilteritinib. Available online: https://cancer.osu.edu/for-patients-and-caregivers/learn-about-cancers-and-treatments/innovation-at-the-james/clinical-trials/find-a-clinical-trial/safety-and-efficacy-of-dual-menin-and-flt3 (accessed on 10 May 2025).
- Senapati, J.; Kadia, T.M.; Ravandi, F. Maintenance therapy in acute myeloid leukemia: Advances and controversies. Haematologica 2023, 108, 2289–2304. [Google Scholar] [CrossRef]
- Mayer, R.J.; Davis, R.B.; Schiffer, C.A.; Berg, D.T.; Powell, B.L.; Schulman, P.; Omura, G.A.; Moore, J.O.; McIntyre, O.R.; Frei, E. Intensive postremission chemotherapy in adults with acute myeloid leukemia. Cancer and Leukemia Group B. N. Engl. J. Med. 1994, 331, 896–903. [Google Scholar] [CrossRef]
- Tawfik, B.; Sliesoraitis, S.; Lyerly, S.; Klepin, H.D.; Lawrence, J.; Isom, S.; Ellis, L.R.; Manuel, M.; Dralle, S.; Berenzon, D.; et al. Efficacy of the hypomethylating agents as frontline, salvage, or consolidation therapy in adults with acute myeloid leukemia (AML). Ann. Hematol. 2014, 93, 47–55. [Google Scholar] [CrossRef]
- Díaz-Beyá, M.; Labopin, M.; Maertens, J.; Aljurf, M.; Passweg, J.; Dietrich, B.; Schouten, H.; Socié, G.; Schaap, N.; Schwerdtfeger, R.; et al. Allogeneic stem cell transplantation in AML with t (6; 9) (p23; q34); DEK-NUP214 shows a favourable outcome when performed in first complete remission. Br. J. Haematol. 2020, 189, 920–925. [Google Scholar] [CrossRef] [PubMed]
- Bittencourt, M.C.B.; Ciurea, S.O. Recent Advances in Allogeneic Hematopoietic Stem Cell Transplantation for Acute Myeloid Leukemia. Biol. Blood Marrow Transplant. 2020, 26, e215–e221. [Google Scholar] [CrossRef]
- Levis, M.J.; Hamadani, M.; Logan, B.; Jones, R.J.; Singh, A.K.; Litzow, M.; Wingard, J.R.; Papadopoulos, E.B.; Perl, A.E.; Soiffer, R.J.; et al. Gilteritinib as Post-Transplant Maintenance for AML With Internal Tandem Duplication Mutation of FLT3. J. Clin. Oncol. 2024, 42, 1766–1775. [Google Scholar] [CrossRef]
- Burchert, A.; Bug, G.; Fritz, L.V.; Finke, J.; Stelljes, M.; Röllig, C.; Wollmer, E.; Wäsch, R.; Bornhäuser, M.; Berg, T.; et al. Sorafenib Maintenance After Allogeneic Hematopoietic Stem Cell Transplantation for Acute Myeloid Leukemia With FLT3-Internal Tandem Duplication Mutation (SORMAIN). J. Clin. Oncol. 2020, 38, 2993–3002. [Google Scholar] [CrossRef]
- Fathi, A.T.; Kim, H.T.; Soiffer, R.J.; Levis, M.J.; Li, S.; Kim, A.S.; DeFilipp, Z.; El-Jawahri, A.; McAfee, S.L.; Brunner, A.M.; et al. Multicenter Phase I Trial of Ivosidenib as Maintenance Treatment Following Allogeneic Hematopoietic Cell Transplantation for IDH1-Mutated Acute Myeloid Leukemia. Clin. Cancer Res. 2023, 29, 2034–2042. [Google Scholar] [CrossRef] [PubMed]
- Samra, B.; Konopleva, M.; Isidori, A.; Daver, N.; DiNardo, C. Venetoclax-Based Combinations in Acute Myeloid Leukemia: Current Evidence and Future Directions. Front. Oncol. 2020, 10, 562558. [Google Scholar] [CrossRef]
- Candoni, A.; Coppola, G. A 2024 Update on Menin Inhibitors. A New Class of Target Agents against KMT2A-Rearranged and NPM1-Mutated Acute Myeloid Leukemia. Hematol. Rep. 2024, 16, 244–254. [Google Scholar] [CrossRef]
- Jongen-Lavrencic, M.; Grob, T.; Hanekamp, D.; Kavelaars, F.G.; Al Hinai, A.; Zeilemaker, A.; Erpelinck-Verschueren, C.A.J.; Gradowska, P.L.; Meijer, R.; Cloos, J.; et al. Molecular Minimal Residual Disease in Acute Myeloid Leukemia. N. Engl. J. Med. 2018, 378, 1189–1199. [Google Scholar] [CrossRef]
- Moritz, J.; Schwab, A.; Reinisch, A.; Zebisch, A.; Sill, H.; Wölfler, A. Measurable Residual Disease Detection in Acute Myeloid Leukemia: Current Challenges and Future Directions. Biomedicines 2024, 12, 599. [Google Scholar] [CrossRef]
- Senapati, J.; Daver, N.G.; Pemmaraju, N. Antibody-Drug Conjugates in Myeloid Leukemias. Cancer J. 2022, 28, 454–461. [Google Scholar] [CrossRef] [PubMed]
- Han, Y.-C.; Kahler, J.; Piché-Nicholas, N.; Hu, W.; Thibault, S.; Jiang, F.; Leal, M.; Katragadda, M.; Maderna, A.; Dushin, R.; et al. Development of Highly Optimized Antibody-Drug Conjugates against CD33 and CD123 for Acute Myeloid Leukemia. Clin. Cancer Res. 2021, 27, 622–631. [Google Scholar] [CrossRef] [PubMed]
- Li, F.; Sutherland, M.K.; Yu, C.; Walter, R.B.; Westendorf, L.; Valliere-Douglass, J.; Pan, L.; Cronkite, A.; Sussman, D.; Klussman, K.; et al. Characterization of SGN-CD123A, A Potent CD123-Directed Antibody–Drug Conjugate for Acute Myeloid Leukemia. Mol. Cancer Ther. 2018, 17, 554–564. [Google Scholar] [CrossRef]
- Anami, Y.; Deng, M.; Gui, X.; Yamaguchi, A.; Yamazaki, C.M.; Zhang, N.; Zhang, C.C.; An, Z.; Tsuchikama, K. LILRB4-targeting Antibody-Drug Conjugates for the Treatment of Acute Myeloid Leukemia. Mol. Cancer Ther. 2020, 19, 2330–2339. [Google Scholar] [CrossRef]
- Zheng, B.; Yu, S.-F.; Del Rosario, G.; Leong, S.R.; Lee, G.Y.; Vij, R.; Chiu, C.; Liang, W.-C.; Wu, Y.; Chalouni, C.; et al. An Anti-CLL-1 Antibody-Drug Conjugate for the Treatment of Acute Myeloid Leukemia. Clin. Cancer Res. 2019, 25, 1358–1368. [Google Scholar] [CrossRef]
- Abedin, S.M.; Guru Murthy, G.S.; Hamadani, M.; Michaelis, L.C.; Carlson, K.S.; Runaas, L.; Gauger, K.; Desai, A.G.; Chen, M.M.; Li, K.L.; et al. Phase 1 study of lintuzumab-Ac225 combined with CLAG-M salvage therapy in relapsed/refractory acute myeloid leukemia. Leukemia 2025, 39, 837–843. [Google Scholar] [CrossRef]
- Kovtun, Y.; Jones, G.E.; Adams, S.; Harvey, L.; Audette, C.A.; Wilhelm, A.; Bai, C.; Rui, L.; Laleau, R.; Liu, F.; et al. A CD123-targeting antibody-drug conjugate, IMGN632, designed to eradicate AML while sparing normal bone marrow cells. Blood Adv. 2018, 2, 848–858. [Google Scholar] [CrossRef]
- Daver, N.G.; Montesinos, P.; DeAngelo, D.J.; Wang, E.S.; Papadantonakis, N.; Deconinck, E.; Erba, H.P.; Pemmaraju, N.; Lane, A.A.; Rizzieri, D.A.; et al. Clinical Profile of IMGN632, a Novel CD123-Targeting Antibody-Drug Conjugate (ADC), in Patients with Relapsed/Refractory (R/R) Acute Myeloid Leukemia (AML) or Blastic Plasmacytoid Dendritic Cell Neoplasm (BPDCN). Blood 2019, 134, 734. [Google Scholar] [CrossRef]
- Haddad, F.; Zeidan, A.M.; Daver, N. Checkpoint Inhibitors and Other Immune-Based Therapies in Acute Myeloid Leukemia. Cancer J. 2022, 28, 43–50. [Google Scholar] [CrossRef]
- Tabata, R.; Chi, S.; Yuda, J.; Minami, Y. Emerging Immunotherapy for Acute Myeloid Leukemia. Int. J. Mol. Sci. 2021, 22, 1944. [Google Scholar] [CrossRef] [PubMed]
- Liao, D.; Wang, M.; Liao, Y.; Li, J.; Niu, T. A Review of Efficacy and Safety of Checkpoint Inhibitor for the Treatment of Acute Myeloid Leukemia. Front. Pharmacol. 2019, 10, 609. [Google Scholar] [CrossRef]
- Daver, N.; Garcia-Manero, G.; Basu, S.; Boddu, P.C.; Alfayez, M.; Cortes, J.E.; Konopleva, M.; Ravandi-Kashani, F.; Jabbour, E.; Kadia, T.; et al. Efficacy, Safety, and Biomarkers of Response to Azacitidine and Nivolumab in Relapsed/Refractory Acute Myeloid Leukemia: A Nonrandomized, Open-Label, Phase II Study. Cancer Discov. 2019, 9, 370–383. [Google Scholar] [CrossRef] [PubMed]
- Zeidner, J.F.; Vincent, B.G.; Ivanova, A.; Moore, D.; McKinnon, K.P.; Wilkinson, A.D.; Mukhopadhyay, R.; Mazziotta, F.; Knaus, H.A.; Foster, M.C.; et al. Phase II Trial of Pembrolizumab after High-Dose Cytarabine in Relapsed/Refractory Acute Myeloid Leukemia. Blood Cancer Discov. 2021, 2, 616–629. [Google Scholar] [CrossRef] [PubMed]
- Zeidner, J.F.; Sallman, D.A.; Récher, C.; Daver, N.G.; Leung, A.Y.; Hiwase, D.K.; Subklewe, M.; Pabst, T.; Montesinos, P.; Larson, R.A.; et al. Magrolimab plus azacitidine vs physician’s choice for untreated TP53-mutated acute myeloid leukemia: The ENHANCE-2 study. Blood 2025, 146, 590–600. [Google Scholar] [CrossRef] [PubMed]
- Ravandi, F.; Subklewe, M.; Walter, R.B.; Vachhani, P.; Ossenkoppele, G.; Buecklein, V.; Döhner, H.; Jongen-Lavrencic, M.; Baldus, C.D.; Fransecky, L.; et al. Safety and tolerability of AMG 330 in adults with relapsed/refractory AML: A phase 1a dose-escalation study. Leuk. Lymphoma 2024, 65, 1281–1291. [Google Scholar] [CrossRef] [PubMed]
- Barbullushi, K.; Rampi, N.; Serpenti, F.; Sciumè, M.; Fabris, S.; De Roberto, P.; Fracchiolla, N.S. Vaccination Therapy for Acute Myeloid Leukemia: Where Do We Stand? Cancers 2022, 14, 2994. [Google Scholar] [CrossRef] [PubMed]
- Motallebzadeh Khanmiri, J.; Alizadeh, M.; Esmaeili, S.; Gholami, Z.; Safarzadeh, A.; Khani-Eshratabadi, M.; Baghbanzadeh, A.; Alizadeh, N.; Baradaran, B. Dendritic cell vaccination strategy for the treatment of acute myeloid leukemia: A systematic review. Cytotherapy 2024, 26, 427–435. [Google Scholar] [CrossRef] [PubMed]


| Target | Key Trial | Drug | Setting | Treatment | Complete Response | OS in Months (Median Followup) |
|---|---|---|---|---|---|---|
| FLT3 | RATIFY [12] | Midostaurin | Newly diagnosed FLT3-mutant AML | Midostaurin + 7 + 3 vs. standard 7 + 3 | 59% vs. 54% | 74.7 vs. 25.6; HR 0.78, p = 0.009 (59 Months) |
| FLT3 | QuANTUM-First [43] | Quizartinib | Newly diagnosed FLT3-ITD AML | Quizartinib + 7 + 3 in induction and Quizartinib + HiDAC in consolidation vs. standard chemo | 55% vs. 55% | 31.9 vs. 15.1; HR 0.78, p = 0.03 (39.2 Months) |
| FLT3 | QuANTUM-R [44] | Quizartinib | Relapsed/Refractory AML with FLT3-ITD | Quizartinib vs. salvage chemotherapy | 6.2 vs. 4.7; HR 0.76, p = 0.02 (23.5 Months) | |
| FLT3 | ADMIRAL [45] | Gilteritinib | Relapsed/Refractory AML with FLT3-ITD or TKD | Gilteritinib vs. salvage chemo | 34% | 9.3 vs. 5.6; HR 0.64, p = 0.001 (17.8 Months) |
| IDH1 | AGILE [31] | Ivosidenib | Newly diagnosed IDH1-mutant AML | Ivosidenib + azacitidine vs. azacitidine | 47.2% vs. 14.9% | 24.0 vs. 7.9; HR 0.44, p < 0.001 (12.4 months) |
| IDH1 | AG120-001 [13] | Ivosidenib | Relapsed/Refractory IDH1-mut AML | Single-arm Ivosidenib | 21.6% | 8.8 (14.8 Months) |
| IDH2 | AG221-001 [46] | Enasidenib | Relapsed/Refractory IDH2-mutant AML | Single-arm Enasidenib | 19.3% | 9.3 (10.9 Months) |
| BCL-2 | VIALE-A [15] | Venetoclax | Older/unfit AML | Venetoclax + azacitidine vs. azacitidine | 66.4% vs. 28.3% | 14.7 vs. 9.6; HR 0.66, p < 0.001 (20.5 months) |
| BCL-2 | VIALE-C [32] | Venetoclax | Older/unfit AML | Venetoclax + low-dose cytarabine (LDAC) vs. LDAC | 48 % vs. 13% | 8.4 months vs. 4.1; HR 0.70, p = 0.04 (17.5 months) |
| BCL-2 | CAVEAT [47] | Venetoclax | Elderly fit AML | Single-arm Venetoclax + high-dose cytarabine (HiDAC) + idarubicin | 75% | 19.3 months (31.3 months) |
| BCL-2 | M14-358 [48] | Venetoclax | Elderly Unfit AML | Single-arm Venetoclax with azacitidine or decita-bine | 44% in venetoclax plus azacitidine and 55% in venetoclax plus decitabine | 16.4 (29 months) in Azacitidine and 16.2 (40 months) months in decitabine |
| Menin (KMT2A/NPM1) | AUGMENT-101 [49] | Revumenib | Relapsed/Refractory KMT2A-rearranged AML or ALL | Single-arm Revumenib | 23% | Not reported (early phase) |
| Menin (NPM1) | KOMET-001 [50] | Ziftomenib | Relapsed/Refractory NPM1-mutated AML | Single-arm Ziftomenib | 25% | Not reported (early phase) |
Disclaimer/Publisher’s Note: The statements, opinions and data contained in all publications are solely those of the individual author(s) and contributor(s) and not of MDPI and/or the editor(s). MDPI and/or the editor(s) disclaim responsibility for any injury to people or property resulting from any ideas, methods, instructions or products referred to in the content. |
© 2025 by the authors. Licensee MDPI, Basel, Switzerland. This article is an open access article distributed under the terms and conditions of the Creative Commons Attribution (CC BY) license (https://creativecommons.org/licenses/by/4.0/).
Share and Cite
Yadav, S.K.; Joshi, U.; Hussein, G.; Warsame, M.; Liu, B.; Shrestha, A.; Krastev, P.; Korsapati, H.R.; Singh, A. Evolving Paradigms in Acute Myeloid Leukemia: Personalized Approaches to Therapy Across Age and Risk Groups. Cancers 2025, 17, 2824. https://doi.org/10.3390/cancers17172824
Yadav SK, Joshi U, Hussein G, Warsame M, Liu B, Shrestha A, Krastev P, Korsapati HR, Singh A. Evolving Paradigms in Acute Myeloid Leukemia: Personalized Approaches to Therapy Across Age and Risk Groups. Cancers. 2025; 17(17):2824. https://doi.org/10.3390/cancers17172824
Chicago/Turabian StyleYadav, Sumeet K., Utsav Joshi, Guleid Hussein, Mohamed Warsame, Bolun Liu, Abhash Shrestha, Peter Krastev, Hariprasad Reddy Korsapati, and Amrit Singh. 2025. "Evolving Paradigms in Acute Myeloid Leukemia: Personalized Approaches to Therapy Across Age and Risk Groups" Cancers 17, no. 17: 2824. https://doi.org/10.3390/cancers17172824
APA StyleYadav, S. K., Joshi, U., Hussein, G., Warsame, M., Liu, B., Shrestha, A., Krastev, P., Korsapati, H. R., & Singh, A. (2025). Evolving Paradigms in Acute Myeloid Leukemia: Personalized Approaches to Therapy Across Age and Risk Groups. Cancers, 17(17), 2824. https://doi.org/10.3390/cancers17172824

