Characterizing the Inflammatory Profile of Neutrophil-Rich Triple-Negative Breast Cancer
Abstract
Simple Summary
Abstract
1. Introduction
2. Materials and Methods
2.1. Cell Culture and Growth Medium
2.2. HL60 Cell Line Differentiation
2.3. Conditioned Media
2.4. Cell Proliferation and Wound Healing Assay Using Conditioned Media
2.5. BC and dHL60 Viability following Coculture
2.6. NETosis
2.7. Flow Cytometry of Neutrophils Isolated from Whole Blood
2.8. Myeloperoxidase (MPO) and Neutrophile Elastase (NE) Expression by dHL60
2.9. Flow Cytometry of dHL60
2.10. Trans-Well Migration Assay
2.11. Western Blotting
2.12. Statistical Analyses
3. Results
3.1. HL60 Cells Differentiated into a Neutrophil-like State
3.2. The CM Caused a Reciprocal Inhibition of Proliferation in HL60 and MCF-7 Cells
3.3. Coculture Reduced dHL60 Viability Depending on Tumour Type and Adherence
3.4. MDA-MB-231 CM Induced NETosis in dHL60 Similar to LPS
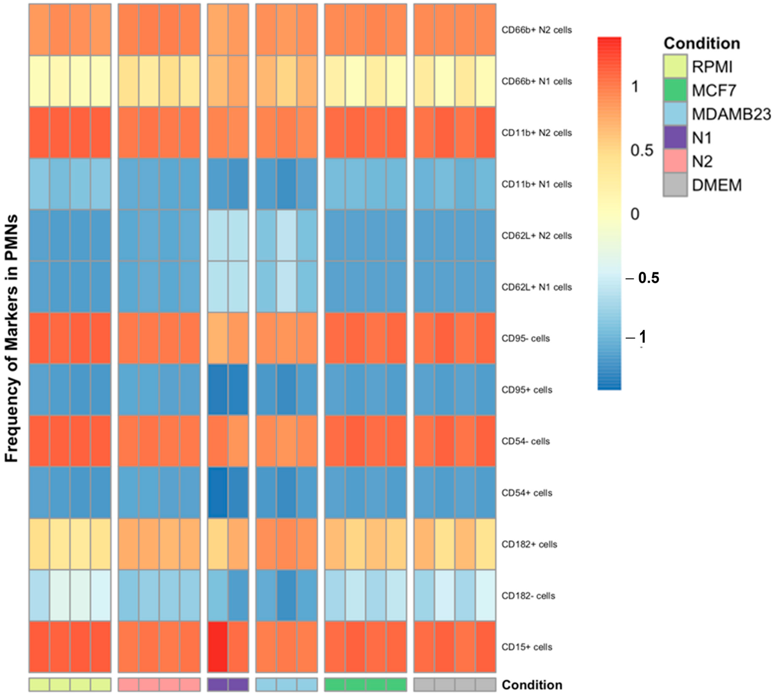
3.5. TNBC CM and N1 Polarizing Medium Caused Similar Expression of Inflammatory Markers on Polymorphonuclear Cells (PMNs)
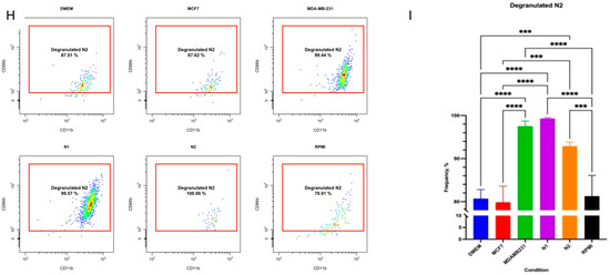
3.6. The Composition of the Polarization Cocktail and CM Plays a Role in Myeloperoxidase and Neutrophil Elasstase Production by dHL60 Cells
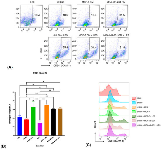
3.7. MDA-MB-231 CM Increased CD54 Expression on dHL60 and Polarized Them towards an Inflammatory Phenotype Similar to PMNs
3.8. dHL60 Showed a Varying Trans-Well Migration in Response to MCF-7 CM and MDA-MB-231 CM
3.9. CD11b Was Induced More in dHL60 Co-Cultured with MDA-MB-231
4. Discussion
4.1. Cell Viability Changes as Crosstalk Variable between BC and Neutrophils
4.2. NETosis and Phenotype Modification Is Another Aspect of BC and Neutrophils Crosstalk
4.3. BC and Neutrophil Crosstalk Enhances the Releases of Substances That Aid Tumour Progression
4.4. Limitations and Future Directions
5. Conclusions
Supplementary Materials
Author Contributions
Funding
Institutional Review Board Statement
Informed Consent Statement
Data Availability Statement
Acknowledgments
Conflicts of Interest
References
- Al-Shamsi, H.O.; Abdelwahed, N.; Al-Awadhi, A.; Albashir, M.; Abyad, A.M.; Rafii, S.; Afrit, M.; Lababidi, B.A.; Abu-Gheida, I.; Sonawane, Y.P.; et al. Breast Cancer in the United Arab Emirates. JCO Glob. Oncol. 2023, 9, e2200247. [Google Scholar] [CrossRef] [PubMed]
- Elobaid, Y.; Aamir, M.; Grivna, M.; Suliman, A.; Attoub, S.; Mousa, H.; Ahmed, L.A.; Oulhaj, A. Breast cancer survival and its prognostic factors in the United Arab Emirates: A retrospective study. PLoS ONE 2021, 16, e0251118. [Google Scholar] [CrossRef] [PubMed]
- Ribeiro, R.; Carvalho, M.J.; Goncalves, J.; Moreira, J.N. Immunotherapy in triple-negative breast cancer: Insights into tumor immune landscape and therapeutic opportunities. Front. Mol. Biosci. 2022, 9, 903065. [Google Scholar] [CrossRef]
- Debien, V.; De Caluwé, A.; Wang, X.; Piccart-Gebhart, M.; Tuohy, V.K.; Romano, E.; Buisseret, L. Immunotherapy in breast cancer: An overview of current strategies and perspectives. NPJ Breast Cancer 2023, 9, 7. [Google Scholar] [CrossRef] [PubMed]
- Mir, H.; Singh, S. Neutrophils: A roadblock for immunotherapy. Nat. Rev. Cancer 2022, 22, 378–379. [Google Scholar] [CrossRef]
- Wu, L.; Saxena, S.; Goel, P.; Prajapati, D.R.; Wang, C.; Singh, R.K. Breast Cancer Cell–Neutrophil Interactions Enhance Neutrophil Survival and Pro-Tumorigenic Activities. Cancers 2020, 12, 2884. [Google Scholar] [CrossRef]
- Wang, X.; Qiu, L.; Li, Z.; Wang, X.Y.; Yi, H. Understanding the Multifaceted Role of Neutrophils in Cancer and Autoimmune Diseases. Front. Immunol. 2018, 9, 2456. [Google Scholar] [CrossRef]
- Brinkmann, V.; Reichard, U.; Goosmann, C.; Fauler, B.; Uhlemann, Y.; Weiss David, S.; Weinrauch, Y.; Zychlinsky, A. Neutrophil Extracellular Traps Kill Bacteria. Science 2004, 303, 1532–1535. [Google Scholar] [CrossRef]
- Demkow, U. Neutrophil Extracellular Traps (NETs) in Cancer Invasion, Evasion and Metastasis. Cancers 2021, 13, 4495. [Google Scholar] [CrossRef] [PubMed]
- Pruchniak, M.P.; Demkow, U. Potent NETosis inducers do not show synergistic effects in vitro. Cent. Eur. J. Immunol. 2019, 44, 51–58. [Google Scholar] [CrossRef] [PubMed]
- Teng, T.S.; Ji, A.L.; Ji, X.Y.; Li, Y.Z. Neutrophils and Immunity: From Bactericidal Action to Being Conquered. J. Immunol. Res. 2017, 2017, 9671604. [Google Scholar] [CrossRef] [PubMed]
- Cools-Lartigue, J.; Spicer, J.; McDonald, B.; Gowing, S.; Chow, S.; Giannias, B.; Bourdeau, F.; Kubes, P.; Ferri, L. Neutrophil extracellular traps sequester circulating tumor cells and promote metastasis. J. Clin. Investig. 2013, 123, 3446–3458. [Google Scholar] [CrossRef] [PubMed]
- Park, J.; Wysocki, R.W.; Amoozgar, Z.; Maiorino, L.; Fein, M.R.; Jorns, J.; Schott, A.F.; Kinugasa-Katayama, Y.; Lee, Y.; Won, N.H.; et al. Cancer cells induce metastasis-supporting neutrophil extracellular DNA traps. Sci. Transl. Med. 2016, 8, 361ra138. [Google Scholar] [CrossRef] [PubMed]
- Rayes, R.F.; Mouhanna, J.G.; Nicolau, I.; Bourdeau, F.; Giannias, B.; Rousseau, S.; Quail, D.; Walsh, L.; Sangwan, V.; Bertos, N.; et al. Primary tumors induce neutrophil extracellular traps with targetable metastasis promoting effects. JCI Insight 2019, 5, e128008. [Google Scholar] [CrossRef] [PubMed]
- Masucci, M.T.; Minopoli, M.; Del Vecchio, S.; Carriero, M.V. The emerging role of neutrophil extracellular traps (NETs) in tumor progression and metastasis. Front. Immunol. 2020, 11, 1749. [Google Scholar] [CrossRef] [PubMed]
- Blanter, M.; Gouwy, M.; Struyf, S. Studying neutrophil function in vitro: Cell models and environmental factors. J. Inflamm. Res. 2021, 14, 141. [Google Scholar] [CrossRef] [PubMed]
- Lacroix, M.; Leclercq, G. Relevance of breast cancer cell lines as models for breast tumours: An update. Breast Cancer Res. Treat. 2004, 83, 249–289. [Google Scholar] [CrossRef]
- Hamaguchi, S.; Hirose, T.; Matsumoto, N.; Akeda, Y.; Irisawa, T.; Seki, M.; Hosotsubo, H.; Yamamoto, K.; Tasaki, O.; Oishi, K.; et al. Neutrophil extracellular traps in bronchial aspirates: A quantitative analysis. Eur. Respir. J. 2014, 43, 1709–1718. [Google Scholar] [CrossRef]
- Ohms, M.; Möller, S.; Laskay, T. An attempt to polarize human neutrophils toward N1 and N2 phenotypes in vitro. Front. Immunol. 2020, 11, 532. [Google Scholar] [CrossRef]
- Gomes, N.E.; Brunialti, M.K.C.; Mendes, M.E.; Freudenberg, M.; Galanos, C.; Salomão, R. Lipopolysaccharide-induced expression of cell surface receptors and cell activation of neutrophils and monocytes in whole human blood. Braz. J. Med. Biol. Res. 2010, 43, 853–858. [Google Scholar] [CrossRef]
- Ellis, T.N.; Beaman, B.L. Interferon-γ activation of polymorphonuclear neutrophil function. Immunology 2004, 112, 2–12. [Google Scholar] [CrossRef]
- Andzinski, L.; Kasnitz, N.; Stahnke, S.; Wu, C.F.; Gereke, M.; von Köckritz-Blickwede, M.; Schilling, B.; Brandau, S.; Weiss, S.; Jablonska, J. Type I IFN s induce anti-tumor polarization of tumor associated neutrophils in mice and human. Int. J. Cancer 2016, 138, 1982–1993. [Google Scholar] [CrossRef]
- Romero-Garcia, S.; Moreno-Altamirano, M.M.B.; Prado-Garcia, H.; Sánchez-García, F.J. Lactate contribution to the tumor microenvironment: Mechanisms, effects on immune cells and therapeutic relevance. Front. Immunol. 2016, 7, 52. [Google Scholar] [CrossRef]
- Leone, R.D.; Emens, L.A. Targeting adenosine for cancer immunotherapy. J. Immunother. Cancer 2018, 6, 57. [Google Scholar] [CrossRef]
- Fridlender, Z.G.; Sun, J.; Kim, S.; Kapoor, V.; Cheng, G.; Ling, L.; Worthen, G.S.; Albelda, S.M. Polarization of tumor-associated neutrophil phenotype by TGF-β:“N1” versus “N2” TAN. Cancer Cell 2009, 16, 183–194. [Google Scholar] [CrossRef]
- Gholamin, M.; Moaven, O.; Memar, B.; Farshchian, M.; Naseh, H.; Malekzadeh, R.; Sotoudeh, M.; Rajabi-Mashhadi, M.T.; Forghani, M.N.; Farrokhi, F. Overexpression and interactions of interleukin-10, transforming growth factor β, and vascular endothelial growth factor in esophageal squamous cell carcinoma. World J. Surg. 2009, 33, 1439–1445. [Google Scholar] [CrossRef]
- Greenhough, A.; Smartt, H.J.; Moore, A.E.; Roberts, H.R.; Williams, A.C.; Paraskeva, C.; Kaidi, A. The COX-2/PGE 2 pathway: Key roles in the hallmarks of cancer and adaptation to the tumour microenvironment. Carcinogenesis 2009, 30, 377–386. [Google Scholar] [CrossRef] [PubMed]
- Joshita, S.; Nakazawa, K.; Sugiyama, Y.; Kamijo, A.; Matsubayashi, K.; Miyabayashi, H.; Furuta, K.; Kitano, K.; Kawa, S. Granulocyte-colony stimulating factor-producing pancreatic adenosquamous carcinoma showing aggressive clinical course. Intern. Med. 2009, 48, 687–691. [Google Scholar] [CrossRef]
- Wu, Q.D.; Wang, J.H.; Condron, C.; Bouchier-Hayes, D.; Redmond, H.P. Human neutrophils facilitate tumor cell transendothelial migration. Am. J. Physiol. Cell Physiol. 2001, 280, C814–C822. [Google Scholar] [CrossRef] [PubMed]
- Tan, K.; Naylor, M.J. Tumour microenvironment-immune cell interactions influencing breast cancer heterogeneity and disease progression. Front. Oncol. 2022, 12, 876451. [Google Scholar] [CrossRef] [PubMed]
- Elghetany, M.T. Surface antigen changes during normal neutrophilic development: A critical review. Blood Cells Mol. Dis. 2002, 28, 260–274. [Google Scholar] [CrossRef] [PubMed]
- Ndlovu, L.N.; Peetluk, L.; Moodley, S.; Nhamoyebonde, S.; Ngoepe, A.T.; Mazibuko, M.; Khan, K.; Karim, F.; Pym, A.S.; Maruri, F. Increased neutrophil count and decreased neutrophil CD15 expression correlate with TB disease severity and treatment response irrespective of HIV co-infection. Front. Immunol. 2020, 11, 1872. [Google Scholar] [CrossRef] [PubMed]
- Lakschevitz, F.S.; Hassanpour, S.; Rubin, A.; Fine, N.; Sun, C.; Glogauer, M. Identification of neutrophil surface marker changes in health and inflammation using high-throughput screening flow cytometry. Exp. Cell Res. 2016, 342, 200–209. [Google Scholar] [CrossRef] [PubMed]
- Jablonska, J.; Lang, S.; Sionov, R.V.; Granot, Z. The regulation of pre-metastatic niche formation by neutrophils. Oncotarget 2017, 8, 112132. [Google Scholar] [CrossRef] [PubMed]
- Timmer, K.D.; Floyd, D.J.; Scherer, A.K.; Crossen, A.J.; Atallah, J.; Viens, A.L.; Sykes, D.B.; Mansour, M.K. Multiparametric Profiling of Neutrophil Function via a High-Throughput Flow Cytometry-Based Assay. Cells 2023, 12, 743. [Google Scholar] [CrossRef] [PubMed]
- Prausmüller, S.; Spinka, G.; Stasek, S.; Arfsten, H.; Bartko, P.E.; Goliasch, G.; Hülsmann, M.; Pavo, N. Neutrophil activation/maturation markers in chronic heart failure with reduced ejection fraction. Diagnostics 2022, 12, 444. [Google Scholar] [CrossRef]
- Lockhart, J.S.; Sumagin, R. Non-Canonical Functions of Myeloperoxidase in Immune Regulation, Tissue Inflammation and Cancer. Int. J. Mol. Sci. 2022, 23, 12250. [Google Scholar] [CrossRef]
- Xiong, S.; Dong, L.; Cheng, L. Neutrophils in cancer carcinogenesis and metastasis. J. Hematol. Oncol. 2021, 14, 173. [Google Scholar] [CrossRef]
- Manosalva, C.; Quiroga, J.; Hidalgo, A.I.; Alarcón, P.; Anseoleaga, N.; Hidalgo, M.A.; Burgos, R.A. Role of lactate in inflammatory processes: Friend or foe. Front. Immunol. 2022, 12, 808799. [Google Scholar] [CrossRef]
- Barletta, K.E.; Ley, K.; Mehrad, B. Regulation of neutrophil function by adenosine. Arterioscler. Thromb. Vasc. Biol. 2012, 32, 856–864. [Google Scholar] [CrossRef]
- Que, H.; Fu, Q.; Lan, T.; Tian, X.; Wei, X. Tumor-associated neutrophils and neutrophil-targeted cancer therapies. Biochim. Biophys. Acta (BBA) Rev. Cancer 2022, 1877, 188762. [Google Scholar] [CrossRef]
- Jones, H.R.; Robb, C.T.; Perretti, M.; Rossi, A.G. The role of neutrophils in inflammation resolution. In Seminars in Immunology; Academic Press: Cambridge, MA, USA, 2016; pp. 137–145. [Google Scholar]
- Shishikura, K.; Horiuchi, T.; Sakata, N.; Trinh, D.A.; Shirakawa, R.; Kimura, T.; Asada, Y.; Horiuchi, H. Prostaglandin E2 inhibits neutrophil extracellular trap formation through production of cyclic AMP. Br. J. Pharmacol. 2016, 173, 319–331. [Google Scholar] [CrossRef]
- Sengupta, S.; Caldwell, C.C.; Nomellini, V. Distinct Neutrophil Populations in the Spleen During PICS. Front. Immunol. 2020, 11, 804. [Google Scholar] [CrossRef]
- Abdel-Salam, B.K.; Ebaid, H. Expression of CD11b and CD18 on polymorphonuclear neutrophils stimulated with interleukin-2. Cent. Eur. J. Immunol. 2014, 39, 209–215. [Google Scholar] [CrossRef] [PubMed]
- Borregaard, N. Neutrophils, from marrow to microbes. Immunity 2010, 33, 657–670. [Google Scholar] [CrossRef] [PubMed]
- Sionov, R.V.; Fridlender, Z.G.; Granot, Z. The Multifaceted Roles Neutrophils Play in the Tumor Microenvironment. Cancer Microenviron. 2015, 8, 125–158. [Google Scholar] [CrossRef]
- Amorim, C.; Docasar, C.L.; Guimaraes-Bastos, D.; Frony, A.C.; Barja-Fidalgo, C.; Renovato-Martins, M.; Moraes, J.A. Extracellular Vesicles Derived from MDA-MB-231 Cells Trigger Neutrophils to a Pro-Tumor Profile. Cells 2022, 11, 1875. [Google Scholar] [CrossRef] [PubMed]
- Szczerba, B.M.; Castro-Giner, F.; Vetter, M.; Krol, I.; Gkountela, S.; Landin, J.; Scheidmann, M.C.; Donato, C.; Scherrer, R.; Singer, J.; et al. Neutrophils escort circulating tumour cells to enable cell cycle progression. Nature 2019, 566, 553–557. [Google Scholar] [CrossRef] [PubMed]
- Liu, M.L.; Lyu, X.; Werth, V.P. Recent progress in the mechanistic understanding of NET formation in neutrophils. FEBS J. 2022, 289, 3954–3966. [Google Scholar] [CrossRef] [PubMed]
- Zhang, L.; Huang, Y.; Lindstrom, A.R.; Lin, T.Y.; Lam, K.S.; Li, Y. Peptide-based materials for cancer immunotherapy. Theranostics 2019, 9, 7807–7825. [Google Scholar] [CrossRef] [PubMed]
- Yao, Y.; Matsushima, H.; Ohtola, J.A.; Geng, S.; Lu, R.; Takashima, A. Neutrophil priming occurs in a sequential manner and can be visualized in living animals by monitoring IL-1β promoter activation. J. Immunol. 2015, 194, 1211–1224. [Google Scholar] [CrossRef]
- Queen, M.M.; Ryan, R.E.; Holzer, R.G.; Keller-Peck, C.R.; Jorcyk, C.L. Breast cancer cells stimulate neutrophils to produce oncostatin M: Potential implications for tumor progression. Cancer Res. 2005, 65, 8896–8904. [Google Scholar] [CrossRef]
- Di Wu, Q.; Wang, J.H.; Bouchier-Hayes, D.; Redmond, H.P. Neutrophil-induced transmigration of tumour cells treated with tumour-conditioned medium is facilitated by granulocyte-macrophage colony-stimulating factor. Eur. J. Surg. 2003, 166, 361–366. [Google Scholar] [CrossRef]
- Snoderly, H.T.; Boone, B.A.; Bennewitz, M.F. Neutrophil extracellular traps in breast cancer and beyond: Current perspectives on NET stimuli, thrombosis and metastasis, and clinical utility for diagnosis and treatment. Breast Cancer Res. 2019, 21, 145. [Google Scholar] [CrossRef] [PubMed]
- Mollinedo, F. Neutrophil degranulation, plasticity, and cancer metastasis. Trends Immunol. 2019, 40, 228–242. [Google Scholar] [CrossRef] [PubMed]
- Palano, M.T.; Gallazzi, M.; Cucchiara, M.; De Lerma Barbaro, A.; Gallo, D.; Bassani, B.; Bruno, A.; Mortara, L. Neutrophil and Natural Killer Cell Interactions in Cancers: Dangerous Liaisons Instructing Immunosuppression and Angiogenesis. Vaccines 2021, 9, 1488. [Google Scholar] [CrossRef]
- Strell, C.; Lang, K.; Niggemann, B.; Zaenker, K.S.; Entschladen, F. Neutrophil granulocytes promote the migratory activity of MDA-MB-468 human breast carcinoma cells via ICAM-1. Exp. Cell Res. 2010, 316, 138–148. [Google Scholar] [CrossRef]
- Rosales, C. Neutrophils at the crossroads of innate and adaptive immunity. J. Leucoc. Biol. 2020, 108, 377–396. [Google Scholar] [CrossRef]
- Hedrick, C.C.; Malanchi, I. Neutrophils in cancer: Heterogeneous and multifaceted. Nat. Rev. Immunol. 2022, 22, 173–187. [Google Scholar] [CrossRef]
- Teijeira, A.; Garasa, S.; Ochoa, M.C.; Villalba, M.; Olivera, I.; Cirella, A.; Eguren-Santamaria, I.; Berraondo, P.; Schalper, K.A.; de Andrea, C.E. IL8, neutrophils, and NETs in a collusion against cancer immunity and immunotherapy. Clin. Cancer Res. 2021, 27, 2383–2393. [Google Scholar] [CrossRef]





















| N1 Cocktail | Stimulatory Role |
| LPS | Proinflammatory: a bacterial product that induces proinflammatory cytokines and interacts with TLR4 [19,20]. |
| IFN Beta | Proinflammatory: an antiviral cytokine that enhances polarization towards N1 phenotype [19,21]. |
| INF Gamma | Proinflammatory: Regulatory cytokine that is linked with neutrophil activation [19,22]. |
| N2 Cocktail | Stimulatory Role |
| L-Lactate | Anti-inflammatory: Mimics tumour microenvironment as it is a by-product of cellular metabolism [19,23]. |
| Adenosine | Anti-inflammatory: Mimics tumour microenvironment and is an immunosuppressive molecule [19,24]. |
| TGF Beta | Anti-inflammatory; immunosuppressive regulatory cytokine [19,25]. |
| IL-10 | Anti-inflammatory; Cytokine with immune inhibitory functions [19,26]. |
| PGE2 | Anti-inflammatory lipid mediator that inhibits the production of proinflammatory cytokines [19,27]. |
| C-GSF | Produces granulocytes in neutrophils [19,28]. |
Disclaimer/Publisher’s Note: The statements, opinions and data contained in all publications are solely those of the individual author(s) and contributor(s) and not of MDPI and/or the editor(s). MDPI and/or the editor(s) disclaim responsibility for any injury to people or property resulting from any ideas, methods, instructions or products referred to in the content. |
© 2024 by the authors. Licensee MDPI, Basel, Switzerland. This article is an open access article distributed under the terms and conditions of the Creative Commons Attribution (CC BY) license (https://creativecommons.org/licenses/by/4.0/).
Share and Cite
Al Qutami, F.; AlHalabi, W.; Vijayakumar, A.; Rawat, S.S.; Mossa, A.H.; Jayakumar, M.N.; Samreen, B.; Hachim, M.Y. Characterizing the Inflammatory Profile of Neutrophil-Rich Triple-Negative Breast Cancer. Cancers 2024, 16, 747. https://doi.org/10.3390/cancers16040747
Al Qutami F, AlHalabi W, Vijayakumar A, Rawat SS, Mossa AH, Jayakumar MN, Samreen B, Hachim MY. Characterizing the Inflammatory Profile of Neutrophil-Rich Triple-Negative Breast Cancer. Cancers. 2024; 16(4):747. https://doi.org/10.3390/cancers16040747
Chicago/Turabian StyleAl Qutami, Fatma, Walaa AlHalabi, Aswathy Vijayakumar, Surendra Singh Rawat, Abubakr H. Mossa, Manju Nidagodu Jayakumar, Baila Samreen, and Mahmood Y. Hachim. 2024. "Characterizing the Inflammatory Profile of Neutrophil-Rich Triple-Negative Breast Cancer" Cancers 16, no. 4: 747. https://doi.org/10.3390/cancers16040747
APA StyleAl Qutami, F., AlHalabi, W., Vijayakumar, A., Rawat, S. S., Mossa, A. H., Jayakumar, M. N., Samreen, B., & Hachim, M. Y. (2024). Characterizing the Inflammatory Profile of Neutrophil-Rich Triple-Negative Breast Cancer. Cancers, 16(4), 747. https://doi.org/10.3390/cancers16040747

