Flow Cytometry Analyses of Meningioma Immune Cell Composition Using a Short, Optimized Digestion Protocol
Simple Summary
Abstract
1. Introduction
2. Materials and Methods
2.1. Patient Material
2.2. Digestion of Meningioma into a Viable Single-Cell Suspension
2.3. Assessment of Immune Cell Populations Using Flow Cytometry
2.4. Antibodies for Flow Cytometry Analyses
2.5. Statistical Analyses
3. Results
3.1. Digestion of Meningioma Tissue
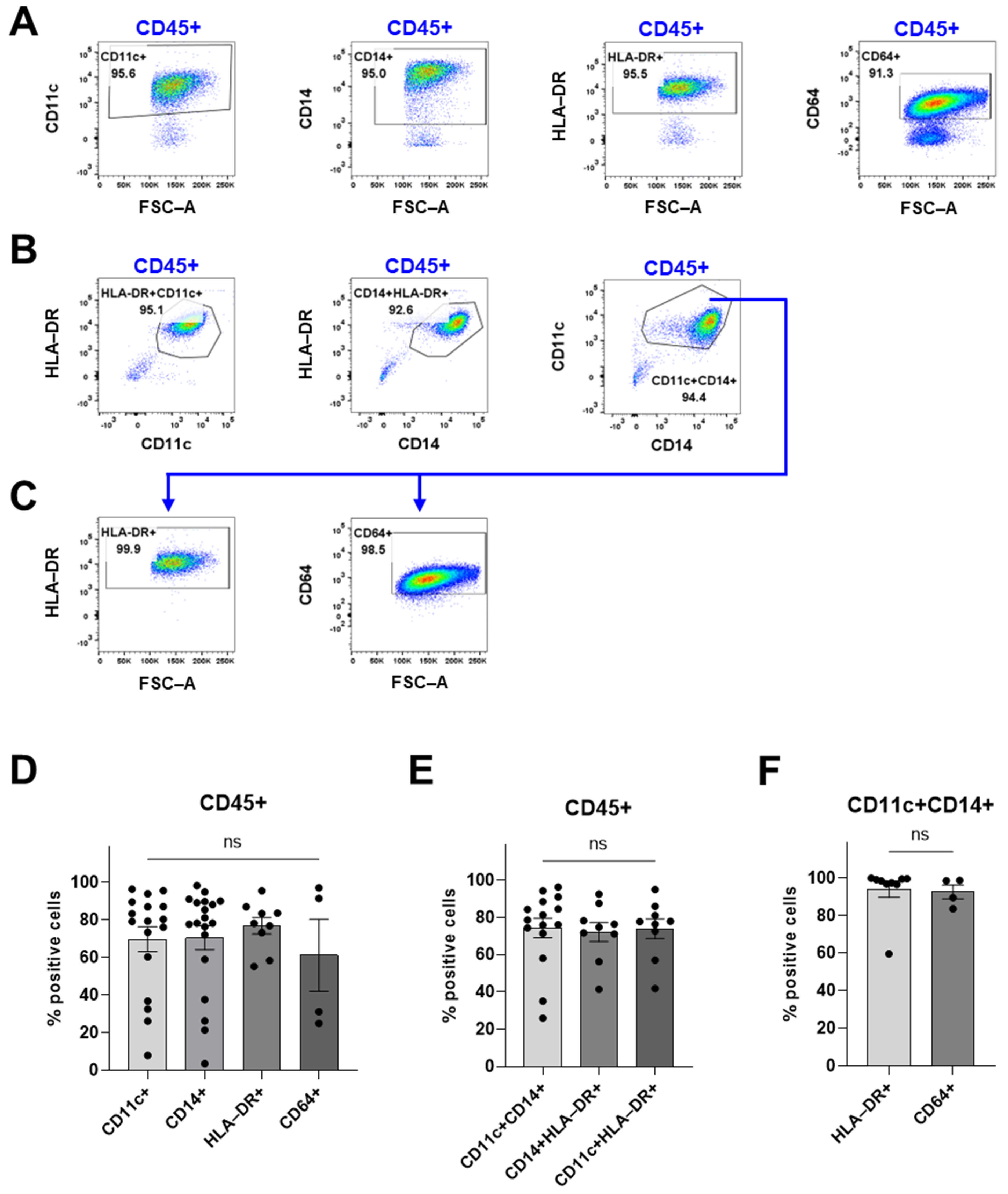
3.2. Myeloid Compartment
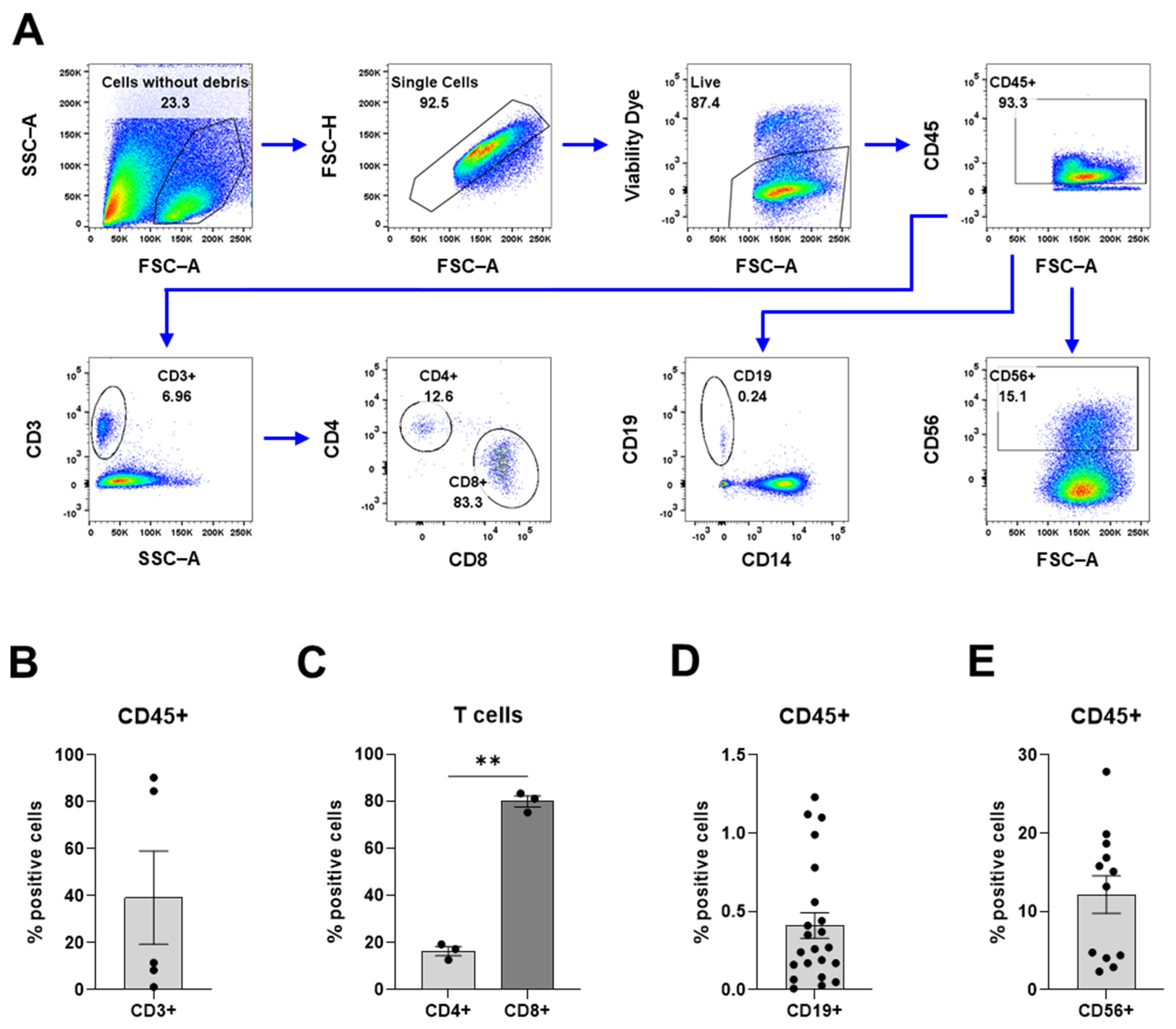
3.3. Lymphoid Compartment
3.4. Characterization of the Tumor-Infiltrating Immune Cells
3.5. Correlations
4. Discussion
4.1. Development of the Tissue Digestion Protocol
4.2. Limitations
4.3. Future Studies
5. Conclusions
Supplementary Materials
Author Contributions
Funding
Institutional Review Board Statement
Informed Consent Statement
Data Availability Statement
Acknowledgments
Conflicts of Interest
References
- Ostrom, Q.T.; Price, M.; Neff, C.; Cioffi, G.; Waite, K.A.; Kruchko, C.; Barnholtz-Sloan, J.S. CBTRUS Statistical Report: Primary Brain and Other Central Nervous System Tumors Diagnosed in the United States in 2015–2019. Neuro. Oncol. 2022, 24, v1–v95. [Google Scholar] [CrossRef] [PubMed]
- Garzon-Muvdi, T.; Bailey, D.D.; Pernik, M.N.; Pan, E. Basis for Immunotherapy for Treatment of Meningiomas. Front. Neurol. 2020, 11, 945. [Google Scholar] [CrossRef]
- Naslund, O.; Skoglund, T.; Farahmand, D.; Bontell, T.O.; Jakola, A.S. Indications and outcome in surgically treated asymptomatic meningiomas: A single-center case-control study. Acta. Neurochir. Wien. 2020, 162, 2155–2163. [Google Scholar] [CrossRef]
- van der Vossen, S.; Schepers, V.P.; Berkelbach van der Sprenkel, J.W.; Visser-Meily, J.M.; Post, M.W. Cognitive and emotional problems in patients after cerebral meningioma surgery. J. Rehabil. Med. 2014, 46, 430–437. [Google Scholar] [CrossRef]
- Nassiri, F.; Price, B.; Shehab, A.; Au, K.; Cusimano, M.D.; Jenkinson, M.D.; Jungk, C.; Mansouri, A.; Santarius, T.; Suppiah, S.; et al. Life after surgical resection of a meningioma: A prospective cross-sectional study evaluating health-related quality of life. Neuro. Oncol. 2019, 21, i32–i43. [Google Scholar] [CrossRef]
- Kalasauskas, D.; Keric, N.; Abu Ajaj, S.; von Cube, L.; Ringel, F.; Renovanz, M. Psychological Burden in Meningioma Patients under a Wait-and-Watch Strategy and after Complete Resection Is High-Results of a Prospective Single Center Study. Cancers Basel. 2020, 12, 3503. [Google Scholar] [CrossRef]
- Pettersson-Segerlind, J.; Orrego, A.; Lonn, S.; Mathiesen, T. Long-term 25-year follow-up of surgically treated parasagittal meningiomas. World Neurosurg. 2011, 76, 564–571. [Google Scholar] [CrossRef]
- Mathiesen, T.; Lindquist, C.; Kihlstrom, L.; Karlsson, B. Recurrence of cranial base meningiomas. Neurosurgery 1996, 39, 2–7. [Google Scholar] [CrossRef]
- Jaaskelainen, J. Seemingly complete removal of histologically benign intracranial meningioma: Late recurrence rate and factors predicting recurrence in 657 patients. A multivariate analysis. Surg. Neurol. 1986, 26, 461–469. [Google Scholar] [CrossRef]
- Lemee, J.M.; Corniola, M.V.; Da Broi, M.; Schaller, K.; Meling, T.R. Early Postoperative Complications in Meningioma: Predictive Factors and Impact on Outcome. World Neurosurg. 2019, 128, e851–e858. [Google Scholar] [CrossRef]
- Gondar, R.; Patet, G.; Schaller, K.; Meling, T.R. Meningiomas and Cognitive Impairment after Treatment: A Systematic and Narrative Review. Cancers 2021, 13, 1846. [Google Scholar] [CrossRef] [PubMed]
- Ogasawara, C.; Philbrick, B.D.; Adamson, D.C. Meningioma: A Review of Epidemiology, Pathology, Diagnosis, Treatment, and Future Directions. Biomedicines 2021, 9, 319. [Google Scholar] [CrossRef] [PubMed]
- Kaye, J.; Na, J.; Atluri, S.; Ivey, N.; Zack, A.; Chaudhary, R.; Yogendran, L.; Wang, K.; Wise-Draper, T.; Forbes, J.A. Immune Checkpoint Inhibition for High Grade Meningiomas: A Systematic Review. World Neurosurg. 2024, 189, 203–208. [Google Scholar] [CrossRef] [PubMed]
- Alimonti, P.; Gonzalez Castro, L.N. The Current Landscape of Immune Checkpoint Inhibitor Immunotherapy for Primary and Metastatic Brain Tumors. Antibodies 2023, 12, 27. [Google Scholar] [CrossRef]
- Du, Z.; Abedalthagafi, M.; Aizer, A.A.; McHenry, A.R.; Sun, H.H.; Bray, M.A.; Viramontes, O.; Machaidze, R.; Brastianos, P.K.; Reardon, D.A.; et al. Increased expression of the immune modulatory molecule PD-L1 (CD274) in anaplastic meningioma. Oncotarget 2015, 6, 4704–4716. [Google Scholar] [CrossRef]
- Maier, A.D.; Meddis, A.; Mirian, C.; Haslund-Vinding, J.; Bartek, J.; Krog, S.M.; Nguyen, T.U.P.; Areskeviciute, A.; Melchior, L.C.; Heegaard, S.; et al. Gene expression analysis during progression of malignant meningioma compared to benign meningioma. J. Neurosurg. 2023, 138, 1302–1312. [Google Scholar] [CrossRef]
- Haslund-Vinding, J.; Moller, J.R.; Ziebell, M.; Vilhardt, F.; Mathiesen, T. The role of systemic inflammatory cells in meningiomas. Neurosurg. Rev. 2022, 45, 1205–1215. [Google Scholar] [CrossRef]
- Nidamanuri, P.; Drappatz, J. Immune checkpoint inhibitor therapy for recurrent meningiomas: A retrospective chart review. J. Neurooncol. 2022, 157, 271–276. [Google Scholar] [CrossRef]
- Brastianos, P.K.; Kim, A.E.; Giobbie-Hurder, A.; Lee, E.Q.; Wang, N.; Eichler, A.F.; Chukwueke, U.; Forst, D.A.; Arrillaga-Romany, I.C.; Dietrich, J.; et al. Phase 2 study of pembrolizumab in patients with recurrent and residual high-grade meningiomas. Nat. Commun. 2022, 13, 1325. [Google Scholar] [CrossRef]
- Bi, W.L.; Nayak, L.; Meredith, D.M.; Driver, J.; Du, Z.; Hoffman, S.; Li, Y.; Lee, E.Q.; Beroukhim, R.; Rinne, M.; et al. Activity of PD-1 blockade with nivolumab among patients with recurrent atypical/anaplastic meningioma: Phase II trial results. Neuro Oncol. 2022, 24, 101–113. [Google Scholar] [CrossRef]
- Wang, A.Z.; Bowman-Kirigin, J.A.; Desai, R.; Kang, L.I.; Patel, P.R.; Patel, B.; Khan, S.M.; Bender, D.; Marlin, M.C.; Liu, J.; et al. Single-cell profiling of human dura and meningioma reveals cellular meningeal landscape and insights into meningioma immune response. Genome. Med. 2022, 14, 49. [Google Scholar] [CrossRef] [PubMed]
- Kim, E.; Kim, M.; So, K.; Park, Y.S.; Woo, C.G.; Hyun, S.H. Characterization and comparison of genomic profiles between primary cancer cell lines and parent atypical meningioma tumors. Cancer Cell Int. 2020, 20, 345. [Google Scholar] [CrossRef] [PubMed]
- Tamoutounour, S.; Henri, S.; Lelouard, H.; de Bovis, B.; de Haar, C.; van der Woude, C.J.; Woltman, A.M.; Reyal, Y.; Bonnet, D.; Sichien, D.; et al. CD64 distinguishes macrophages from dendritic cells in the gut and reveals the Th1-inducing role of mesenteric lymph node macrophages during colitis. Eur. J. Immunol. 2012, 42, 3150–3166. [Google Scholar] [CrossRef] [PubMed]
- Akinrinmade, O.A.; Chetty, S.; Daramola, A.K.; Islam, M.U.; Thepen, T.; Barth, S. CD64: An Attractive Immunotherapeutic Target for M1-type Macrophage Mediated Chronic Inflammatory Diseases. Biomedicines 2017, 5, 56. [Google Scholar] [CrossRef]
- Proctor, D.T.; Huang, J.; Lama, S.; Albakr, A.; Van Marle, G.; Sutherland, G.R. Tumor-associated macrophage infiltration in meningioma. Neurooncol. Adv. 2019, 1, vdz018. [Google Scholar] [CrossRef]
- Blum, N.; Mirian, C.; Maier, A.D.; Mathiesen, T.I.; Vilhardt, F.; Haslund-Vinding, J.L. Translocator protein (TSPO) expression in neoplastic cells and tumor-associated macrophages in meningiomas. J. Neuropathol. Exp. Neurol. 2023, 82, 1020–1032. [Google Scholar] [CrossRef]
- Vogel, D.Y.; Glim, J.E.; Stavenuiter, A.W.; Breur, M.; Heijnen, P.; Amor, S.; Dijkstra, C.D.; Beelen, R.H. Human macrophage polarization in vitro: Maturation and activation methods compared. Immunobiology 2014, 219, 695–703. [Google Scholar] [CrossRef]
- Chen, J.; Hua, L.; Xu, X.; Jiapaer, Z.; Deng, J.; Wang, D.; Zhang, L.; Li, G.; Gong, Y. Identification of the Key Immune Cells and Genes for the Diagnostics and Therapeutics of Meningioma. World Neurosurg. 2023, 176, e501–e514. [Google Scholar] [CrossRef]
- Domingues, P.; Gonzalez-Tablas, M.; Otero, A.; Pascual, D.; Miranda, D.; Ruiz, L.; Sousa, P.; Ciudad, J.; Goncalves, J.M.; Lopes, M.C.; et al. Tumor infiltrating immune cells in gliomas and meningiomas. Brain Behav. Immun. 2016, 53, 1–15. [Google Scholar] [CrossRef]
- Fang, L.; Lowther, D.E.; Meizlish, M.L.; Anderson, R.C.; Bruce, J.N.; Devine, L.; Huttner, A.J.; Kleinstein, S.H.; Lee, J.Y.; Stern, J.N.; et al. The immune cell infiltrate populating meningiomas is composed of mature, antigen-experienced T and B cells. Neuro Oncol. 2013, 15, 1479–1490. [Google Scholar] [CrossRef]
- Sauer, N.; Janicka, N.; Szlasa, W.; Skinderowicz, B.; Kolodzinska, K.; Dwernicka, W.; Oslizlo, M.; Kulbacka, J.; Novickij, V.; Karlowicz-Bodalska, K. TIM-3 as a promising target for cancer immunotherapy in a wide range of tumors. Cancer Immunol. Immunother. 2023, 72, 3405–3425. [Google Scholar] [CrossRef] [PubMed]
- Zhang, C.; Xu, L.; Ma, Y.; Huang, Y.; Zhou, L.; Le, H.; Chen, Z. Increased TIM-3 expression in tumor-associated macrophages predicts a poorer prognosis in non-small cell lung cancer: A retrospective cohort study. J. Thorac. Dis. 2023, 15, 1433–1444. [Google Scholar] [CrossRef] [PubMed]
- Qin, S.; Dong, B.; Yi, M.; Chu, Q.; Wu, K. Prognostic Values of TIM-3 Expression in Patients With Solid Tumors: A Meta-Analysis and Database Evaluation. Front. Oncol. 2020, 10, 1288. [Google Scholar] [CrossRef] [PubMed]
- Peckert-Maier, K.; Langguth, P.; Strack, A.; Stich, L.; Muhl-Zurbes, P.; Kuhnt, C.; Drassner, C.; Zinser, E.; Wrage, M.; Mattner, J.; et al. CD83 expressed by macrophages is an important immune checkpoint molecule for the resolution of inflammation. Front. Immunol. 2023, 14, 1085742. [Google Scholar] [CrossRef]
- Cosenza-Nashat, M.A.; Kim, M.O.; Zhao, M.L.; Suh, H.S.; Lee, S.C. CD45 isoform expression in microglia and inflammatory cells in HIV-1 encephalitis. Brain Pathol. 2006, 16, 256–265. [Google Scholar] [CrossRef]
- Turner, C.P.; McLay, J.; Hermans, I.F.; Correia, J.; Bok, A.; Mehrabi, N.; Gock, S.; Highet, B.; Curtis, M.A.; Dragunow, M. Tumour infiltrating lymphocyte density differs by meningioma type and is associated with prognosis in atypical meningioma. Pathology 2022, 54, 417–424. [Google Scholar] [CrossRef]
- Marshall, J.S.; Warrington, R.; Watson, W.; Kim, H.L. An introduction to immunology and immunopathology. Allergy Asthma Clin. Immunol. 2018, 14, 49. [Google Scholar] [CrossRef]
- Chen, Y.; Yu, D.; Qian, H.; Shi, Y.; Tao, Z. CD8(+) T cell-based cancer immunotherapy. J. Transl. Med. 2024, 22, 394. [Google Scholar] [CrossRef]
- Ouyang, P.; Wang, L.; Wu, J.; Tian, Y.; Chen, C.; Li, D.; Yao, Z.; Chen, R.; Xiang, G.; Gong, J.; et al. Overcoming cold tumors: A combination strategy of immune checkpoint inhibitors. Front. Immunol. 2024, 15, 1344272. [Google Scholar] [CrossRef]
- Han, T.; Liu, X.; Long, C.; Li, S.; Zhou, F.; Zhang, P.; Zhang, B.; Jing, M.; Deng, L.; Zhang, Y.; et al. MRI features and tumor-infiltrating CD8 + T cells-based nomogram for predicting meningioma recurrence risk. Cancer Imaging 2024, 24, 79. [Google Scholar] [CrossRef]
- Rapp, C.; Dettling, S.; Liu, F.; Ull, A.T.; Warta, R.; Jungk, C.; Roesch, S.; Mock, A.; Sahm, F.; Schmidt, M.; et al. Cytotoxic T Cells and their Activation Status are Independent Prognostic Markers in Meningiomas. Clin. Cancer Res. 2019, 25, 5260–5270. [Google Scholar] [CrossRef] [PubMed]
- Wills, M.R.; Okecha, G.; Weekes, M.P.; Gandhi, M.K.; Sissons, P.J.; Carmichael, A.J. Identification of naive or antigen-experienced human CD8(+) T cells by expression of costimulation and chemokine receptors: Analysis of the human cytomegalovirus-specific CD8(+) T cell response. J. Immunol. 2002, 168, 5455–5464. [Google Scholar] [CrossRef] [PubMed]
- Frumento, G.; White, A.; Kissane, S.; Nagy, Z.; Lee, S.; Anderson, G.; Moss, P.; Chen, F. Differentiated Human CD8+ Memory T Cells Can Revert to a Naive-like Phenotype with Memory Stem Cell Functions. Blood 2015, 126, 5429. [Google Scholar] [CrossRef]
- Lee, S.W.; Choi, H.Y.; Lee, G.W.; Kim, T.; Cho, H.J.; Oh, I.J.; Song, S.Y.; Yang, D.H.; Cho, J.H. CD8(+) TILs in NSCLC differentiate into TEMRA via a bifurcated trajectory: Deciphering immunogenicity of tumor antigens. J. Immunother. Cancer 2021, 9, e002709. [Google Scholar] [CrossRef]
- Kollis, P.M.; Ebert, L.M.; Toubia, J.; Bastow, C.R.; Ormsby, R.J.; Poonnoose, S.I.; Lenin, S.; Tea, M.N.; Pitson, S.M.; Gomez, G.A.; et al. Characterising Distinct Migratory Profiles of Infiltrating T-Cell Subsets in Human Glioblastoma. Front. Immunol. 2022, 13, 850226. [Google Scholar] [CrossRef]
- Scheer, I.; Becker, I.; Schmitter, C.; Semrau, S.; Fietkau, R.; Gaipl, U.S.; Frey, B.; Donaubauer, A.J. Prospective Evaluation of CD45RA+/CCR7- Effector Memory T (T(EMRA)) Cell Subsets in Patients with Primary and Secondary Brain Tumors during Radiotherapy of the Brain within the Scope of the Prospective Glio-CMV-01 Clinical Trial. Cells 2023, 12, 516. [Google Scholar] [CrossRef]
- Domingues, P.H.; Teodosio, C.; Ortiz, J.; Sousa, P.; Otero, A.; Maillo, A.; Barcena, P.; Garcia-Macias, M.C.; Lopes, M.C.; de Oliveira, C.; et al. Immunophenotypic identification and characterization of tumor cells and infiltrating cell populations in meningiomas. Am. J. Pathol. 2012, 181, 1749–1761. [Google Scholar] [CrossRef]
- Yu, Y. The Function of NK Cells in Tumor Metastasis and NK Cell-Based Immunotherapy. Cancers Basel. 2023, 15, 2323. [Google Scholar] [CrossRef]
- Chu, J.; Gao, F.; Yan, M.; Zhao, S.; Yan, Z.; Shi, B.; Liu, Y. Natural killer cells: A promising immunotherapy for cancer. J. Transl. Med. 2022, 20, 240. [Google Scholar] [CrossRef]
- Paz-Bouza, J.I.; Orfao, A.; Abad, M.; Ciudad, J.; Garcia, M.C.; Lopez, A.; Bullon, A. Transrectal fine needle aspiration biopsy of the prostate combining cytomorphologic, DNA ploidy status and cell cycle distribution studies. Pathol. Res. Pract. 1994, 190, 682–689. [Google Scholar] [CrossRef]
- Kim, D.; Kobayashi, T.; Voisin, B.; Jo, J.H.; Sakamoto, K.; Jin, S.P.; Kelly, M.; Pasieka, H.B.; Naff, J.L.; Meyerle, J.H.; et al. Targeted therapy guided by single-cell transcriptomic analysis in drug-induced hypersensitivity syndrome: A case report. Nat. Med. 2020, 26, 236–243. [Google Scholar] [CrossRef]
- Sole-Boldo, L.; Raddatz, G.; Schutz, S.; Mallm, J.P.; Rippe, K.; Lonsdorf, A.S.; Rodriguez-Paredes, M.; Lyko, F. Single-cell transcriptomes of the human skin reveal age-related loss of fibroblast priming. Commun. Biol. 2020, 3, 188. [Google Scholar] [CrossRef]






| ID# | WHO Grade | Subtype | Size (AP × SS × CC) in mm | Hemi-sphere | Edema | Location | Recurrence | Gender | Age of Patient | Weight of Obtained Tissue (g) | Digestion Time (min) |
|---|---|---|---|---|---|---|---|---|---|---|---|
| 17 | 1 | Meningothelial | 57 × 46 × 49 | dxt | Yes | Convexity, frontal | No | Female | 63 | - | 90 |
| 30 | 1 | Meningothelial | 25 × 20 × 28 | sin | No | Convexity, parietal | No | Female | 59 | 1.78 | 20 |
| 37 | 1 | Meningothelial | 52 × 43 × 63 | sin | Yes | Falx | No | Male | 74 | 0.92 | 20 |
| 38 | 1 | Meningothelial | 40 × 35 × 35 | dxt | Yes | Sphenoid wing | No | Male | 58 | 0.83 | 20 |
| 39 | 1 | Fibrous | 40 × 35 × 37 | dxt | Yes | Falx | No | Male | 79 | 0.80 | 20 |
| 41 | 1 | Meningothelial | 10 × 17 × 22 | bilat | No | Olfactory | No | Female | 48 | 0.10 | 15 |
| 47 | 1 | Fibrous | 32 × 29 × 25 | dxt | No | Convexity, frontal | No | Female | 57 | 0.60 | 20 |
| 48 | 1 | Meningothelial | 34 × 23 × 21 | sin | No | Convexity, frontal | No | Male | 71 | 0.53 | 20 |
| 52 | 1 | Secretory | 23 × 30 × 25 | dxt | Yes | Sphenoid wing | No | Female | 59 | 0.47 | 20 |
| 53 | 1 | Secretory | 29 × 28 × 18 | sin | Yes | Sphenoid wing | No | Female | 70 | 0.30 | 20 |
| 54 | 1 | Meningothelial | 32 × 26 × 30 | sin | No | Convexity, N/A | No | Female | 30 | 0.94 | 20 |
| 55 | 1 | Mixed | 20 × 23 × 27 | sin | - | Sphenoid wing | No | Female | 74 | 0.77 | 20 |
| 58 | 1 | Angiomatous | 46 × 30 × 40 | sin | Yes | Convexity, frontal | No | Female | 66 | 1.57 | 20 |
| 60 | 1 | Meningothelial | 61 × 77 × 37 | bilat | No | Convexity, parasagittal | No | Male | 54 | 0.22 | 20 |
| 61 | 2 | Atypic | 7 × 18 × 13 | dxt | No | Falx, parietal (multiple) | Yes | Female | 47 | 0.40 | 20 |
| 65 | 3 | Anaplastic | 20 × 49 × 31 | sin | Yes | Parietal | Yes | Female | 51 | 0.15 | 20 |
| 67 | 1 | Meningothelial | 39 × 41 × 33 | bilat | Yes | Convexity, frontal | No | Male | 63 | 0.82 | 20 |
| 68 | 1 | Meningothelial | 28 × 14 × 35 | sin | - | Sphenoid wing | Yes | Female | 60 | 0.31 | 20 |
| 71 | 1 | Fibrous | 26 × 17 × 29 | dxt | No | Cerebellopontine angle | No | Female | 37 | 0.16 | 20 |
| 78 | 2 | Atypic | 64 × 41 × 46 | sin | Yes | Frontal | Yes | Female | 84 | 1.20 | 20 |
| 79 | 1 | Meningothelial | 23 × 29 × 35 | sin | No | Convexity, frontal | No | Male | 65 | 0.81 | 20 |
| 80 | 2 | Atypic | 32 × 32 × 16 | sin | Yes | Parasagittal frontal | No | Male | 64 | 3.75 | 40 |
| 81 | 1 | Meningothelial | 22 × 12 + 24 × 14 | dxt | - | Dxt orbita + frontal | No | Female | 31 | 0.61 | 20 |
| 90 | 1 | Meningothelial | 19 × 21 × 18 | sin | - | Posterior planum sphenoidale | No | Female | 74 | 0.54 | 20 |
| 91 | 2 | Atypic | 39 × 43 × 38 | bilat | Yes | Falx, frontal | No | Male | 68 | 0.42 | 20 |
| 92 | 1 | Meningothelial | 41 × 31 × 34 | sin | No | Parafalcine, occipital/parietal | No | Female | 57 | 0.59 | 20 |
| 93 | 1 | Fibrous | 27 × 22 × 29 | sin | No | Convexity, frontal | No | Female | 70 | 0.70 | 20 |
| 94 | 1 | Transitional | 55 × 43 × 54 | sin | No | Falx, frontopariet | No | Male | 42 | 2.36 | 20 |
| 95 | 1 | Meningothelial | 27 × 22 × 30 | dxt | Yes | Falx, frontal | No | Male | 76 | 1.91 | 20 |
| 105 | 2 | Atypic | 40 × 56 × 47 | dxt | Yes | Frontal | Yes | Male | 59 | 3.22 | 20 |
| 106 | 1 | - | 25 × 22 × 12 | bilat | No | Planum sphenoidale | No | Female | 32 | 0.53 | 20 |
| 111 | 1 | Meningothelial | 25 × 25 × 27 | sin | No | Medial sphenoid wing | No | Female | 59 | 0.84 | 20 |
| 114 | 1 | Meningothelial | 24 × 20 × 20 | dxt | - | Prepontine cistern | No | Female | 77 | 0.63 | 20 |
| 122 | 1 | Meningothelial | 35 × 32 × 42 | sin | - | Tuberculum jugulare | Yes | Female | 58 | 0.47 | 20 |
| 123 | 2 | Atypic | 8 × 13 × 28 | sin | No | Tuberculum jugulare/foramen magnum | No | Male | 61 | 1.47 | 30 |
| ID# | WHO Grade | Gender | Subtype | Age of Patient | Single Cells (%) | Live (%) | CD45+ (%) | CD14+ (%) | CD19+ (%) | CD56+ (%) | CD3+ (%) |
|---|---|---|---|---|---|---|---|---|---|---|---|
| 106 | 1 | Female | - | 32 | 95.2 | 99.8 | 85.1 | - | - | 2.88 | 11.5 |
| 65 | 3 | Female | Anaplastic | 51 | 96.2 | 95 | 67 | 77.7 | 0.78 | - | - |
| 58 | 1 | Female | Angiomatous | 66 | 96.4 | 97.9 | 99.1 | - | 0.16 | - | - |
| 61 | 2 | Female | Atypic | 47 | 94.1 | 93.6 | 98 | 89.2 | 0.19 | - | - |
| 78 | 2 | Female | Atypic | 84 | 94 | 94.2 | 95.5 | 89.8 | 0.44 | - | - |
| 93 | 1 | Female | Fibrotic | 70 | 88.9 | 95 | 84.3 | 37.5 | 0.17 | 16.9 | - |
| 71 | 1 | Female | Fibrotic | 37 | 81.5 | 66.8 | 93.5 | 95 | 0.027 | - | - |
| 47 | 1 | Female | Fibrotic | 57 | - | - | - | - | - | - | - |
| 30 | 1 | Female | Meningothelial | 59 | - | - | - | - | - | - | - |
| 111 | 1 | Female | Meningothelial | 59 | 89.9 | 94.1 | 99.3 | 90.1 | - | 4.07 | - |
| 114 | 1 | Female | Meningothelial | 77 | 84.1 | 77.6 | 97.2 | 88.2 | - | 4.41 | 8.41 |
| 90 | 1 | Female | Meningothelial | 74 | 93.8 | 95.3 | 91.3 | 98.3 | 0.065 | 15.1 | - |
| 92 | 1 | Female | Meningothelial | 57 | 93.8 | 94.6 | 94.4 | 91.1 | 0.049 | 27.9 | - |
| 17 | 1 | Female | Meningothelial | 63 | 79.6 | 68.7 | 76.7 | - | 0.08 | - | 84.6 |
| 122 | 1 | Female | Meningothelial | 58 | 69.1 | 71.2 | 77.8 | 21.4 | 1.12 | 2.33 | - |
| 41 | 1 | Female | Meningothelial | 48 | - | - | - | - | - | - | - |
| 54 | 1 | Female | Meningothelial | 30 | 77.3 | 93.2 | 87.6 | - | 0.17 | - | - |
| 81 | 1 | Female | Meningothelial | 31 | 84.8 | 92.3 | 95.9 | 59 | 0.99 | - | - |
| 68 | 1 | Female | Meningothelial | 60 | 95.5 | 97.9 | 98.9 | 78.3 | 0.26 | - | - |
| 55 | 1 | Female | Mixed | 74 | 93.8 | 96.6 | 99.1 | - | 0.41 | - | - |
| 53 | 1 | Female | Secretory | 70 | 91 | 91.7 | 67.6 | - | 0.00819 | - | - |
| 52 | 1 | Female | Secretory | 59 | 90.9 | 92.4 | 77.4 | - | 0.27 | - | - |
| 105 | 2 | Male | Atypic | 59 | 96.4 | 98.3 | 97.2 | - | - | 13.2 | 1.18 |
| 91 | 2 | Male | Atypic | 68 | 96.3 | 98 | 73.6 | 26.2 | 1.1 | 19.9 | - |
| 80 | 2 | Male | Atypic | 64 | 92.5 | 87.4 | 76.4 | 76.4 | 0.24 | - | - |
| 123 | 2 | Male | Atypic | 61 | 92.7 | 96.6 | 99.4 | 3.56 | 1.23 | 4.76 | 90.4 |
| 39 | 1 | Male | Fibrotic | 79 | - | - | - | - | - | - | - |
| 60 | 1 | Male | Meningothelial | 54 | 91.2 | 90.1 | 98 | - | 0.37 | - | - |
| 37 | 1 | Male | Meningothelial | 74 | - | - | - | - | - | - | - |
| 38 | 1 | Male | Meningothelial | 58 | - | - | - | - | - | - | - |
| 67 | 1 | Male | Meningothelial | 63 | 94.7 | 86.8 | 95.9 | 72 | 0.56 | - | - |
| 48 | 1 | Male | Meningothelial | 71 | 96.9 | 97.4 | 96.2 | - | - | - | - |
| 79 | 1 | Male | Meningothelial | 65 | 96.3 | 95 | 96.8 | 81.2 | 0.35 | - | - |
| 95 | 1 | Male | Meningothelial | 76 | 89.1 | 95.3 | 97.2 | 85.4 | - | 15.8 | - |
| 94 | 1 | Male | Transitional | 42 | 92.1 | 98.2 | 98.3 | 78.3 | - | 18.7 | - |
Disclaimer/Publisher’s Note: The statements, opinions and data contained in all publications are solely those of the individual author(s) and contributor(s) and not of MDPI and/or the editor(s). MDPI and/or the editor(s) disclaim responsibility for any injury to people or property resulting from any ideas, methods, instructions or products referred to in the content. |
© 2024 by the authors. Licensee MDPI, Basel, Switzerland. This article is an open access article distributed under the terms and conditions of the Creative Commons Attribution (CC BY) license (https://creativecommons.org/licenses/by/4.0/).
Share and Cite
Dao Nyesiga, G.; Haslund-Vinding, J.L.; Budde, J.; Lange, J.F.; Blum, N.; Dukstaite, K.; Ohlsson, L.; Mathiesen, T.; Woetmann, A.; Vilhardt, F. Flow Cytometry Analyses of Meningioma Immune Cell Composition Using a Short, Optimized Digestion Protocol. Cancers 2024, 16, 3942. https://doi.org/10.3390/cancers16233942
Dao Nyesiga G, Haslund-Vinding JL, Budde J, Lange JF, Blum N, Dukstaite K, Ohlsson L, Mathiesen T, Woetmann A, Vilhardt F. Flow Cytometry Analyses of Meningioma Immune Cell Composition Using a Short, Optimized Digestion Protocol. Cancers. 2024; 16(23):3942. https://doi.org/10.3390/cancers16233942
Chicago/Turabian StyleDao Nyesiga, Gillian, Jeppe Lohfert Haslund-Vinding, Josephine Budde, Josefine Føns Lange, Nadja Blum, Kotryna Dukstaite, Lars Ohlsson, Tiit Mathiesen, Anders Woetmann, and Frederik Vilhardt. 2024. "Flow Cytometry Analyses of Meningioma Immune Cell Composition Using a Short, Optimized Digestion Protocol" Cancers 16, no. 23: 3942. https://doi.org/10.3390/cancers16233942
APA StyleDao Nyesiga, G., Haslund-Vinding, J. L., Budde, J., Lange, J. F., Blum, N., Dukstaite, K., Ohlsson, L., Mathiesen, T., Woetmann, A., & Vilhardt, F. (2024). Flow Cytometry Analyses of Meningioma Immune Cell Composition Using a Short, Optimized Digestion Protocol. Cancers, 16(23), 3942. https://doi.org/10.3390/cancers16233942

