Downregulated Regucalcin Expression Induces a Cancer-like Phenotype in Non-Neoplastic Prostate Cells and Augments the Aggressiveness of Prostate Cancer Cells: Interplay with the G Protein-Coupled Oestrogen Receptor?
Simple Summary
Abstract
1. Introduction
2. Materials and Methods
2.1. In Silico Analysis
2.2. Reagents
2.3. Cells and Treatments
2.4. Real-Time Polymerase Chain Reaction
2.5. Cell Viability Assay
2.6. Fluorescent Immunocytochemistry (Ki-67)
2.7. Protein Extraction
2.8. Western Blot
2.9. Caspase-3-like Activity
2.10. Migration Assay
2.11. Quantification of Glucose and Lactate
2.12. LDH Activity
2.13. Oil Red Assay
2.14. Statistical Analysis
3. Results
3.1. Downregulated RGN Expression in Metastatic Prostate Cancer Is Related to Poor Survival Outcomes
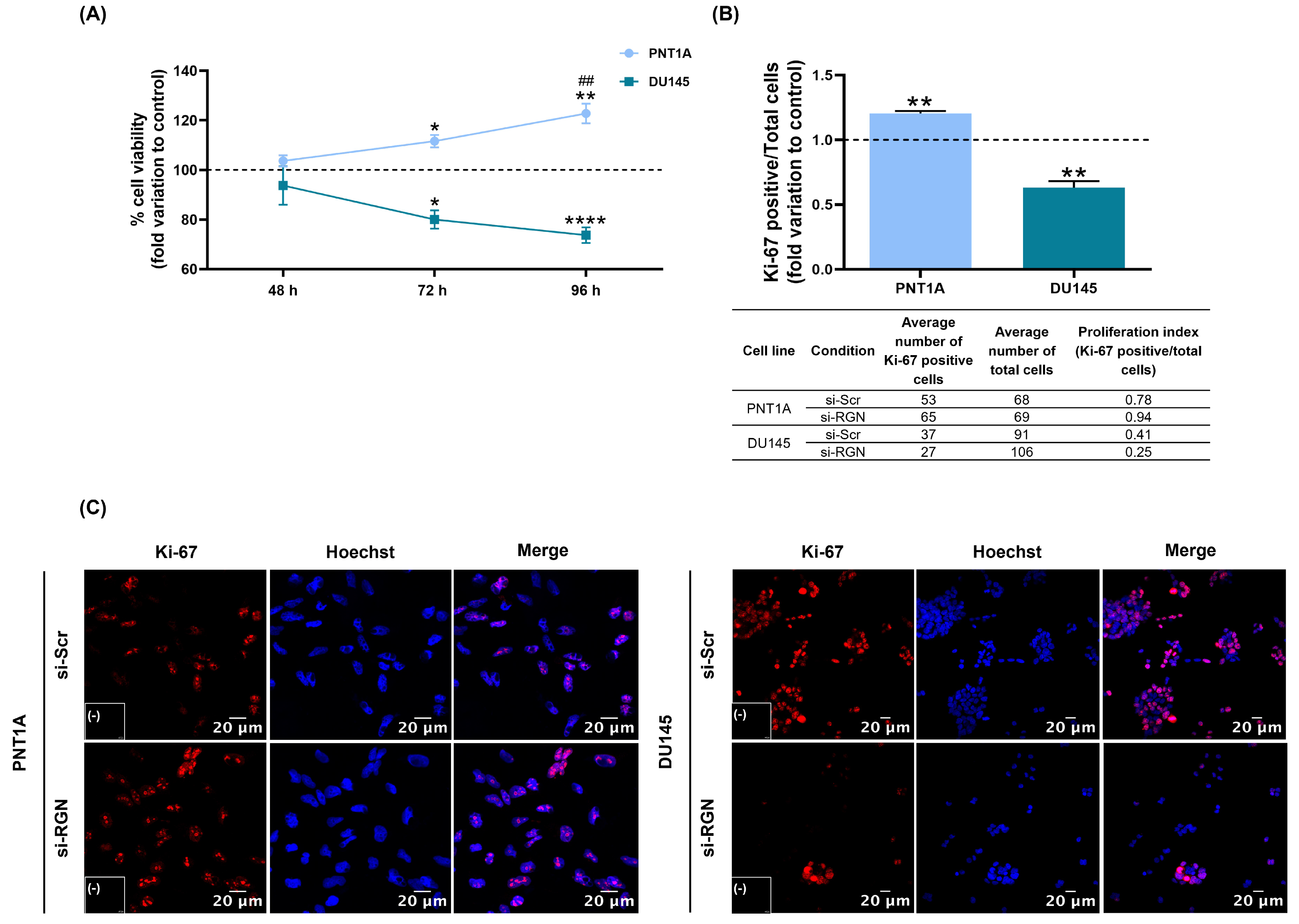
3.2. RGN Downregulation Differentially Affected PNT1A and DU145 Cell Viability and Proliferation
3.3. RGN Gene Downregulation Displayed a Differential Effect on PNT1A and DU145 Cells’ Apoptotic Activity
3.4. RGN Gene Downregulation Promoted the Migratory Capacity of PNT1A and DU145 Cells
3.5. RGN Downregulation Altered the Metabolic Profile of PNT1A and DU145 Cells
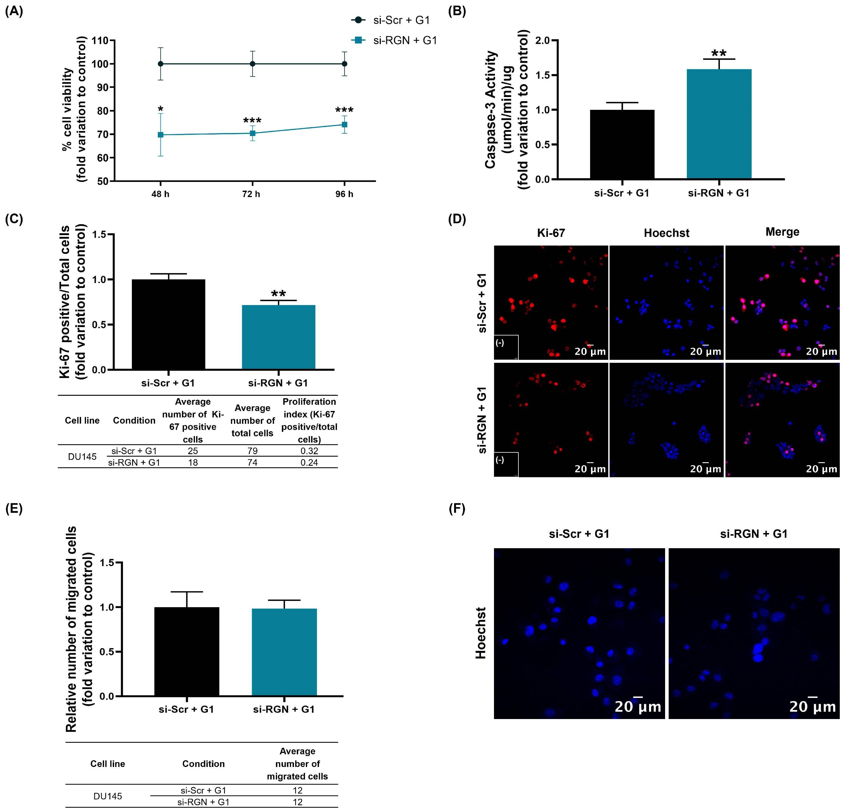
3.6. RGN Gene Knockdown Enhanced the Anti-Proliferative Effect of GPER in DU145 Cells
3.7. RGN Gene Knockdown Together with GPER Activation Enhanced the Glycolytic Profile of DU145 Cells
4. Discussion
5. Conclusions
Supplementary Materials
Author Contributions
Funding
Institutional Review Board Statement
Informed Consent Statement
Data Availability Statement
Conflicts of Interest
References
- Globocan 2022—Prostate Cancer Incidence. Available online: https://gco.iarc.fr/today/en/dataviz/pie?mode=cancer&group_populations=1&sexes=1 (accessed on 28 August 2024).
- Globocan 2022—Prostate Cancer Mortality Rate. Available online: https://gco.iarc.fr/today/en/dataviz/pie?mode=cancer&group_populations=1&sexes=1&cancers=27&types=1 (accessed on 28 August 2024).
- Globocan 2022—Prostate Cancer Incidence in Continents. Available online: https://gco.iarc.fr/today/en/dataviz/pie?mode=population&group_populations=0&sexes=1&cancers=27 (accessed on 29 August 2024).
- Globocan 2022—Prostate Cancer Mortality Rate in Continents. Available online: https://gco.iarc.fr/today/en/dataviz/pie?mode=population&group_populations=0&sexes=1&cancers=27&types=1 (accessed on 29 August 2024).
- Lopez-Bujanda, Z.A.; Hadavi, S.H.; Ruiz De Porras, V.; Martínez-Balibrea, E.; Dallos, M.C. Chemotactic signaling pathways in prostate cancer: Implications in the tumor microenvironment and as potential therapeutic targets. Int. Rev. Cell Mol. Biol. 2024, 388, 162–205. [Google Scholar] [PubMed]
- Sandhu, S.; Moore, C.M.; Chiong, E.; Beltran, H.; Bristow, R.G.; Williams, S.G. Prostate cancer. Lancet 2021, 398, 1075–1090. [Google Scholar] [CrossRef] [PubMed]
- Daniyal, M.; Siddiqui, Z.A.; Akram, M.; Asif, H.; Sultana, S.; Khan, A. Epidemiology, etiology, diagnosis and treatment of prostate cancer. Asian Pac. J. Cancer Prev. 2014, 15, 9575–9578. [Google Scholar] [CrossRef] [PubMed]
- Perdana, N.R.; Mochtar, C.A.; Umbas, R.; Hamid, A. The risk factors of prostate cancer and its prevention: A literature review. Acta Med. Indones. 2016, 48, 228–238. [Google Scholar] [PubMed]
- Cannarella, R.; Condorelli, R.A.; Barbagallo, F.; La Vignera, S.; Calogero, A.E. Endocrinology of the Aging Prostate: Current Concepts. Front. Endocrinol. 2021, 12, 554078. [Google Scholar] [CrossRef]
- Welén, K.; Damber, J.E. Androgens, aging, and prostate health. Rev. Endocr. Metab. Disord. 2022, 23, 1221–1231. [Google Scholar] [CrossRef]
- Freeland, J.; Crowell, P.D.; Giafaglione, J.M.; Boutros, P.C.; Goldstein, A.S. Aging of the progenitor cells that initiate prostate cancer. Cancer Lett. 2021, 515, 28–35. [Google Scholar] [CrossRef]
- Yamaguchi, M.; Yamamoto, T. Purification of calcium binding substance from soluble fraction of normal rat liver. Chem. Pharm. Bull. 1978, 26, 1915–1918. [Google Scholar] [CrossRef]
- Vaz, C.V.; Marques, R.; Maia, C.J.; Socorro, S. Aging-associated changes in oxidative stress, cell proliferation, and apoptosis are prevented in the prostate of transgenic rats overexpressing regucalcin. Transl. Res. 2015, 166, 693–705. [Google Scholar] [CrossRef]
- Fujita, T.; Shirasawa, T.; Uchida, K.; Maruyama, N. Gene regulation of senescence marker protein-30 (SMP30): Coordinated up-regulation with tissue maturation and gradual down-regulation with aging. Mech. Ageing Dev. 1996, 87, 219–229. [Google Scholar] [CrossRef]
- Yamaguchi, M.; Hanahisa, Y.; Murata, T. Expression of calcium-binding protein regucalcin and microsomal Ca2+-ATPase regulation in rat brain: Attenuation with increasing age. Mol. Cell. Biochem. 1999, 200, 43–49. [Google Scholar] [CrossRef] [PubMed]
- Laurentino, S.S.; Correia, S.; Cavaco, J.E.; Oliveira, P.F.; Rato, L.; Sousa, M.; Barros, A.; Socorro, S. Regucalcin is broadly expressed in male reproductive tissues and is a new androgen-target gene in mammalian testis. Reproduction 2011, 142, 447–456. [Google Scholar] [CrossRef] [PubMed]
- Fujisawa, K.; Terai, S.; Hirose, Y.; Takami, T.; Yamamoto, N.; Sakaida, I. Senescence marker protein 30 (SMP30)/regucalcin (RGN) expression decreases with aging, acute liver injuries and tumors in zebrafish. Biochem. Biophys. Res. Commun. 2011, 414, 331–336. [Google Scholar] [CrossRef] [PubMed]
- Marques, R.; Maia, C.J.; Vaz, C.; Correia, S.; Socorro, S. The diverse roles of calcium-binding protein regucalcin in cell biology: From tissue expression and signalling to disease. Cell. Mol. Life Sci. 2014, 71, 93–111. [Google Scholar] [CrossRef] [PubMed]
- Yamaguchi, M. Role of regucalcin in maintaining cell homeostasis and function (review). Int. J. Mol. Med. 2005, 15, 371–389. [Google Scholar] [CrossRef]
- Li, X.; Huang, Y.; Guo, S.; Xie, M.; Bin, X.; Shi, M.; Chen, A.; Chen, S.; Wu, F.; Hu, Q. Exogenous regucalcin negatively regulates the progression of cervical adenocarcinoma. Oncol. Lett. 2019, 18, 609–616. [Google Scholar] [CrossRef]
- Yamaguchi, M.; Osuka, S.; Weitzmann, M.N.; El-Rayes, B.F.; Shoji, M.; Murata, T. Prolonged survival in pancreatic cancer patients with increased regucalcin gene expression: Overexpression of regucalcin suppresses the proliferation in human pancreatic cancer MIA PaCa-2 cells in vitro. Int. J. Oncol. 2016, 48, 1955–1964. [Google Scholar] [CrossRef]
- Yamaguchi, M.; Osuka, S.; Shoji, M.; Weitzmann, M.N.; Murata, T. Survival of lung cancer patients is prolonged with higher regucalcin gene expression: Suppressed proliferation of lung adenocarcinoma A549 cells in vitro. Mol. Cell. Biochem. 2017, 430, 37–46. [Google Scholar] [CrossRef]
- Yamaguchi, M.; Osuka, S.; Murata, T. Prolonged survival of patients with colorectal cancer is associated with a higher regucalcin gene expression: Overexpression of regucalcin suppresses the growth of human colorectal carcinoma cells in vitro. Int. J. Oncol. 2018, 53, 1313–1322. [Google Scholar] [CrossRef]
- Yamaguchi, M.; Osuka, S.; Hankinson, O.; Murata, T. Prolonged survival of renal cancer patients is concomitant with a higher regucalcin gene expression in tumor tissues: Overexpression of regucalcin suppresses the growth of human renal cell carcinoma cells in vitro. Int. J. Oncol. 2019, 54, 188–198. [Google Scholar] [CrossRef]
- Yamaguchi, M.; Osuka, S.; Weitzmann, M.N.; Shoji, M.; Murata, T. Increased regucalcin gene expression extends survival in breast cancer patients: Overexpression of regucalcin suppresses the proliferation and metastatic bone activity in MDA-MB-231 human breast cancer cells in vitro. Int. J. Oncol. 2016, 49, 812–822. [Google Scholar] [CrossRef] [PubMed][Green Version]
- Yamaguchi, M.; Murata, T. Overexpression of Regucalcin Suppresses the Growth of Human Osteosarcoma Cells in Vitro: Repressive Effect of Extracellular Regucalcin. Cancer Investig. 2020, 38, 37–51. [Google Scholar] [CrossRef] [PubMed]
- Li, X.; Huang, Y.; Wang, P.; Song, W.; Yao, Q.; Hu, Q.; Zhou, S. A mechanism of regucalcin knock-down in the promotion of proliferation and movement of human cervical cancer HeLa cells. Transl. Cancer Res. 2019, 8, 402–409. [Google Scholar] [CrossRef] [PubMed]
- Yamaguchi, M.; Murata, T.; Ramos, J.W. The overexpressed regucalcin represses the growth via regulating diverse pathways linked to EGF signaling in human ovarian cancer SK-OV-3 cells: Involvement of extracellular regucalcin. Life Sci. 2023, 314, 121328. [Google Scholar] [CrossRef] [PubMed]
- Ishigami, A.; Kondo, Y.; Nanba, R.; Ohsawa, T.; Handa, S.; Kubo, S.; Akita, M.; Maruyama, N. SMP30 deficiency in mice causes an accumulation of neutral lipids and phospholipids in the liver and shortens the life span. Biochem. Biophys. Res. Commun. 2004, 315, 575–580. [Google Scholar] [CrossRef]
- Yamaguchi, M.; Osuka, S.; Weitzmann, M.N.; El-Rayes, B.F.; Shoji, M.; Murata, T. Prolonged survival in hepatocarcinoma patients with increased regucalcin gene expression: HepG2 cell proliferation is suppressed by overexpression of regucalcin in vitro. Int. J. Oncol. 2016, 49, 1686–1694. [Google Scholar] [CrossRef]
- Marques, R.; Vaz, C.V.; Maia, C.J.; Gomes, M.; Gama, A.; Alves, G.; Santos, C.R.; Schmitt, F.; Socorro, S. Histopathological and in vivo evidence of regucalcin as a protective molecule in mammary gland carcinogenesis. Exp. Cell Res. 2015, 330, 325–335. [Google Scholar] [CrossRef]
- Vaz, C.V.; Maia, C.J.; Marques, R.; Gomes, I.M.; Correia, S.; Alves, M.G.; Cavaco, J.E.; Oliveira, P.F.; Socorro, S. Regucalcin is an androgen-target gene in the rat prostate modulating cell-cycle and apoptotic pathways. Prostate 2014, 74, 1189–1198. [Google Scholar] [CrossRef]
- Vaz, C.V.; Marques, R.; Cardoso, H.J.; Maia, C.J.; Socorro, S. Suppressed glycolytic metabolism in the prostate of transgenic rats overexpressing calcium-binding protein regucalcin underpins reduced cell proliferation. Transgenic Res. 2016, 25, 139–148. [Google Scholar] [CrossRef]
- Yamaguchi, M.; Nakagawa, T. Change in lipid components in the adipose and liver tissues of regucalcin transgenic rats with increasing age: Suppression of leptin and adiponectin gene expression. Int. J. Mol. Med. 2007, 20, 323–328. [Google Scholar] [CrossRef][Green Version]
- Yamaguchi, M.; Igarashi, A.; Uchiyama, S.; Sawada, N. Hyperlipidemia is induced in regucalcin transgenic rats with increasing age. Int. J. Mol. Med. 2004, 14, 647–651. [Google Scholar] [CrossRef] [PubMed]
- Maia, C.; Santos, C.; Schmitt, F.; Socorro, S. Regucalcin is under-expressed in human breast and prostate cancers: Effect of sex steroid hormones. J. Cell. Biochem. 2009, 107, 667–676. [Google Scholar] [CrossRef] [PubMed]
- Sharma, S.; Pei, X.; Xing, F.; Wu, S.Y.; Wu, K.; Tyagi, A.; Zhao, D.; Deshpande, R.; Ruiz, M.G.; Singh, R.; et al. Regucalcin promotes dormancy of prostate cancer. Oncogene 2021, 40, 1012–1026. [Google Scholar] [CrossRef] [PubMed]
- Yamaguchi, M.; Murata, T.; Ramos, J.W. Extracellular Regucalcin Suppresses the Growth, Migration, Invasion and Adhesion of Metastatic Human Prostate Cancer Cells. Oncology 2022, 100, 399–412. [Google Scholar] [CrossRef] [PubMed]
- Yamaguchi, M.; Osuka, S.; Murata, T.; Ramos, J.W. Progression-free survival of prostate cancer patients is prolonged with a higher regucalcin expression in the tumor tissues: Overexpressed regucalcin suppresses the growth and bone activity in human prostate cancer cells. Transl. Oncol. 2021, 14, 100955. [Google Scholar] [CrossRef]
- Yamaguchi, M.; Murata, T.; Ramos, J.W. Overexpression of regucalcin blocks the migration, invasion, and bone metastatic activity of human prostate cancer cells: Crosstalk between cancer cells and bone cells. Prostate 2022, 82, 1025–1039. [Google Scholar] [CrossRef]
- Ghanem, N.Z.; Yamaguchi, M. Regucalcin downregulation in human cancer. Life Sci. 2024, 340, 122448. [Google Scholar] [CrossRef]
- Yamaguchi, M. Regucalcin Is a Potential Regulator in Human Cancer: Aiming to Expand into Cancer Therapy. Cancers 2023, 15, 5489. [Google Scholar] [CrossRef]
- Yamaguchi, M. Involvement of regucalcin as a suppressor protein in human carcinogenesis: Insight into the gene therapy. J. Cancer Res. Clin. Oncol. 2015, 141, 1333–1341. [Google Scholar] [CrossRef]
- Yamaguchi, M. The anti-apoptotic effect of regucalcin is mediated through multisignaling pathways. Apoptosis 2013, 18, 1145–1153. [Google Scholar] [CrossRef]
- Yamaguchi, M. Regucalcin and cell regulation: Role as a suppressor protein in signal transduction. Mol. Cell. Biochem. 2011, 353, 101. [Google Scholar] [CrossRef] [PubMed]
- Maia, C.J.; Santos, C.R.; Schmitt, F.; Socorro, S. Regucalcin is expressed in rat mammary gland and prostate and down-regulated by 17beta-estradiol. Mol. Cell. Biochem. 2008, 311, 81–86. [Google Scholar] [CrossRef] [PubMed]
- Starvaggi Cucuzza, L.; Divari, S.; Mulasso, C.; Biolatti, B.; Cannizzo, F.T. Regucalcin expression in bovine tissues and its regulation by sex steroid hormones in accessory sex glands. PLoS ONE 2014, 9, e113950. [Google Scholar] [CrossRef] [PubMed]
- Figueira, M.I.; Cardoso, H.J.; Socorro, S. The Role of GPER Signaling in Carcinogenesis: A Focus on Prostate Cancer. In Recent Trends in Cancer Biology: Spotlight on Signaling Cascades and microRNAs: Cell Signaling Pathways and microRNAs in Cancer Biology; Fayyaz, S., Farooqi, A.A., Eds.; Springer International Publishing: Cham, Switzerland, 2018; pp. 59–117. [Google Scholar]
- Figueira, M.I.; Carvalho, T.M.A.; Macário-Monteiro, J.; Cardoso, H.J.; Correia, S.; Vaz, C.V.; Duarte, A.P.; Socorro, S. The Pros and Cons of Estrogens in Prostate Cancer: An Update with a Focus on Phytoestrogens. Biomedicines 2024, 12, 1636. [Google Scholar] [CrossRef] [PubMed]
- Ramírez-de-Arellano, A.; Pereira-Suárez, A.L.; Rico-Fuentes, C.; López-Pulido, E.I.; Villegas-Pineda, J.C.; Sierra-Diaz, E. Distribution and Effects of Estrogen Receptors in Prostate Cancer: Associated Molecular Mechanisms. Front. Endocrinol. 2021, 12, 811578. [Google Scholar] [CrossRef]
- Cortazar, A.R.; Torrano, V.; Martín-Martín, N.; Caro-Maldonado, A.; Camacho, L.; Hermanova, I.; Guruceaga, E.; Lorenzo-Martín, L.F.; Caloto, R.; Gomis, R.R.; et al. CANCERTOOL: A Visualization and Representation Interface to Exploit Cancer Datasets. Cancer Res. 2018, 78, 6320–6328. [Google Scholar] [CrossRef]
- Glinsky, G.V.; Glinskii, A.B.; Stephenson, A.J.; Hoffman, R.M.; Gerald, W.L. Gene expression profiling predicts clinical outcome of prostate cancer. J. Clin. Investig. 2004, 113, 913–923. [Google Scholar] [CrossRef]
- Grasso, C.S.; Wu, Y.M.; Robinson, D.R.; Cao, X.; Dhanasekaran, S.M.; Khan, A.P.; Quist, M.J.; Jing, X.; Lonigro, R.J.; Brenner, J.C.; et al. The mutational landscape of lethal castration-resistant prostate cancer. Nature 2012, 487, 239–243. [Google Scholar] [CrossRef]
- Lapointe, J.; Li, C.; Higgins, J.P.; van de Rijn, M.; Bair, E.; Montgomery, K.; Ferrari, M.; Egevad, L.; Rayford, W.; Bergerheim, U.; et al. Gene expression profiling identifies clinically relevant subtypes of prostate cancer. Proc. Natl. Acad. Sci. USA 2004, 101, 811–816. [Google Scholar] [CrossRef]
- Taylor, B.S.; Schultz, N.; Hieronymus, H.; Gopalan, A.; Xiao, Y.; Carver, B.S.; Arora, V.K.; Kaushik, P.; Cerami, E.; Reva, B.; et al. Integrative genomic profiling of human prostate cancer. Cancer Cell 2010, 18, 11–22. [Google Scholar] [CrossRef]
- Network, C.G.A.R. The Molecular Taxonomy of Primary Prostate Cancer. Cell 2015, 163, 1011–1025. [Google Scholar]
- Tomlins, S.A.; Mehra, R.; Rhodes, D.R.; Cao, X.; Wang, L.; Dhanasekaran, S.M.; Kalyana-Sundaram, S.; Wei, J.T.; Rubin, M.A.; Pienta, K.J.; et al. Integrative molecular concept modeling of prostate cancer progression. Nat. Genet. 2007, 39, 41–51. [Google Scholar] [CrossRef] [PubMed]
- Varambally, S.; Yu, J.; Laxman, B.; Rhodes, D.R.; Mehra, R.; Tomlins, S.A.; Shah, R.B.; Chandran, U.; Monzon, F.A.; Becich, M.J.; et al. Integrative genomic and proteomic analysis of prostate cancer reveals signatures of metastatic progression. Cancer Cell 2005, 8, 393–406. [Google Scholar] [CrossRef] [PubMed]
- Mitchell, S.; Abel, P.; Ware, M.; Stamp, G.; Lalani, E. Phenotypic and genotypic characterization of commonly used human prostatic cell lines. BJU Int. 2000, 85, 932–944. [Google Scholar] [CrossRef] [PubMed]
- Avancès, C.; Georget, V.; Térouanne, B.; Orio, F.; Cussenot, O.; Mottet, N.; Costa, P.; Sultan, C. Human prostatic cell line PNT1A, a useful tool for studying androgen receptor transcriptional activity and its differential subnuclear localization in the presence of androgens and antiandrogens. Mol. Cell. Endocrinol. 2001, 184, 13–24. [Google Scholar] [CrossRef]
- Horoszewicz, J.S.; Leong, S.S.; Kawinski, E.; Karr, J.P.; Rosenthal, H.; Chu, T.M.; Mirand, E.A.; Murphy, G.P. LNCaP model of human prostatic carcinoma. Cancer Res. 1983, 43, 1809–1818. [Google Scholar]
- van Bokhoven, A.; Varella-Garcia, M.; Korch, C.; Johannes, W.U.; Smith, E.E.; Miller, H.L.; Nordeen, S.K.; Miller, G.J.; Lucia, M.S. Molecular characterization of human prostate carcinoma cell lines. Prostate 2003, 57, 205–225. [Google Scholar] [CrossRef]
- Stone, K.R.; Mickey, D.D.; Wunderli, H.; Mickey, G.H.; Paulson, D.F. Isolation of a human prostate carcinoma cell line (DU 145). Int. J. Cancer 1978, 21, 274–281. [Google Scholar] [CrossRef]
- Kaighn, M.E.; Narayan, K.S.; Ohnuki, Y.; Lechner, J.F.; Jones, L.W. Establishment and characterization of a human prostatic carcinoma cell line (PC-3). Investig. Urol. 1979, 17, 16–23. [Google Scholar]
- Cardoso, H.J.; Figueira, M.I.; Carvalho, T.M.A.; Serra, C.D.M.; Vaz, C.V.; Madureira, P.A.; Socorro, S. Androgens and low density lipoprotein-cholesterol interplay in modulating prostate cancer cell fate and metabolism. Pathol. Res. Pract. 2022, 240, 154181. [Google Scholar] [CrossRef]
- Cardoso, H.J.; Figueira, M.I.; Vaz, C.V.; Carvalho, T.M.A.; Brás, L.A.; Madureira, P.A.; Oliveira, P.J.; Sardão, V.A.; Socorro, S. Glutaminolysis is a metabolic route essential for survival and growth of prostate cancer cells and a target of 5α-dihydrotestosterone regulation. Cell. Oncol. 2021, 44, 385–403. [Google Scholar] [CrossRef] [PubMed]
- Carvalho, T.M.; Cardoso, H.J.; Figueira, M.I.; Vaz, C.V.; Socorro, S. The peculiarities of cancer cell metabolism: A route to metastasization and a target for therapy. Eur. J. Med. Chem. 2019, 171, 343–363. [Google Scholar] [CrossRef] [PubMed]
- Hall, K.A.; Filardo, E.J. The G Protein-Coupled Estrogen Receptor (GPER): A Critical Therapeutic Target for Cancer. Cells 2023, 12, 2460. [Google Scholar] [CrossRef] [PubMed]
- Liao, Y.; Cheng, W.; Mou, R.; Li, X.; Jia, Y. RGN as a prognostic biomarker with immune infiltration and ceRNA in lung squamous cell carcinoma. Sci. Rep. 2023, 13, 7553. [Google Scholar] [CrossRef] [PubMed]
- Zheng, S.-X.; Xiang, B.-D.; Long, J.-M.; Qu, C.; Mo, Z.-J.; Li, K.; Zhuang, Y.; Lv, Z.-L.; Zhou, S.-F. Diagnostic Value of Serum SMP30 and Anti-SMP30 Antibody in Hepatocellular Carcinoma. Lab. Med. 2018, 49, 203–210. [Google Scholar] [CrossRef]
- Zhou, S.-F.; Mo, F.-R.; Bin, Y.-H.; Hou, G.-Q.; Xie, X.-X.; Luo, G.-R. Serum immunoreactivity of SMP30 and its tissues expression in hepatocellular carcinoma. Clin. Biochem. 2011, 44, 331–336. [Google Scholar] [CrossRef]
- Suzuki, S.; Asamoto, M.; Tsujimura, K.; Shirai, T. Specific differences in gene expression profile revealed by cDNA microarray analysis of glutathione S -transferase placental form (GST-P) immunohistochemically positive rat liver foci and surrounding tissue. Carcinogenesis 2004, 25, 439–443. [Google Scholar] [CrossRef]
- Misawa, H.; Inagaki, S.; Yamaguchi, M. Suppression of cell proliferation and deoxyribonucleic acid synthesis in the cloned rat hepatoma H4-II-E cells overexpressing regucalcin. J. Cell. Biochem. 2002, 84, 143–149. [Google Scholar] [CrossRef]
- Yamaguchi, M.; Daimon, Y. Overexpression of regucalcin suppresses cell proliferation in cloned rat hepatoma H4-II-E cells: Involvement of intracellular signaling factors and cell cycle-related genes. J. Cell. Biochem. 2005, 95, 1169–1177. [Google Scholar] [CrossRef]
- Nakagawa, T.; Sawada, N.; Yamaguchi, M. Overexpression of regucalcin suppresses cell proliferation of cloned normal rat kidney proximal tubular epithelial NRK52E cells. Int. J. Mol. Med. 2005, 16, 637–643. [Google Scholar]
- Baek, S.M.; Lee, S.W.; Kim, T.U.; Choi, S.K.; Yun, S.; Lee, W.J.; Han, S.H.; Hong, I.H.; Park, S.J.; Kim, T.H.; et al. Senescence Marker Protein 30 (SMP30): A Novel Pan-Species Diagnostic Marker for the Histopathological Diagnosis of Breast Cancer in Humans and Animals. Int. J. Mol. Sci. 2021, 22, 2340. [Google Scholar] [CrossRef] [PubMed]
- Zhang, J.; Xu, E.; Ren, C.; Yan, W.; Zhang, M.; Chen, M.; Cardiff, R.D.; Imai, D.M.; Wisner, E.; Chen, X. Mice deficient in Rbm38, a target of the p53 family, are susceptible to accelerated aging and spontaneous tumors. Proc. Natl. Acad. Sci. USA 2014, 111, 18637–18642. [Google Scholar] [CrossRef] [PubMed]
- Porter, A.G.; Jänicke, R.U. Emerging roles of caspase-3 in apoptosis. Cell Death Differ. 1999, 6, 99. [Google Scholar] [CrossRef] [PubMed]
- Yamaguchi, M.; Murata, T. Exogenous regucalcin suppresses the growth of human liver cancer HepG2 cells in vitro. Oncol. Rep. 2018, 39, 2924–2930. [Google Scholar] [CrossRef] [PubMed]
- Izumi, T.; Yamaguchi, M. Overexpression of regucalcin suppresses cell death in cloned rat hepatoma H4-II-E cells induced by tumor necrosis factor-α or thapsigargin. J. Cell. Biochem. 2004, 92, 296–306. [Google Scholar] [CrossRef]
- Izumi, T.; Yamaguchi, M. Overexpression of regucalcin suppresses cell death and apoptosis in cloned rat hepatoma H4-II-E cells induced by lipopolysaccharide, PD 98059, dibucaine, or Bay K 8644. J. Cell. Biochem. 2004, 93, 598–608. [Google Scholar] [CrossRef]
- Nakagawa, T.; Yamaguchi, M. Overexpression of regucalcin suppresses apoptotic cell death in cloned normal rat kidney proximal tubular epithelial NRK52E cells: Change in apoptosis-related gene expression. J. Cell. Biochem. 2005, 96, 1274–1285. [Google Scholar] [CrossRef]
- Fukaya, Y.; Yamaguchi, M. Overexpression of regucalcin suppresses cell death and apoptosis in cloned rat hepatoma H4-II-E cells induced by insulin or insulin-like growth factor-I. J. Cell. Biochem. 2005, 96, 145–154. [Google Scholar] [CrossRef]
- Novikov, N.M.; Zolotaryova, S.Y.; Gautreau, A.M.; Denisov, E.V. Mutational drivers of cancer cell migration and invasion. Br. J. Cancer 2021, 124, 102–114. [Google Scholar] [CrossRef]
- Hanahan, D.; Weinberg, R.A. Hallmarks of cancer: The next generation. Cell 2011, 144, 646–674. [Google Scholar] [CrossRef]
- Evdokimova, V.; Tognon, C.; Ng, T.; Sorensen, P.H. Reduced proliferation and enhanced migration: Two sides of the same coin? Molecular mechanisms of metastatic progression by YB-1. Cell Cycle 2009, 8, 2901–2906. [Google Scholar] [CrossRef] [PubMed]
- Battaglia, R.A.; Delic, S.; Herrmann, H.; Snider, N.T. Vimentin on the move: New developments in cell migration. F1000Research 2018, 7, 1796. [Google Scholar] [CrossRef] [PubMed]
- Loh, C.Y.; Chai, J.Y.; Tang, T.F.; Wong, W.F.; Sethi, G.; Shanmugam, M.K.; Chong, P.P.; Looi, C.Y. The E-Cadherin and N-Cadherin Switch in Epithelial-to-Mesenchymal Transition: Signaling, Therapeutic Implications, and Challenges. Cells 2019, 8, 1118. [Google Scholar] [CrossRef] [PubMed]
- Yamaguchi, M. Regucalcin and metabolic disorders: Osteoporosis and hyperlipidemia are induced in regucalcin transgenic rats. Mol. Cell. Biochem. 2010, 341, 119–133. [Google Scholar] [CrossRef] [PubMed]
- Chetta, P.; Sriram, R.; Zadra, G. Lactate as Key Metabolite in Prostate Cancer Progression: What Are the Clinical Implications? Cancers 2023, 15, 3473. [Google Scholar] [CrossRef] [PubMed]
- Lasorsa, F.; di Meo, N.A.; Rutigliano, M.; Ferro, M.; Terracciano, D.; Tataru, O.S.; Battaglia, M.; Ditonno, P.; Lucarelli, G. Emerging Hallmarks of Metabolic Reprogramming in Prostate Cancer. Int. J. Mol. Sci. 2023, 24, 910. [Google Scholar] [CrossRef]
- Kurota, H.; Yamaguchi, M. Steroid hormonal regulation of calcium-binding protein regucalcin mRNA expression in the kidney cortex of rats. Mol. Cell. Biochem. 1996, 155, 105–111. [Google Scholar] [CrossRef]














| Dataset | GEO Accession Number | Total Number of Patients | Number of Patients Per Disease Status | Reference | |||
|---|---|---|---|---|---|---|---|
| Non-Tumoural | Primary Tumour | Metastatic Cancer | Other | ||||
| Glinsky et al. | Donated by Memorial Sloan Kettering Cancer Center | 79 | - | 79 | - | - | [52] |
| Grasso et al. | GSE35988 | 88 | 12 | 49 | 27 | - | [53] |
| Lapointe et al. | GSE3933 | 26 | 9 | 13 | 4 | - | [54] |
| Taylor et al. | GSE21032 | 183 | 29 | 131 | 19 | 4 | [55] |
| TCGA | - | 497 | - | 497 | - | - | [56] |
| Tomlins et al. | GSE6099 | 104 | 23 | 32 | 20 | 29 | [57] |
| Varambally et al. | GSE3325 | 19 | 6 | 7 | 6 | - | [58] |
| Gene/GenBank Accession Number | Primer Sequence (5′–3′) | Primer Concentration (nM) | Amplicon Size (bp) | AT (°C) | Number of Amplification Cycles |
|---|---|---|---|---|---|
| Regucalcin/AB032064 | Sense: GCAAGTACAGCGAGTGACC Antisense: TTCCCATCATTGAAGCGATTG | 300 | 177 | 60 | 40 |
| β-2-microglobulin/NM_004048.2 | Sense: ATGAGTATGCCTGCCGTGTG Antisense: CAAACCTCCATGATGCTGCTTAC | 300 | 93 | 60 | 40 |
Disclaimer/Publisher’s Note: The statements, opinions and data contained in all publications are solely those of the individual author(s) and contributor(s) and not of MDPI and/or the editor(s). MDPI and/or the editor(s) disclaim responsibility for any injury to people or property resulting from any ideas, methods, instructions or products referred to in the content. |
© 2024 by the authors. Licensee MDPI, Basel, Switzerland. This article is an open access article distributed under the terms and conditions of the Creative Commons Attribution (CC BY) license (https://creativecommons.org/licenses/by/4.0/).
Share and Cite
Fonseca, L.R.S.; Carreira, R.J.P.; Feijó, M.; Cavaco, J.E.B.; Cardoso, H.J.; Vaz, C.V.; Figueira, M.I.; Socorro, S. Downregulated Regucalcin Expression Induces a Cancer-like Phenotype in Non-Neoplastic Prostate Cells and Augments the Aggressiveness of Prostate Cancer Cells: Interplay with the G Protein-Coupled Oestrogen Receptor? Cancers 2024, 16, 3932. https://doi.org/10.3390/cancers16233932
Fonseca LRS, Carreira RJP, Feijó M, Cavaco JEB, Cardoso HJ, Vaz CV, Figueira MI, Socorro S. Downregulated Regucalcin Expression Induces a Cancer-like Phenotype in Non-Neoplastic Prostate Cells and Augments the Aggressiveness of Prostate Cancer Cells: Interplay with the G Protein-Coupled Oestrogen Receptor? Cancers. 2024; 16(23):3932. https://doi.org/10.3390/cancers16233932
Chicago/Turabian StyleFonseca, Lara R. S., Ricardo J. P. Carreira, Mariana Feijó, José E.B. Cavaco, Henrique J. Cardoso, Cátia V. Vaz, Marília I. Figueira, and Sílvia Socorro. 2024. "Downregulated Regucalcin Expression Induces a Cancer-like Phenotype in Non-Neoplastic Prostate Cells and Augments the Aggressiveness of Prostate Cancer Cells: Interplay with the G Protein-Coupled Oestrogen Receptor?" Cancers 16, no. 23: 3932. https://doi.org/10.3390/cancers16233932
APA StyleFonseca, L. R. S., Carreira, R. J. P., Feijó, M., Cavaco, J. E. B., Cardoso, H. J., Vaz, C. V., Figueira, M. I., & Socorro, S. (2024). Downregulated Regucalcin Expression Induces a Cancer-like Phenotype in Non-Neoplastic Prostate Cells and Augments the Aggressiveness of Prostate Cancer Cells: Interplay with the G Protein-Coupled Oestrogen Receptor? Cancers, 16(23), 3932. https://doi.org/10.3390/cancers16233932

