Deciphering CD59: Unveiling Its Role in Immune Microenvironment and Prognostic Significance
Abstract
Simple Summary
Abstract
1. Introduction
2. Materials and Methods
2.1. ShinyGO v0.741
2.2. GEPIA Dataset
2.3. Human Protein Atlas (HPA)
2.4. TISIDB
2.5. TIMER
2.6. Immunoblotting
2.7. Immunofluorescence
2.8. qRT-PCR
2.9. Flow Cytometry
2.10. ELISA Assay
2.11. Data Availability
2.12. Statistics
3. Results
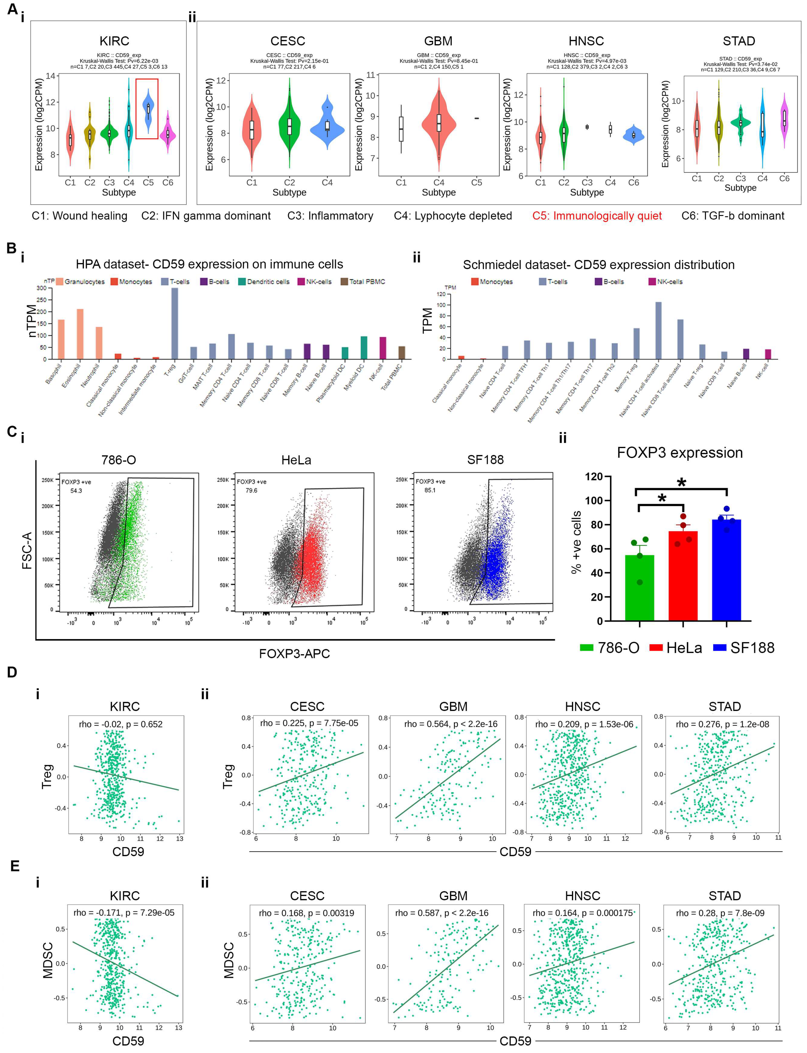
3.1. Role of CD59 and Its Expression in Different Cancers
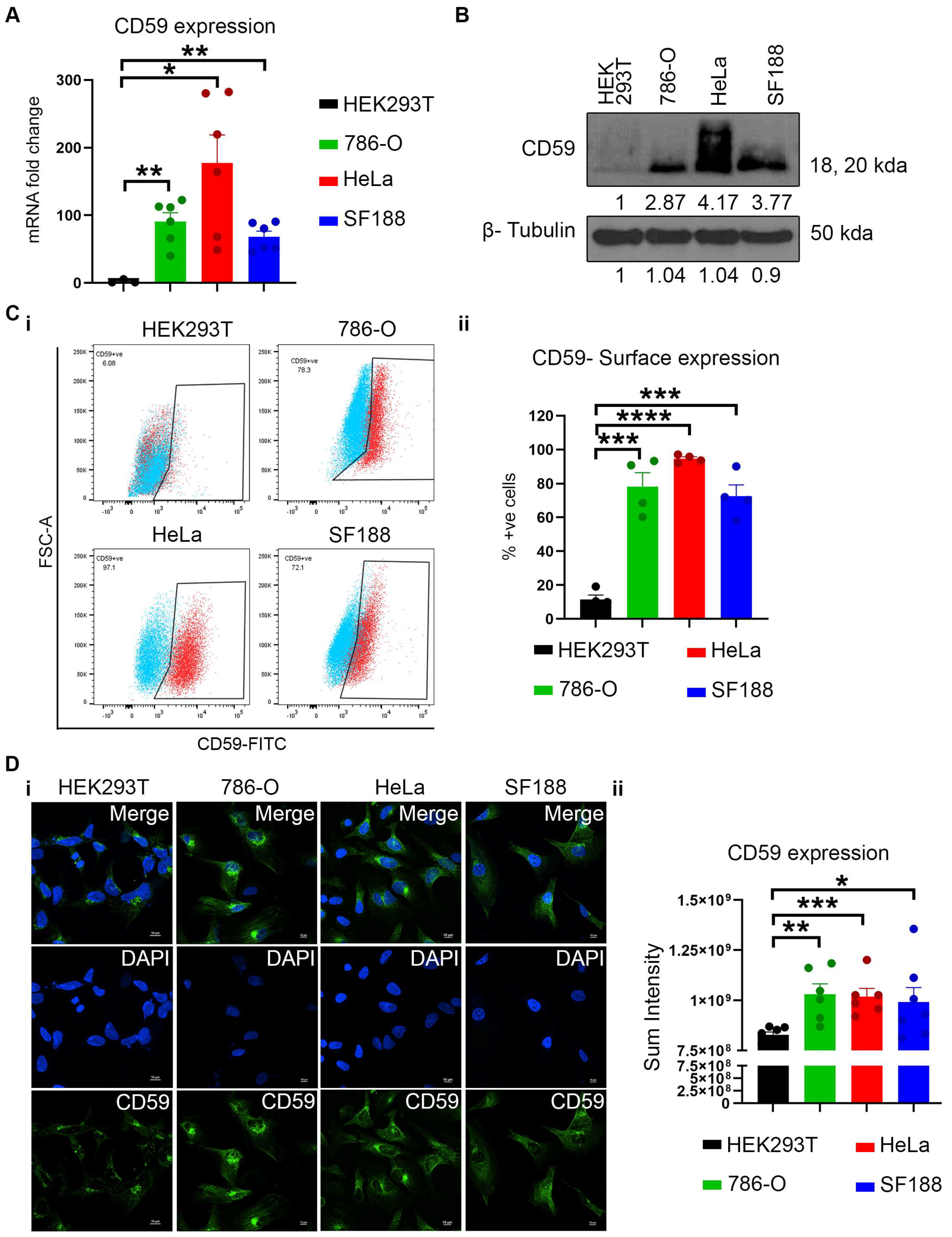
3.2. Abundant Expression of CD59 in Multiple Cancer Cell Lines
3.3. Prognostic and Diagnostic Value of CD59 in Multiple Cancer
3.4. Correlation Between Treg and MDSC with CD59 Expression Leads to Immune Suppression
3.5. Association Between CD59 and Tumor-Associated M2 Macrophage Enhances Immune Suppression
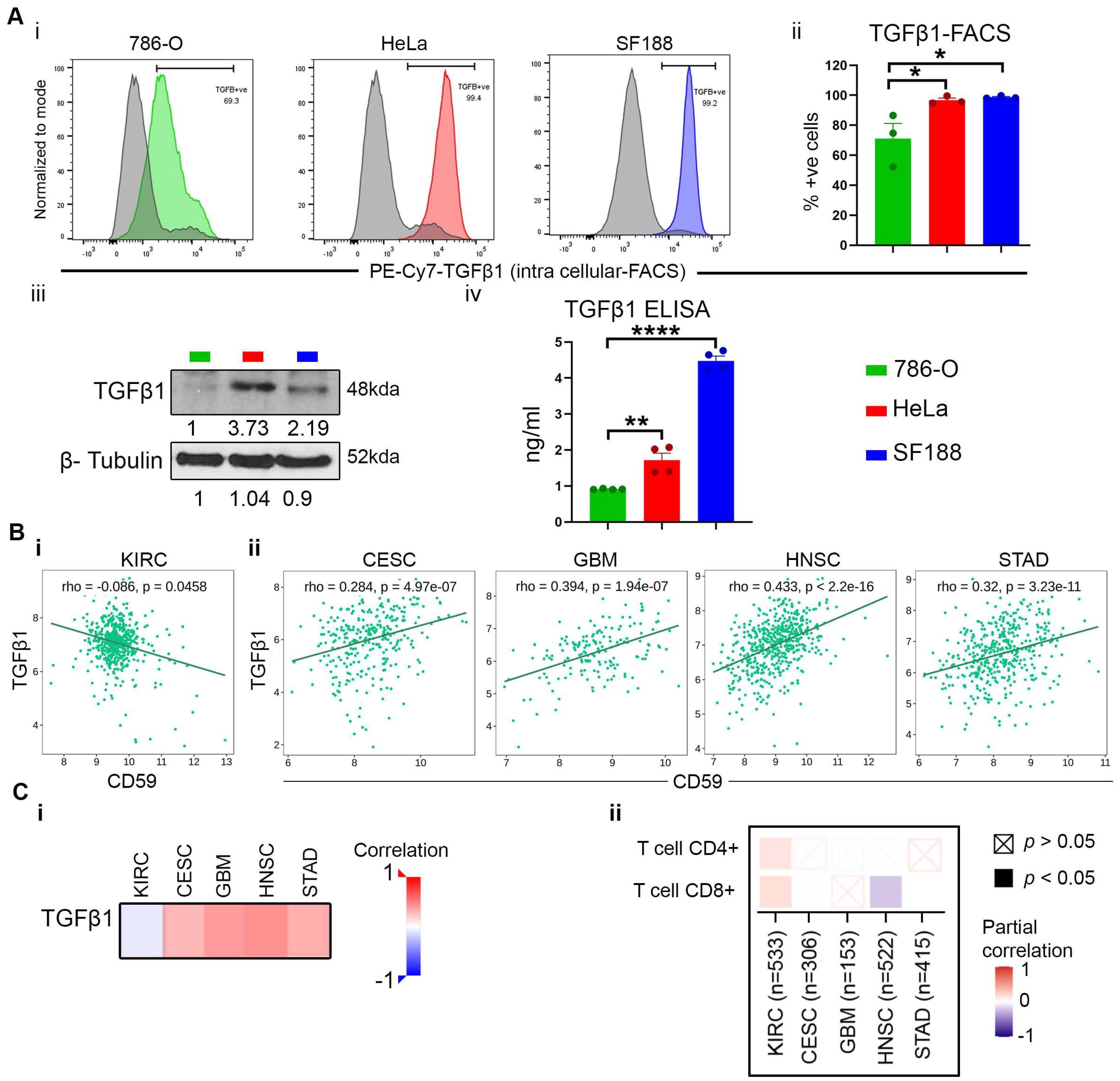
3.6. TGFβ1 Co-Expression with CD59 Inhibits T Cell-Mediated Cytotoxicity
4. Discussion
5. Conclusions
Supplementary Materials
Author Contributions
Funding
Institutional Review Board Statement
Informed Consent Statement
Data Availability Statement
Conflicts of Interest
References
- Meri, S.; Waldmann, H.; Lachmann, P.J. Distribution of protectin (CD59), a complement membrane attack inhibitor, in normal human tissues. Lab. Investig. 1991, 65, 532–537. [Google Scholar] [PubMed]
- Medof, M.E.; Walter, E.I.; Rutgers, J.L.; Knowles, D.M.; Nussenzweig, V. Identification of the complement decay-accelerating factor (DAF) on epithelium and glandular cells and in body fluids. J. Exp. Med. 1987, 165, 848–864. [Google Scholar] [CrossRef]
- McNearney, T.; Ballard, L.; Seya, T.; Atkinson, J.P. Membrane cofactor protein of complement is present on human fibroblast, epithelial, and endothelial cells. J. Clin. Investig. 1989, 84, 538–545. [Google Scholar] [CrossRef] [PubMed]
- Huang, Y.; Qiao, F.; Abagyan, R.; Hazard, S.; Tomlinson, S. Defining the CD59-C9 binding interaction. J. Biol. Chem. 2006, 281, 27398–27404. [Google Scholar] [CrossRef] [PubMed]
- Wang, L.N.; Gao, M.H.; Wang, B.; Cong, B.B.; Zhang, S.C. A role for GPI-CD59 in promoting T-cell signal transduction via LAT. Oncol. Lett. 2018, 15, 4873–4881. [Google Scholar] [CrossRef]
- Sivasankar, B.; Longhi, M.P.; Gallagher, K.M.; Betts, G.J.; Morgan, B.P.; Godkin, A.J.; Gallimore, A.M. CD59 blockade enhances antigen-specific CD4+ T cell responses in humans: A new target for cancer immunotherapy? J. Immunol. 2009, 182, 5203–5207. [Google Scholar] [CrossRef]
- Ruiz-Delgado, G.J.; Vazquez-Garza, E.; Mendez-Ramirez, N.; Gomez-Almaguer, D. Abnormalities in the expression of CD55 and CD59 surface molecules on peripheral blood cells are not specific to paroxysmal nocturnal hemoglobinuria. Hematology 2009, 14, 33–37. [Google Scholar] [CrossRef]
- Zhang, R.; Liu, Q.; Liao, Q.; Zhao, Y. CD59: A promising target for tumor immunotherapy. Future Oncol. 2018, 14, 781–791. [Google Scholar] [CrossRef]
- Li, C.; Jiang, P.; Wei, S.; Xu, X.; Wang, J. Regulatory T cells in tumor microenvironment: New mechanisms, potential therapeutic strategies and future prospects. Mol. Cancer 2020, 19, 116. [Google Scholar] [CrossRef]
- Li, Q.; Nacion, K.; Bu, H.; Lin, F. Mouse CD4+ CD25+ T regulatory cells are protected from autologous complement mediated injury by Crry and CD59. Biochem. Biophys. Res. Commun. 2009, 382, 223–226. [Google Scholar] [CrossRef][Green Version]
- Lee, C.R.; Kwak, Y.; Yang, T.; Han, J.H.; Park, S.H.; Ye, M.B.; Lee, W.; Sim, K.Y.; Kang, J.A.; Kim, Y.C.; et al. Myeloid-Derived Suppressor Cells Are Controlled by Regulatory T Cells via TGF-beta during Murine Colitis. Cell Rep. 2016, 17, 3219–3232. [Google Scholar] [CrossRef] [PubMed]
- Zhang, R.; Liu, Q.; Peng, J.; Wang, M.; Gao, X.; Liao, Q.; Zhao, Y. Pancreatic cancer-educated macrophages protect cancer cells from complement-dependent cytotoxicity by up-regulation of CD59. Cell Death Dis. 2019, 10, 836. [Google Scholar] [CrossRef] [PubMed]
- Koch, N.; Jung, M.; Sabat, R.; Kratzschmar, J.; Docke, W.D.; Asadullah, K.; Volk, H.D.; Grutz, G. IL-10 protects monocytes and macrophages from complement-mediated lysis. J. Leukoc. Biol. 2009, 86, 155–166. [Google Scholar] [CrossRef] [PubMed]
- Lopes, R.L.; Borges, T.J.; Zanin, R.F.; Bonorino, C. IL-10 is required for polarization of macrophages to M2-like phenotype by mycobacterial DnaK (heat shock protein 70). Cytokine 2016, 85, 123–129. [Google Scholar] [CrossRef]
- Maizels, R.M. The multi-faceted roles of TGF-beta in regulation of immunity to infection. Adv. Immunol. 2021, 150, 1–42. [Google Scholar] [CrossRef]
- de Folmont, A.; Bourhis, J.H.; Chouaib, S.; Terry, S. Multifaceted Role of the Transforming Growth Factor β on Effector T Cells and the Implication for CAR-T Cell Therapy. Immuno 2021, 1, 160–173. [Google Scholar] [CrossRef]
- Goswami, M.T.; Reka, A.K.; Kurapati, H.; Kaza, V.; Chen, J.; Standiford, T.J.; Keshamouni, V.G. Regulation of complement-dependent cytotoxicity by TGF-beta-induced epithelial-mesenchymal transition. Oncogene 2016, 35, 1888–1898. [Google Scholar] [CrossRef]
- Sanjabi, S.; Oh, S.A.; Li, M.O. Regulation of the Immune Response by TGF-beta: From Conception to Autoimmunity and Infection. Cold Spring Harb. Perspect. Biol. 2017, 9, a022236. [Google Scholar] [CrossRef]
- Mojsilovic, S.; Mojsilovic, S.S.; Bjelica, S.; Santibanez, J.F. Transforming growth factor-beta1 and myeloid-derived suppressor cells: A cancerous partnership. Dev. Dyn. 2022, 251, 105–124. [Google Scholar] [CrossRef]
- Watson, N.F.S.; Durrant, L.G.; Madjd, Z.; Ellis, I.O.; Scholefield, J.H.; Spendlove, I. Expression of the membrane complement regulatory protein CD59 (protectin) is associated with reduced survival in colorectal cancer patients. Cancer Immunol. Immun. 2006, 55, 973–980. [Google Scholar] [CrossRef]
- Xu, C.L.; Jung, M.; Burkhardt, M.; Stephan, C.; Schnorr, D.; Loening, S.; Jung, K.; Dietel, M.; Kristiansen, G. Increased CD59 protein expression predicts a PSA relapse in patients after radical prostatectomy. Prostate 2005, 62, 224–232. [Google Scholar] [CrossRef] [PubMed]
- Kapka-Skrzypczak, L.; Wolinska, E.; Szparecki, G.; Czajka, M.; Skrzypczak, M. The immunohistochemical analysis of membrane-bound CD55, CD59 and fluid-phase FH and FH-like complement inhibitors in cancers of ovary and corpus uteri origin. Cent. Eur. J. Immunol. 2015, 40, 349–353. [Google Scholar] [CrossRef] [PubMed]
- Li, B.J.; Lin, H.; Fan, J.; Lan, J.; Zhong, Y.L.; Yang, Y.; Li, H.; Wang, Z.W. CD59 is overexpressed in human lung cancer and regulates apoptosis of human lung cancer cells. Int. J. Oncol. 2013, 43, 850–858. [Google Scholar] [CrossRef] [PubMed]
- Huang, S.; Van Arsdall, M.; Tedjarati, S.; McCarty, M.; Wu, W.; Langley, R.; Fidler, I.J. Contributions of stromal metalloproteinase-9 to angiogenesis and growth of human ovarian carcinoma in mice. J. Natl. Cancer Inst. 2002, 94, 1134–1142. [Google Scholar] [CrossRef]
- Chen, Y.; Tan, W.; Wang, C. Tumor-associated macrophage-derived cytokines enhance cancer stem-like characteristics through epithelial-mesenchymal transition. Onco Targets Ther. 2018, 11, 3817–3826. [Google Scholar] [CrossRef]
- Xiao, M.; He, J.; Yin, L.; Chen, X.; Zu, X.; Shen, Y. Tumor-Associated Macrophages: Critical Players in Drug Resistance of Breast Cancer. Front. Immunol. 2021, 12, 799428. [Google Scholar] [CrossRef]
- Xiang, X.; Wang, J.; Lu, D.; Xu, X. Targeting tumor-associated macrophages to synergize tumor immunotherapy. Signal Transduct. Target. Ther. 2021, 6, 75. [Google Scholar] [CrossRef] [PubMed]
- Mukherjee, P.; Winter, S.L.; Alexandrow, M.G. Cell cycle arrest by transforming growth factor beta1 near G1/S is mediated by acute abrogation of prereplication complex activation involving an Rb-MCM interaction. Mol. Cell Biol. 2010, 30, 845–856. [Google Scholar] [CrossRef]
- Cheng, T.; Shen, H.; Rodrigues, N.; Stier, S.; Scadden, D.T. Transforming growth factor beta 1 mediates cell-cycle arrest of primitive hematopoietic cells independent of p21(Cip1/Waf1) or p27(Kip1). Blood 2001, 98, 3643–3649. [Google Scholar] [CrossRef]
- Yoo, J.; Ghiassi, M.; Jirmanova, L.; Balliet, A.G.; Hoffman, B.; Fornace, A.J., Jr.; Liebermann, D.A.; Bottinger, E.P.; Roberts, A.B. Transforming growth factor-beta-induced apoptosis is mediated by Smad-dependent expression of GADD45b through p38 activation. J. Biol. Chem. 2003, 278, 43001–43007. [Google Scholar] [CrossRef]
- Hao, Y.; Baker, D.; Ten Dijke, P. TGF-beta-Mediated Epithelial-Mesenchymal Transition and Cancer Metastasis. Int. J. Mol. Sci. 2019, 20, 2767. [Google Scholar] [CrossRef] [PubMed]
- Thomas, D.A.; Massague, J. TGF-beta directly targets cytotoxic T cell functions during tumor evasion of immune surveillance. Cancer Cell 2005, 8, 369–380. [Google Scholar] [CrossRef] [PubMed]
- Kimberley, F.C.; Sivasankar, B.; Paul Morgan, B. Alternative roles for CD59. Mol. Immunol. 2007, 44, 73–81. [Google Scholar] [CrossRef] [PubMed]









| Pathway | Description | Protein Gene |
|---|---|---|
| hsa04130 | SNARE interactions in vesicular transport | SNAP29, BETI, YKT6, GOSR2, STX17, VAMP7, VAMP8, STX5, STX18, SEC22B |
| hsa04610 | Complement and coagulation cascades | C5, C8G, C3, C9, C6, CD46, C7, C5AR1, C8A, CD55, C8B, CD59 |
| hsa05322 | Systemic lupus erythematosus | C5, C8G, C3, C9, C6, C7, CD28, C8A, FCGR3A, C8B |
| hsa0563 | Glycosylphosphatidylinositol (GPI) anchor biosynthesis | PIGQ, PIGH, PIGC, PIGA |
| hsa0520 | Prion disease | C5, C3, C5AR1, FCGR3A |
| hsa04650 | Natural killer cell-mediated cytotoxicity | FCER1G, NCR1, CD247, FCGR3A, CD48 |
| hsa05150 | Staphylococcus aureus infection | C5, C3, C5AR1, FCGR3A |
| hsa05146 | Amoebiasis | C8G, C9, C8A, C8B |
| hsa04140 | Autophagy animal | SNAP29, ATG14, STX17, VAMP8 |
| hsa04145 | Phagosome | C3, STX18, FCGR3A, SEC22B |
| Cancer Type | Protein Expression | p Value | Significance | Condition |
|---|---|---|---|---|
| Breast cancer | Moderate/Low | 0.021 | Not prognostic | |
| Cervical cancer | High | 0.000038 | Prognostic, | Unfavorable |
| Colorectal cancer | Low | 0.074 | Not prognostic | |
| Endometrial cancer | Moderate/Low | 0.011 | Not prognostic | |
| Glioma | Moderate to High | 0.026 | May be prognostic | Unfavorable |
| Head and neck cancer | High | 0.000031 | Prognostic | Unfavorable |
| Liver cancer | Moderate | 0.056 | Not prognostic | |
| Lung adenocarcinoma | Moderate/Low | 0.16 | Not prognostic | |
| Lung squamous cell carcinoma | Moderate/Low | 0.0078 | Not prognostic | |
| Melanoma cancer | High | 0.045 | Not prognostic | |
| Ovarian cancer | Low | 0.30 | Not prognostic | |
| Pancreatic cancer | High | 0.000029 | Prognostic | Unfavorable |
| Prostate cancer | Low | 0.017 | Not prognostic | |
| Renal cancer | High | 0.00000000014 | Prognostic | Favorable |
| Stomach cancer | Moderate | 0.00090 | Prognostic | Unfavorable |
| Testis cancer | Low | 0.13 | Not prognostic | |
| Thyroid cancer | High | 0.010 | Not prognostic | Favorable |
| Urothelial cancer | Moderate/Low | 0.31 | Not prognostic |
Disclaimer/Publisher’s Note: The statements, opinions and data contained in all publications are solely those of the individual author(s) and contributor(s) and not of MDPI and/or the editor(s). MDPI and/or the editor(s) disclaim responsibility for any injury to people or property resulting from any ideas, methods, instructions or products referred to in the content. |
© 2024 by the authors. Licensee MDPI, Basel, Switzerland. This article is an open access article distributed under the terms and conditions of the Creative Commons Attribution (CC BY) license (https://creativecommons.org/licenses/by/4.0/).
Share and Cite
Patel, B.; Silwal, A.; Eltokhy, M.A.; Gaikwad, S.; Curcic, M.; Patel, J.; Prasad, S. Deciphering CD59: Unveiling Its Role in Immune Microenvironment and Prognostic Significance. Cancers 2024, 16, 3699. https://doi.org/10.3390/cancers16213699
Patel B, Silwal A, Eltokhy MA, Gaikwad S, Curcic M, Patel J, Prasad S. Deciphering CD59: Unveiling Its Role in Immune Microenvironment and Prognostic Significance. Cancers. 2024; 16(21):3699. https://doi.org/10.3390/cancers16213699
Chicago/Turabian StylePatel, Bhaumik, Ashok Silwal, Mohamed Ashraf Eltokhy, Shreyas Gaikwad, Marina Curcic, Jalpa Patel, and Sahdeo Prasad. 2024. "Deciphering CD59: Unveiling Its Role in Immune Microenvironment and Prognostic Significance" Cancers 16, no. 21: 3699. https://doi.org/10.3390/cancers16213699
APA StylePatel, B., Silwal, A., Eltokhy, M. A., Gaikwad, S., Curcic, M., Patel, J., & Prasad, S. (2024). Deciphering CD59: Unveiling Its Role in Immune Microenvironment and Prognostic Significance. Cancers, 16(21), 3699. https://doi.org/10.3390/cancers16213699

