Pan-Cancer, Genome-Scale Metabolic Network Analysis of over 10,000 Patients Elucidates Relationship between Metabolism and Survival
Simple Summary
Abstract
1. Introduction
2. Materials and Methods
2.1. RNA-Seq Data Acquisition
2.2. GEM Construction and Validation
2.3. ATP Flux Constraints
2.4. Statistical Analyses
2.5. Survival Analysis
3. Results
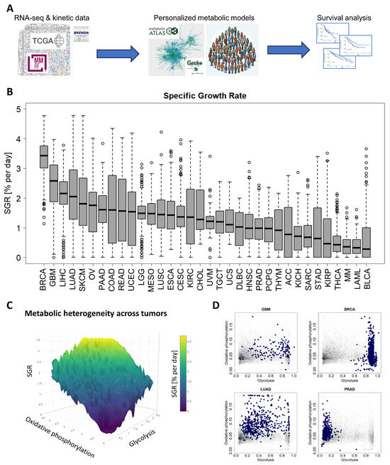
3.1. Simulating Cell Metabolism and Growth across 34 Cancer Types
3.2. Metabolic SGR Is Prognostic across Cancer Types
3.3. Subtype Analysis in Breast Cancer
3.4. Folate Metabolism Is Prognostic across Several Cancers
3.5. Other Metabolic Trends in Survival Data
4. Discussion
5. Conclusions
Supplementary Materials
Author Contributions
Funding
Institutional Review Board Statement
Informed Consent Statement
Data Availability Statement
Acknowledgments
Conflicts of Interest
References
- Karimi, M.R.; Karimi, A.H.; Abolmaali, S.; Sadeghi, M.; Schmitz, U. Prospects and Challenges of Cancer Systems Medicine: From Genes to Disease Networks. Brief. Bioinform. 2022, 23, bbab343. [Google Scholar] [CrossRef] [PubMed]
- Hanahan, D.; Weinberg, R.A. The hallmarks of cancer. Cell 2000, 100, 57–70. [Google Scholar] [CrossRef] [PubMed]
- Hanahan, D.; Weinberg, R.A. Hallmarks of Cancer: The next Generation. Cell 2011, 144, 646–674. [Google Scholar] [CrossRef] [PubMed]
- Hanahan, D. Hallmarks of Cancer: New Dimensions. Cancer Discov. 2022, 12, 31–46. [Google Scholar] [CrossRef] [PubMed]
- Pavlova, N.N.; Thompson, C.B. The Emerging Hallmarks of Cancer Metabolism. Cell Metab. 2016, 23, 27–47. [Google Scholar] [CrossRef] [PubMed]
- Ramaswamy, S.; Tamayo, P.; Rifkin, R.; Mukherjee, S.; Yeang, C.-H.; Angelo, M.; Ladd, C.; Reich, M.; Latulippe, E.; Mesirov, J.P.; et al. Multiclass Cancer Diagnosis Using Tumor Gene Expression Signatures. Proc. Natl. Acad. Sci. USA 2001, 98, 15149–15154. [Google Scholar] [CrossRef] [PubMed]
- Wan, Y.W.; Qian, Y.; Rathnagiriswaran, S.; Castranova, V.; Guo, N.L. A Breast Cancer Prognostic Signature Predicts Clinical Outcomes in Multiple Tumor Types. Oncol. Rep. 2010, 24, 489–494. [Google Scholar] [CrossRef] [PubMed][Green Version]
- Bild, A.H.; Yao, G.; Chang, J.T.; Wang, Q.; Potti, A.; Chasse, D.; Joshi, M.B.; Harpole, D.; Lancaster, J.M.; Berchuck, A.; et al. Oncogenic Pathway Signatures in Human Cancers as a Guide to Targeted Therapies. Nature 2006, 439, 353–357. [Google Scholar] [CrossRef]
- Yu, C.; You, M.; Zhang, P.; Zhang, S.; Yin, Y.; Zhang, X. A Five-Gene Signature Is a Prognostic Biomarker in Pan-Cancer and Related with Immunologically Associated Extracellular Matrix. Cancer Med. 2021, 10, 4629–4643. [Google Scholar] [CrossRef]
- Venet, D.; Dumont, J.E.; Detours, V. Most Random Gene Expression Signatures Are Significantly Associated with Breast Cancer Outcome. PLoS Comput. Biol. 2011, 7, e1002240. [Google Scholar] [CrossRef]
- Manjang, K.; Tripathi, S.; Yli-Harja, O.; Dehmer, M.; Glazko, G.; Emmert-Streib, F. Prognostic Gene Expression Signatures of Breast Cancer Are Lacking a Sensible Biological Meaning. Sci. Rep. 2021, 11, 156. [Google Scholar] [CrossRef]
- Qian, Y.; Daza, J.; Itzel, T.; Betge, J.; Zhan, T.; Marmé, F.; Teufel, A. Prognostic Cancer Gene Expression Signatures: Current Status and Challenges. Cells 2021, 10, 648. [Google Scholar] [CrossRef]
- Martinez-Ledesma, E.; Verhaak, R.G.W.; Treviño, V. Identification of a Multi-Cancer Gene Expression Biomarker for Cancer Clinical Outcomes Using a Network-Based Algorithm. Sci. Rep. 2015, 5, 11966. [Google Scholar] [CrossRef]
- Wu, G.; Stein, L. A Network Module-Based Method for Identifying Cancer Prognostic Signatures. Genome Biol. 2012, 13, R112. [Google Scholar] [CrossRef] [PubMed]
- Thiele, I.; Swainston, N.; Fleming, R.M.T.; Hoppe, A.; Sahoo, S.; Aurich, M.K.; Haraldsdottir, H.; Mo, M.L.; Rolfsson, O.; Stobbe, M.D.; et al. A Community-Driven Global Reconstruction of Human Metabolism. Nat. Biotechnol. 2013, 31, 419–425. [Google Scholar] [CrossRef]
- Mardinoglu, A.; Agren, R.; Kampf, C.; Asplund, A.; Uhlen, M.; Nielsen, J. Genome-Scale Metabolic Modelling of Hepatocytes Reveals Serine Deficiency in Patients with Non-Alcoholic Fatty Liver Disease. Nat. Commun. 2014, 5, 3083. [Google Scholar] [CrossRef] [PubMed]
- Thiele, I.; Sahoo, S.; Heinken, A.; Hertel, J.; Heirendt, L.; Aurich, M.K.; Fleming, R.M. Personalized Whole-body Models Integrate Metabolism, Physiology, and the Gut Microbiome. Mol. Syst. Biol. 2020, 16, e8982. [Google Scholar] [CrossRef]
- Robinson, J.L.; Kocabaş, P.; Wang, H.; Cholley, P.-E.; Cook, D.; Nilsson, A.; Anton, M.; Ferreira, R.; Domenzain, I.; Billa, V.; et al. An Atlas of Human Metabolism. Sci. Signal. 2020, 13, eaaz1482. [Google Scholar] [CrossRef] [PubMed]
- Gatto, F.; Ferreira, R.; Nielsen, J. Pan-Cancer Analysis of the Metabolic Reaction Network. Metab. Eng. 2020, 57, 51–62. [Google Scholar] [CrossRef]
- Sánchez, B.J.; Zhang, C.; Nilsson, A.; Lahtvee, P.; Kerkhoven, E.J.; Nielsen, J. Improving the Phenotype Predictions of a Yeast Genome-scale Metabolic Model by Incorporating Enzymatic Constraints. Mol. Syst. Biol. 2017, 13, 935. [Google Scholar] [CrossRef]
- Domenzain, I.; Sánchez, B.; Anton, M.; Kerkhoven, E.J.; Millán-Oropeza, A.; Henry, C.; Siewers, V.; Morrissey, J.P.; Sonnenschein, N.; Nielsen, J. Reconstruction of a Catalogue of Genome-Scale Metabolic Models with Enzymatic Constraints Using GECKO 2.0. Nat. Commun. 2022, 13, 3766. [Google Scholar] [CrossRef] [PubMed]
- Chang, A.; Jeske, L.; Ulbrich, S.; Hofmann, J.; Koblitz, J.; Schomburg, I.; Neumann-Schaal, M.; Jahn, D.; Schomburg, D. BRENDA, the ELIXIR Core Data Resource in 2021: New Developments and Updates. Nucleic Acids Res. 2021, 49, D498–D508. [Google Scholar] [CrossRef] [PubMed]
- Wishart, D.S.; Feunang, Y.D.; Marcu, A.; Guo, A.C.; Liang, K.; Vázquez-Fresno, R.; Sajed, T.; Johnson, D.; Li, C.; Karu, N.; et al. HMDB 4.0: The Human Metabolome Database for 2018. Nucleic Acids Res. 2018, 46, D608–D617. [Google Scholar] [CrossRef] [PubMed]
- Liu, J.; Lichtenberg, T.; Hoadley, K.A.; Poisson, L.M.; Lazar, A.J.; Cherniack, A.D.; Kovatich, A.J.; Benz, C.C.; Levine, D.A.; Lee, A.V.; et al. An Integrated TCGA Pan-Cancer Clinical Data Resource to Drive High-Quality Survival Outcome Analytics. Cell 2018, 173, 400–416.e11. [Google Scholar] [CrossRef] [PubMed]
- Keats, J.J.; Craig, D.W.; Liang, W.; Venkata, Y.; Kurdoglu, A.; Aldrich, J.; Auclair, D.; Allen, K.; Harrison, B.; Jewell, S.; et al. Interim Analysis Of The Mmrf Commpass Trial, a Longitudinal Study In Multiple Myeloma Relating Clinical Outcomes To Genomic and Immunophenotypic Profiles. Blood 2013, 122, 532. [Google Scholar] [CrossRef]
- Settino, M.; Arbitrio, M.; Scionti, F.; Caracciolo, D.; Di Martino, M.T.; Tagliaferri, P.; Tassone, P.; Cannataro, M. Mmrf-Commpass Data Integration and Analysis for Identifying Prognostic Markers. In Proceedings of the Lecture Notes in Computer Science (including subseries Lecture Notes in Artificial Intelligence and Lecture Notes in Bioinformatics); Springer Science and Business Media Deutschland GmbH: Berlin/Heidelberg, Germany, 2020; Volume 12139 LNCS, pp. 564–571. [Google Scholar]
- Becker, S.A.; Feist, A.M.; Mo, M.L.; Hannum, G.; Palsson, B.; Herrgard, M.J. Quantitative Prediction of Cellular Metabolism with Constraint-Based Models: The COBRA Toolbox. Nat. Protoc. 2007, 2, 727–738. [Google Scholar] [CrossRef] [PubMed]
- R Foundation for Statistical Computing. R: A Language and Environment for Statistical Computing. 2021. Available online: https://www.R-project.org/ (accessed on 16 June 2023).
- RStudio Team. RStudio: Integrated Development Environment for R. 2020. Available online: http://www.rstudio.com/ (accessed on 16 June 2023).
- Kassambara, A.; Kosinski, M.; Biecek, P.; Fabian, S. Survminer: Drawing Survival Curves Using Ggplot2. 2022. Available online: https://cran.r-project.org/web/packages/survminer/index.html (accessed on 23 June 2023).
- R Core Team. R: A Language and Environment for Statistical Computing; R Core Team: Vienna, Austria, 2018. [Google Scholar]
- Schmid, H.-P.; McNeal, J.E.; Stamey, T.A. Observations on the Doubling Time of Prostate Cancer. The Use of Serial Prostate-specific Antigen in Patients with Untreated Disease as a Measure of Increasing Cancer Volume. Cancer 1993, 71, 2031–2040. [Google Scholar] [CrossRef] [PubMed]
- Gregory, W.M.; Richards, M.A.; Slevin, M.L.; Souhami, R.L. A Mathematical Model Relating Response Durations to Amount of Subclinical Resistant Disease. Cancer Res. 1991, 51, 1210–1216. [Google Scholar] [PubMed]
- Honda, O.; Johkoh, T.; Sekiguchi, J.; Tomiyama, N.; Mihara, N.; Sumikawa, H.; Inoue, A.; Yanagawa, M.; Daimon, T.; Okumura, M.; et al. Doubling Time of Lung Cancer Determined Using Three-Dimensional Volumetric Software: Comparison of Squamous Cell Carcinoma and Adenocarcinoma. Lung Cancer 2009, 66, 211–217. [Google Scholar] [CrossRef]
- Ommen, H.B.; Touzart, A.; Macintyre, E.; Kern, W.; Haferlach, T.; Haferlach, C.; Tobal, K.; Hokland, P.; Schnittger, S. The Kinetics of Relapse in DEK-NUP214-Positive Acute Myeloid Leukemia Patients. Eur. J. Haematol. 2015, 95, 436–441. [Google Scholar] [CrossRef]
- Mehrara, E.; Forssell-Aronsson, E.; Ahlman, H.; Bernhardt, P. Specific Growth Rate versus Doubling Time for Quantitative Characterization of Tumor Growth Rate. Cancer Res. 2007, 67, 3970–3975. [Google Scholar] [CrossRef] [PubMed]
- Pu, M.; Messer, K.; Davies, S.R.; Vickery, T.L.; Pittman, E.; Parker, B.A.; Ellis, M.J.; Flatt, S.W.; Marinac, C.R.; Nelson, S.H.; et al. Research-Based PAM50 Signature and Long-Term Breast Cancer Survival. Breast. Cancer Res. Treat. 2020, 179, 197–206. [Google Scholar] [CrossRef] [PubMed]
- Aparicio, J.; Esposito, F.; Serrano, S.; Falco, E.; Escudero, P.; Ruiz-Casado, A.; Manzano, H.; Fernandez-Montes, A. Metastatic Colorectal Cancer. First Line Therapy for Unresectable Disease. J. Clin. Med. 2020, 9, 3889. [Google Scholar] [CrossRef] [PubMed]
- Conroy, T.; Ychou, M.; Bouché, O.; Guimbaud, R.; Bécouarn, Y.; Adenis, A.; Raoul, J.-L.; Gourgou-Bourgade, S.; De La Fouchardière, C.; Bennouna, J.; et al. FOLFIRINOX versus Gemcitabine for Metastatic Pancreatic Cancer. New Engl. J. Med. 2011, 364, 1817–1825. [Google Scholar] [CrossRef] [PubMed]
- Ansari, D.; Tingstedt, B.; Andersson, B.; Holmquist, F.; Sturesson, C.; Williamsson, C.; Sasor, A.; Borg, D.; Bauden, M.; Andersson, R. Pancreatic Cancer: Yesterday, Today and Tomorrow. Future Oncol. 2016, 12, 1929–1946. [Google Scholar] [CrossRef] [PubMed]
- Ueda, M.; Kumagai, K.; Ueki, K.; Tnoki, C.; Orino, I.; Ueki, M. Growth Inhibition and Apoptotic Cell Death in Uterine Cervical Carcinoma Cells Induced by 5-Fluorouracil. Int. J. Cancer 1997, 71, 668–674. [Google Scholar] [CrossRef]
- Ghaemmaghami, F.; Behtash, N.; Yarandi, F.; Moosavi, A.; Modares, M.; Toogeh, G.; Khanafshar, N. First-Line Chemotherapy with 5-FU and Platinum for Advanced and Recurrent Cancer of the Cervix: A Phase II Study. J. Obstet. Gynaecol. 2003, 23, 422–425. [Google Scholar] [CrossRef] [PubMed]
- Tharavichitkul, E.; Tharavichitkul, E.; Chakrabandhu, S.; Klunklin, P.; Onchan, W.; Supawongwattana, B.; Pukanhaphan, N.; Chitapanarux, I. The Use of FOLFOX4 Regimen in Stage IV Cervical Cancer: A Pilot Study. J. Cancer Ther. 2016, 07, 297–302. [Google Scholar] [CrossRef]
- Orlandi, F.; Caraci, P.; Berruti, A.; Puligheddu, B.; Pivano, G.; Dogliotti, L.; Angeli, A. Chemotherapy with Dacarbazine and 5-Fluorouracil in Advanced Medullary Thyroid Cancer. Ann. Oncol. 1994, 5, 763–765. [Google Scholar] [CrossRef]
- Liu, S.; Song, W.; Liu, F.; Zhang, J.; Zhu, S. Antitumor Efficacy of VP22-CD/5-FC Suicide Gene System Mediated by Lentivirus in a Murine Uveal Melanoma Model. Exp. Eye Res. 2018, 172, 144–151. [Google Scholar] [CrossRef]
- Bartlett, N.L. Approaches to Aggressive B-Cell Lymphomas in Less Fit Patients. Hematology 2020, 2020, 140–147. [Google Scholar] [CrossRef] [PubMed]
- Melchardt, T.; Egle, A.; Greil, R. How I Treat Diffuse Large B-Cell Lymphoma. ESMO Open 2023, 8, 100750. [Google Scholar] [CrossRef] [PubMed]
- Ide, H.; Miyamoto, H. The Role of Steroid Hormone Receptors in Urothelial Tumorigenesis. Cancers 2020, 12, 2155. [Google Scholar] [CrossRef] [PubMed]
- Nagata, Y.; Miyamoto, H. The Prognostic Role of Steroid Hormone Receptor Signaling Pathways in Urothelial Carcinoma. Transl. Cancer Res. 2020, 9, 6596–6608. [Google Scholar] [CrossRef] [PubMed]
- Ri, M.; Narita, T.; Urabe, M.; Yoshimura, S.; Yajima, S.; Okumura, Y.; Yagi, K.; Seto, Y. Effects of the Preoperative Use and Dosage of Steroids on Postoperative Complications of Gastric Cancer Surgery. Surg Today 2023, 53, 1173–1180. [Google Scholar] [CrossRef] [PubMed]
- Johnson, W.E.; Li, C.; Rabinovic, A. Adjusting Batch Effects in Microarray Expression Data Using Empirical Bayes Methods. Biostatistics 2007, 8, 118–127. [Google Scholar] [CrossRef]
- Risso, D.; Ngai, J.; Speed, T.P.; Dudoit, S. Normalization of RNA-Seq Data Using Factor Analysis of Control Genes or Samples. Nat. Biotechnol. 2014, 32, 896–902. [Google Scholar] [CrossRef]






| Reagent or Resource | Source | Identifier |
|---|---|---|
| Deposited data | ||
| TCGA RNA-seq data | NIH/NCI | https://portal.gdc.cancer.gov/ (accessed on 21 December 2023) |
| MMRF-COMMPASS study RNA-seq data | Multiple Myeloma Research Foundation | https://portal.gdc.cancer.gov/ (accessed on 21 December 2023) |
| Human Metabolome Database (HMBD) | Canadian Institutes of Health Research, Canada Foundation for Innovation, and The Metabolomics Innovation Centre (TMIC) | https://hmdb.ca/ (accessed on 2 March 2020) |
| BRENDA database | Leibniz Institute DSMZ | https://www.brenda-enzymes.org/ (accessed on 20 February 2022) |
| Software and algorithms | ||
| HMR 2.0 | The Metabolic Atlas project | https://metabolicatlas.org/gems/repository (accessed on 20 February 2022) |
| R version 4.3.1 | The R Foundation | https://cran.r-project.org/ (accessed on 16 June 2023) |
| RStudio version 2023.06.0+421 “Mountain Hydrangea” Release (583b465ecc45e60ee9de085148cd2f9741cc5214, 2023-06-05) for Windows | Posit Software, PBC | https://posit.co/download/rstudio-desktop/ (accessed on 16 June 2023) |
| Python version 3.8.18 | Python Software Foundation | https://www.python.org/ (accessed on 10 November 2023) |
| Cancer Type ID | Cancer Type Name | Metabolic Subsystem | High Flux vs. Prognosis | p-Value |
|---|---|---|---|---|
| ACC | Adrenocortical carcinoma | SGR | Poor | 0.05 |
| BLCA | Bladder urothelial carcinoma | Steroid metabolism | Poor | 0.011 |
| BRCA basal | Breast invasive carcinoma | Transport reactions | Poor | 0.028 |
| BRCA Her2 | Breast invasive carcinoma | Fatty acid biosynthesis | Poor | 0.15 |
| BRCA LumA | Breast invasive carcinoma | SGR | Good | 0.013 |
| BRCA LumB | Breast invasive carcinoma | Fatty acid biosynthesis | Poor | 0.024 |
| CESC | Cervical squamous cell carcinoma and endocervical adenocarcinoma | Folate metabolism | Poor | 0.0071 |
| CHOL | Cholangiocarcinoma | Glutathione metabolism | Poor | 0.0099 |
| COAD | Colon adenocarcinoma | Folate metabolism | Good | 0.023 |
| DLBC | Lymphoid neoplasm diffuse large B-cell lymphoma | Steroid metabolism | Poor | 0.35 |
| ESCA | Esophageal carcinoma | Glutathione metabolism | Good | 0.16 |
| GBM | Glioblastoma multiforme | SGR | Poor | 0.097 |
| HNSC | Head and neck squamous cell carcinoma | SGR | Poor | 0.01 |
| KICH | Kidney chromophobe | SGR | Poor | 0.13 |
| KICH | Kidney chromophobe | Fatty acid biosynthesis | Poor | 0.045 |
| KIRC | Kidney renal clear cell carcinoma | SGR | Good | <0.0001 |
| KIRP | Kidney renal papillary cell carcinoma | Oxidative phosphorylation | Good | 0.011 |
| KIRP | Kidney renal papillary cell carcinoma | Fatty acid biosynthesis | Poor | 0.0098 |
| LAML | Acute myeloid leukemia | SGR | Poor | 0.13 |
| LGG | Brain lower-grade glioma | SGR | Poor | 0.066 |
| LIHC | Liver hepatocellular carcinoma | SGR | Poor | 0.024 |
| LUAD | Lung adenocarcinoma | SGR | Poor | 0.0014 |
| LUSC | Lung squamous cell carcinoma | Oxidative phosphorylation | Good | 0.011 |
| MESO | Mesothelioma | SGR | Good | 0.026 |
| MESO | Mesothelioma | Oxidative phosphorylation | Good | 0.014 |
| MM | Multiple myeloma | SGR | Poor | 0.0007 |
| OV | Ovarian serous cystadenocarcinoma | SGR | Poor | 0.036 |
| PAAD | Pancreatic adenocarcinoma | Folate metabolism | Poor | 0.1 |
| PCPG | Pheochromocytoma and paraganglioma | None | N/A | N/A |
| PRAD | Prostate adenocarcinoma | SGR | Poor | 0.022 |
| READ | Rectum adenocarcinoma | Folate metabolism | Good | 0.11 |
| SARC | Sarcoma | Folate metabolism | Poor | 0.0019 |
| SKCM | Skin cutaneous melanoma | Folate metabolism | Poor | 0.0065 |
| STAD | Stomach adenocarcinoma | Steroid metabolism | Poor | 0.0085 |
| TGCT | Testicular Germ Cell Tumors | None | N/A | N/A |
| THCA | Thyroid carcinoma | Folate metabolism | Poor | 0.011 |
| THYM | Thymoma | None | N/A | N/A |
| UCEC | Uterine corpus endometrial carcinoma | Glutathione metabolism | Good | 0.054 |
| UCS | Uterine carcinosarcoma | Folate metabolism | Poor | 0.09 |
| UVM | Uveal melanoma | Folate metabolism | Poor | 0.07 |
Disclaimer/Publisher’s Note: The statements, opinions and data contained in all publications are solely those of the individual author(s) and contributor(s) and not of MDPI and/or the editor(s). MDPI and/or the editor(s) disclaim responsibility for any injury to people or property resulting from any ideas, methods, instructions or products referred to in the content. |
© 2024 by the authors. Licensee MDPI, Basel, Switzerland. This article is an open access article distributed under the terms and conditions of the Creative Commons Attribution (CC BY) license (https://creativecommons.org/licenses/by/4.0/).
Share and Cite
Bucksot, J.; Ritchie, K.; Biancalana, M.; Cole, J.A.; Cook, D. Pan-Cancer, Genome-Scale Metabolic Network Analysis of over 10,000 Patients Elucidates Relationship between Metabolism and Survival. Cancers 2024, 16, 2302. https://doi.org/10.3390/cancers16132302
Bucksot J, Ritchie K, Biancalana M, Cole JA, Cook D. Pan-Cancer, Genome-Scale Metabolic Network Analysis of over 10,000 Patients Elucidates Relationship between Metabolism and Survival. Cancers. 2024; 16(13):2302. https://doi.org/10.3390/cancers16132302
Chicago/Turabian StyleBucksot, Jesse, Katherine Ritchie, Matthew Biancalana, John A. Cole, and Daniel Cook. 2024. "Pan-Cancer, Genome-Scale Metabolic Network Analysis of over 10,000 Patients Elucidates Relationship between Metabolism and Survival" Cancers 16, no. 13: 2302. https://doi.org/10.3390/cancers16132302
APA StyleBucksot, J., Ritchie, K., Biancalana, M., Cole, J. A., & Cook, D. (2024). Pan-Cancer, Genome-Scale Metabolic Network Analysis of over 10,000 Patients Elucidates Relationship between Metabolism and Survival. Cancers, 16(13), 2302. https://doi.org/10.3390/cancers16132302

