Endometrial Cancer: 2023 Revised FIGO Staging System and the Role of Imaging
Abstract
Simple Summary
Abstract
1. Introduction
2. Histopathology
3. Molecular Classification
4. FIGO 2023 Staging
4.1. Stage I
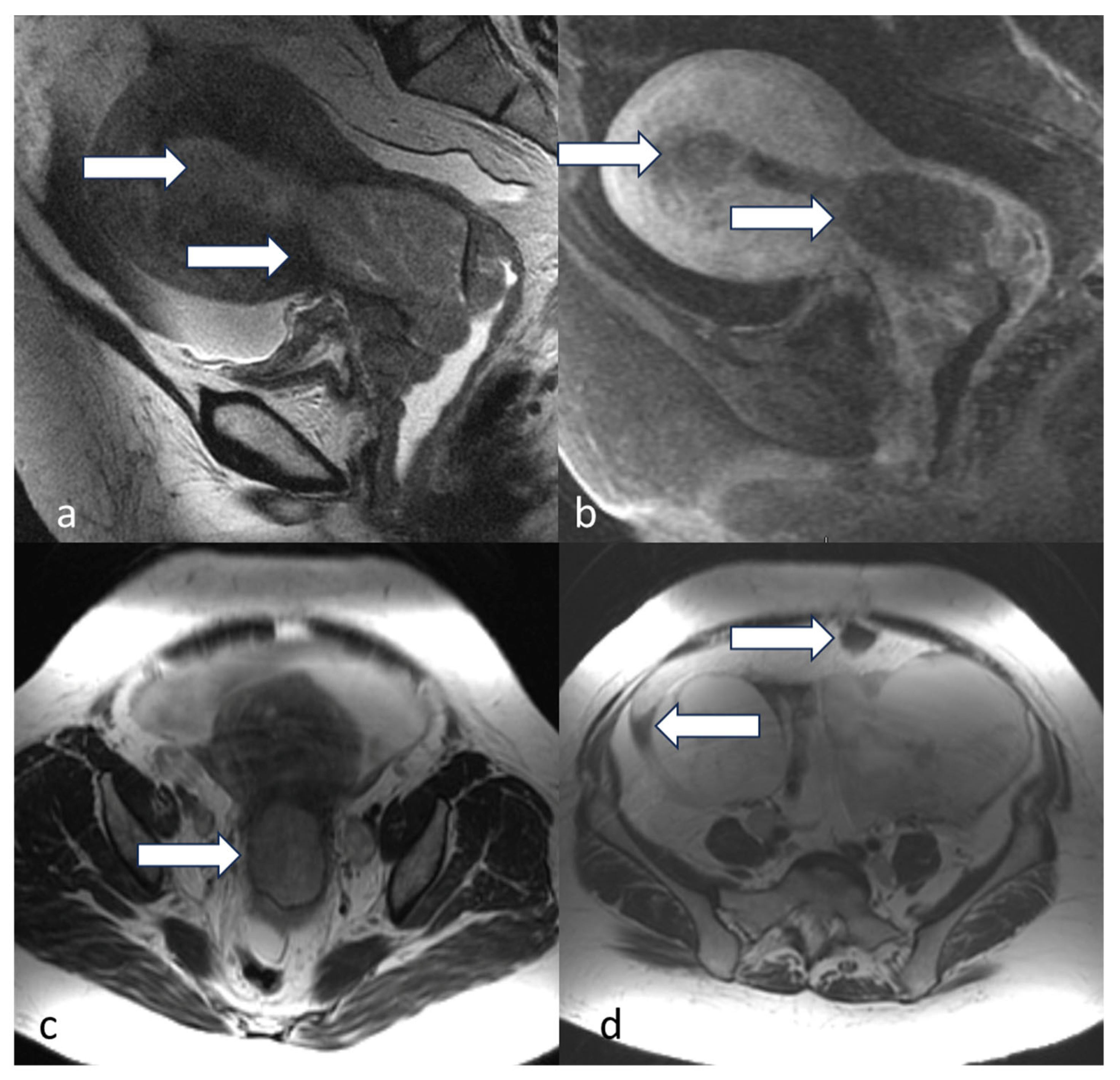
4.2. Stage II
4.3. Stage III
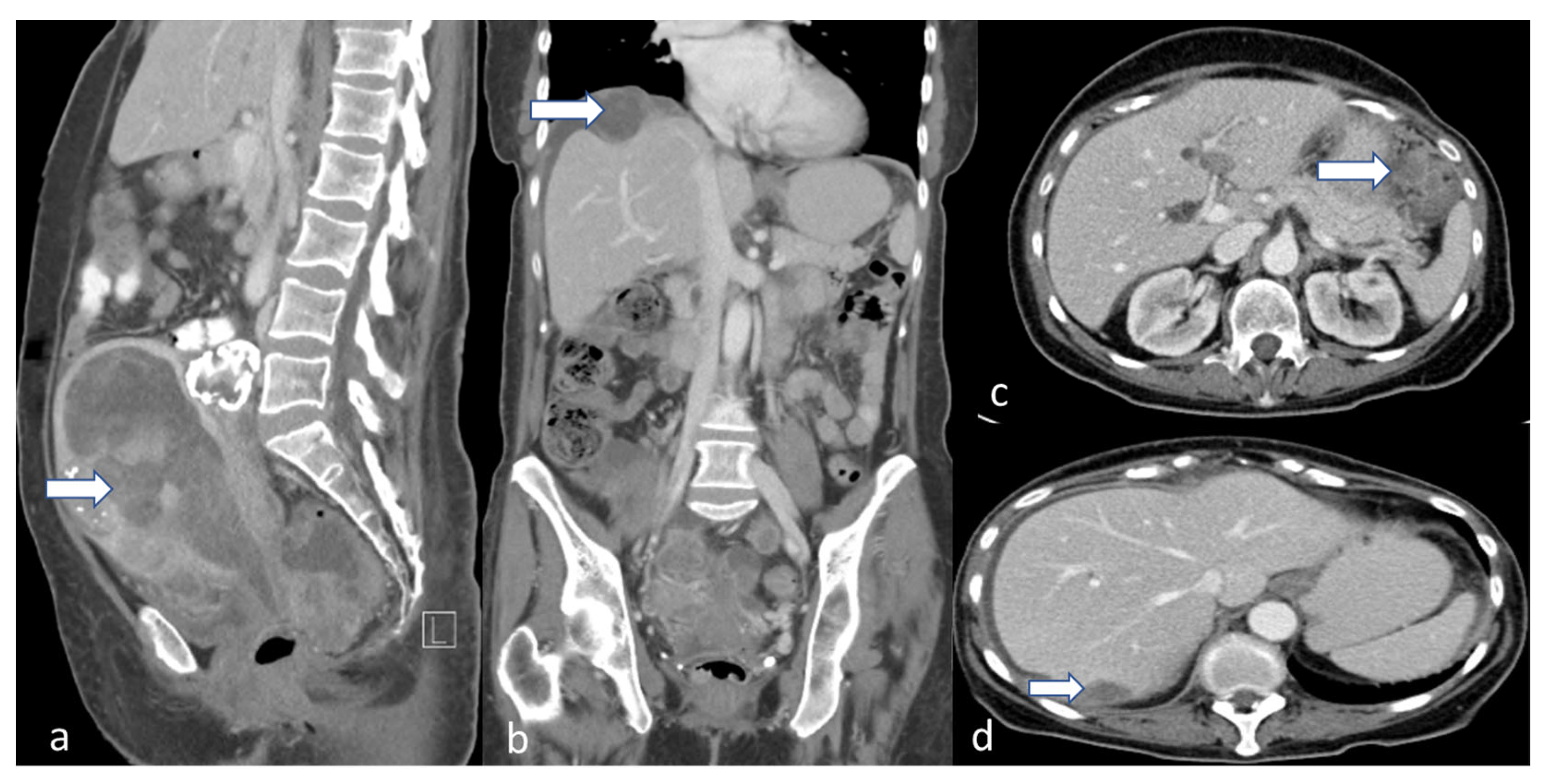
4.4. Stage IV
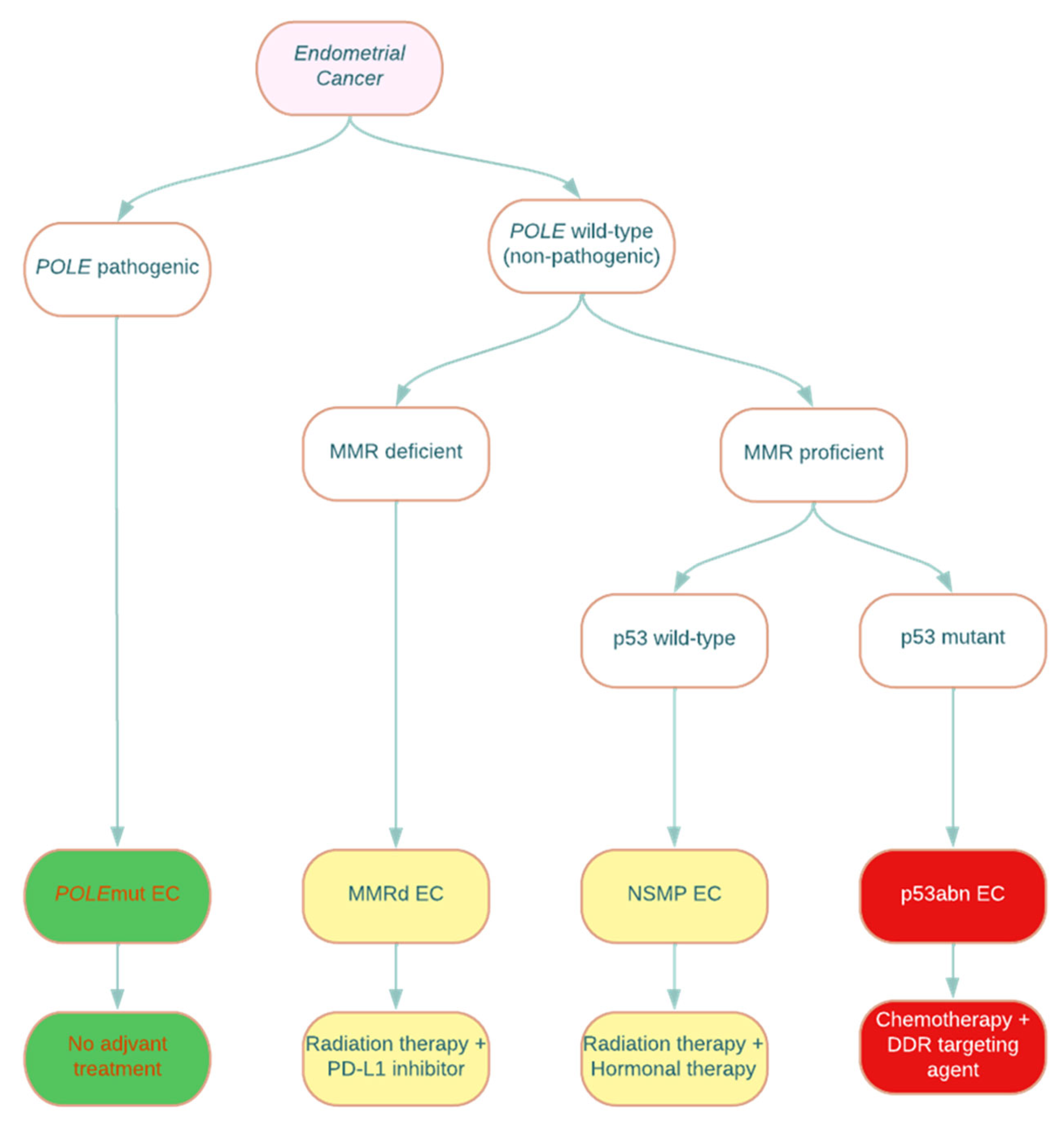
4.5. FIGO Staging with Molecular Classification
5. Role of Imaging Modalities
5.1. Ultrasound (US)
5.2. Computed Tomography (CT)
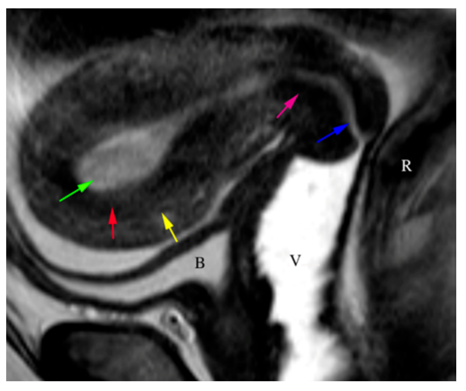
5.3. Magnetic Resonance Imaging (MRI)
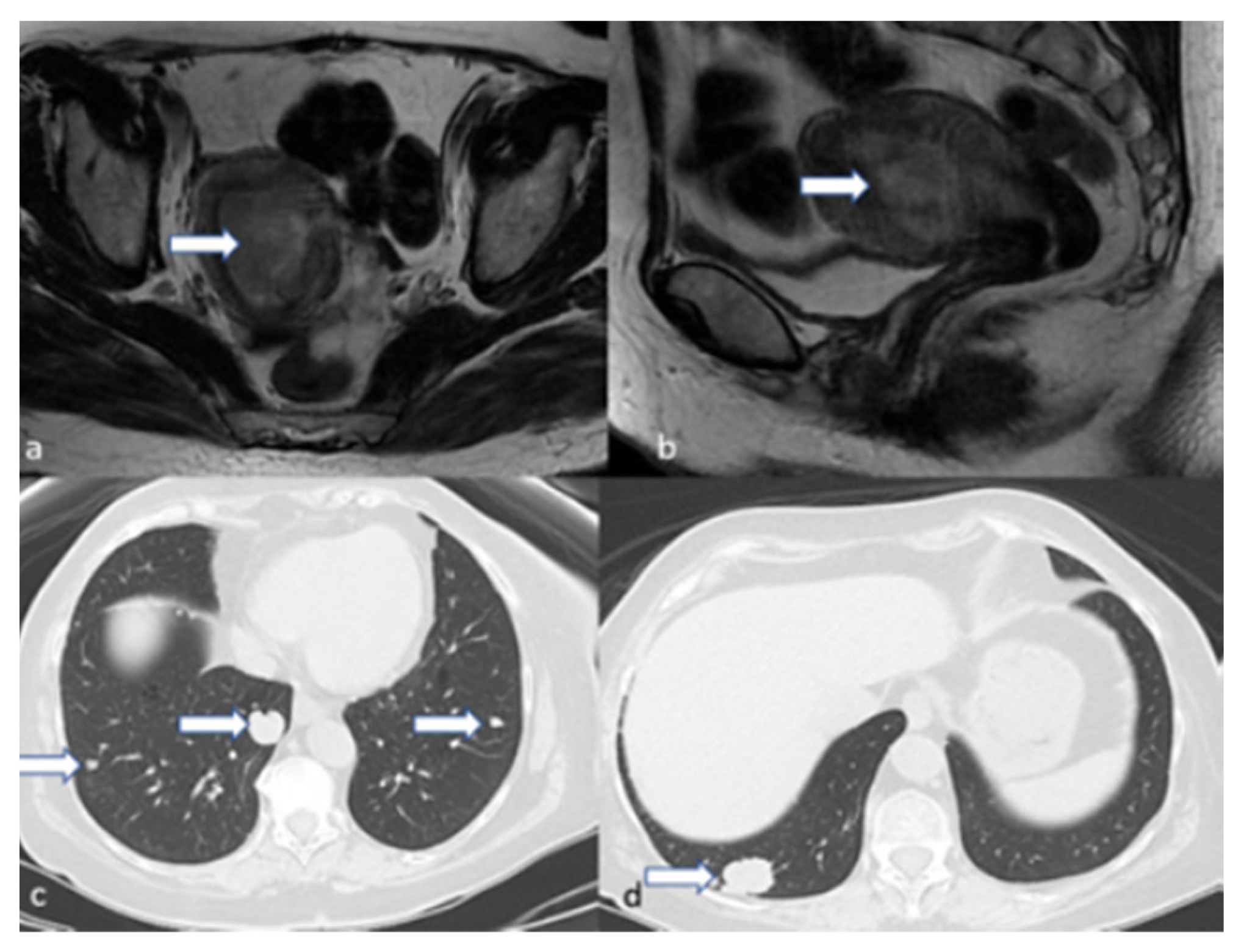
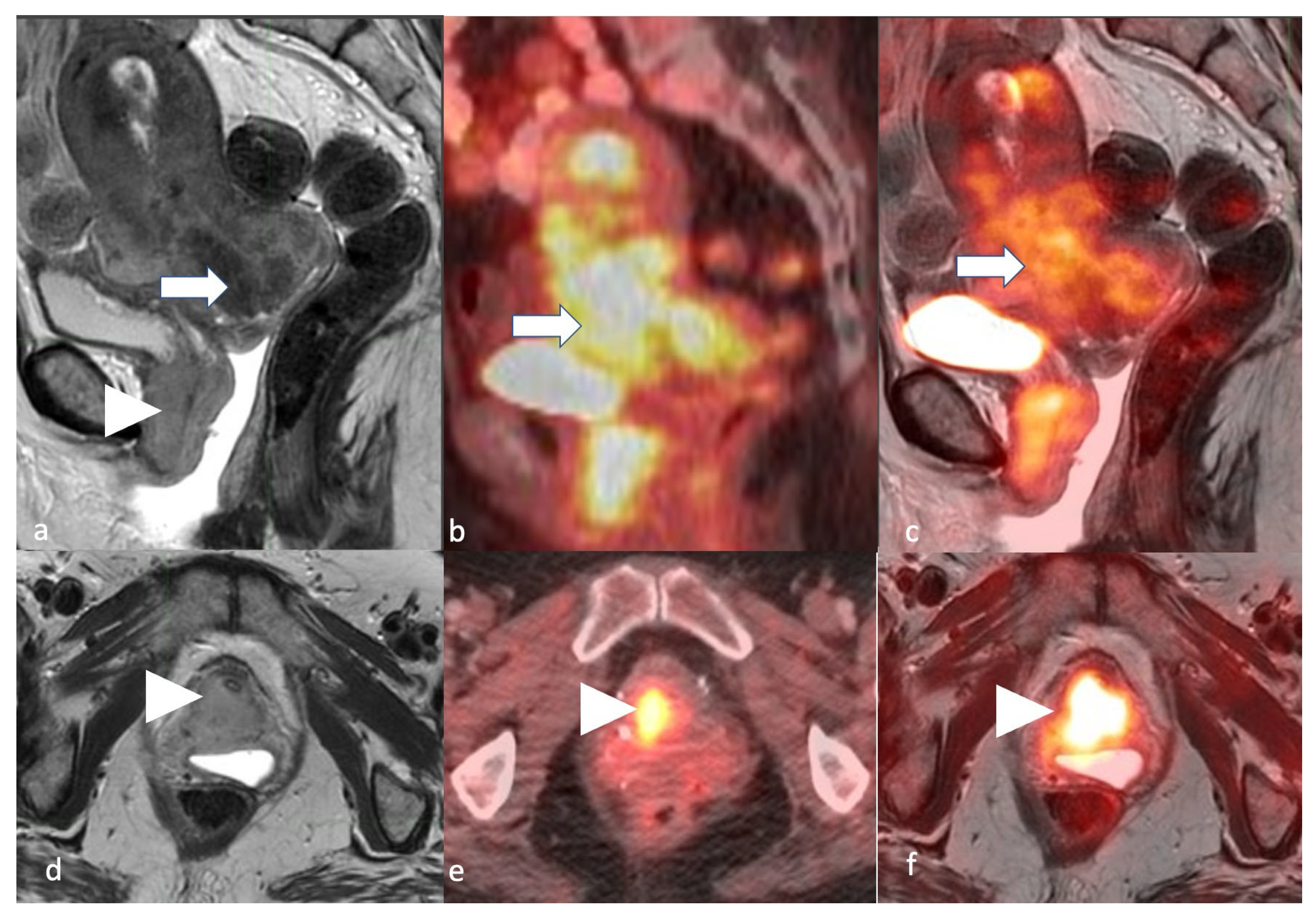
5.4. Positron Emission Tomography/Computed Tomography (PET/CT)
5.5. Positron Emission Tomography/Magnetic Resonance Imaging (PET/MRI)
6. Treatment
7. Conclusions
Author Contributions
Funding
Acknowledgments
Conflicts of Interest
References
- Miller, K.D.; Nogueira, L.; Devasia, T.; Mariotto, A.B.; Yabroff, K.R.; Jemal, A.; Kramer, J.; Siegel, R.L. Cancer treatment and survivorship statistics, 2022. CA Cancer J. Clin. 2022, 72, 409–436. [Google Scholar] [CrossRef]
- Makker, V.; MacKay, H.; Ray-Coquard, I.; Levine, D.A.; Westin, S.N.; Aoki, D.; Oaknin, A. Endometrial cancer. Nat. Rev. Dis. Primers 2021, 7, 88. [Google Scholar] [CrossRef] [PubMed]
- Siegel, R.L.; Miller, K.D.; Wagle, N.S.; Jemal, A. Cancer statistics, 2023. CA Cancer J. Clin. 2023, 73, 17–48. [Google Scholar] [CrossRef]
- Berek, J.S.; Matias-Guiu, X.; Creutzberg, C.; Fotopoulou, C.; Gaffney, D.; Kehoe, S.; Lindemann, K.; Mutch, D.; Concin, N. FIGO staging of endometrial cancer: 2023. Int. J. Gynecol. Obstet. 2023, 162, 383–394. [Google Scholar] [CrossRef] [PubMed]
- Marnach, M.L.; Laughlin-Tommaso, S.K. Evaluation and Management of Abnormal Uterine Bleeding. Mayo Clin. Proc. 2019, 94, 326–335. [Google Scholar] [CrossRef] [PubMed]
- IARC. Female Genital Tumours, 5th ed.; IARC Press: Lyon, France, 2020; Volume 4. [Google Scholar]
- Colombo, N.; Creutzberg, C.; Amant, F.; Bosse, T.; González-Martín, A.; Ledermann, J.; Marth, C.; Nout, R.; Querleu, D.; Mirza, M.R.; et al. ESMO-ESGO-ESTRO Consensus Conference on Endometrial Cancer: Diagnosis, treatment and follow-up. Ann. Oncol. 2016, 27, 16–41. [Google Scholar] [CrossRef]
- Bell, D.W.; Ellenson, L.H. Molecular Genetics of Endometrial Carcinoma. Annu. Rev. Pathol. 2019, 14, 339–367. [Google Scholar] [CrossRef]
- Soslow, R.A.; Tornos, C.; Park, K.J.; Malpica, A.; Matias-Guiu, X.; Oliva, E.; Parkash, V.; Carlson, J.; McCluggage, W.G.; Gilks, C.B. Endometrial Carcinoma Diagnosis: Use of FIGO Grading and Genomic Subcategories in Clinical Practice: Recommendations of the International Society of Gynecological Pathologists. Int. J. Gynecol. Pathol. 2019, 38 (Suppl. S1), S64–S74. [Google Scholar] [CrossRef]
- Kandoth, C.; Schultz, N.; Cherniack, A.D.; Akbani, R.; Liu, Y.; Shen, H.; Robertson, A.G.; Pashtan, I.; Shen, R.; Benz, C.C.; et al. Integrated genomic characterization of endometrial carcinoma. Nature 2013, 497, 67–73. [Google Scholar] [CrossRef]
- Mitric, C.; Bernardini, M.Q. Endometrial Cancer: Transitioning from Histology to Genomics. Curr. Oncol. 2022, 29, 741–757. [Google Scholar] [CrossRef]
- Sbarra, M.; Lupinelli, M.; Brook, O.R.; Venkatesan, A.M.; Nougaret, S. Imaging of Endometrial Cancer. Radiol. Clin. N. Am. 2023, 61, 609–625. [Google Scholar] [CrossRef] [PubMed]
- Church, D.N.; Stelloo, E.; Nout, R.A.; Valtcheva, N.; Depreeuw, J.; ter Haar, N.; Noske, A.; Amant, F.; Tomlinson, I.P.; Wild, P.J.; et al. Prognostic significance of POLE proofreading mutations in endometrial cancer. J. Natl. Cancer Inst. 2015, 107, 402. [Google Scholar] [CrossRef] [PubMed]
- León-Castillo, A.; de Boer, S.M.; Powell, M.E.; Mileshkin, L.R.; Mackay, H.J.; Leary, A.; Nijman, H.W.; Singh, N.; Pollock, P.M.; Bessette, P.; et al. Molecular Classification of the PORTEC-3 Trial for High-Risk Endometrial Cancer: Impact on Prognosis and Benefit From Adjuvant Therapy. J. Clin. Oncol. 2020, 38, 3388–3397. [Google Scholar] [CrossRef] [PubMed]
- Bosse, T.; Nout, R.A.; McAlpine, J.N.; McConechy, M.K.; Britton, H.; Hussein, Y.R.; Gonzalez, C.; Ganesan, R.; Steele, J.C.; Harrison, B.T.; et al. Molecular Classification of Grade 3 Endometrioid Endometrial Cancers Identifies Distinct Prognostic Subgroups. Am. J. Surg. Pathol. 2018, 42, 561–568. [Google Scholar] [CrossRef] [PubMed]
- Murali, R.; Soslow, R.A.; Weigelt, B. Classification of endometrial carcinoma: More than two types. Lancet Oncol. 2014, 15, e268–e278. [Google Scholar] [CrossRef] [PubMed]
- Barretina-Ginesta, M.P.; Quindós, M.; Alarcón, J.D.; Esteban, C.; Gaba, L.; Gómez, C.; Fidalgo, J.A.P.; Romero, I.; Santaballa, A.; Rubio-Pérez, M.J. SEOM-GEICO clinical guidelines on endometrial cancer (2021). Clin. Transl. Oncol. 2022, 24, 625–634. [Google Scholar] [CrossRef]
- Morice, P.; Leary, A.; Creutzberg, C.; Abu-Rustum, N.; Darai, E. Endometrial cancer. Lancet 2016, 387, 1094–1108. [Google Scholar] [CrossRef] [PubMed]
- Gentry-Maharaj, A.; Karpinskyj, C. Current and future approaches to screening for endometrial cancer. Best Pract. Res. Clin. Obstet. Gynaecol. 2020, 65, 79–97. [Google Scholar] [CrossRef]
- Robbins, J.B.; Sadowski, E.A.; Maturen, K.E.; Akin, E.A.; Ascher, S.M.; Brook, O.R.; Cassella, C.R.; Dassel, M.; Henrichsen, T.L.; Learman, L.A.; et al. ACR Appropriateness Criteria® Abnormal Uterine Bleeding. J. Am. Coll. Radiol. 2020, 17, S336–S345. [Google Scholar] [CrossRef]
- ACOG Publications. ACOG Committee Opinion No. 734: The Role of Transvaginal Ultrasonography in Evaluating the Endometrium of Women With Postmenopausal Bleeding. Obstet. Gynecol. 2018, 131, 945–946. [Google Scholar] [CrossRef]
- Wong, A.S.; Lao, T.T.; Cheung, C.W.; Yeung, S.W.; Fan, H.L.; Ng, P.S.; Yuen, P.M.; Sahota, D.S. Reappraisal of endometrial thickness for the detection of endometrial cancer in postmenopausal bleeding: A retrospective cohort study. BJOG Int. J. Obstet. Gynaecol. 2016, 123, 439–446. [Google Scholar] [CrossRef] [PubMed]
- Gull, B.; Karlsson, B.; Milsom, I.; Granberg, S. Can ultrasound replace dilation and curettage? A longitudinal evaluation of postmenopausal bleeding and transvaginal sonographic measurement of the endometrium as predictors of endometrial cancer. Am. J. Obstet. Gynecol. 2003, 188, 401–408. [Google Scholar] [CrossRef] [PubMed]
- Karlsson, B.; Granberg, S.; Wikland, M.; Ylöstalo, P.; Torvid, K.; Marsal, K.; Valentin, L. Transvaginal ultrasonography of the endometrium in women with postmenopausal bleeding—A Nordic multicenter study. Am. J. Obstet. Gynecol. 1995, 172, 1488–1494. [Google Scholar] [CrossRef] [PubMed]
- Ferrazzi, E.; Torri, V.; Trio, D.; Zannoni, E.; Filiberto, S.; Dordoni, D. Sonographic endometrial thickness: A useful test to predict atrophy in patients with postmenopausal bleeding. An Italian multicenter study. Ultrasound Obstet. Gynecol. 1996, 7, 315–321. [Google Scholar] [CrossRef] [PubMed]
- Ziogas, A.; Xydias, E.; Kalantzi, S.; Papageorgouli, D.; Liasidi, P.N.; Lamari, I.; Daponte, A. The diagnostic accuracy of 3D ultrasound compared to 2D ultrasound and MRI in the assessment of deep myometrial invasion in endometrial cancer patients: A systematic review. Taiwan. J. Obstet. Gynecol. 2022, 61, 746–754. [Google Scholar] [CrossRef] [PubMed]
- Spagnol, G.; Noventa, M.; Bonaldo, G.; Marchetti, M.; Vitagliano, A.; Laganà, A.S.; Cavallin, F.; Scioscia, M.; Saccardi, C.; Tozzi, R. Three-dimensional transvaginal ultrasound vs magnetic resonance imaging for preoperative staging of deep myometrial and cervical invasion in patients with endometrial cancer: Systematic review and meta-analysis. Ultrasound Obstet. Gynecol. 2022, 60, 604–611. [Google Scholar] [CrossRef] [PubMed]
- Green, R.W.; Epstein, E. Dynamic contrast-enhanced ultrasound improves diagnostic performance in endometrial cancer staging. Ultrasound Obstet. Gynecol. 2020, 56, 96–105. [Google Scholar] [CrossRef] [PubMed]
- Reinhold, C.; Ueno, Y.; Akin, E.A.; Bhosale, P.R.; Dudiak, K.M.; Jhingran, A.; Kang, S.K.; Kilcoyne, A.; Lakhman, Y.; Nicola, R.; et al. ACR Appropriateness Criteria® Pretreatment Evaluation and Follow-Up of Endometrial Cancer. J. Am. Coll. Radiol. 2020, 17, S472–S486. [Google Scholar] [CrossRef] [PubMed]
- Faria, S.C.; Devine, C.E.; Rao, B.; Sagebiel, T.; Bhosale, P. Imaging and Staging of Endometrial Cancer. Semin. Ultrasound CT MRI 2019, 40, 287–294. [Google Scholar] [CrossRef]
- Mazzei, M.A.; Khader, L.; Cirigliano, A.; Cioffi Squitieri, N.; Guerrini, S.; Forzoni, B.; Marrelli, D.; Roviello, F.; Mazzei, F.G.; Volterrani, L. Accuracy of MDCT in the preoperative definition of Peritoneal Cancer Index (PCI) in patients with advanced ovarian cancer who underwent peritonectomy and hyperthermic intraperitoneal chemotherapy (HIPEC). Abdom. Imaging 2013, 38, 1422–1430. [Google Scholar] [CrossRef]
- Ahmed, S.A.; Abou-Taleb, H.; Yehia, A.; El Malek, N.A.A.; Siefeldein, G.S.; Badary, D.M.; Jabir, M.A. The accuracy of multi-detector computed tomography and laparoscopy in the prediction of peritoneal carcinomatosis index score in primary ovarian cancer. Acad. Radiol. 2019, 26, 1650–1658. [Google Scholar] [CrossRef] [PubMed]
- Haldorsen, I.S.; Salvesen, H.B. What Is the Best Preoperative Imaging for Endometrial Cancer? Curr. Oncol. Rep. 2016, 18, 25. [Google Scholar] [CrossRef] [PubMed]
- Daoud, T.; Sardana, S.; Stanietzky, N.; Klekers, A.R.; Bhosale, P.; Morani, A.C. Recent Imaging Updates and Advances in Gynecologic Malignancies. Cancers 2022, 14, 5528. [Google Scholar] [CrossRef]
- Maheshwari, E.; Nougaret, S.; Stein, E.B.; Rauch, G.M.; Hwang, K.-P.; Stafford, R.J.; Klopp, A.H.; Soliman, P.T.; Maturen, K.E.; Rockall, A.G.; et al. Update on MRI in Evaluation and Treatment of Endometrial Cancer. RadioGraphics 2022, 42, 2112–2130. [Google Scholar] [CrossRef] [PubMed]
- Bourgioti, C.; Chatoupis, K.; Panourgias, E.; Tzavara, C.; Sarris, K.; Rodolakis, A.; Moulopoulos, L.A. Endometrial vs. cervical cancer: Development and pilot testing of a magnetic resonance imaging (MRI) scoring system for predicting tumor origin of uterine carcinomas of indeterminate histology. Abdom. Imaging 2015, 40, 2529–2540. [Google Scholar] [CrossRef] [PubMed]
- Xu, G.; Wang, D.; Ling, X.; Lu, H.; Lin, R.; Shi, Y.; Zhang, B. Diagnostic Value of Assessment of Cervical Involvement in Early-Stage Endometrial Adenocarcinoma: Comparison of Magnetic Resonance Imaging (MRI) Versus Hysteroscopy. Med. Sci. Monit. 2018, 24, 7952–7957. [Google Scholar] [CrossRef] [PubMed]
- Brown, M.A.; Mattrey, R.F.; Stamato, S.; Sirlin, C.B. MRI of the Female Pelvis Using Vaginal Gel. Am. J. Roentgenol. 2005, 185, 1221–1227. [Google Scholar] [CrossRef] [PubMed]
- Neves, T.R.; Correia, M.T.; Serrado, M.A.; Horta, M.; Caetano, A.P.; Cunha, T.M. Staging of Endometrial Cancer Using Fusion T2-Weighted Images with Diffusion-Weighted Images: A Way to Avoid Gadolinium? Cancers 2022, 14, 384. [Google Scholar] [CrossRef] [PubMed]
- Saleh, M.; Virarkar, M.; Bhosale, P.; El Sherif, S.; Javadi, S.; Faria, S.C. Endometrial Cancer, the Current International Federation of Gynecology and Obstetrics Staging System, and the Role of Imaging. J. Comput. Assist. Tomogr. 2020, 44, 714–729. [Google Scholar] [CrossRef]
- Rechichi, G.; Galimberti, S.; Signorelli, M.; Franzesi, C.T.; Perego, P.; Valsecchi, M.G.; Sironi, S. Endometrial Cancer: Correlation of Apparent Diffusion Coefficient With Tumor Grade, Depth of Myometrial Invasion, and Presence of Lymph Node Metastases. Am. J. Roentgenol. 2011, 197, 256–262. [Google Scholar] [CrossRef]
- Keles, D.K.; Evrimler, S.; Merd, N.; Erdemoglu, E. Endometrial cancer: The role of MRI quantitative assessment in preoperative staging and risk stratification. Acta Radiol. 2022, 63, 1126–1133. [Google Scholar] [CrossRef] [PubMed]
- Nougaret, S.; Reinhold, C.; Alsharif, S.S.; Addley, H.; Arceneau, J.; Molinari, N.; Guiu, B.; Sala, E. Endometrial Cancer: Combined MR Volumetry and Diffusion-weighted Imaging for Assessment of Myometrial and Lymphovascular Invasion and Tumor Grade. Radiology 2015, 276, 797–808. [Google Scholar] [CrossRef]
- Soneji, N.D.; Bharwani, N.; Ferri, A.; Stewart, V.; Rockall, A. Pre-operative MRI staging of endometrial cancer in a multicentre cancer network: Can we match single centre study results? Eur. Radiol. 2018, 28, 4725–4734. [Google Scholar] [CrossRef]
- Bi, Q.; Bi, G.; Wang, J.; Zhang, J.; Li, H.; Gong, X.; Ren, L.; Wu, K. Diagnostic Accuracy of MRI for Detecting Cervical Invasion in Patients with Endometrial Carcinoma: A Meta-Analysis. J. Cancer 2021, 12, 754–764. [Google Scholar] [CrossRef]
- Szadkowska, M.A.; Pałucki, J.; Cieszanowski, A. Diagnosis and treatment of peritoneal carcinomatosis—A comprehensive overview. Pol. J. Radiol. 2023, 88, e89–e97. [Google Scholar] [CrossRef] [PubMed]
- Turkbey, B.; Czarniecki, M.; Shih, J.H.; Harmon, S.A.; Agarwal, P.K.; Apolo, A.B.; Citrin, D.E.; Gulley, J.L.; Harisinghani, M.; Madan, R.A.; et al. Ferumoxytol-Enhanced MR Lymphography for Detection of Metastatic Lymph Nodes in Genitourinary Malignancies: A Prospective Study. AJR Am. J. Roentgenol. 2020, 214, 105–113. [Google Scholar] [CrossRef] [PubMed]
- Kyriazi, S.; Kaye, S.B.; deSouza, N.M. Imaging ovarian cancer and peritoneal metastases—Current and emerging techniques. Nat. Rev. Clin. Oncol. 2010, 7, 381–393. [Google Scholar] [CrossRef] [PubMed]
- Sallée, C.; Margueritte, F.; Gouy, S.; Tardieu, A.; Belghiti, J.; Lambaudie, E.; Collinet, P.; Guyon, F.; Legros, M.; Monteil, J.; et al. FDG-PET/CT and Para-Aortic Staging in Endometrial Cancer. A French Multicentric Study. J. Clin. Med. 2021, 10, 1746. [Google Scholar] [CrossRef]
- Kadkhodayan, S.; Shahriari, S.; Treglia, G.; Yousefi, Z.; Sadeghi, R. Accuracy of 18-F-FDG PET imaging in the follow up of endometrial cancer patients: Systematic review and meta-analysis of the literature. Gynecol. Oncol. 2013, 128, 397–404. [Google Scholar] [CrossRef]
- Fasmer, K.E.; Gulati, A.; Dybvik, J.A.; Wagner-Larsen, K.S.; Lura, N.; Salvesen, Ø.; Forsse, D.; Trovik, J.; Pijnenborg, J.M.A.; Krakstad, C.; et al. Preoperative pelvic MRI and 2-[(18)F]FDG PET/CT for lymph node staging and prognostication in endometrial cancer-time to revisit current imaging guidelines? Eur. Radiol. 2023, 33, 221–232. [Google Scholar] [CrossRef]
- Stewart, K.I.; Chasen, B.; Erwin, W.; Fleming, N.; Westin, S.N.; Dioun, S.; Frumovitz, M.; Ramirez, P.T.; Lu, K.H.; Wong, F.; et al. Preoperative PET/CT does not accurately detect extrauterine disease in patients with newly diagnosed high-risk endometrial cancer: A prospective study. Cancer 2019, 125, 3347–3353. [Google Scholar] [CrossRef] [PubMed]
- Tsuyoshi, H.; Tsujikawa, T.; Yamada, S.; Okazawa, H.; Yoshida, Y. Diagnostic value of (18)F-FDG PET/MRI for staging in patients with endometrial cancer. Cancer Imaging 2020, 20, 75. [Google Scholar] [CrossRef] [PubMed]
- Ironi, G.; Mapelli, P.; Bergamini, A.; Fallanca, F.; Candotti, G.; Gnasso, C.; Taccagni, G.L.; Sant’Angelo, M.; Scifo, P.; Bezzi, C.; et al. Hybrid PET/MRI in Staging Endometrial Cancer: Diagnostic and Predictive Value in a Prospective Cohort. Clin. Nucl. Med. 2022, 47, e221–e229. [Google Scholar] [CrossRef] [PubMed]
- Jónsdóttir, B.; Ripoll, M.A.; Bergman, A.; Silins, I.; Poromaa, I.S.; Ahlström, H.; Stålberg, K. Validation of 18F-FDG PET/MRI and diffusion-weighted MRI for estimating the extent of peritoneal carcinomatosis in ovarian and endometrial cancer—A pilot study. Cancer Imaging 2021, 21, 34. [Google Scholar] [CrossRef] [PubMed]
- van den Heerik, A.; Horeweg, N.; de Boer, S.M.; Bosse, T.; Creutzberg, C.L. Adjuvant therapy for endometrial cancer in the era of molecular classification: Radiotherapy, chemoradiation and novel targets for therapy. Int. J. Gynecol. Cancer 2021, 31, 594–604. [Google Scholar] [CrossRef] [PubMed]
- Abu-Rustum, N.; Yashar, C.; Arend, R.; Barber, E.; Bradley, K.; Brooks, R.; Campos, S.M.; Chino, J.; Chon, H.S.; Chu, C.; et al. Uterine Neoplasms, Version 1.2023, NCCN Clinical Practice Guidelines in Oncology. J. Natl. Compr. Canc Netw. 2023, 21, 181–209. [Google Scholar] [CrossRef] [PubMed]
- Rei, M.; Rodrigues, I.; Condeço, P.; Igreja, F.; Veríssimo, C.; Mendinhos, G. Endometrial cancer: Preoperative versus intraoperative staging. J. Gynecol. Obstet. Hum. Reprod. 2019, 49, 101647. [Google Scholar] [CrossRef]
- Bell, M.C.; Torgerson, J.; Seshadri-Kreaden, U.; Suttle, A.W.; Hunt, S. Comparison of outcomes and cost for endometrial cancer staging via traditional laparotomy, standard laparoscopy and robotic techniques. Gynecol. Oncol. 2008, 111, 407–411. [Google Scholar] [CrossRef]
- Boggess, J.F.; Gehrig, P.A.; Cantrell, L.; Shafer, A.; Ridgway, M.; Skinner, E.N.; Fowler, W.C. A comparative study of 3 surgical methods for hysterectomy with staging for endometrial cancer: Robotic assistance, laparoscopy, laparotomy. Am. J. Obstet. Gynecol. 2008, 199, e361–e369. [Google Scholar] [CrossRef]
- Burke, W.M.; Orr, J.; Leitao, M.; Salom, E.; Gehrig, P.; Olawaiye, A.B.; Brewer, M.; Boruta, D.; Villella, J.; Herzog, T.; et al. Endometrial cancer: A review and current management strategies: Part I. Gynecol. Oncol. 2014, 134, 385–392. [Google Scholar] [CrossRef]
- Restaino, S.; Paglietti, C.; Arcieri, M.; Biasioli, A.; Della Martina, M.; Mariuzzi, L.; Andreetta, C.; Titone, F.; Bogani, G.; Raimondo, D.; et al. Management of Patients Diagnosed with Endometrial Cancer: Comparison of Guidelines. Cancers 2023, 15, 1091. [Google Scholar] [CrossRef] [PubMed]
- de Boer, S.M.; Powell, M.E.; Mileshkin, L.; Katsaros, D.; Bessette, P.; Haie-Meder, C.; Ottevanger, P.B.; Ledermann, J.A.; Khaw, P.; Colombo, A.; et al. Adjuvant chemoradiotherapy versus radiotherapy alone for women with high-risk endometrial cancer (PORTEC-3): Final results of an international, open-label, multicentre, randomised, phase 3 trial. Lancet Oncol. 2018, 19, 295–309. [Google Scholar] [CrossRef]
- Shen, J.L.; O’Connor, K.W.; Moni, J.; Zweizig, S.; Fitzgerald, T.J.; Ko, E.C. Definitive Radiation Therapy for Medically Inoperable Endometrial Carcinoma. Adv. Radiat. Oncol. 2023, 8, 101003. [Google Scholar] [CrossRef] [PubMed]
- Harkenrider, M.M.; Abu-Rustum, N.; Albuquerque, K.; Bradfield, L.; Bradley, K.; Dolinar, E.; Doll, C.M.; Elshaikh, M.; Frick, M.A.; Gehrig, P.A.; et al. Radiation Therapy for Endometrial Cancer: An American Society for Radiation Oncology Clinical Practice Guideline. Pract. Radiat. Oncol. 2023, 13, 41–65. [Google Scholar] [CrossRef] [PubMed]
- Knisely, A.; Huang, Y.; Li, Y.; Prabhu, V.S.; Wright, J.D. Adjuvant and first line chemotherapy use for endometrial cancer. Gynecol. Oncol. Rep. 2022, 41, 101002. [Google Scholar] [CrossRef]
- Nomura, H.; Aoki, D.; Michimae, H.; Mizuno, M.; Nakai, H.; Arai, M.; Sasagawa, M.; Ushijima, K.; Sugiyama, T.; Saito, M.; et al. Effect of Taxane Plus Platinum Regimens vs Doxorubicin Plus Cisplatin as Adjuvant Chemotherapy for Endometrial Cancer at a High Risk of Progression: A Randomized Clinical Trial. JAMA Oncol. 2019, 5, 833–840. [Google Scholar] [CrossRef]
- Concin, N.; Matias-Guiu, X.; Vergote, I.; Cibula, D.; Mirza, M.R.; Marnitz, S.; Ledermann, J.; Bosse, T.; Chargari, C.; Fagotti, A.; et al. ESGO/ESTRO/ESP guidelines for the management of patients with endometrial carcinoma. Int. J. Gynecol. Cancer 2021, 31, 12–39. [Google Scholar] [CrossRef]
- Rodrigues da Cunha Colombo Bonadio, R.; Gondim Meira Velame Azevedo, R.; Harada, G.; Cabral Severino da Costa, S.; Costa Miranda, V.; de Freitas, D.; Abdo Filho, E.; Alves de Oliveira Ferreira, P.; Gabrielli, F.; Del Pilar Estevez Diz, M. Adjuvant Carboplatin and Paclitaxel Chemotherapy Followed by Radiotherapy in High-Risk Endometrial Cancer: A Retrospective Analysis. J. Glob. Oncol. 2018, 4, 146. [Google Scholar] [CrossRef]
- Gómez-Raposo, C.; Merino Salvador, M.; Aguayo Zamora, C.; Casado Saenz, E. Adjuvant chemotherapy in endometrial cancer. Cancer Chemother. Pharmacol. 2020, 85, 477–486. [Google Scholar] [CrossRef]
- Fishman, D.A.; Roberts, K.B.; Chambers, J.T.; Kohorn, E.I.; Schwartz, P.E.; Chambers, S.K. Radiation therapy as exclusive treatment for medically inoperable patients with stage I and II endometrioid carcinoma with endometrium. Gynecol. Oncol. 1996, 61, 189–196. [Google Scholar] [CrossRef]
- Shenfield, C.B.; Pearcey, R.G.; Ghosh, S.; Dundas, G.S. The management of inoperable Stage I endometrial cancer using intracavitary brachytherapy alone: A 20-year institutional review. Brachytherapy 2009, 8, 278–283. [Google Scholar] [CrossRef] [PubMed]
- Kumar, S.; Podratz, K.C.; Bakkum-Gamez, J.N.; Dowdy, S.C.; Weaver, A.L.; McGree, M.E.; Cliby, W.A.; Keeney, G.L.; Thomas, G.; Mariani, A. Prospective assessment of the prevalence of pelvic, paraaortic and high paraaortic lymph node metastasis in endometrial cancer. Gynecol. Oncol. 2014, 132, 38–43. [Google Scholar] [CrossRef] [PubMed]
- Chan, J.K.; Cheung, M.K.; Huh, W.K.; Osann, K.; Husain, A.; Teng, N.N.; Kapp, D.S. Therapeutic role of lymph node resection in endometrioid corpus cancer: A study of 12,333 patients. Cancer 2006, 107, 1823–1830. [Google Scholar] [CrossRef]
- Faria, S.C.; Sagebiel, T.; Balachandran, A.; Devine, C.; Lal, C.; Bhosale, P.R. Imaging in endometrial carcinoma. Indian. J. Radiol. Imaging 2015, 25, 137–147. [Google Scholar] [CrossRef] [PubMed]
- Dellino, M.; Cerbone, M.; Laganà, A.S.; Vitagliano, A.; Vimercati, A.; Marinaccio, M.; Baldini, G.M.; Malvasi, A.; Cicinelli, E.; Damiani, G.R.; et al. Upgrading Treatment and Molecular Diagnosis in Endometrial Cancer-Driving New Tools for Endometrial Preservation? Int. J. Mol. Sci. 2023, 24, 9780. [Google Scholar] [CrossRef] [PubMed]
- Crosbie, E.J.; Kitson, S.J.; McAlpine, J.N.; Mukhopadhyay, A.; Powell, M.E.; Singh, N. Endometrial cancer. Lancet 2022, 399, 1412–1428. [Google Scholar] [CrossRef] [PubMed]
- Marín-Jiménez, J.A.; García-Mulero, S.; Matías-Guiu, X.; Piulats, J.M. Facts and Hopes in Immunotherapy of Endometrial Cancer. Clin. Cancer Res. 2022, 28, 4849–4860. [Google Scholar] [CrossRef] [PubMed]
- Nougaret, S.; Horta, M.; Sala, E.; Lakhman, Y.; Thomassin-Naggara, I.; Kido, A.; Masselli, G.; Bharwani, N.; Sadowski, E.; Ertmer, A.; et al. Endometrial Cancer MRI staging: Updated Guidelines of the European Society of Urogenital Radiology. Eur. Radiol. 2019, 29, 792–805. [Google Scholar] [CrossRef]
- Bourou, M.Z.; Matsas, A.; Vrekoussis, T.; Mastorakos, G.; Valsamakis, G.; Panoskaltsis, T. Conservative treatment of endometrial cancer in women of reproductive age (Review). Mol. Clin. Oncol. 2023, 19, 55. [Google Scholar] [CrossRef]
- Ruiz, M.P.; Huang, Y.; Hou, J.Y.; Tergas, A.I.; Burke, W.M.; Ananth, C.V.; Neugut, A.I.; Hershman, D.L.; Wright, J.D. All-cause mortality in young women with endometrial cancer receiving progesterone therapy. Am. J. Obstet. Gynecol. 2017, 217, 669.e1–669.e13. [Google Scholar] [CrossRef]




















| Stages | Description |
|---|---|
| Stage I | Confined to uterine corpus and ovary a |
| IA | Disease limited to the endometrium OR non-aggressive histological type, with < 50% myometrial involvement, no focal LVSI b, or good disease prognosis. |
| IA1 | Non-aggressive histological type limited to an endometrial polyp or confined to endometrium. |
| IA2 | Non-aggressive histological type with < 50% myometrial involvement with no to focal LVSI b. |
| IA3 | Low-grade endometrioid carcinomas limited to uterus or ovary a. |
| IB | Non-aggressive histological type with > 50% myometrial invasion, and no to focal LVSI b. |
| IC | Aggressive histological subtype limited to a polyp or confined to endometrium. |
| Stage II | Invasion of cervical stroma with no extrauterine extension, or substantial LVSI b, or aggressive histological type with any myometrial invasion. |
| IIA | Non-aggressive histological type with invasion of cervical stroma. |
| IIB | Non-aggressive histological type with substantial LVSI b. |
| IIC | Aggressive histological subtype with any myometrial involvement. |
| Stage III | Local and/or regional metastasis of any histological subtype. |
| IIIA | Invasion of uterine serosa, adnexa, or both. |
| IIIA1 | Spread to ovary or fallopian tube (excluding lesions that meet stage IA3 criteria a). |
| IIIA2 | Spread to uterine subserosa or through uterine serosa. |
| IIIB | Metastasis or direct spread to the vaginal canal and/or parametria or pelvic peritoneum. |
| IIIB1 | Metastasis or direct spread to the vaginal canal and/or parametria. |
| IIIB2 | Metastasis to pelvic peritoneum. |
| IIIC | Metastasis to pelvic and/or para-aortic lymph nodes. |
| IIIC1 | Metastasis to pelvic lymph nodes. |
| IIIC1i | Micrometastasis to pelvic lymph nodes. |
| IIIC1ii | Macrometastasis to pelvic lymph nodes. |
| IIIC2 | Metastasis to para-aortic lymph nodes up to the renal vessels, and/or pelvic lymph node metastasis. |
| IIIC2i | Micrometastasis to para-aortic lymph nodes up to the renal vessels, and/or pelvic lymph node metastasis. |
| IIIC2ii | Macrometastasis to para-aortic lymph nodes up to the renal vessels, and/or pelvic lymph node metastasis. |
| Stage IV | Spread to the bladder mucosa and/or intestinal mucosa and/or distant metastasis. |
| IVA | Spread to the bladder mucosa and/or intestinal mucosa. |
| IVB | Abdominal peritoneal metastasis beyond the pelvic peritoneum, |
| IVC | Distant metastasis, included metastasis to any extra-abdominal or intra-abdominal lymph nodes superior to the renal vessels, lungs, liver, brain, or bone. |
| 2009 | 2023 | |
|---|---|---|
| Stage IA | <50% invasion of the myometrium or no invasion | Limited to endometrium with no or focal LVSI IA1 Non-aggressive, limited to polyp or endometrium IA2 Non-aggressive, involving less than ½ of myometrium with or without focal LVSI IA3 Low-grade endometroid carcinoma limited to the uterus and ovary |
| Stage IB | Invasion of >50% of the myometrium | IB Non-aggressive, with invasion of more than ½ of the myometrium with or without focal LVSI |
| Stage IC | IC Aggressive type limited to a polyp or confined to the endometrium |
| 2009 | 2023 | |
|---|---|---|
| Stage II | Tumor invading the cervical stroma but within the uterus | Invasion of cervix with extrauterine extension and extensive LVSI OR aggressive type with myometrial invasion IIA Non-aggressive type with invasion of cervix stroma IIB Substantial LVSI of non-aggressive type IIC Aggressive type with any myometrial involvement |
| 2009 | 2023 | |
|---|---|---|
| Stage III | Tumor spread locally or regionally, extrauterine disease present | Aggressive or non-aggressive extrauterine disease |
| Stage IIIA | Invasion of adnexa or uterine serosa | IIIA1 Spread to ovary or fallopian tube IIIA2 Spread to uterine subserosa or through uterine serosa |
| Stage IIIB | Invasion of parametrium and/or vagina | Metastasis to vagina and/or parametria or pelvic peritoneum IIIB1 Direct spread to vagina or parametria IIIB2 Metastasis to pelvic peritoneum |
| Stage IIIC | Invasion of pelvic and/or para-aortic lymph nodes IIIC1 Metastasis to pelvic lymph nodes | Metastasis to pelvic or para-aortic lymph nodes or both IIIC1 Metastasis to pelvic lymph nodes IIIC1i Micrometastasis IIIC1ii Macrometastasis |
| IIIC2 Metastasis to para-aortic lymph nodes w/ or w/o spread to pelvic lymph nodes | IIIC2 Metastasis to para-aortic lymph nodes w/ or w/o spread to pelvic lymph nodes IIIC2i Micrometastasis IIIC2ii Macrometastasis |
| 2009 | 2023 | |
|---|---|---|
| Stage IV | Rectal or bladder involvement and/or distant metastasis present | Invasion of cervix with extrauterine extension and extensive LVSI OR aggressive type with myometrial invasion |
| Stage IVA | IVA Invasion of bladder or rectum | IVA Invasion of bladder and/or bowel mucosa |
| Stage IVB | IVB Invasion of other organs and/or lymph nodes | IVB Abdominal peritoneal metastasis |
| Stage IVC | IVC Metastasis to extra- or intra-abdominal lymph nodes or organs |
| Series Description | Slice Thickness (mm) | Inter-Slice Gap (mm) | FOV | Acquisition Time (min) | Frequency Encoding Direction | Acquired Matrix (Frequency × Phase) | b-Value (s/mm2) | Coverage |
|---|---|---|---|---|---|---|---|---|
| Coronal T2 weighted single-shot FSE (to include the kidneys) | 5 | 0 | 420 | 1.4 | Superior–inferior | 288 × 192 | Entire pelvis to include the kidneys | |
| Sagittal T2 weighted (FSE) | 5 | 0 | 240 | 2 | Anterior–posterior | 320 × 224 | Entire uterus, cervix | |
| Sagittal restricted—FOV DW images with spin echo | 5 | 0 | 240 | 16 | Superior–inferior | 96 × 80 | 50, 600 | Entire uterus, cervix |
| Axial T2 weighted FSE | 5 | 0 | 240 | 2 | Left–right | 320 × 224 | Entire pelvis | |
| Axial T1 weighted FSE | 5 | 0 | 240 | 2 | Left–right | 320 × 224 | Entire pelvis | |
| Axial DW images with spin echo | 5 | 0 | 380 | 8 | Left–right | 96 × 160 | 50, 400, 800 | Entire pelvis |
| Axial 3D unenhanced T1-weighted spoiled gradient-recalled echo with fat suppression | 5 | −2.5 | 240 | 1 | Left–right | 320 × 224 | Entire pelvis | |
| Sagittal T1-weighted dynamic contrast-enhanced spoiled gradient-recalled echo with fat suppression | 5 | −2.5 | 240 | 1 | Superior–inferior | 256 × 224 | Entire uterus, cervix | |
| Three-dimensional contrast-enhanced T1-weighted spoiled gradient-recalled echo with fat suppression | 5 | −2.5 | 240 | 1 | Left–right | 320 × 224 | Entire pelvis |
Disclaimer/Publisher’s Note: The statements, opinions and data contained in all publications are solely those of the individual author(s) and contributor(s) and not of MDPI and/or the editor(s). MDPI and/or the editor(s) disclaim responsibility for any injury to people or property resulting from any ideas, methods, instructions or products referred to in the content. |
© 2024 by the authors. Licensee MDPI, Basel, Switzerland. This article is an open access article distributed under the terms and conditions of the Creative Commons Attribution (CC BY) license (https://creativecommons.org/licenses/by/4.0/).
Share and Cite
Menendez-Santos, M.; Gonzalez-Baerga, C.; Taher, D.; Waters, R.; Virarkar, M.; Bhosale, P. Endometrial Cancer: 2023 Revised FIGO Staging System and the Role of Imaging. Cancers 2024, 16, 1869. https://doi.org/10.3390/cancers16101869
Menendez-Santos M, Gonzalez-Baerga C, Taher D, Waters R, Virarkar M, Bhosale P. Endometrial Cancer: 2023 Revised FIGO Staging System and the Role of Imaging. Cancers. 2024; 16(10):1869. https://doi.org/10.3390/cancers16101869
Chicago/Turabian StyleMenendez-Santos, Manuel, Carlos Gonzalez-Baerga, Daoud Taher, Rebecca Waters, Mayur Virarkar, and Priya Bhosale. 2024. "Endometrial Cancer: 2023 Revised FIGO Staging System and the Role of Imaging" Cancers 16, no. 10: 1869. https://doi.org/10.3390/cancers16101869
APA StyleMenendez-Santos, M., Gonzalez-Baerga, C., Taher, D., Waters, R., Virarkar, M., & Bhosale, P. (2024). Endometrial Cancer: 2023 Revised FIGO Staging System and the Role of Imaging. Cancers, 16(10), 1869. https://doi.org/10.3390/cancers16101869

