Development of a Genetically Engineered Mouse Model Recapitulating LKB1 and PTEN Deficiency in Gastric Cancer Pathogenesis
Abstract
Simple Summary
Abstract
1. Introduction
2. Materials and Methods
2.1. Animal Models
2.2. Mouse Tail DNA Isolation
2.3. PCR Genotyping
2.4. Magnetic Resonance Imaging
2.5. Histology
2.6. Immunohistochemistry (IHC) and Immunofluorescence (IF)
2.7. Fecal Occult Blood Test
2.8. Blood Chemistry
2.9. Statistical Analysis
3. Results
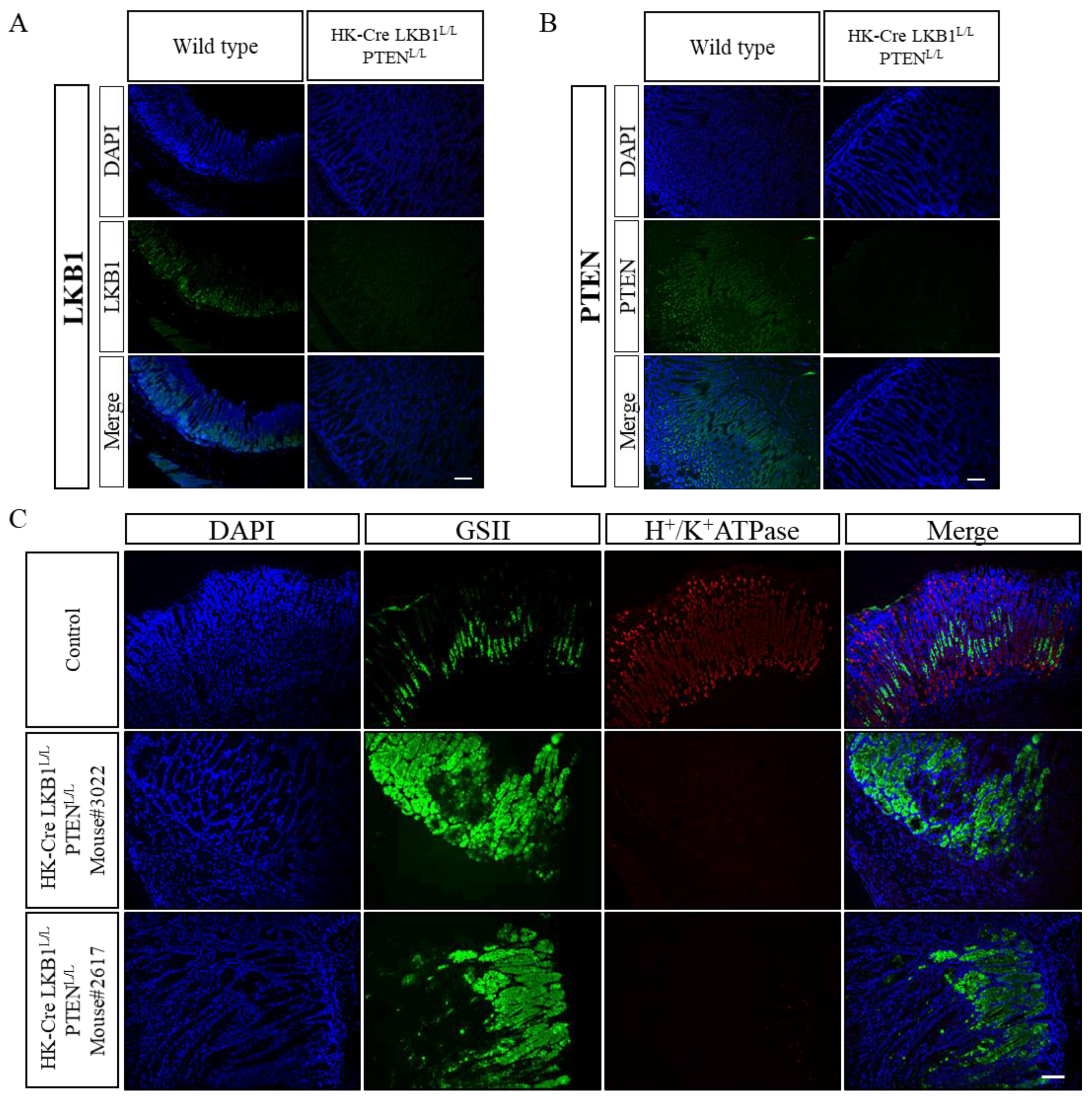
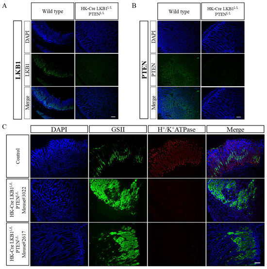
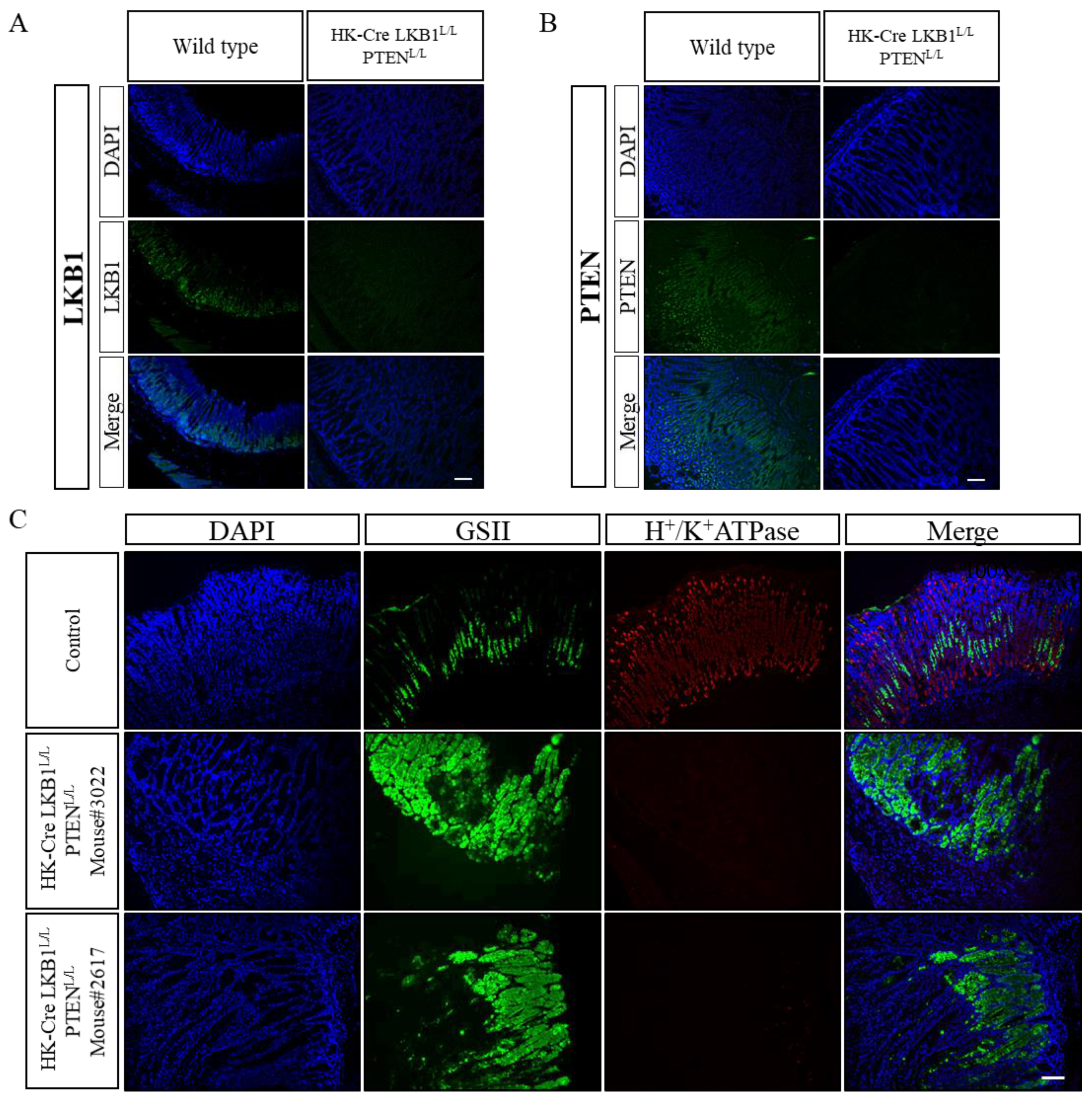
3.1. Conditional Knockout of LKB1 and PTEN Leads to the Development of Gastric Cancer in Mice
3.2. H+/K+ ATPase-Cre LKB1L/L PTENL/L Mice Develop Intestinal-Type Gastric Adenocarcinomas
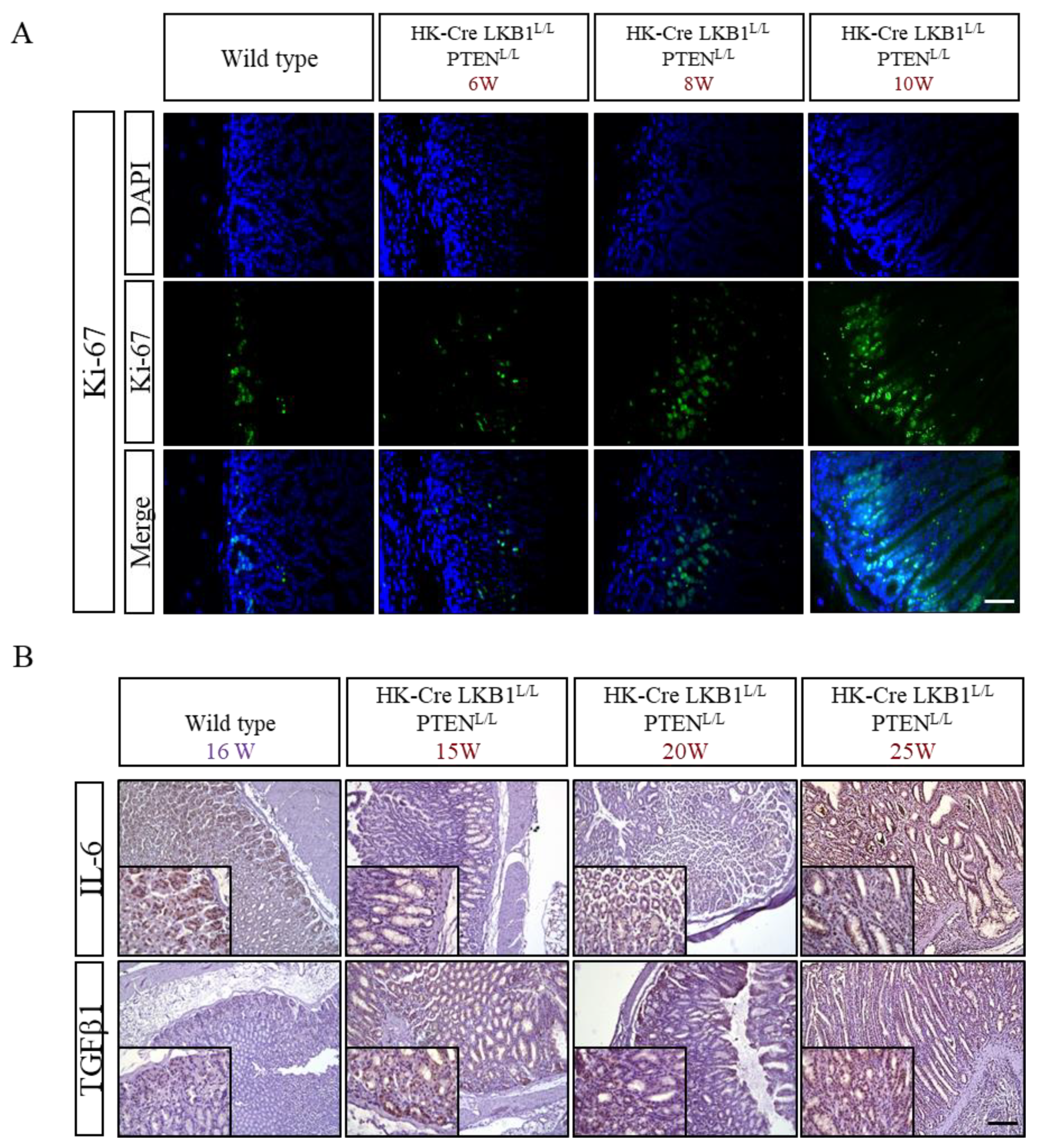
3.3. PTEN and LKB1 Loss Promoted Cell Proliferation and Increased Inflammatory Cytokine Expression in the Stomach
3.4. LKB1 and PTEN Loss Upregulated the Expression of EMT Markers in Gastric Lesions
3.5. H+/K+ ATPase-Cre; LKB1L/L; PTENL/L Downregulated SOX2 and Upregulated the Expression of Stem Cell Markers in Mice Gastric Tissues
4. Discussion
5. Conclusions
Author Contributions
Funding
Institutional Review Board Statement
Informed Consent Statement
Data Availability Statement
Acknowledgments
Conflicts of Interest
References
- Tan, P.; Yeoh, K.-G. Genetics and Molecular Pathogenesis of Gastric Adenocarcinoma. Gastroenterology 2015, 149, 1153–1162.e3. [Google Scholar] [CrossRef] [PubMed]
- Morgan, E.; Arnold, M.; Camargo, M.C.; Gini, A.; Kunzmann, A.T.; Matsuda, T.; Meheus, F.; Verhoeven, R.H.; Vignat, J.; Laversanne, M.; et al. The current and future incidence and mortality of gastric cancer in 185 countries, 2020-40: A population-based modelling study. EClinicalMedicine 2022, 47, 101404. [Google Scholar] [CrossRef] [PubMed]
- Holscher, A.H.; Drebber, U.; Mönig, S.P.; Schulte, C.; Vallböhmer, D.; Bollschweiler, E. Early gastric cancer: Lymph node metastasis starts with deep mucosal infiltration. Ann. Surg. 2009, 250, 791–797. [Google Scholar] [CrossRef] [PubMed]
- Abdelfatah, M.M.; Barakat, M.; Othman, M.O.; Grimm, I.S.; Uedo, N. The incidence of lymph node metastasis in submucosal early gastric cancer according to the expanded criteria: A systematic review. Surg. Endosc. 2019, 33, 26–32. [Google Scholar] [CrossRef] [PubMed]
- McLean, M.H.; El-Omar, E.M. Genetics of gastric cancer. Nat. Rev. Gastroenterol. Hepatol. 2014, 11, 664–674. [Google Scholar] [CrossRef]
- Sano, T.; Aiko, T. New Japanese classifications and treatment guidelines for gastric cancer: Revision concepts and major revised points. Gastric Cancer 2011, 14, 97–100. [Google Scholar] [CrossRef]
- Wadhwa, R.; Song, S.; Lee, J.-S.; Yao, Y.; Wei, Q.; Ajani, J.A. Gastric cancer—Molecular and clinical dimensions. Nat. Rev. Clin. Oncol. 2013, 10, 643–655. [Google Scholar] [CrossRef]
- Choi, I.J.; Kim, C.G.; Lee, J.Y.; Kim, Y.-I.; Kook, M.-C.; Park, B.; Joo, J. Family History of Gastric Cancer and Helicobacter pylori Treatment. N. Engl. J. Med. 2020, 382, 427–436. [Google Scholar] [CrossRef]
- Yuasa, Y. Control of gut differentiation and intestinal-type gastric carcinogenesis. Nat. Rev. Cancer 2003, 3, 592–600. [Google Scholar] [CrossRef]
- Johansson, M.E.V.; Sjövall, H.; Hansson, G.C. The gastrointestinal mucus system in health and disease. Nat. Rev. Gastroenterol. Hepatol. 2013, 10, 352–361. [Google Scholar] [CrossRef]
- Taupin, D.; Podolsky, D.K. Trefoil factors: Initiators of mucosal healing. Nat. Rev. Mol. Cell. Biol. 2003, 4, 721–732. [Google Scholar] [CrossRef] [PubMed]
- Choi, E.; Roland, J.T.; Barlow, B.J.; O’Neal, R.; E Rich, A.; Nam, K.T.; Shi, C.; Goldenring, J.R. Cell lineage distribution atlas of the human stomach reveals heterogeneous gland populations in the gastric antrum. Gut 2014, 63, 1711–1720. [Google Scholar] [CrossRef] [PubMed]
- Clyne, M.; May, F.E.B. The Interaction of Helicobacter pylori with TFF1 and Its Role in Mediating the Tropism of the Bacteria Within the Stomach. Int. J. Mol. Sci. 2019, 20, 4400. [Google Scholar] [CrossRef] [PubMed]
- Hoffmann, W. TFF2, a MUC6-binding lectin stabilizing the gastric mucus barrier and more (Review). Int. J. Oncol. 2015, 47, 806–816. [Google Scholar] [CrossRef] [PubMed]
- Bessède, E.; Dubus, P.; Mégraud, F.; Varon, C. Helicobacter pylori infection and stem cells at the origin of gastric cancer. Oncogene 2015, 34, 2547–2555. [Google Scholar] [CrossRef] [PubMed]
- Lennerz, J.K.; Kim, S.-H.; Oates, E.L.; Huh, W.J.; Doherty, J.M.; Tian, X.; Bredemeyer, A.J.; Goldenring, J.R.; Lauwers, G.Y.; Shin, Y.-K.; et al. The Transcription Factor MIST1 Is a Novel Human Gastric Chief Cell Marker Whose Expression Is Lost in Metaplasia, Dysplasia, and Carcinoma. Am. J. Pathol. 2010, 177, 1514–1533. [Google Scholar] [CrossRef]
- Xiao, S.; Zhou, L. Gastric Stem Cells: Physiological and Pathological Perspectives. Front. Cell Dev. Biol. 2020, 8, 571536. [Google Scholar] [CrossRef]
- Wang, B.; Chen, Q.; Cao, Y.; Ma, X.; Yin, C.; Jia, Y.; Zang, A.; Fan, W. LGR5 Is a Gastric Cancer Stem Cell Marker Associated with Stemness and the EMT Signature Genes NANOG, NANOGP8, PRRX1, TWIST1, and BMI1. PLoS ONE 2016, 11, e0168904. [Google Scholar] [CrossRef]
- Fatehullah, A.; Terakado, Y.; Sagiraju, S.; Tan, T.L.; Sheng, T.; Tan, S.H.; Murakami, K.; Swathi, Y.; Ang, N.; Rajarethinam, R.; et al. A tumour-resident Lgr5+ stem-cell-like pool drives the establishment and progression of advanced gastric cancers. Nat. Cell Biol. 2021, 23, 1299–1313. [Google Scholar] [CrossRef]
- Hütz, K.; Mejías-Luque, R.; Farsakova, K.; Ogris, M.; Krebs, S.; Anton, M.; Vieth, M.; Schüller, U.; Schneider, M.R.; Blum, H.; et al. The stem cell factor SOX2 regulates the tumorigenic potential in human gastric cancer cells. Carcinogenesis 2014, 35, 942–950. [Google Scholar] [CrossRef]
- Jian, S.-F.; Hsiao, C.-C.; Chen, S.-Y.; Weng, C.-C.; Kuo, T.-L.; Wu, D.-C.; Hung, W.-C.; Cheng, K.-H. Utilization of Liquid Chromatography Mass Spectrometry Analyses to Identify LKB1–APC Interaction in Modulating Wnt/β-Catenin Pathway of Lung Cancer Cells. Mol. Cancer Res. 2014, 12, 622–635. [Google Scholar] [CrossRef] [PubMed]
- Zbuk, K.M.; Eng, C. Hamartomatous polyposis syndromes. Nat. Clin. Pract. Gastroenterol. Hepatol. 2007, 4, 492–502. [Google Scholar] [CrossRef] [PubMed]
- Shackelford, D.B.; Shaw, R.J. The LKB1–AMPK pathway: Metabolism and growth control in tumour suppression. Nat. Rev. Cancer 2009, 9, 563–575. [Google Scholar] [CrossRef] [PubMed]
- Momcilovic, M.; Shackelford, D.B. Targeting LKB1 in cancer—Exposing and exploiting vulnerabilities. Br. J. Cancer 2015, 113, 574–584. [Google Scholar] [CrossRef] [PubMed]
- Mihaylova, M.M.; Shaw, R.J. The AMPK signalling pathway coordinates cell growth, autophagy and metabolism. Nat. Cell Biol. 2011, 13, 1016–1023. [Google Scholar] [CrossRef] [PubMed]
- Guertin, D.A.; Sabatini, D.M. Defining the Role of mTOR in Cancer. Cancer Cell 2007, 12, 9–22. [Google Scholar] [CrossRef] [PubMed]
- Hollander, M.C.; Blumenthal, G.M.; Dennis, P.A. PTEN loss in the continuum of common cancers, rare syndromes and mouse models. Nat. Rev. Cancer 2011, 11, 289–301. [Google Scholar] [CrossRef]
- Song, M.S.; Salmena, L.; Pandolfi, P.P. The functions and regulation of the PTEN tumour suppressor. Nat. Rev. Mol. Cell Biol. 2012, 13, 283–296. [Google Scholar] [CrossRef]
- Matsuoka, T.; Yashiro, M. The Role of PI3K/Akt/mTOR Signaling in Gastric Carcinoma. Cancers 2014, 6, 1441–1463. [Google Scholar] [CrossRef]
- Fei, G.; Ebert, M.P.A.; Mawrin, C.; Leodolter, A.; Schmidt, N.; Dietzmann, K.; Malfertheiner, P. Reduced PTEN expression in gastric cancer and in the gastric mucosa of gastric cancer relatives. Eur. J. Gastroenterol. Hepatol. 2002, 14, 297–303. [Google Scholar] [CrossRef]
- Yang, Z.; Yuan, X.-G.; Chen, J.; Luo, S.-W.; Luo, Z.-J.; Lu, N.-H. Reduced expression of PTEN and increased PTEN phosphorylation at residue Ser380 in gastric cancer tissues: A novel mechanism of PTEN inactivation. Clin. Res. Hepatol. Gastroenterol. 2013, 37, 72–79. [Google Scholar] [CrossRef] [PubMed]
- Hsin, H. Genetically Engineered Mouse Model Recapitulating LKB1 and PTEN Loss in Gastric Cancer; Institute of Biomedical Sciences, National Sun Yat-sen University: Kaohsiung, Taiwan, 2016; pp. 1–75. [Google Scholar]
- Weng, C.-C.; Hawse, J.R.; Subramaniam, M.; Chang, V.H.S.; Yu, W.C.Y.; Hung, W.-C.; Chen, L.-T.; Cheng, K.-H. KLF10 loss in the pancreas provokes activation of SDF-1 and induces distant metastases of pancreatic ductal adenocarcinoma in the Kras p53 model. Oncogene 2017, 36, 5532–5543. [Google Scholar] [CrossRef] [PubMed]
- Weng, C.-C.; Hsieh, M.-J.; Wu, C.-C.; Lin, Y.-C.; Shan, Y.-S.; Hung, W.-C.; Chen, L.-T.; Cheng, K.-H. Loss of the transcriptional repressor TGIF1 results in enhanced Kras-driven development of pancreatic cancer. Mol. Cancer 2019, 18, 96. [Google Scholar] [CrossRef] [PubMed]
- Li, Q.; Karam, S.M.; Gordon, J.I. Diphtheria Toxin-mediated Ablation of Parietal Cells in the Stomach of Transgenic Mice. J. Biol. Chem. 1996, 271, 3671–3676. [Google Scholar] [CrossRef] [PubMed]
- Zhao, Z.; Hou, N.; Sun, Y.; Teng, Y.; Yang, X. Atp4b promoter directs the expression of Cre recombinase in gastric parietal cells of transgenic mice. J. Genet. Genom. 2010, 37, 647–652. [Google Scholar] [CrossRef] [PubMed]
- Hallinan, J.T.P.D.; Venkatesh, S.K. Gastric carcinoma: Imaging diagnosis, staging and assessment of treatment response. Cancer Imaging 2013, 13, 212–227. [Google Scholar] [CrossRef] [PubMed]
- Uysal, E.; Acar, Y.A.; Gökmen, E.; Kutur, A.; Doğan, H. Hypertriglyceridemia Induced Pancreatitis (Chylomicronemia Syndrome) Treated with Supportive Care. Case Rep. Crit. Care 2014, 2014, 767831. [Google Scholar] [CrossRef][Green Version]
- O’neil, A.; Petersen, C.P.; Choi, E.; Engevik, A.C.; Goldenring, J.R. Unique Cellular Lineage Composition of the First Gland of the Mouse Gastric Corpus. J. Histochem. Cytochem. 2017, 65, 47–58. [Google Scholar] [CrossRef]
- Yoshizawa, N.; Takenaka, Y.; Yamaguchi, H.; Tetsuya, T.; Tanaka, H.; Tatematsu, M.; Nomura, S.; Goldenring, J.R.; Kaminishi, M. Emergence of spasmolytic polypeptide-expressing metaplasia in Mongolian gerbils infected with Helicobacter pylori. Lab. Investig. 2007, 87, 1265–1276. [Google Scholar] [CrossRef]
- Li, M.-L.; Hong, X.-X.; Zhang, W.-J.; Liang, Y.-Z.; Cai, T.-T.; Xu, Y.-F.; Pan, H.-F.; Kang, J.-Y.; Guo, S.-J.; Li, H.-W. Helicobacter pylori plays a key role in gastric adenocarcinoma induced by spasmolytic polypeptide-expressing metaplasia. World J. Clin. Cases 2023, 11, 3714–3724. [Google Scholar] [CrossRef]
- Hu, B.; El Hajj, N.; Sittler, S.; Lammert, N.; Barnes, R.; Meloni-Ehrig, A. Gastric cancer: Classification, histology and application of molecular pathology. J. Gastrointest. Oncol. 2012, 3, 251–261. [Google Scholar] [CrossRef] [PubMed]
- Bayrak, R.; Haltas, H.; Yenidunya, S. The value of CDX2 and cytokeratins 7 and 20 expression in differentiating colorectal adenocarcinomas from extraintestinal gastrointestinal adenocarcinomas: Cytokeratin 7-/20+ phenotype is more specific than CDX2 antibody. Diagn. Pathol. 2012, 7, 9. [Google Scholar] [CrossRef]
- Chu, P.G.; Chung, L.; Weiss, L.M.; Lau, S.K. Determining the Site of Origin of Mucinous Adenocarcinoma: An Immunohistochemical Study of 175 Cases. Am. J. Surg. Pathol. 2011, 35, 1830–1836. [Google Scholar] [CrossRef]
- Otsuka, N.; Nakagawa, Y.; Uchinami, H.; Yamamoto, Y.; Arita, J. Gastric cancer simultaneously complicated with extrahepatic bile duct metastasis and portal vein tumor thrombus: A case report. Surg. Case Rep. 2023, 9, 182. [Google Scholar] [CrossRef]
- Mandal, P.K.; Chakrabarti, S.; Ray, A.; Chattopadhyay, B.; Das, S. Mucin histochemistry of stomach in metaplasia and adenocarcinoma: An observation. Indian J. Med. Paediatr. Oncol. 2013, 34, 229–233. [Google Scholar] [CrossRef] [PubMed]
- Ashizawa, T.; Okada, R.; Suzuki, Y.; Takagi, M.; Yamazaki, T.; Sumi, T.; Aoki, T.; Ohnuma, S.; Aoki, T. Clinical significance of interleukin-6 (IL-6) in the spread of gastric cancer: Role of IL-6 as a prognostic factor. Gastric Cancer 2005, 8, 124–131. [Google Scholar] [CrossRef] [PubMed]
- Sanjabi, S.; Zenewicz, L.A.; Kamanaka, M.; Flavell, R.A. Anti-inflammatory and pro-inflammatory roles of TGF-beta, IL-10, and IL-22 in immunity and autoimmunity. Curr. Opin. Pharmacol. 2009, 9, 447–453. [Google Scholar] [CrossRef] [PubMed]
- Sebbagh, M.; Santoni, M.J.; Hall, B.; Borg, J.-P.; Schwartz, M.A. Regulation of LKB1/STRAD localization and function by E-cadherin. Curr. Biol. 2009, 19, 37–42. [Google Scholar] [CrossRef]
- Winter, M.J.; Nagelkerken, B.; Mertens, A.E.; Rees-Bakker, H.A.; Bruijn, I.H.B.-D.; Litvinov, S.V. Expression of Ep-CAM shifts the state of cadherin-mediated adhesions from strong to weak. Exp. Cell Res. 2003, 285, 50–58. [Google Scholar] [CrossRef]
- Shan, Y.-Q.; Ying, R.-C.; Zhou, C.-H.; Zhu, A.-K.; Ye, J.; Zhu, W.; Ju, T.-F.; Jin, H.-C. MMP-9 is increased in the pathogenesis of gastric cancer by the mediation of HER2. Cancer Gene Ther. 2015, 22, 101–107. [Google Scholar] [CrossRef]
- Wang, X.; Chang, X.; He, C.; Fan, Z.; Yu, Z.; Yu, B.; Wu, X.; Hou, J.; Li, J.; Su, L.; et al. ATP5B promotes the metastasis and growth of gastric cancer by activating the FAK/AKT/MMP2 pathway. FASEB J. 2021, 35, e20649. [Google Scholar] [CrossRef] [PubMed]
- Mutoh, H.; Sashikawa, M.; Sugano, K. Sox2 expression is maintained while gastric phenotype is completely lost in Cdx2-induced intestinal metaplastic mucosa. Differentiation 2011, 81, 92–98. [Google Scholar] [CrossRef] [PubMed]
- Jung, K.H.; Kim, P.J.; Kim, J.K.; Noh, J.H.; Bae, H.J.; Eun, J.W.; Xie, H.J.; Shan, J.M.; Ping, W.Y.; Park, W.S.; et al. Decreased expression of TFF2 and gastric carcinogenesis. Mol. Cell. Toxicol. 2010, 6, 261–269. [Google Scholar] [CrossRef]
- Klonisch, T.; Wiechec, E.; Hombach-Klonisch, S.; Ande, S.R.; Wesselborg, S.; Schulze-Osthoff, K.; Los, M. Cancer stem cell markers in common cancers—Therapeutic implications. Trends Mol. Med. 2008, 14, 450–460. [Google Scholar] [CrossRef]
- Shamai, Y.; Alperovich, D.C.; Yakhini, Z.; Skorecki, K.; Tzukerman, M. Reciprocal Reprogramming of Cancer Cells and Associated Mesenchymal Stem Cells in Gastric Cancer. Stem. Cells 2019, 37, 176–189. [Google Scholar] [CrossRef] [PubMed]
- Mills, J.C.; Shivdasani, R.A. Gastric Epithelial Stem Cells. Gastroenterology 2011, 140, 412–424. [Google Scholar] [CrossRef] [PubMed]
- Qiao, X.T.; Gumucio, D.L. Current molecular markers for gastric progenitor cells and gastric cancer stem cells. J. Gastroenterol. 2011, 46, 855–865. [Google Scholar] [CrossRef]
- Vries, R.G.; Huch, M.; Clevers, H. Stem cells and cancer of the stomach and intestine. Mol. Oncol. 2010, 4, 373–384. [Google Scholar] [CrossRef]
- Takebe, N.; Miele, L.; Harris, P.J.; Jeong, W.; Bando, H.; Kahn, M.; Yang, S.X.; Ivy, S.P. Targeting Notch, Hedgehog, and Wnt pathways in cancer stem cells: Clinical update. Nat. Rev. Clin. Oncol. 2015, 12, 445–464. [Google Scholar] [CrossRef]
- Takaishi, S.; Okumura, T.; Tu, S.; Wang, S.S.; Shibata, W.; Vigneshwaran, R.; Gordon, S.A.; Shimada, Y.; Wang, T.C. Identification of Gastric Cancer Stem Cells Using the Cell Surface Marker CD44. Stem. Cells 2009, 27, 1006–1020. [Google Scholar] [CrossRef]
- Sanchez-Cespedes, M. A role for gene in human cancer beyond the Peutz-Jeghers syndrome. Oncogene 2007, 26, 7825–7832. [Google Scholar] [CrossRef] [PubMed]
- Zamcheck, N.; Grable, E.; Ley, A.; Norman, L. Occurrence of Gastric Cancer among Patients with Pernicious Anemia at the Boston-City-Hospital. N. Engl. J. Med. 1955, 252, 1103–1110. [Google Scholar] [CrossRef] [PubMed]
- Ylikorkala, A.; Rossi, D.J.; Korsisaari, N.; Luukko, K.; Alitalo, K.; Henkemeyer, M.; Mäkelä, T.P. Vascular Abnormalities and Deregulation of VEGF in Lkb1 -Deficient Mice. Science 2001, 293, 1323–1326. [Google Scholar] [CrossRef] [PubMed]
- Jishage, K.; Nezu, J.; Kawase, Y.; Iwata, T.; Watanabe, M.; Miyoshi, A.; Ose, A.; Habu, K.; Kake, T.; Kamada, N.; et al. Role of Lkb1, the causative gene of Peutz-Jegher’s syndrome, in embryogenesis and polyposis. Proc. Natl. Acad. Sci. USA 2002, 99, 8903–8908. [Google Scholar] [CrossRef] [PubMed]
- De Wilde, R.F.; Ottenhof, N.A.; Jansen, M.; Morsink, F.H.M.; de Leng, W.W.J.; Offerhaus, G.J.A.; Brosens, L.A. Analysis of LKB1 mutations and other molecular alterations in pancreatic acinar cell carcinoma. Mod. Pathol. 2011, 24, 1229–1236. [Google Scholar] [CrossRef] [PubMed][Green Version]
- Jiang, S.; Chen, R.; Yu, J.; Li, N.; Ke, R.; Luo, L.; Zou, J.; Zhang, J.; Zhang, K.; Lu, N.; et al. Clinical significance and role of LKB1 in gastric cancer. Mol. Med. Rep. 2016, 13, 249–256. [Google Scholar] [CrossRef][Green Version]
- Babina, I.S.; A McSherry, E.; Donatello, S.; Hill, A.D.; Hopkins, A.M. A novel mechanism of regulating breast cancer cell migration via palmitoylation-dependent alterations in the lipid raft affiliation of CD44. Breast Cancer Res. 2014, 16, R19. [Google Scholar] [CrossRef]
- Li, J.; Yen, C.; Liaw, D.; Podsypanina, K.; Bose, S.; Wang, S.I.; Puc, J.; Miliaresis, C.; Rodgers, L.; McCombie, R.; et al. PTEN, a Putative Protein Tyrosine Phosphatase Gene Mutated in Human Brain, Breast, and Prostate Cancer. Science 1997, 275, 1943–1947. [Google Scholar] [CrossRef]
- Kim, B.; Kang, S.Y.; Kim, D.; Heo, Y.J.; Kim, K.-M. PTEN Protein Loss and Loss-of-Function Mutations in Gastric Cancers: The Relationship with Microsatellite Instability, EBV, HER2, and PD-L1 Expression. Cancers 2020, 12, 1724. [Google Scholar] [CrossRef]
- Stange, D.E.; Koo, B.-K.; Huch, M.; Sibbel, G.; Basak, O.; Lyubimova, A.; Kujala, P.; Bartfeld, S.; Koster, J.; Geahlen, J.H.; et al. Differentiated Troy+ Chief Cells Act as Reserve Stem Cells to Generate All Lineages of the Stomach Epithelium. Cell 2013, 155, 357–368. [Google Scholar] [CrossRef]
- De Lau, W.; Barker, N.; Low, T.Y.; Koo, B.-K.; Li, V.S.W.; Teunissen, H.; Kujala, P.; Haegebarth, A.; Peters, P.J.; van de Wetering, M.; et al. Lgr5 homologues associate with Wnt receptors and mediate R-spondin signalling. Nature 2011, 476, 293–297. [Google Scholar] [CrossRef] [PubMed]
- Mao, J.; Fan, S.; Ma, W.; Fan, P.; Wang, B.; Zhang, J.; Wang, H.; Tang, B.; Zhang, Q.; Yu, X.; et al. Roles of Wnt/β-catenin signaling in the gastric cancer stem cells proliferation and salinomycin treatment. Cell Death Dis. 2014, 5, e1039. [Google Scholar] [CrossRef] [PubMed]
- Anastas, J.N.; Moon, R.T. WNT signalling pathways as therapeutic targets in cancer. Nat. Rev. Cancer 2013, 13, 11–26. [Google Scholar] [CrossRef] [PubMed]
- Li, C.; Pan, J.; Jiang, Y.; Yu, Y.; Jin, Z.; Chen, X. Characteristics of the Immune Cell Infiltration Landscape in Gastric Cancer to Assistant Immunotherapy. Front. Genet. 2021, 12, 793628. [Google Scholar] [CrossRef]








Disclaimer/Publisher’s Note: The statements, opinions and data contained in all publications are solely those of the individual author(s) and contributor(s) and not of MDPI and/or the editor(s). MDPI and/or the editor(s) disclaim responsibility for any injury to people or property resulting from any ideas, methods, instructions or products referred to in the content. |
© 2023 by the authors. Licensee MDPI, Basel, Switzerland. This article is an open access article distributed under the terms and conditions of the Creative Commons Attribution (CC BY) license (https://creativecommons.org/licenses/by/4.0/).
Share and Cite
Fang, K.-T.; Hung, H.; Lau, N.Y.S.; Chi, J.-H.; Wu, D.-C.; Cheng, K.-H. Development of a Genetically Engineered Mouse Model Recapitulating LKB1 and PTEN Deficiency in Gastric Cancer Pathogenesis. Cancers 2023, 15, 5893. https://doi.org/10.3390/cancers15245893
Fang K-T, Hung H, Lau NYS, Chi J-H, Wu D-C, Cheng K-H. Development of a Genetically Engineered Mouse Model Recapitulating LKB1 and PTEN Deficiency in Gastric Cancer Pathogenesis. Cancers. 2023; 15(24):5893. https://doi.org/10.3390/cancers15245893
Chicago/Turabian StyleFang, Kuan-Te, Hsin Hung, Nga Yin Sadonna Lau, Jou-Hsi Chi, Deng-Chyang Wu, and Kuang-Hung Cheng. 2023. "Development of a Genetically Engineered Mouse Model Recapitulating LKB1 and PTEN Deficiency in Gastric Cancer Pathogenesis" Cancers 15, no. 24: 5893. https://doi.org/10.3390/cancers15245893
APA StyleFang, K.-T., Hung, H., Lau, N. Y. S., Chi, J.-H., Wu, D.-C., & Cheng, K.-H. (2023). Development of a Genetically Engineered Mouse Model Recapitulating LKB1 and PTEN Deficiency in Gastric Cancer Pathogenesis. Cancers, 15(24), 5893. https://doi.org/10.3390/cancers15245893

