The Mechanism of Oxymatrine Targeting miR-27a-3p/PPAR-γ Signaling Pathway through m6A Modification to Regulate the Influence on Hemangioma Stem Cells on Propranolol Resistance
Abstract
Simple Summary
Abstract
1. Introduction
2. Materials and Methods
2.1. Flow Chart
2.2. Ethics Statement
2.3. Obtaining and Grouping Tissue Specimens of Patients with IH
2.4. Reverse Transcription-Polymerase Chain Reaction (RT-PCR)
2.5. Western Blot
2.6. Immunohistochemistry
2.7. Extraction and Isolation of HemSCs
2.8. Cell Transfection
2.9. Establishment of HemSC/PPNL Cell Line
2.10. CCK-8 Assay
2.11. Transwell Assay
2.12. Apoptosis Assay
2.13. Dual-Luciferase Reporter Gene Assay
2.14. MeRIP-RT-PCR
2.15. Oil Red O Staining
2.16. Tumor Xenograft Experiment
2.17. Statistics
3. Results
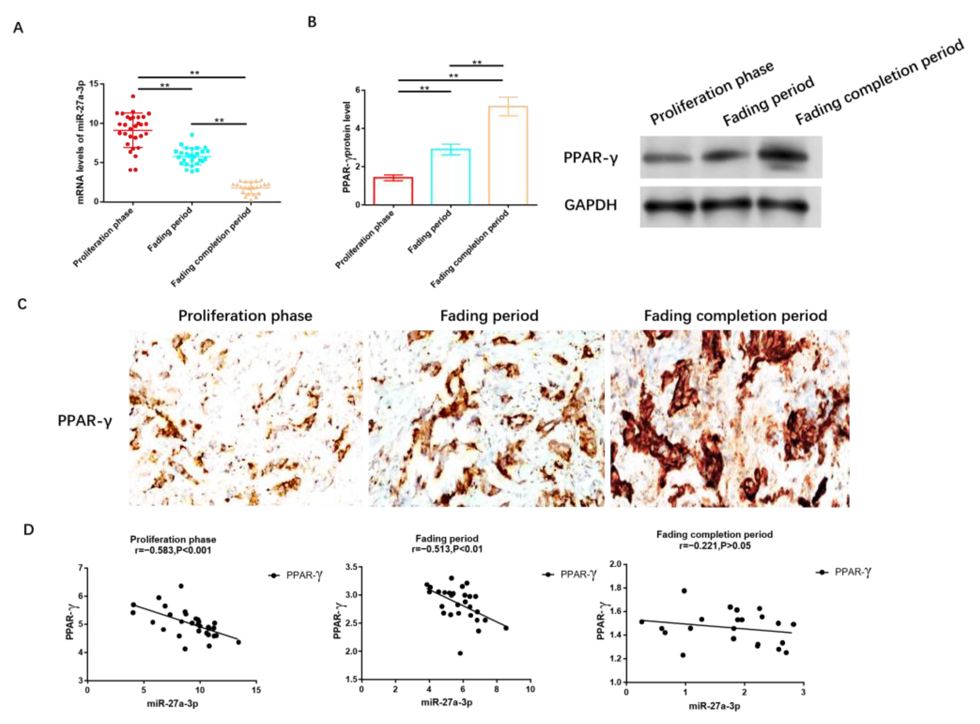
3.1. MiR-27a-3p Was Up-Regulated and PPAR-γ Was Down-Regulated in IH
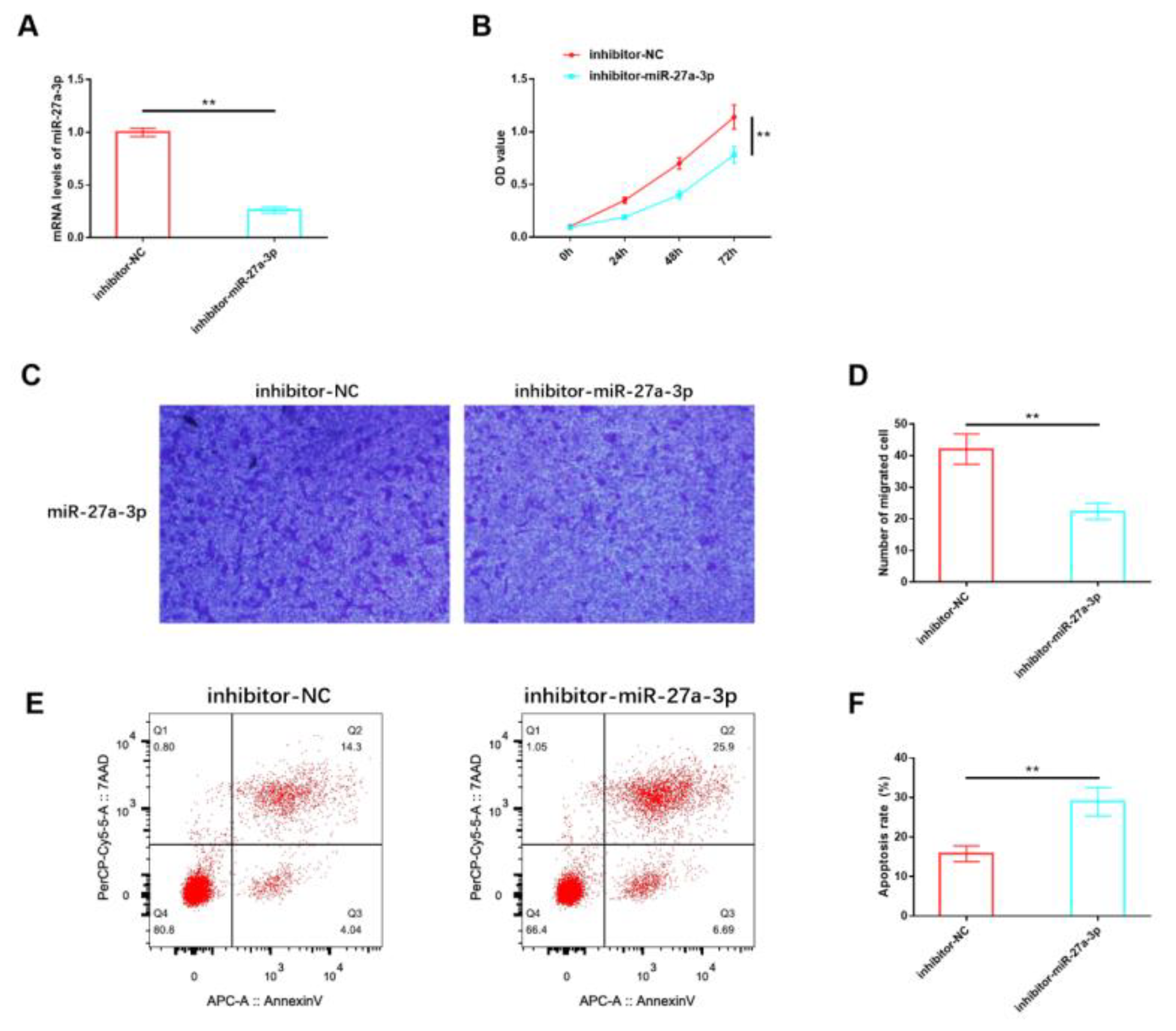
3.2. Effects of miR-27A-3p on the Biological Function of HemSCs
3.3. Effects of PPAR-γ on the Biological Function of HemSCs
3.4. MiR-27a-3p Exerts a Negative Regulatory Effect on PPAR-γ
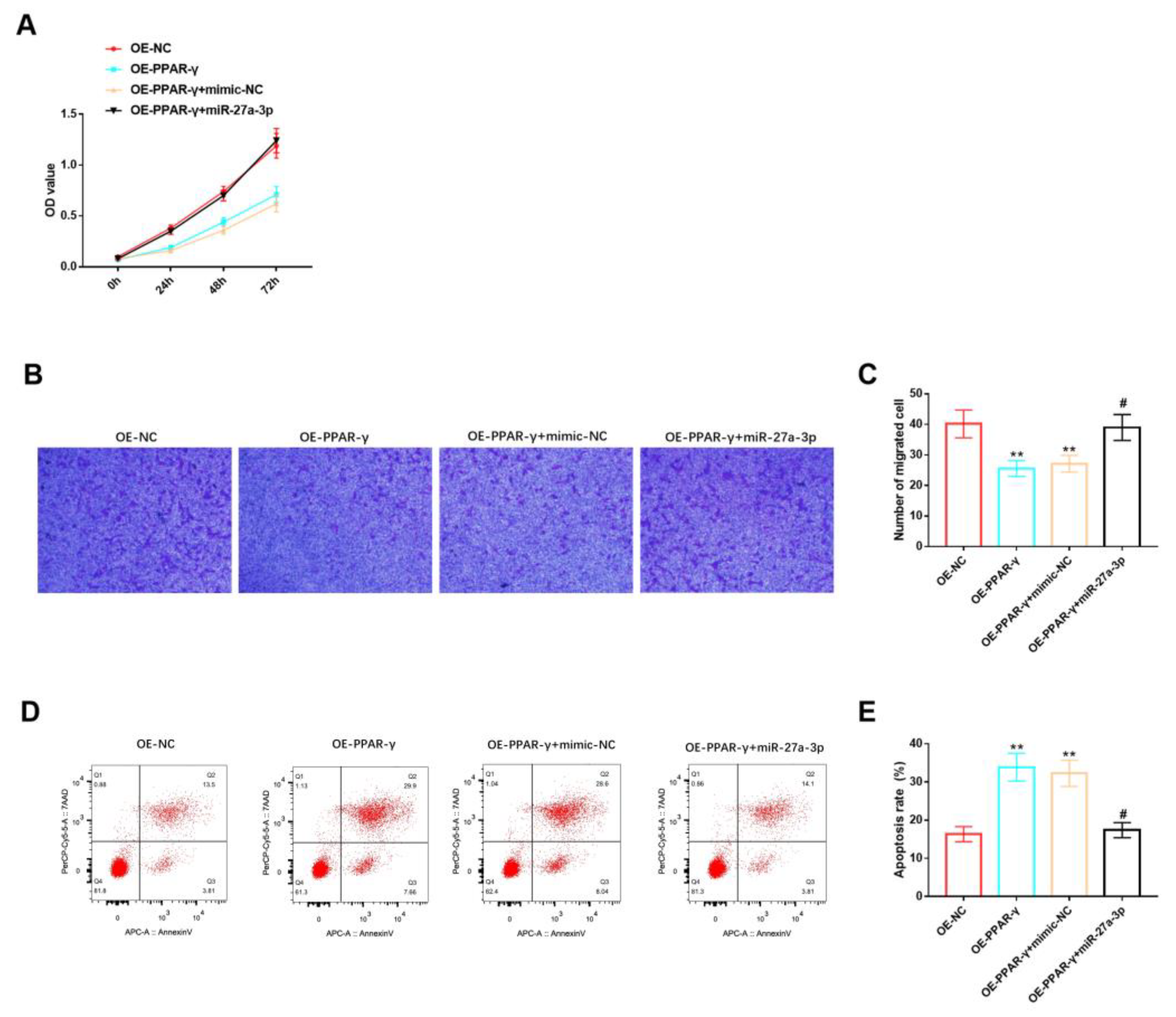
3.5. Effects of miR-27A-3p/PPAR-γ Signaling Pathway on Biological Functions of HemSCs
3.6. Effect of miR-27A-3p/PPAR-γ Signaling Pathway on Adipose Differentiation of HemSCs
3.7. Effects of miR-27A-3p/PPAR-γ Signaling Pathway on HemSCs/PPNL-Resistant Cells
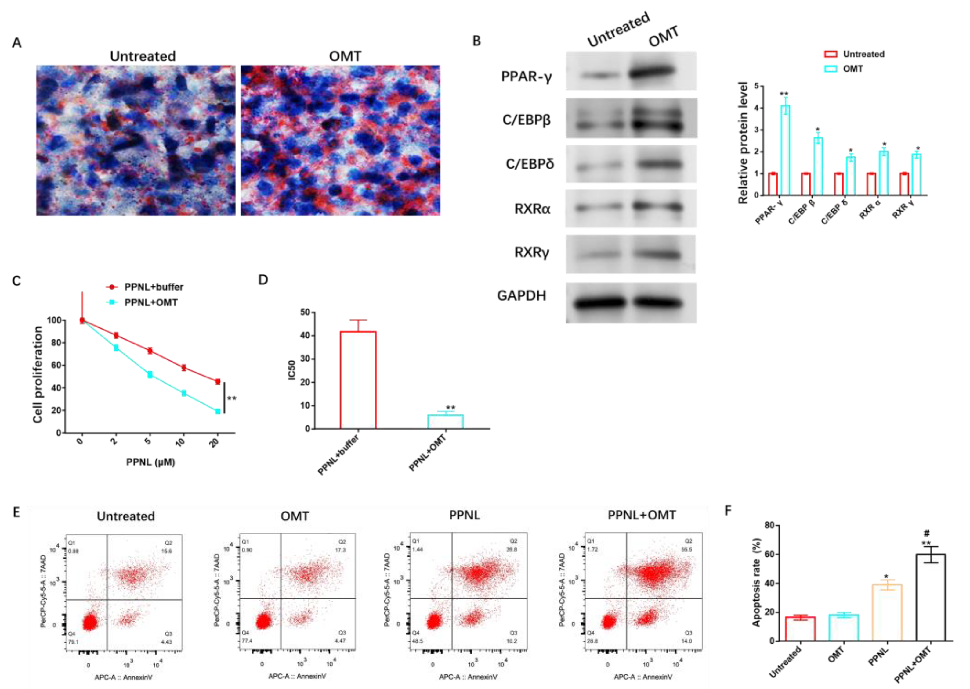
3.8. Effects of OMT on Adipose Differentiation and PPNL Resistance of HemSCs
3.9. OMT Enhances the Sensitivity of HemSCs to PPNL via Regulating miR-27a-3p/PPAR-γ Axis through Modifying m6A
3.10. OMT Regulation of miR-27A-3p/PPAR-γ Axis Facilitates Apoptosis In Vivo to Inhibit PPNL Resistance
4. Discussion
5. Conclusions
Supplementary Materials
Author Contributions
Funding
Institutional Review Board Statement
Informed Consent Statement
Data Availability Statement
Conflicts of Interest
References
- Kawaguchi, A.; Kunimoto, K.; Inaba, Y.; Mikita, N.; Kaminaka, C.; Kanazawa, N.; Yamamoto, Y.; Kakimoto, N.; Suenaga, T.; Takeuchi, T.; et al. Distribution analysis of infantile hemangioma or capillary malformation on the head and face in Japanese patients. J. Dermatol. 2019, 46, 849–852. [Google Scholar] [CrossRef] [PubMed]
- Wang, Q.Z.; Zhao, Z.L.; Liu, C.; Zheng, J.W. Exosome-derived miR-196b-5p facilitates intercellular interaction in infantile hemangioma via down-regulating CDKN1B. Ann. Transl. Med. 2021, 9, 394. [Google Scholar] [CrossRef] [PubMed]
- Wu, Y.; Li, H.; Xie, J.; Wang, F.; Cao, D.; Lou, Y. miR1395p affects cell proliferation, migration and adipogenesis by targeting insulinlike growth factor 1 receptor in hemangioma stem cells. Int. J. Mol. Med. 2020, 45, 69–77. [Google Scholar]
- Ying, H.; Han, Y.; Chen, Z.; Yu, Z.; Chang, L.; Ma, G.; Chen, Q.; Chang, S.; Qiu, Y.; Lin, X. The effect of 0.5% topical timolol cream on regression of superficial infantile haemangioma in the involuting phase: A prospective, randomized, self-controlled study. Eur. J. Dermatol. 2020, 30, 591–595. [Google Scholar] [CrossRef] [PubMed]
- Liu, C.; Zhao, Z.; Guo, S.; Zhang, L.; Fan, X.; Zheng, J. Exosomal miR-27a-3p derived from tumor-associated macrophage suppresses propranolol sensitivity in infantile hemangioma. Cell Immunol. 2021, 370, 104442. [Google Scholar] [CrossRef] [PubMed]
- Khan, Z.A.; Boscolo, E.; Picard, A.; Psutka, S.; Melero-Martin, J.M.; Bartch, T.C.; Mulliken, J.B.; Bischoff, J. Multipotential stem cells recapitulate human infantile hemangioma in immunodeficient mice. J. Clin. Investig. 2008, 118, 2592–2599. [Google Scholar] [CrossRef] [PubMed]
- Kleiman, A.; Keats, E.C.; Chan, N.G.; Khan, Z.A. Evolution of hemangioma endothelium. Exp. Mol. Pathol. 2012, 93, 264–272. [Google Scholar] [CrossRef] [PubMed]
- Edwards, A.K.; Glithero, K.; Grzesik, P.; Kitajewski, A.A.; Munabi, N.C.; Hardy, K.; Tan, Q.K.; Schonning, M.; Kangsamaksin, T.; Kitajewski, J.K.; et al. NOTCH3 regulates stem-to-mural cell differentiation in infantile hemangioma. JCI Insight 2017, 2, e93764. [Google Scholar] [CrossRef]
- Jin, X.; Fu, W.; Zhou, J.; Shuai, N.; Yang, Y.; Wang, B. Oxymatrine attenuates oxidized lowdensity lipoproteininduced HUVEC injury by inhibiting NLRP3 inflammasomemediated pyroptosis via the activation of the SIRT1/Nrf2 signaling pathway. Int. J. Mol. Med. 2021, 48, 187. [Google Scholar] [CrossRef]
- Fei, Z.W.; Qiu, M.K.; Qi, X.Q.; Dai, Y.X.; Wang, S.Q.; Quan, Z.W.; Liu, Y.B.; Ou, J.M. Oxymatrine suppresses proliferation and induces apoptosis of hemangioma cells through inhibition of HIF-1a signaling. Int. J. Immunopathol. Pharmacol. 2015, 28, 201–208. [Google Scholar] [CrossRef]
- Hiddingh, L.; Raktoe, R.S.; Jeuken, J.; Hulleman, E.; Noske, D.P.; Kaspers, G.J.; Vandertop, W.P.; Wesseling, P.; Wurdinger, T. Identification of temozolomide resistance factors in glioblastoma via integrative miRNA/mRNA regulatory network analysis. Sci. Rep. 2014, 4, 5260. [Google Scholar] [CrossRef] [PubMed]
- Bai, S.; Wu, Y.; Yan, Y.; Shao, S.; Zhang, J.; Liu, J.; Hui, B.; Liu, R.; Ma, H.; Zhang, X.; et al. Construct a circRNA/miRNA/mRNA regulatory network to explore potential pathogenesis and therapy options of clear cell renal cell carcinoma. Sci. Rep. 2020, 10, 13659. [Google Scholar] [CrossRef] [PubMed]
- Choe, N.; Kwon, D.H.; Ryu, J.; Shin, S.; Cho, H.J.; Joung, H.; Eom, G.H.; Ahn, Y.; Park, W.J.; Nam, K.I.; et al. miR-27a-3p Targets ATF3 to Reduce Calcium Deposition in Vascular Smooth Muscle Cells. Mol. Ther. Nucleic Acids 2020, 22, 627–639. [Google Scholar] [CrossRef] [PubMed]
- Dong, Y.; Fan, G.; Li, Y.; Zhou, Q. TUG1 Represses Apoptosis, Autophagy, and Inflammatory Response by Regulating miR-27a-3p/SLIT2 in Lipopolysaccharide-Treated Vascular Endothelial Cells. J. Surg. Res. 2020, 256, 345–354. [Google Scholar] [CrossRef] [PubMed]
- Yuan, S.M.; Chen, R.L.; Chen, H.N.; Shen, W.M.; Zhou, X.J. The role of the expression of PPAR-gamma gene in the adipogenesis in hemangioma evolution. Zhonghua Zheng Xing Wai Ke Za Zhi 2013, 29, 45–48. [Google Scholar] [PubMed]
- Lv, X.; Yan, J.; Jiang, J.; Zhou, X.; Lu, Y.; Jiang, H. MicroRNA-27a-3p suppression of peroxisome proliferator-activated receptor-gamma contributes to cognitive impairments resulting from sevoflurane treatment. J. Neurochem. 2017, 143, 306–319. [Google Scholar] [CrossRef] [PubMed]
- Lou, L.; Chen, G.; Zhong, B.; Liu, F. Lycium barbarum polysaccharide induced apoptosis and inhibited proliferation in infantile hemangioma endothelial cells via down-regulation of PI3K/AKT signaling pathway. Biosci. Rep. 2019, 39, BSR20191182. [Google Scholar] [CrossRef] [PubMed]
- Gu, L.L.; Li, Q.; Wu, N.Z.; Lu, J.Q.; Li, H.X.; Zhang, X.Y. Research progress on bidirectional effect of microRNA on Alzheimer’s disease and intervention with traditional Chinese medicine. Zhongguo Zhong Yao Za Zhi 2021, 46, 1743–1751. [Google Scholar]
- Nakata, W.; Uemura, M.; Sato, M.; Fujita, K.; Jingushi, K.; Ueda, Y.; Kitae, K.; Tsujikawa, K.; Nonomura, N. Expression of miR-27a-3p is an independent predictive factor for recurrence in clear cell renal cell carcinoma. Oncotarget 2015, 6, 21645–21654. [Google Scholar] [CrossRef][Green Version]
- Zhou, L.; Liang, X.; Zhang, L.; Yang, L.; Nagao, N.; Wu, H.; Liu, C.; Lin, S.; Cai, G.; Liu, J. MiR-27a-3p functions as an oncogene in gastric cancer by targeting BTG2. Oncotarget 2016, 7, 51943–51954. [Google Scholar] [CrossRef]
- Abd-Elbaset, M.; Mansour, A.M.; Ahmed, O.M.; Abo-Youssef, A.M. The potential chemotherapeutic effect of beta-ionone and/or sorafenib against hepatocellular carcinoma via its antioxidant effect, PPAR-gamma, FOXO-1, Ki-67, Bax, and Bcl-2 signaling pathways. Naunyn-Schmiedeberg’s Arch. Pharmacol. 2020, 393, 1611–1624. [Google Scholar] [CrossRef] [PubMed]
- Lu, Y.; Sun, Y.; Zhu, J.; Yu, L.; Jiang, X.; Zhang, J.; Dong, X.; Ma, B.; Zhang, Q. Oridonin exerts anticancer effect on osteosarcoma by activating PPAR-gamma and inhibiting Nrf2 pathway. Cell Death Dis. 2018, 9, 15. [Google Scholar] [CrossRef] [PubMed]
- Christofides, A.; Konstantinidou, E.; Jani, C.; Boussiotis, V.A. The role of peroxisome proliferator-activated receptors (PPAR) in immune responses. Metabolism 2021, 114, 154338. [Google Scholar] [CrossRef] [PubMed]
- Pedrotti, S.; Caccia, R.; Neguembor, M.V.; Garcia-Manteiga, J.M.; Ferri, G.; de Palma, C.; Canu, T.; Giovarelli, M.; Marra, P.; Fiocchi, A.; et al. The Suv420h histone methyltransferases regulate PPAR-gamma and energy expenditure in response to environmental stimuli. Sci. Adv. 2019, 5, eaav1472. [Google Scholar] [CrossRef] [PubMed]
- Kim, S.; Lee, N.; Park, E.S.; Yun, H.; Ha, T.U.; Jeon, H.; Yu, J.; Choi, S.; Shin, B.; Yu, J.; et al. T-Cell Death Associated Gene 51 Is a Novel Negative Regulator of PPARgamma That Inhibits PPARgamma-RXRalpha Heterodimer Formation in Adipogenesis. Mol. Cells 2021, 44, 1–12. [Google Scholar] [CrossRef] [PubMed]
- Yuan, S.M.; Guo, Y.; Xu, Y.; Wang, M.; Chen, H.N.; Shen, W.M. The adipogenesis in infantile hemangioma and the expression of adipogenic-related genes. Int. J. Clin. Exp. Pathol. 2017, 10, 11596–11602. [Google Scholar] [PubMed]
- Guo, L.; Wu, C.; Song, D.; Wang, L.; Li, J.; Sun, J.; Zhang, Y. Transcatheter Arterial Sclerosing Embolization for the Treatment of Giant Propranolol-Resistant Infantile Hemangiomas in the Parotid Region. J. Vasc. Interv. Radiol. 2021, 32, 293–298. [Google Scholar] [CrossRef]
- Liu, C.; Zhao, Z.; Ji, Z.; Jiang, Y.; Zheng, J. miR-187-3p Enhances Propranolol Sensitivity of Hemangioma Stem Cells. Cell Struct. Funct. 2019, 44, 41–50. [Google Scholar] [CrossRef]
- Su, J.W.; Zhou, X.H.; Ye, Y.X.; Jiang, Q. Effects of oxymatrine and vincristine on drug resistance in HCT-8/VCR cells and its mechanism. Zhongguo Ying Yong Sheng Li Xue Za Zhi 2020, 36, 350–353. [Google Scholar]
- Liang, L.; Wu, J.; Luo, J.; Wang, L.; Chen, Z.X.; Han, C.L.; Gan, T.Q.; Huang, J.A.; Cai, Z.W. Oxymatrine reverses 5-fluorouracil resistance by inhibition of colon cancer cell epithelial-mesenchymal transition and NF-kappaB signaling in vitro. Oncol. Lett. 2020, 19, 519–526. [Google Scholar]
- Zhang, B.; Wu, Q.; Li, B.; Wang, D.; Wang, L.; Zhou, Y.L. m(6)A regulator-mediated methylation modification patterns and tumor microenvironment infiltration characterization in gastric cancer. Mol. Cancer 2020, 19, 53. [Google Scholar] [CrossRef]
- Jin, D.; Guo, J.; Wu, Y.; Yang, L.; Wang, X.; Du, J.; Dai, J.; Chen, W.; Gong, K.; Miao, S.; et al. m(6)A demethylase ALKBH5 inhibits tumor growth and metastasis by reducing YTHDFs-mediated YAP expression and inhibiting miR-107/LATS2-mediated YAP activity in NSCLC. Mol. Cancer 2020, 19, 40. [Google Scholar] [CrossRef]
- Peng, W.; Li, J.; Chen, R.; Gu, Q.; Yang, P.; Qian, W.; Ji, D.; Wang, Q.; Zhang, Z.; Tang, J.; et al. Upregulated METTL3 promotes metastasis of colorectal Cancer via miR-1246/SPRED2/MAPK signaling pathway. J. Exp. Clin. Cancer Res. 2019, 38, 393. [Google Scholar] [CrossRef]











Disclaimer/Publisher’s Note: The statements, opinions and data contained in all publications are solely those of the individual author(s) and contributor(s) and not of MDPI and/or the editor(s). MDPI and/or the editor(s) disclaim responsibility for any injury to people or property resulting from any ideas, methods, instructions or products referred to in the content. |
© 2023 by the authors. Licensee MDPI, Basel, Switzerland. This article is an open access article distributed under the terms and conditions of the Creative Commons Attribution (CC BY) license (https://creativecommons.org/licenses/by/4.0/).
Share and Cite
Dai, Y.; Qiu, M.; Zhang, S.; Peng, J.; Hou, X.; Liu, J.; Li, F.; Ou, J. The Mechanism of Oxymatrine Targeting miR-27a-3p/PPAR-γ Signaling Pathway through m6A Modification to Regulate the Influence on Hemangioma Stem Cells on Propranolol Resistance. Cancers 2023, 15, 5213. https://doi.org/10.3390/cancers15215213
Dai Y, Qiu M, Zhang S, Peng J, Hou X, Liu J, Li F, Ou J. The Mechanism of Oxymatrine Targeting miR-27a-3p/PPAR-γ Signaling Pathway through m6A Modification to Regulate the Influence on Hemangioma Stem Cells on Propranolol Resistance. Cancers. 2023; 15(21):5213. https://doi.org/10.3390/cancers15215213
Chicago/Turabian StyleDai, Yuxin, Mingke Qiu, Shenglai Zhang, Jingyu Peng, Xin Hou, Jie Liu, Feifei Li, and Jingmin Ou. 2023. "The Mechanism of Oxymatrine Targeting miR-27a-3p/PPAR-γ Signaling Pathway through m6A Modification to Regulate the Influence on Hemangioma Stem Cells on Propranolol Resistance" Cancers 15, no. 21: 5213. https://doi.org/10.3390/cancers15215213
APA StyleDai, Y., Qiu, M., Zhang, S., Peng, J., Hou, X., Liu, J., Li, F., & Ou, J. (2023). The Mechanism of Oxymatrine Targeting miR-27a-3p/PPAR-γ Signaling Pathway through m6A Modification to Regulate the Influence on Hemangioma Stem Cells on Propranolol Resistance. Cancers, 15(21), 5213. https://doi.org/10.3390/cancers15215213
