LEM Domain Containing 1 Acts as a Novel Oncogene and Therapeutic Target for Triple-Negative Breast Cancer
Abstract
Simple Summary
Abstract
1. Introduction
2. Materials and Methods
2.1. Bioinformatics Analysis
2.2. Cell Lines and Culture
2.3. siRNA, shRNA, CRISPR/Cas9 Lentivirus and Plasmid Transfection
2.4. Western Blot
2.5. RNA Isolation, Reverse Transcription (RT) and Real-Time PCR
2.6. Cell Viability Assays
2.7. Clonogenic Assay
2.8. 5-Ethynyl-2′-deoxyuridine Assay
2.9. Wound Healing Assay
2.10. Cell Migration and Invasion
2.11. Immunofluorescence Staining
2.12. Tissue Microarray (TMA) and Immunohistochemistry (IHC)
2.13. Semi-Quantitative Analysis of TMA and IHC Staining
2.14. RNA-Sequencing and Signaling Pathway Assays
2.15. Animal Studies
2.16. Statistical Analysis
3. Results
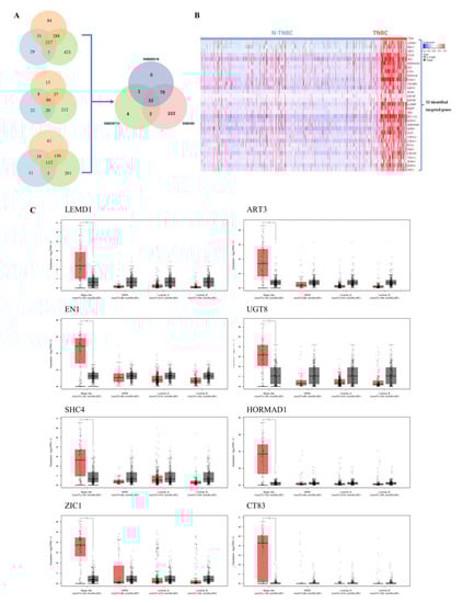
3.1. The High Expression of LEMD1 Is Associated with Poor Prognosis in TNBC
3.2. Pan-Cancer Analysis of LEMD1 Expression and Prognosis
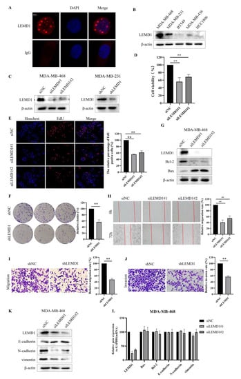
3.3. LEMD1 Promotes the Progression of TNBC In Vitro and In Vivo
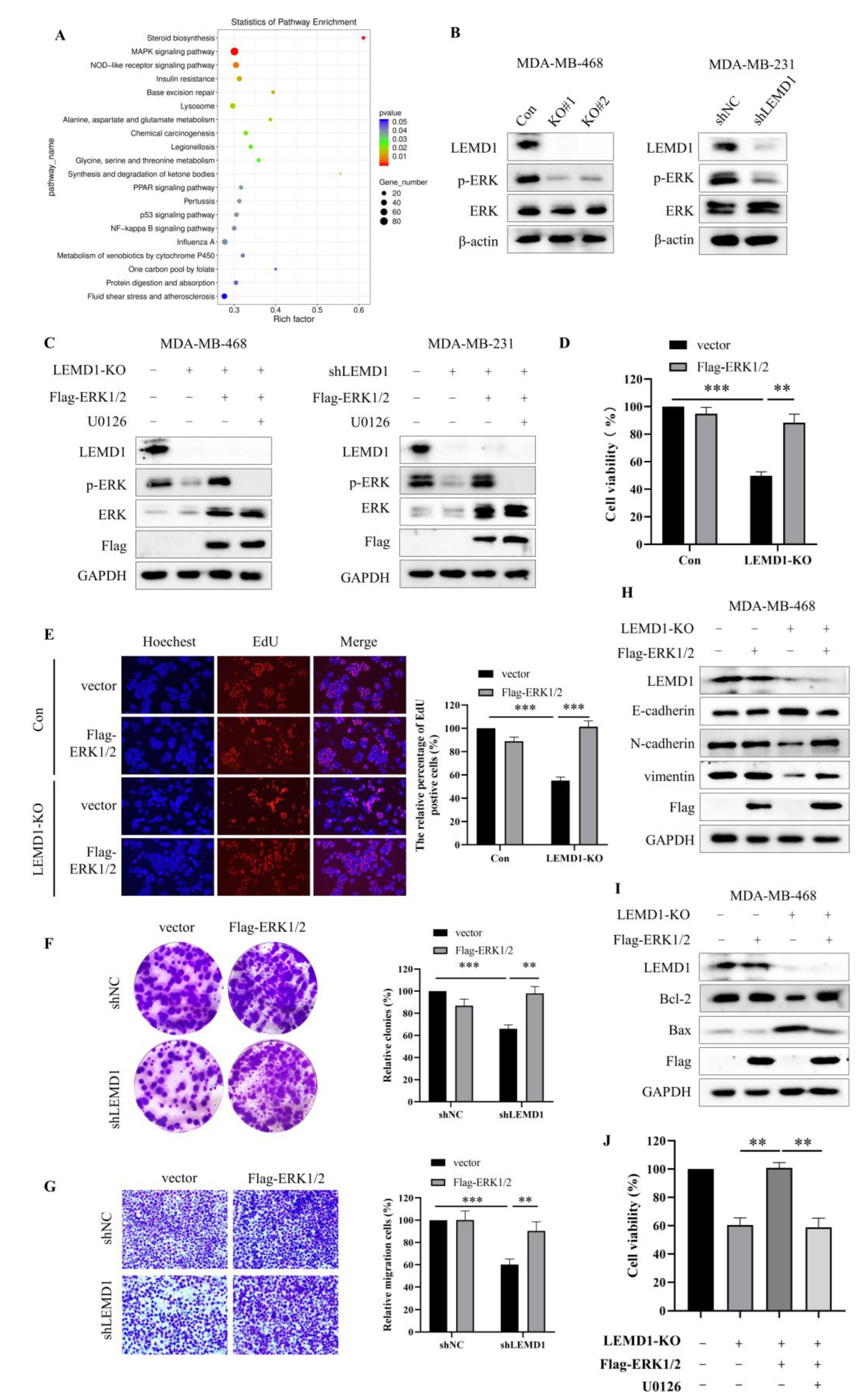
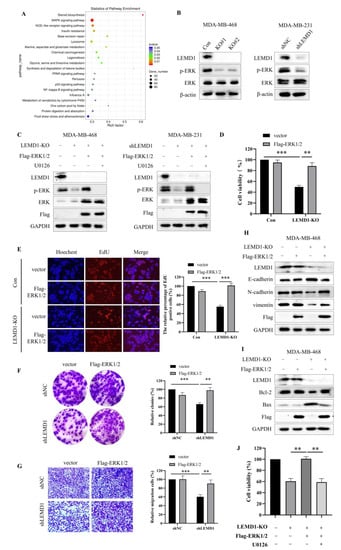
3.4. LEMD1 Promotes the Cell Proliferation and Invasion by Activating ERK Signaling Pathway in TNBC
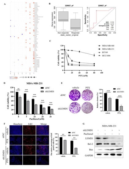
3.5. LEMD1 Knockdown Enhances the Chemosensitivity of TNBC Cells to Paclitaxel
4. Discussion
5. Conclusions
Supplementary Materials
Author Contributions
Funding
Institutional Review Board Statement
Informed Consent Statement
Data Availability Statement
Conflicts of Interest
References
- Sung, H.; Ferlay, J.; Siegel, R.L.; Laversanne, M.; Soerjomataram, I.; Jemal, A.; Bray, F. Global Cancer Statistics 2020: GLOBOCAN Estimates of Incidence and Mortality Worldwide for 36 Cancers in 185 Countries. CA Cancer J. Clin. 2021, 71, 209–249. [Google Scholar] [CrossRef]
- Harbeck, N.; Gnant, M. Breast cancer. Lancet 2017, 389, 1134–1150. [Google Scholar] [CrossRef]
- Bianchini, G.; Balko, J.M.; Mayer, I.A.; Sanders, M.E.; Gianni, L. Triple-negative breast cancer: Challenges and opportunities of a heterogeneous disease. Nat. Rev. Clin. Oncol. 2016, 13, 674–690. [Google Scholar] [CrossRef]
- Yin, L.; Duan, J.-J.; Bian, X.-W.; Yu, S.-C. Triple-negative breast cancer molecular subtyping and treatment progress. Breast Cancer Res. 2020, 22, 61. [Google Scholar] [CrossRef]
- Yuki, D.; Lin, Y.-M.; Fujii, Y.; Nakamura, Y.; Furukawa, Y. Isolation of LEM domain-containing 1, a novel testis-specific gene expressed in colorectal cancers. Oncol. Rep. 2004, 12, 275–280. [Google Scholar] [CrossRef]
- Ghafouri-Fard, S.; Ashtiani, Z.O.; Golian, B.S.; Hasheminasab, S.-M.; Modarressi, M.H. Expression of Two Testis-specific Genes, SPATA19 and LEMD1, in Prostate Cancer. Arch. Med. Res. 2010, 41, 195–200. [Google Scholar] [CrossRef]
- Li, Q.; Ge, Y.; Chen, X.; Wang, L.; Xia, Y.; Xu, Z.; Li, Z.; Wang, W.; Yang, L.; Zhang, D.; et al. LEM domain containing 1 promotes proliferation via activating the PI3K/Akt signaling pathway in gastric cancer. J. Cell. Biochem. 2019, 120, 15190–15201. [Google Scholar] [CrossRef]
- Cao, X.; Yao, N.; Zhao, Z.; Fu, Y.; Hu, Y.; Zhu, P.; Shi, W.; Tang, L. LEM domain containing 1 promotes pancreatic cancer growth and metastasis by p53 and mTORC1 signaling pathway. Bioengineered 2022, 13, 7771–7784. [Google Scholar] [CrossRef]
- Martinez-Romero, J.; Bueno-Fortes, S.; Martín-Merino, M.; De Molina, A.R.; De Las Rivas, J. Survival marker genes of colorectal cancer derived from consistent transcriptomic profiling. BMC Genom. 2018, 19 (Suppl. 8), 857. [Google Scholar] [CrossRef]
- Sasahira, T.; Kurihara, M.; Nakashima, C.; Kirita, T.; Kuniyasu, H. LEM domain containing 1 promotes oral squamous cell carcinoma invasion and endothelial transmigration. Br. J. Cancer 2016, 115, 52–58. [Google Scholar] [CrossRef]
- Xu, M.; Lin, B.; Zheng, D.; Wen, J.; Hu, W.; Li, C.; Zhang, X.; Zhang, X.; Qu, J. LEM domain containing 1 promotes thyroid cancer cell proliferation and migration by activating the Wnt/β-catenin signaling pathway and epithelial-mesenchymal transition. Oncol. Lett. 2021, 21, 442. [Google Scholar] [CrossRef]
- Takeda, R.; Hirohashi, Y.; Shen, M.; Wang, L.; Ogawa, T.; Murai, A.; Yamamoto, E.; Kubo, T.; Nakatsugawa, M.; Kanaseki, T.; et al. Identification and functional analysis of variants of a cancer/testis antigen LEMD1 in colorectal cancer stem-like cells. Biochem. Biophys. Res. Commun. 2017, 485, 651–657. [Google Scholar] [CrossRef]
- Ding, W.; Chen, J.; Feng, G.; Chen, G.; Wu, J.; Guo, Y.; Ni, X.; Shi, T. DNMIVD: DNA methylation interactive visualization database. Nucleic Acids Res. 2019, 48, D856–D862. [Google Scholar] [CrossRef]
- Li, T.; Fu, J.; Zeng, Z.; Cohen, D.; Li, J.; Chen, Q.; Li, B.; Liu, X.S. TIMER2.0 for analysis of tumor-infiltrating immune cells. Nucleic Acids Res. 2020, 48, W509–W514. [Google Scholar] [CrossRef]
- Liu, C.-J.; Hu, F.-F.; Xia, M.-X.; Han, L.; Zhang, Q.; Guo, A.-Y. GSCALite: A web server for gene set cancer analysis. Bioinformatics 2018, 34, 3771–3772. [Google Scholar] [CrossRef]
- Fekete, J.T.; Győrffy, B. ROCplot.org: Validating predictive biomarkers of chemotherapy/hormonal therapy/anti-HER2 therapy using transcriptomic data of 3,104 breast cancer patients. Int. J. Cancer 2019, 145, 3140–3151. [Google Scholar] [CrossRef]
- Qin, G.; Wang, X.; Ye, S.; Li, Y.; Chen, M.; Wang, S.; Qin, T.; Zhang, C.; Li, Y.; Long, Q.; et al. NPM1 upregulates the transcription of PD-L1 and suppresses T cell activity in triple-negative breast cancer. Nat. Commun. 2020, 11, 1669. [Google Scholar] [CrossRef]
- Chen, X.; Wang, K.; Jiang, S.; Sun, H.; Che, X.; Zhang, M.; He, J.; Wen, Y.; Liao, M.; Li, X.; et al. eEF2K promotes PD-L1 stabilization through inactivating GSK3β in melanoma. J. Immunother. Cancer 2022, 10, e004026. [Google Scholar] [CrossRef]
- Zhang, Y.; Zhang, Y.; Zhang, L. Expression of cancer–testis antigens in esophageal cancer and their progress in immunotherapy. J. Cancer Res. Clin. Oncol. 2019, 145, 281–291. [Google Scholar] [CrossRef]
- Sharma, P.; Shen, Y.; Wen, S.; Bajorin, D.F.; Reuter, V.E.; Old, L.J.; Jungbluth, A.A. Cancer-Testis Antigens: Expression and Correlation with Survival in Human Urothelial Carcinoma. Clin. Cancer Res. 2006, 12, 5442–5447. [Google Scholar] [CrossRef]
- Hemminger, J.A.; Toland, A.E.; Scharschmidt, T.J.; Mayerson, J.L.; Kraybill, W.G.; Guttridge, D.C.; Iwenofu, O.H. The cancer-testis antigen NY-ESO-1 is highly expressed in myxoid and round cell subset of liposarcomas. Mod. Pathol. 2013, 26, 282–288. [Google Scholar] [CrossRef]
- Lee, S.; Rauch, J.; Kolch, W. Targeting MAPK Signaling in Cancer: Mechanisms of Drug Resistance and Sensitivity. Int. J. Mol. Sci. 2020, 21, 1102. [Google Scholar] [CrossRef]
- Huang, L.; Chen, S.; Fan, H.; Ji, D.; Chen, C.; Sheng, W. GINS2 promotes EMT in pancreatic cancer via specifically stimulating ERK/MAPK signaling. Cancer Gene Ther. 2021, 28, 839–849. [Google Scholar] [CrossRef]
- Wang, J.; Zhang, Z.; Li, R.; Mao, F.; Sun, W.; Chen, J.; Zhang, H.; Bartsch, J.-W.; Shu, K.; Lei, T. ADAM12 induces EMT and promotes cell migration, invasion and proliferation in pituitary adenomas via EGFR/ERK signaling pathway. Biomed. Pharmacother. 2018, 97, 1066–1077. [Google Scholar] [CrossRef]
- Sheng, W.; Shi, X.; Lin, Y.; Tang, J.; Jia, C.; Cao, R.; Sun, J.; Wang, G.; Zhou, L.; Dong, M. Musashi2 promotes EGF-induced EMT in pancreatic cancer via ZEB1-ERK/MAPK signaling. J. Exp. Clin. Cancer Res. 2020, 39, 16. [Google Scholar] [CrossRef]
- Wang, B.; Zhu, X.-X.; Pan, L.-Y.; Chen, H.-F.; Shen, X.-Y. PP4C facilitates lung cancer proliferation and inhibits apoptosis via activating MAPK/ERK pathway. Pathol. Res. Pr. 2020, 216, 152910. [Google Scholar] [CrossRef]
- Castro, M.V.; Barbero, G.A.; Máscolo, P.; Ramos, R.; Quezada, M.J.; Lopez-Bergami, P. ROR2 increases the chemoresistance of melanoma by regulating p53 and Bcl2-family proteins via ERK hyperactivation. Cell. Mol. Biol. Lett. 2022, 27, 23. [Google Scholar] [CrossRef]
- Degirmenci, U.; Wang, M.; Hu, J. Targeting Aberrant RAS/RAF/MEK/ERK Signaling for Cancer Therapy. Cells 2020, 9, 198. [Google Scholar] [CrossRef]
- Chen, Y.; Nowak, I.; Huang, J.; Keng, P.C.; Sun, H.; Xu, H.; Wei, G.; Lee, S.O. Erk/MAP Kinase Signaling Pathway and Neuroendocrine Differentiation of Non–Small-Cell Lung Cancer. J. Thorac. Oncol. 2014, 9, 50–58. [Google Scholar] [CrossRef]
- Setia, S.; Nehru, B.; Sanyal, S.N. Upregulation of MAPK/Erk and PI3K/Akt pathways in ulcerative colitis-associated colon cancer. Biomed. Pharmacother. 2014, 68, 1023–1029. [Google Scholar] [CrossRef]
- Chen, H.-F.; Chuang, H.-C.; Tan, T.-H. Regulation of Dual-Specificity Phosphatase (DUSP) Ubiquitination and Protein Stability. Int. J. Mol. Sci. 2019, 20, 2668. [Google Scholar] [CrossRef] [PubMed]
- Kidger, A.M.; Rushworth, L.K.; Stellzig, J.; Davidson, J.; Bryant, C.J.; Bayley, C.; Caddye, E.; Rogers, T.; Keyse, S.M.; Caunt, C.J. Dual-specificity phosphatase 5 controls the localized inhibition, propagation, and transforming potential of ERK signaling. Proc. Natl. Acad. Sci. USA 2017, 114, E317–E326. [Google Scholar] [CrossRef]
- Domercq, M.; Alberdi, E.; Gomez, M.V.S.; Ariz, U.; Samartin, A.L.P.; Matute, C. Dual-specific Phosphatase-6 (Dusp6) and ERK Mediate AMPA Receptor-induced Oligodendrocyte Death. J. Biol. Chem. 2011, 286, 11825–11836. [Google Scholar] [CrossRef]
- Li, Z.; Fei, T.; Zhang, J.; Zhu, G.; Wang, L.; Lu, D.; Chi, X.; Teng, Y.; Hou, N.; Yang, X.; et al. BMP4 Signaling Acts via Dual-Specificity Phosphatase 9 to Control ERK Activity in Mouse Embryonic Stem Cells. Cell Stem Cell 2012, 10, 171–182. [Google Scholar] [CrossRef]
- Rodríguez-Molina, J.F.; Lopez-Anido, C.; Ma, K.H.; Zhang, C.; Olson, T.; Muth, K.N.; Weider, M.; Svaren, J. Dual specificity phosphatase 15 regulates Erk activation in Schwann cells. J. Neurochem. 2017, 140, 368–382. [Google Scholar] [CrossRef]






| Characteristic | LEMD1 | p Value | |
|---|---|---|---|
| Low | High | ||
| Age, years | |||
| <50 | 7 | 27 | 0.516 |
| ≥50 | 8 | 21 | |
| Tumor size, cm | |||
| <3 | 5 | 27 | 0.121 |
| ≥3 | 10 | 21 | |
| Histology Grade | |||
| Low | 12 | 24 | 0.030 |
| High | 2 | 21 | |
| Lymph node metastasis | |||
| No | 7 | 26 | 0.612 |
| Yes | 8 | 22 | |
| TNM stage | |||
| Ⅰ/Ⅱ | 7 | 26 | 0.612 |
| Ⅲ/IV | 8 | 22 | |
Disclaimer/Publisher’s Note: The statements, opinions and data contained in all publications are solely those of the individual author(s) and contributor(s) and not of MDPI and/or the editor(s). MDPI and/or the editor(s) disclaim responsibility for any injury to people or property resulting from any ideas, methods, instructions or products referred to in the content. |
© 2023 by the authors. Licensee MDPI, Basel, Switzerland. This article is an open access article distributed under the terms and conditions of the Creative Commons Attribution (CC BY) license (https://creativecommons.org/licenses/by/4.0/).
Share and Cite
Li, X.; Jiang, S.; Jiang, T.; Sun, X.; Guan, Y.; Fan, S.; Cheng, Y. LEM Domain Containing 1 Acts as a Novel Oncogene and Therapeutic Target for Triple-Negative Breast Cancer. Cancers 2023, 15, 2924. https://doi.org/10.3390/cancers15112924
Li X, Jiang S, Jiang T, Sun X, Guan Y, Fan S, Cheng Y. LEM Domain Containing 1 Acts as a Novel Oncogene and Therapeutic Target for Triple-Negative Breast Cancer. Cancers. 2023; 15(11):2924. https://doi.org/10.3390/cancers15112924
Chicago/Turabian StyleLi, Xiangling, Shilong Jiang, Ting Jiang, Xinyuan Sun, Yidi Guan, Songqing Fan, and Yan Cheng. 2023. "LEM Domain Containing 1 Acts as a Novel Oncogene and Therapeutic Target for Triple-Negative Breast Cancer" Cancers 15, no. 11: 2924. https://doi.org/10.3390/cancers15112924
APA StyleLi, X., Jiang, S., Jiang, T., Sun, X., Guan, Y., Fan, S., & Cheng, Y. (2023). LEM Domain Containing 1 Acts as a Novel Oncogene and Therapeutic Target for Triple-Negative Breast Cancer. Cancers, 15(11), 2924. https://doi.org/10.3390/cancers15112924
