Resveratrol-Loaded Polymeric Nanoparticles: The Effects of D-α-Tocopheryl Polyethylene Glycol 1000 Succinate (TPGS) on Physicochemical and Biological Properties against Breast Cancer In Vitro and In Vivo
Abstract
Simple Summary
Abstract
1. Introduction
2. Material and Methods
2.1. Materials
2.2. Preparation of PCL-Based Nanoparticles with and without TPGS
2.3. Physicochemical Characterization of PCL-Based Nanoparticles with and without TPGS
2.3.1. Particle Size, Polydispersity Index (PDI), and Zeta Potential
2.3.2. Gas Chromatography with Flame Ionization Detector
2.3.3. Encapsulation Efficiency
2.3.4. Stability of Polymeric Nanoparticles
2.3.5. Morphology of Nanoparticles
2.3.6. Thermal Analysis
2.3.7. Fourier Transform Infrared Spectroscopy (FTIR)
2.3.8. Determination of the RSV In Vitro Release Profile
2.4. Cell Studies
2.4.1. Cellular Viability Assay
2.4.2. Cell Uptake
Confocal Microscopy
Flow Cytometry
2.4.3. In Vivo Studies
2.4.4. Statistical Analysis
3. Results and Discussion
3.1. Physicochemical Analyses
3.1.1. Development and Physicochemical Characterization of PCL-Based Nanoparticles with and without TPGS
3.1.2. Determination of the In Vitro RSV Release Profile
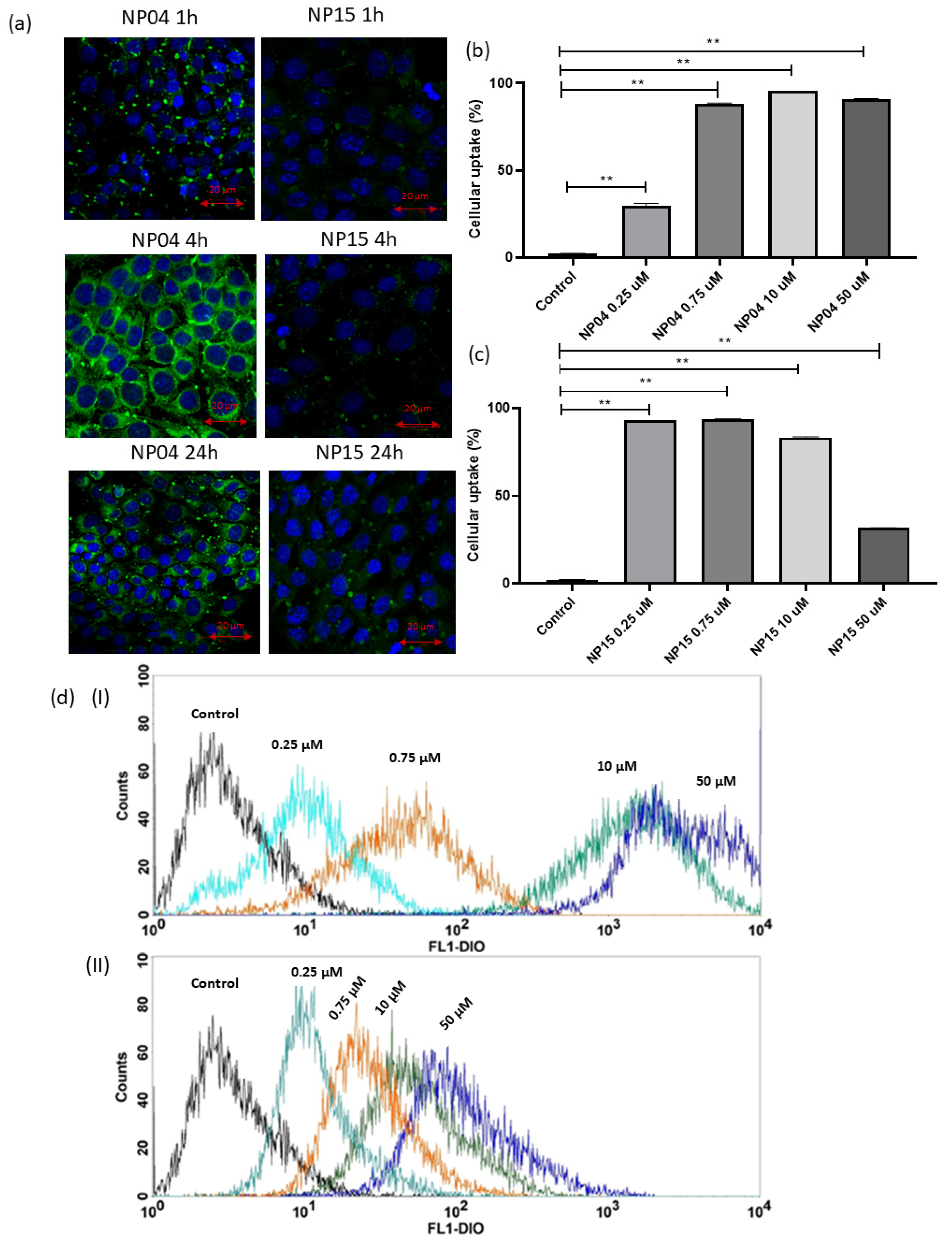
3.2. In Vitro Evaluation in Breast Cancer Cell Line
Evaluation of Cell Uptake by Flow Cytometry
3.3. In Vivo Evaluation in a Breast Cancer Xenograft Tumor Model
4. Conclusions
Author Contributions
Funding
Institutional Review Board Statement
Informed Consent Statement
Data Availability Statement
Acknowledgments
Conflicts of Interest
Abbreviations
| DAPI | 4′,6-diamidino-2-phenylindole |
| DiO | 3,3′-dioctadecyloxacarbocyanine perchlorate |
| DMSO | Dimethyl sulfoxide |
| DSC | Differential Scanning Calorimetry |
| EE | Encapsulation efficiency |
| EPR | Enhanced permeability and retention |
| FTIR | Fourier Transform Infrared Spectroscopy |
| HER2 | Epidermal growth factor 2 |
| IGF-2 | Insulin-like growth factor 2 |
| MTT | 3-[4,5-dimethyl-thiazol-2-yl]-2,5-diphenyltetrazolium bromide |
| NPs | Polymeric nanoparticles |
| PBS | Phosphate-buffered saline |
| PCL | Poly-ε-caprolactone |
| PDI | Polydispersity index |
| PEG | Polyethylene glycol |
| RSV | Resveratrol |
| SEM | Scanning electron microscopy |
| TPGS | D-α-tocopheryl polyethylene glycol 1000 succinate |
References
- Chhikara, B.S.; Parang, K. Chemical Biology LETTERS Global Cancer Statistics 2022: The trends projection analysis. Chem. Biol. Lett. Chem. Biol. Lett. 2023, 2023, 1–16. [Google Scholar]
- Grewal, I.K.; Singh, S.; Arora, S.; Sharma, N. Polymeric Nanoparticles for Breast Cancer Therapy: A Comprehensive Review. Biointerface Res. Appl. Chem. 2021, 11, 11151–11171. [Google Scholar] [CrossRef]
- Gagliardi, A.; Giuliano, E.; Venkateswararao, E.; Fresta, M.; Bulotta, S.; Awasthi, V.; Cosco, D. Biodegradable Polymeric Nanoparticles for Drug Delivery to Solid Tumors. Front. Pharmacol. 2021, 12, 601626. [Google Scholar] [CrossRef]
- National Center for Biotechnology Information. PubChem Compound Summary for CID 445154, Resveratrol. Retrieved May 3. 2023. Available online: https://pubchem.ncbi.nlm.nih.gov/compound/Resveratrol (accessed on 22 January 2023).
- Annaji, M.; Poudel, I.; Boddu, S.H.S.; Arnold, R.D.; Tiwari, A.K.; Babu, R.J. Resveratrol-loaded nanomedicines for cancer applications. Cancer Rep. 2021, 4, e1353. [Google Scholar] [CrossRef]
- Sinha, D.; Sarkar, N.; Biswas, J.; Bishayee, A. Resveratrol for breast cancer prevention and therapy: Preclinical evidence and molecular mechanisms. Semin. Cancer Biol. 2016, 40–41, 209–232. [Google Scholar] [CrossRef]
- Talib, W.H.; Alsayed, A.R.; Farhan, F.; Al Kury, L.T. Resveratrol and Tumor Microenvironment: Mechanistic Basis and Therapeutic Targets. Molecules 2020, 25, 4282. [Google Scholar] [CrossRef]
- Pulingam, T.; Foroozandeh, P.; Chuah, J.-A.; Sudesh, K. Exploring Various Techniques for the Chemical and Biological Synthesis of Polymeric Nanoparticles. Nanomaterials 2022, 12, 576. [Google Scholar] [CrossRef]
- Wong, K.H.; Lu, A.; Chen, X.; Yang, Z. Natural Ingredient-Based Polymeric Nanoparticles for Cancer Treatment. Molecules 2020, 25, 3620. [Google Scholar] [CrossRef]
- Gorain, B.; Choudhury, H.; Pandey, M.; Kesharwani, P. Paclitaxel loaded vitamin E-TPGS nanoparticles for cancer therapy. Mater. Sci. Eng. C 2018, 91, 868–880. [Google Scholar] [CrossRef]
- Guo, Y.; Luo, J.; Tan, S.; Otieno, B.O.; Zhang, Z. The applications of Vitamin E TPGS in drug delivery. Eur. J. Pharm. Sci. 2013, 49, 175–186. [Google Scholar] [CrossRef]
- Yang, C.; Wu, T.; Qi, Y.; Zhang, Z. Recent Advances in the Application of Vitamin E TPGS for Drug Delivery. Theranostics 2018, 8, 464–485. [Google Scholar] [CrossRef]
- Zhang, Z.; Tan, S.; Feng, S.-S. Vitamin E TPGS as a molecular biomaterial for drug delivery. Biomaterials 2012, 33, 4889–4906. [Google Scholar] [CrossRef]
- Abamor, E.S.; Tosyali, O.A.; Bagirova, M.; Allahverdiyev, A. Nigella sativa oil entrapped polycaprolactone nanoparticles for leishmaniasis treatment. IET Nanobiotechnol. 2018, 12, 1018–1026. [Google Scholar] [CrossRef]
- Carletto, B.; Berton, J.; Ferreira, T.N.; Dalmolin, L.F.; Paludo, K.S.; Mainardes, R.M.; Farago, P.V.; Favero, G.M. Resveratrol-loaded nanocapsules inhibit murine melanoma tumor growth. Colloids Surf. B Biointerfaces 2016, 144, 65–72. [Google Scholar] [CrossRef]
- Fessi, H.; Puisieux, F.; Devissaguet, J.P.; Ammoury, N.; Benita, S. Nanocapsule formation by interfacial polymer deposition following solvent displacement. Int. J. Pharm. 1989, 55, R1–R4. [Google Scholar] [CrossRef]
- Miladi, K.; Sfar, S.; Fessi, H.; Elaissari, A. Polymer Nanoparticles for Nanomedicines. In Polymer Nanoparticles for Nanomedicines; Springer: Berlin/Heidelberg, Germany, 2016. [Google Scholar] [CrossRef]
- Mussi, S.V.; Silva, R.C.; de Oliveira, M.C.; Lucci, C.M.; de Azevedo, R.B.; Ferreira, L.A.M. New approach to improve encapsulation and antitumor activity of doxorubicin loaded in solid lipid nanoparticles. Eur. J. Pharm. Sci. 2013, 48, 282–290. [Google Scholar] [CrossRef]
- Shin, H.J.; Jo, M.J.; Jin, I.S.; Park, C.-W.; Kim, J.-S.; Shin, D.H. Optimization and Pharmacokinetic Evaluation of Synergistic Fenbendazole and Rapamycin Co-Encapsulated in Methoxy Poly(Ethylene Glycol)-b-Poly(Caprolactone) Polymeric Micelles. Int. J. Nanomed. 2021, 16, 4873–4889. [Google Scholar] [CrossRef]
- Chawla, J.S.; Amiji, M.M. Biodegradable poly(ε-caprolactone) nanoparticles for tumor-targeted delivery of tamoxifen. Int. J. Pharm. 2002, 249, 127–138. [Google Scholar] [CrossRef]
- Sanna, V.; Siddiqui, I.A.; Sechi, M.; Mukhtar, H. Resveratrol-Loaded Nanoparticles Based on Poly(epsilon-caprolactone) and Poly(d,l-lactic-co-glycolic acid)–Poly(ethylene glycol) Blend for Prostate Cancer Treatment. Mol. Pharm. 2013, 10, 3871–3881. [Google Scholar] [CrossRef]
- Jose, S.; Anju, S.S.; Cinu, T.A.; Aleykutty, N.A.; Thomas, S.; Souto, E.B. In vivo pharmacokinetics and biodistribution of resveratrol-loaded solid lipid nanoparticles for brain delivery. Int. J. Pharm. 2014, 474, 6–13. [Google Scholar] [CrossRef]
- Eloy, J.O.; Petrilli, R.; Topan, J.F.; Antonio, H.M.R.; Barcellos, J.P.A.; Chesca, D.L.; Neder Serafini, L.; Tiezzi, D.G.; Lee, R.J.; Marchetti, J.M. Co-loaded paclitaxel/rapamycin liposomes: Development, characterization and in vitro and in vivo evaluation for breast cancer therapy. Coll. Surf. B Biointerfaces 2016, 141, 74–82. [Google Scholar] [CrossRef]
- Jain, A.; Jain, S.K. In vitro release kinetics model fitting of liposomes: An insight. Chem. Phys. Lipids 2016, 201, 28–40. [Google Scholar] [CrossRef]
- Gregoriou, Y.; Gregoriou, G.; Yilmaz, V.; Kapnisis, K.; Prokopi, M.; Anayiotos, A.; Strati, K.; Dietis, N.; Constantinou, A.I.; Andreou, C. Resveratrol loaded polymeric micelles for theranostic targeting of breast cancer cells. Nanotheranostics 2020, 5, 113–124. [Google Scholar] [CrossRef]
- Abriata, J.P.; Turatti, R.C.; Luiz, M.T.; Raspantini, G.L.; Tofani, L.B.; Amaral, R.L.F.D.; Swiech, K.; Marcato, P.D.; Marchetti, J.M. Development, characterization and biological in vitro assays of paclitaxel-loaded PCL polymeric nanoparticles. Mater. Sci. Eng. C 2019, 96, 347–355. [Google Scholar] [CrossRef]
- Meraz, I.M.; Hearnden, C.H.; Liu, X.; Yang, M.; Williams, L.; Savage, D.; Gu, J.; Rhudy, J.R.; Yokoi, K.; Lavelle, E.; et al. Multivalent Presentation of MPL by Porous Silicon Microparticles Favors T Helper 1 Polarization Enhancing the Anti-Tumor Efficacy of Doxorubicin Nanoliposomes. PLoS ONE 2014, 9, e94703. [Google Scholar] [CrossRef]
- Zhao, Y.N.; Cao, Y.N.; Sun, J.; Liang, Z.; Wu, Q.; Cui, S.H.; Zhi, D.F.; Guo, S.T.; Zhen, Y.H.; Zhang, S.B. Anti-breast cancer activity of resveratrol encapsulated in liposomes. J. Mater. Chem. B 2019, 8, 27–37. [Google Scholar] [CrossRef]
- Bowerman, C.J.; Byrne, J.D.; Chu, K.S.; Schorzman, A.N.; Keeler, A.W.; Sherwood, C.A.; Perry, J.L.; Luft, J.C.; Darr, D.B.; Deal, A.M.; et al. Docetaxel-Loaded PLGA Nanoparticles Improve Efficacy in Taxane-Resistant Triple-Negative Breast Cancer. Nano Lett. 2017, 17, 242–248. [Google Scholar] [CrossRef]
- Chu, K.S.; Schorzman, A.N.; Finniss, M.C.; Bowerman, C.J.; Peng, L.; Luft, J.C.; Madden, A.J.; Wang, A.Z.; Zamboni, W.C.; DeSimone, J.M. Nanoparticle drug loading as a design parameter to improve docetaxel pharmacokinetics and efficacy. Biomaterials 2013, 34, 8424–8429. [Google Scholar] [CrossRef]
- Witt, S.; Scheper, T.; Walter, J. Production of polycaprolactone nanoparticles with hydrodynamic diameters below 100 nm. Eng. Life Sci. 2019, 19, 658–665. [Google Scholar] [CrossRef]
- Danafar, H.; Davaran, S.; Rostamizadeh, K.; Valizadeh, H.; Hamidi, M. Biodegradable m-PEG/PCL Core-Shell Micelles: Preparation and Characterization as a Sustained Release Formulation for Curcumin. Adv. Pharm. Bull. 2014, 4, 501–510. [Google Scholar] [CrossRef]
- Pham, C.V.; Baek, J.-S.; Park, J.-H.; Jung, S.-H.; Kang, J.-S.; Cho, C.-W. A thorough analysis of the effect of surfactant/s on the solubility and pharmacokinetics of (S)-zaltoprofen. Asian J. Pharm. Sci. 2019, 14, 435–444. [Google Scholar] [CrossRef]
- Blanco, E.; Shen, H.; Ferrari, M. Principles of nanoparticle design for overcoming biological barriers to drug delivery. Nat. Biotechnol. 2015, 33, 941–951. [Google Scholar] [CrossRef]
- Agency, E.M. ICH Guideline Q3C (R8) on Impurities: Guideline for Residual Solvents [Internet]. 2022. Available online: https://www.ema.europa.eu/en/documents/regulatory-procedural-guideline/ich-guideline-q3c-r8-impurities-guideline-residual-solvents-s (accessed on 30 November 2021).
- USP. Residual Solvents-Chapter 467. The United States Pharmacopeial Convention, 22. 2019. Available online: https://www.uspnf.com/sites/default/files/usp_pdf/EN/USPNF/revisions/gc-467-residual-solvents-ira-20190927.pdf (accessed on 15 January 2023).
- Dikpati, A.; Mohammadi, F.; Greffard, K.; Quéant, C.; Arnaud, P.; Bastiat, G.; Rudkowska, I.; Bertrand, N. Residual Solvents in Nanomedicine and Lipid-Based Drug Delivery Systems: A Case Study to Better Understand Processes. Pharm. Res. 2020, 37, 149. [Google Scholar] [CrossRef]
- Zhao, P.; Hou, X.; Yan, J.; Du, S.; Xue, Y.; Li, W.; Xiang, G.; Dong, Y. Long-term storage of lipid-like nanoparticles for mRNA delivery. Bioact. Mater. 2020, 5, 358–363. [Google Scholar] [CrossRef]
- Li, L.; He, X.; Su, H.; Zhou, D.; Song, H.; Wang, L.; Jiang, X. Poly(ethylene glycol)-block-poly(ε-caprolactone)– and phospholipid-based stealth nanoparticles with enhanced therapeutic efficacy on murine breast cancer by improved intracellular drug delivery. Int. J. Nanomed. 2015, 10, 1791–1804. [Google Scholar] [CrossRef]
- Wang, S.; Chen, R.; Morott, J.; A Repka, M.; Wang, Y.; Chen, M. mPEG-b-PCL/TPGS mixed micelles for delivery of resveratrol in overcoming resistant breast cancer. Expert Opin. Drug Deliv. 2015, 12, 361–373. [Google Scholar] [CrossRef]
- Sanna, V.; Roggio, A.M.; Siliani, S.; Piccinini, M.; Marceddu, S.; Mariani, A.; Sechi, M. Development of novel cationic chitosan-and anionic alginate-coated poly(D,L-lactide-co-glycolide) nanoparticles for controlled release and light protection of resveratrol. Int. J. Nanomed. 2012, 7, 5501–5516. [Google Scholar]
- Parashar, P.; Rathor, M.; Dwivedi, M.; Saraf, S.A. Hyaluronic Acid Decorated Naringenin Nanoparticles: Appraisal of Chemopreventive and Curative Potential for Lung Cancer. Pharmaceutics 2018, 10, 33. [Google Scholar] [CrossRef]
- Wu, H.; Chen, L.; Zhu, F.; Han, X.; Sun, L.; Chen, K. The Cytotoxicity Effect of Resveratrol: Cell Cycle Arrest and Induced Apoptosis of Breast Cancer 4T1 Cells. Toxins 2019, 11, 731. [Google Scholar] [CrossRef]
- Chin, Y.-T.; Hsieh, M.-T.; Yang, S.-H.; Tsai, P.-W.; Wang, S.-H.; Wang, C.-C.; Lee, Y.-S.; Cheng, G.-Y.; HuangFu, W.-C.; London, D.; et al. Anti-proliferative and gene expression actions of resveratrol in breast cancer cells in vitro. Oncotarget 2014, 5, 12891–12907. [Google Scholar] [CrossRef]
- Aghamiri, S.; Jafarpour, A.; Zandsalimi, F.; Aghemiri, M.; Shoja, M. Effect of resveratrol on the radiosensitivity of 5-FU in human breast cancer MCF-7 cells. J. Cell. Biochem. 2019, 120, 15671–15677. [Google Scholar] [CrossRef]
- Zhang, H.; Liu, G.; Zeng, X.; Wu, Y.; Yang, C.; Mei, L.; Wang, Z.; Huang, L. Fabrication of genistein-loaded biodegradable TPGS-b-PCL nanoparticles for improved therapeutic effects in cervical cancer cells. Int. J. Nanomed. 2015, 10, 2461–2473. [Google Scholar] [CrossRef]
- Wang, W.; Zhou, M.; Xu, Y.; Peng, W.; Zhang, S.; Li, R.; Zhang, H.; Zhang, H.; Cheng, S.; Wang, Y.; et al. Resveratrol-Loaded TPGS-Resveratrol-Solid Lipid Nanoparticles for Multidrug-Resistant Therapy of Breast Cancer: In Vivo and In Vitro Study. Front. Bioeng. Biotechnol. 2021, 9, 1–14. [Google Scholar] [CrossRef]
- Newsome, P.N.G.; Cramb, R.; Davison, S.M.; Dillon, J.; Foulerton, M.; Godfrey, E.M.; Hall, R.; Harrower, U.; Hudson, M.; Langford, A.; et al. Guidelines on the management of abnormal liver blood tests. Gut 2018, 67, 6–19. [Google Scholar] [CrossRef]
- Lee, N.V. Laboratory assessment of Liver Function and Injury in Children. In Liver Disease in Children, 5th ed.; Suchy, F.J., Sokol, R.J., Balistreri, W.F., Bezerra, J.A., Mack, C.L., Shneider, B.L., Eds.; Cambridge University Press: Cambridge, UK, 2021; pp. 94–105. [Google Scholar]
- Kwo, P.Y.; Cohen, S.M.; Lim, J.K. ACG Clinical Guideline: Evaluation of Abnormal Liver Chemistries. Am. J. Gastroenterol. 2017, 112, 18–35. [Google Scholar] [CrossRef]
- Bussler, S.; Vogel, M.; Pietzner, D.; Harms, K.; Buzek, T.; Penke, M.; Händel, N.; Körner, A.; Baumann, U.; Kiess, W.; et al. New pediatric percentiles of liver enzyme serum levels (alanine aminotransferase, aspartate aminotransferase, γ-glutamyltransferase): Effects of age, sex, body mass index, and pubertal stage. Hepatology 2017, 68, 1319–1330. [Google Scholar] [CrossRef]








| Formulation | Composition Drug (mg)/Acetone (mL)/TPGS(%) | Size (nm) ± SD | PDI ± SD | Zeta Potential (mV) ± SD | EE (%) ± SD |
|---|---|---|---|---|---|
| NP 01 RSV | 10/10/0 | 138.8 ± 5.0 | 0.19 ± 0.01 | −4.95 ± 0.47 | 98.02 ± 0.32 |
| NP 02 RSV | 01/10/0 | 146.2 ± 0.9 | 0.11 ± 0.01 | −2.53 ± 0.22 | 95.88 ± 0.23 |
| NP 03 RSV | 05/10/0 | 149.0 ± 0.7 | 0.13 ± 0.01 | −2.56 ± 0.18 | 97.03 ± 0.32 |
| NP04 RSV | 10/05/0 | 138.1 ± 1.8 | 0.18 ± 0.01 | −2.42 ± 0.56 | 98.21 ± 0.87 |
| NP 05 RSV | 05/05/0 | 145.9 ± 2.5 | 0.13 ± 0.01 | −2.66 ± 0.51 | 97.76 ± 0.24 |
| NP 06 RSV | 01/05/0 | 152.5 ± 0.5 | 0.10 ± 0.01 | −1.87 ± 0.23 | 96.96 ± 0.56 |
| NP 12 RSV | 10/10/0.001 | 132.2 ± 0.8 | 0.19 ± 0.01 | −3.12 ± 0.35 | 96.80 ± 0.15 |
| NP 13 RSV | 10/10/0.005 | 131.3 ± 0.8 | 0.19 ± 0.01 | −2.34 ± 0.38 | 92.48 ± 0.45 |
| NP 14 RSV | 10/10/0.010 | 127.3 ± 1.6 | 0.17 ± 0.01 | −2.16 ± 0.32 | 85.16 ± 3.53 |
| NP15 RSV | 10/10/0.015 | 127.5 ± 3.1 | 0.19 ± 0.01 | −2.91 ± 0.90 | 98.40 ± 0.01 |
| Mean | 138.6 ± 9.2 | 0.16 ± 0.04 | −2.75 ± 0.85 | 96.60 ± 1.84 |
| R2 | ||||
|---|---|---|---|---|
| Zero Order | 1st Order | Higuchi | Korsmeyer-Peppas | |
| NP04 | 0.21 | 0.73 | 0.89 | 0.78 |
| NP15 | 0.67 | 0.85 | 0.95 | 0.87 |
Disclaimer/Publisher’s Note: The statements, opinions and data contained in all publications are solely those of the individual author(s) and contributor(s) and not of MDPI and/or the editor(s). MDPI and/or the editor(s) disclaim responsibility for any injury to people or property resulting from any ideas, methods, instructions or products referred to in the content. |
© 2023 by the authors. Licensee MDPI, Basel, Switzerland. This article is an open access article distributed under the terms and conditions of the Creative Commons Attribution (CC BY) license (https://creativecommons.org/licenses/by/4.0/).
Share and Cite
Cavalcante de Freitas, P.G.; Rodrigues Arruda, B.; Araújo Mendes, M.G.; Barroso de Freitas, J.V.; da Silva, M.E.; Sampaio, T.L.; Petrilli, R.; Eloy, J.O. Resveratrol-Loaded Polymeric Nanoparticles: The Effects of D-α-Tocopheryl Polyethylene Glycol 1000 Succinate (TPGS) on Physicochemical and Biological Properties against Breast Cancer In Vitro and In Vivo. Cancers 2023, 15, 2802. https://doi.org/10.3390/cancers15102802
Cavalcante de Freitas PG, Rodrigues Arruda B, Araújo Mendes MG, Barroso de Freitas JV, da Silva ME, Sampaio TL, Petrilli R, Eloy JO. Resveratrol-Loaded Polymeric Nanoparticles: The Effects of D-α-Tocopheryl Polyethylene Glycol 1000 Succinate (TPGS) on Physicochemical and Biological Properties against Breast Cancer In Vitro and In Vivo. Cancers. 2023; 15(10):2802. https://doi.org/10.3390/cancers15102802
Chicago/Turabian StyleCavalcante de Freitas, Paulo George, Bruno Rodrigues Arruda, Maria Gabriela Araújo Mendes, João Vito Barroso de Freitas, Mateus Edson da Silva, Tiago Lima Sampaio, Raquel Petrilli, and Josimar O. Eloy. 2023. "Resveratrol-Loaded Polymeric Nanoparticles: The Effects of D-α-Tocopheryl Polyethylene Glycol 1000 Succinate (TPGS) on Physicochemical and Biological Properties against Breast Cancer In Vitro and In Vivo" Cancers 15, no. 10: 2802. https://doi.org/10.3390/cancers15102802
APA StyleCavalcante de Freitas, P. G., Rodrigues Arruda, B., Araújo Mendes, M. G., Barroso de Freitas, J. V., da Silva, M. E., Sampaio, T. L., Petrilli, R., & Eloy, J. O. (2023). Resveratrol-Loaded Polymeric Nanoparticles: The Effects of D-α-Tocopheryl Polyethylene Glycol 1000 Succinate (TPGS) on Physicochemical and Biological Properties against Breast Cancer In Vitro and In Vivo. Cancers, 15(10), 2802. https://doi.org/10.3390/cancers15102802

