Syntaxin-6, a Reliable Biomarker for Predicting the Prognosis of Patients with Cancer and the Effectiveness of Immunotherapy
Abstract
Simple Summary
Abstract
1. Introduction
2. Materials and Methods
2.1. Collection and Analysis of STX6 Transcriptome and Proteomic Sequencing Data
2.2. STX6 Genetic Alteration Analysis
2.3. Survival Analysis
2.4. Immunohistochemistry
2.5. Immune Infiltration Analysis
2.6. Immunotherapy Prediction Analysis
2.7. Gene Set Enrichment Analysis
2.8. Western Blotting
2.9. Quantitative Reverse Transcription-PCR (qRT-PCR)
2.10. Cell Culture and Plasmid Transfection
2.11. EDU Cell Proliferation and Cell Cycle Assays
2.12. Migration and Invasion Assays
2.13. CRC Mouse Model
2.14. Statistical Analysis
3. Results
3.1. STX6 Expression Levels in Pan-Cancer
3.2. Genetic Alteration of STX6
3.3. The Prognostic Value of STX6 mRNA in Pan-Cancer
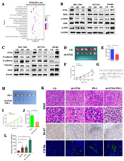
3.4. GSEA of STX6 Analysis
3.5. Tumor Microenvironment and Immune Cell Infiltration Analyses
3.6. The Predictive Role of STX6 in Cancer Immunotherapy
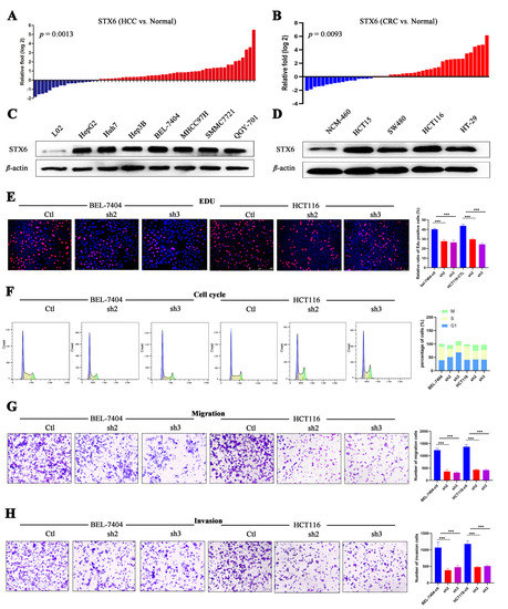
3.7. STX6 Level Was Regulated in Multiple Cancer Clinical Specimens
3.8. STX6 Knockdown Causes Cell Cycle and Metastasis Halt
3.9. Silencing STX6 Inhibits Tumor Growth and Potentiates Anti-PD-1 Efficacy In Vivo
4. Discussion
5. Conclusions
Supplementary Materials
Author Contributions
Funding
Institutional Review Board Statement
Informed Consent Statement
Data Availability Statement
Conflicts of Interest
References
- Bray, F.; Laversanne, M.; Weiderpass, E.; Soerjomataram, I. The ever-increasing importance of cancer as a leading cause of premature death worldwide. Cancer-Am. Cancer Soc. 2021, 127, 3029–3030. [Google Scholar] [CrossRef] [PubMed]
- Sung, H.; Ferlay, J.; Siegel, R.L.; Laversanne, M.; Soerjomataram, I.; Jemal, A.; Bray, F. Global Cancer Statistics 2020: GLOBOCAN Estimates of Incidence and Mortality Worldwide for 36 Cancers in 185 Countries. CA Cancer J Clin. 2021, 71, 209–249. [Google Scholar] [CrossRef] [PubMed]
- Vincze, O.; Colchero, F.; Lemaitre, J.F.; Conde, D.A.; Pavard, S.; Bieuville, M.; Urrutia, A.O.; Ujvari, B.; Boddy, A.M.; Maley, C.C.; et al. Cancer risk across mammals. Nature 2022, 601, 263–267. [Google Scholar] [CrossRef] [PubMed]
- Arruebo, M.; Vilaboa, N.; Saez-Gutierrez, B.; Lambea, J.; Tres, A.; Valladares, M.; Gonzalez-Fernandez, A. Assessment of the evolution of cancer treatment therapies. Cancers 2011, 3, 3279–3330. [Google Scholar] [CrossRef] [PubMed]
- Voena, C.; Chiarle, R. Advances in cancer immunology and cancer immunotherapy. Discov. Med. 2016, 21, 125–133. [Google Scholar]
- Whitaker, K. Earlier diagnosis: The importance of cancer symptoms. Lancet Oncol. 2020, 21, 6–8. [Google Scholar] [CrossRef]
- Bock, J.B.; Klumperman, J.; Davanger, S.; Scheller, R.H. Syntaxin 6 functions in trans-Golgi network vesicle trafficking. Mol. Biol. Cell. 1997, 8, 1261–1271. [Google Scholar] [CrossRef]
- Kuliawat, R.; Kalinina, E.; Bock, J.; Fricker, L.; Mcgraw, T.E.; Kim, S.R.; Zhong, J.; Scheller, R.; Arvan, P. Syntaxin-6 SNARE involvement in secretory and endocytic pathways of cultured pancreatic beta-cells. Mol. Biol. Cell. 2004, 15, 1690–1701. [Google Scholar] [CrossRef]
- Manickam, V.; Tiwari, A.; Jung, J.J.; Bhattacharya, R.; Goel, A.; Mukhopadhyay, D.; Choudhury, A. Regulation of vascular endothelial growth factor receptor 2 trafficking and angiogenesis by Golgi localized t-SNARE syntaxin 6. Blood 2011, 117, 1425–1435. [Google Scholar] [CrossRef]
- Du, Y.; Shen, J.; Hsu, J.L.; Han, Z.; Hsu, M.C.; Yang, C.C.; Kuo, H.P.; Wang, Y.N.; Yamaguchi, H.; Miller, S.A.; et al. Syntaxin 6-mediated Golgi translocation plays an important role in nuclear functions of EGFR through microtubule-dependent trafficking. Oncogene 2014, 33, 756–770. [Google Scholar] [CrossRef]
- Reverter, M.; Rentero, C.; Garcia-Melero, A.; Hoque, M.; Vila, D.M.S.; Alvarez-Guaita, A.; Conway, J.R.; Wood, P.; Cairns, R.; Lykopoulou, L.; et al. Cholesterol regulates Syntaxin 6 trafficking at trans-Golgi network endosomal boundaries. Cell Rep. 2014, 7, 883–897. [Google Scholar] [CrossRef] [PubMed]
- Pinheiro, P.S.; Jansen, A.M.; de Wit, H.; Tawfik, B.; Madsen, K.L.; Verhage, M.; Gether, U.; Sorensen, J.B. The BAR domain protein PICK1 controls vesicle number and size in adrenal chromaffin cells. J. Neurosci. 2014, 34, 10688–10700. [Google Scholar] [CrossRef] [PubMed]
- Moreno-Smith, M.; Halder, J.B.; Meltzer, P.S.; Gonda, T.A.; Mangala, L.S.; Rupaimoole, R.; Lu, C.; Nagaraja, A.S.; Gharpure, K.M.; Kang, Y.; et al. ATP11B mediates platinum resistance in ovarian cancer. J. Clin. Investig. 2018, 128, 3199. [Google Scholar] [CrossRef]
- Peak, T.C.; Panigrahi, G.K.; Praharaj, P.P.; Su, Y.; Shi, L.; Chyr, J.; Rivera-Chavez, J.; Flores-Bocanegra, L.; Singh, R.; Vander, G.D.; et al. Syntaxin 6-mediated exosome secretion regulates enzalutamide resistance in prostate cancer. Mol Carcinog. 2020, 59, 62–72. [Google Scholar] [CrossRef]
- Riggs, K.A.; Hasan, N.; Humphrey, D.; Raleigh, C.; Nevitt, C.; Corbin, D.; Hu, C. Regulation of integrin endocytic recycling and chemotactic cell migration by syntaxin 6 and VAMP3 interaction. J. Cell Sci. 2012, 125, 3827–3839. [Google Scholar] [CrossRef] [PubMed]
- Peak, T.C.; Su, Y.; Chapple, A.G.; Chyr, J.; Deep, G. Syntaxin 6: A novel predictive and prognostic biomarker in papillary renal cell carcinoma. Sci. Rep. 2019, 9, 3146. [Google Scholar] [CrossRef]
- Meng, L.; Zhang, Y.; Wu, P.; Li, D.; Lu, Y.; Shen, P.; Yang, T.; Shi, G.; Chen, Q.; Yuan, H.; et al. CircSTX6 promotes pancreatic ductal adenocarcinoma progression by sponging miR-449b-5p and interacting with CUL2. Mol. Cancer. 2022, 21, 121. [Google Scholar] [CrossRef]
- Zhang, Y.; Shu, L.; Chen, X. Syntaxin 6, a regulator of the protein trafficking machinery and a target of the p53 family, is required for cell adhesion and survival. J. Biol. Chem. 2008, 283, 30689–30698. [Google Scholar] [CrossRef]
- Frank, S.P.; Thon, K.P.; Bischoff, S.C.; Lorentz, A. SNAP-23 and syntaxin-3 are required for chemokine release by mature human mast cells. Mol. Immunol. 2011, 49, 353–358. [Google Scholar] [CrossRef]
- Martin-Martin, B.; Nabokina, S.M.; Blasi, J.; Lazo, P.A.; Mollinedo, F. Involvement of SNAP-23 and syntaxin 6 in human neutrophil exocytosis. Blood 2000, 96, 2574–2583. [Google Scholar] [CrossRef]
- Murray, R.Z.; Wylie, F.G.; Khromykh, T.; Hume, D.A.; Stow, J.L. Syntaxin 6 and Vti1b form a novel SNARE complex, which is up-regulated in activated macrophages to facilitate exocytosis of tumor necrosis Factor-alpha. J. Biol. Chem. 2005, 280, 10478–10483. [Google Scholar] [CrossRef]
- Cerami, E.; Gao, J.; Dogrusoz, U.; Gross, B.E.; Sumer, S.O.; Aksoy, B.A.; Jacobsen, A.; Byrne, C.J.; Heuer, M.L.; Larsson, E.; et al. The cBio cancer genomics portal: An open platform for exploring multidimensional cancer genomics data. Cancer Discov. 2012, 2, 401–404. [Google Scholar] [CrossRef]
- Hanzelmann, S.; Castelo, R.; Guinney, J. GSVA: Gene set variation analysis for microarray and RNA-seq data. BMC Bioinform. 2013, 14, 7. [Google Scholar] [CrossRef]
- Bindea, G.; Mlecnik, B.; Tosolini, M.; Kirilovsky, A.; Waldner, M.; Obenauf, A.C.; Angell, H.; Fredriksen, T.; Lafontaine, L.; Berger, A.; et al. Spatiotemporal dynamics of intratumoral immune cells reveal the immune landscape in human cancer. Immunity 2013, 39, 782–795. [Google Scholar] [CrossRef]
- Koch, A.; Joosten, S.C.; Feng, Z.; de Ruijter, T.C.; Draht, M.X.; Melotte, V.; Smits, K.M.; Veeck, J.; Herman, J.G.; Van Neste, L.; et al. Analysis of DNA methylation in cancer: Location revisited. Nat. Rev. Clin. Oncol. 2018, 15, 459–466. [Google Scholar] [CrossRef]
- Martincorena, I.; Campbell, P.J. Somatic mutation in cancer and normal cells. Science 2015, 349, 1483–1489. [Google Scholar] [CrossRef]
- Ye, Z.; Zeng, D.; Zhou, R.; Shi, M.; Liao, W. Tumor microenvironment evaluation for gastrointestinal cancer in the era of immunotherapy and machine learning. Front. Immunol. 2022, 13, 819807. [Google Scholar] [CrossRef]
- Topalian, S.L.; Taube, J.M.; Pardoll, D.M. Neoadjuvant checkpoint blockade for cancer immunotherapy. Science 2020, 367. [Google Scholar] [CrossRef]
- Lacy, P. The role of Rho GTPases and SNAREs in mediator release from granulocytes. Pharmacol. Ther. 2005, 107, 358–376. [Google Scholar] [CrossRef]
- Tiwari, A.; Jung, J.J.; Inamdar, S.M.; Brown, C.O.; Goel, A.; Choudhury, A. Endothelial cell migration on fibronectin is regulated by syntaxin 6-mediated alpha5beta1 integrin recycling. J. Biol. Chem. 2011, 286, 36749–36761. [Google Scholar] [CrossRef]








| Cancer | Immune Score | Stromal Score | ||
|---|---|---|---|---|
| Spearman_R | p-Value | Spearman_R | p-Value | |
| ACC | −0.189 | 0.101 | −0.089 | 0.444 |
| BLCA | −0.094 | 0.058 | −0.174 | <0.001 |
| BRCA | −0.110 | <0.001 | −0.065 | 0.034 |
| CESC | −0.043 | 0.466 | 0.033 | 0.578 |
| CHOL | −0.022 | 0.899 | 0.072 | 0.676 |
| COAD | 0.149 | 0.012 | 0.225 | <0.001 |
| DLBC | 0.504 | <0.001 | 0.251 | 0.092 |
| ESCA | −0.259 | <0.001 | −0.046 | 0.541 |
| GBM | −0.225 | 0.005 | −0.172 | 0.034 |
| HNSC | −0.149 | 0.001 | −0.003 | 0.947 |
| KICH | 0.205 | 0.101 | 0.192 | 0.126 |
| KIPAN | 0.413 | <0.001 | 0.547 | <0.001 |
| KIRC | 0.243 | <0.001 | 0.447 | <0.001 |
| KIRP | 0.106 | 0.075 | 0.230 | <0.001 |
| LAML | 0.125 | 0.130 | 0.352 | <0.001 |
| LGG | −0.335 | <0.001 | −0.352 | <0.001 |
| LIHC | 0.065 | 0.220 | 0.048 | 0.361 |
| LUAD | −0.138 | 0.002 | −0.003 | 0.939 |
| LUSC | −0.238 | <0.001 | −0.138 | 0.002 |
| MESO | −0.132 | 0.228 | 0.070 | 0.522 |
| OV | −0.145 | 0.003 | −0.051 | 0.298 |
| PAAD | 0.090 | 0.235 | 0.154 | 0.040 |
| PCPG | −0.088 | 0.242 | 0.013 | 0.867 |
| PRAD | 0.019 | 0.666 | 0.071 | 0.115 |
| READ | 0.122 | 0.248 | 0.160 | 0.129 |
| SARC | −0.233 | <0.001 | −0.104 | 0.094 |
| SKCM | −0.152 | 0.001 | −0.073 | 0.120 |
| STAD | −0.182 | <0.001 | −0.184 | <0.001 |
| STES | −0.366 | <0.001 | −0.302 | <0.001 |
| TGCT | −0.087 | 0.323 | −0.160 | 0.066 |
| THCA | −0.254 | <0.001 | −0.091 | 0.041 |
| THYM | −0.375 | <0.001 | −0.251 | 0.006 |
| UCEC | −0.305 | <0.001 | −0.216 | 0.004 |
| UCS | −0.053 | 0.700 | −0.092 | 0.499 |
| UVM | 0.256 | 0.023 | 0.208 | 0.066 |
Disclaimer/Publisher’s Note: The statements, opinions and data contained in all publications are solely those of the individual author(s) and contributor(s) and not of MDPI and/or the editor(s). MDPI and/or the editor(s) disclaim responsibility for any injury to people or property resulting from any ideas, methods, instructions or products referred to in the content. |
© 2022 by the authors. Licensee MDPI, Basel, Switzerland. This article is an open access article distributed under the terms and conditions of the Creative Commons Attribution (CC BY) license (https://creativecommons.org/licenses/by/4.0/).
Share and Cite
Li, W.; Li, K.; Wei, H.; Sun, Y.; Liao, Y.; Zou, Y.; Chen, X.; Deng, C.; Chen, S.; He, Y.; et al. Syntaxin-6, a Reliable Biomarker for Predicting the Prognosis of Patients with Cancer and the Effectiveness of Immunotherapy. Cancers 2023, 15, 27. https://doi.org/10.3390/cancers15010027
Li W, Li K, Wei H, Sun Y, Liao Y, Zou Y, Chen X, Deng C, Chen S, He Y, et al. Syntaxin-6, a Reliable Biomarker for Predicting the Prognosis of Patients with Cancer and the Effectiveness of Immunotherapy. Cancers. 2023; 15(1):27. https://doi.org/10.3390/cancers15010027
Chicago/Turabian StyleLi, Wenchao, Kuan Li, Hongfa Wei, Yu Sun, Yangjing Liao, Yuan Zou, Xiancong Chen, Cuncan Deng, Songyao Chen, Yulong He, and et al. 2023. "Syntaxin-6, a Reliable Biomarker for Predicting the Prognosis of Patients with Cancer and the Effectiveness of Immunotherapy" Cancers 15, no. 1: 27. https://doi.org/10.3390/cancers15010027
APA StyleLi, W., Li, K., Wei, H., Sun, Y., Liao, Y., Zou, Y., Chen, X., Deng, C., Chen, S., He, Y., Huo, M., & Zhang, C. (2023). Syntaxin-6, a Reliable Biomarker for Predicting the Prognosis of Patients with Cancer and the Effectiveness of Immunotherapy. Cancers, 15(1), 27. https://doi.org/10.3390/cancers15010027

