TERT Expression in Wilms Tumor Is Regulated by Promoter Mutation or Hypermethylation, WT1, and N-MYC
Abstract
Simple Summary
Abstract
1. Introduction
2. Materials and Methods
2.1. Establishment of Heterotopic WTPDX
2.2. DNA and RNA Analysis
2.3. Authentication by STR Analysis
2.4. TERT Promoter Sequencing
2.5. TERT Promoter Methylation Analysis
2.6. TERT Promoter Bisulfite Sequencing
2.7. TERT Copy Number Analysis
2.8. RNA Isolation and Quantitation of Gene Expression in Tumor Specimens or Xenografts
2.9. Quantification of In Vitro Gene Expression and Gene Set Enrichment Analysis
2.10. Telomerase Repeat Amplification Protocol (TRAP Assay)
2.11. Western Blot for WT1, N-MYC, and Beta Actin
2.12. Cell Line Acquisition and Validation
2.13. shRNA Knockdown of WT1 in Human Wilms Tumor Cells
2.14. CRISPR-Cas9-Mediated Deletion of WT1 in Human Wilms Tumor Cells
2.15. Crystal Violet Staining
2.16. TERT Promoter Activity Luciferase Assay
2.17. Inducible Wt1 Knockout Mouse Model
2.18. GUDMAP Database
2.19. N-MYC Overexpression
2.20. Lentiviral Production
2.21. Statistics
3. Results
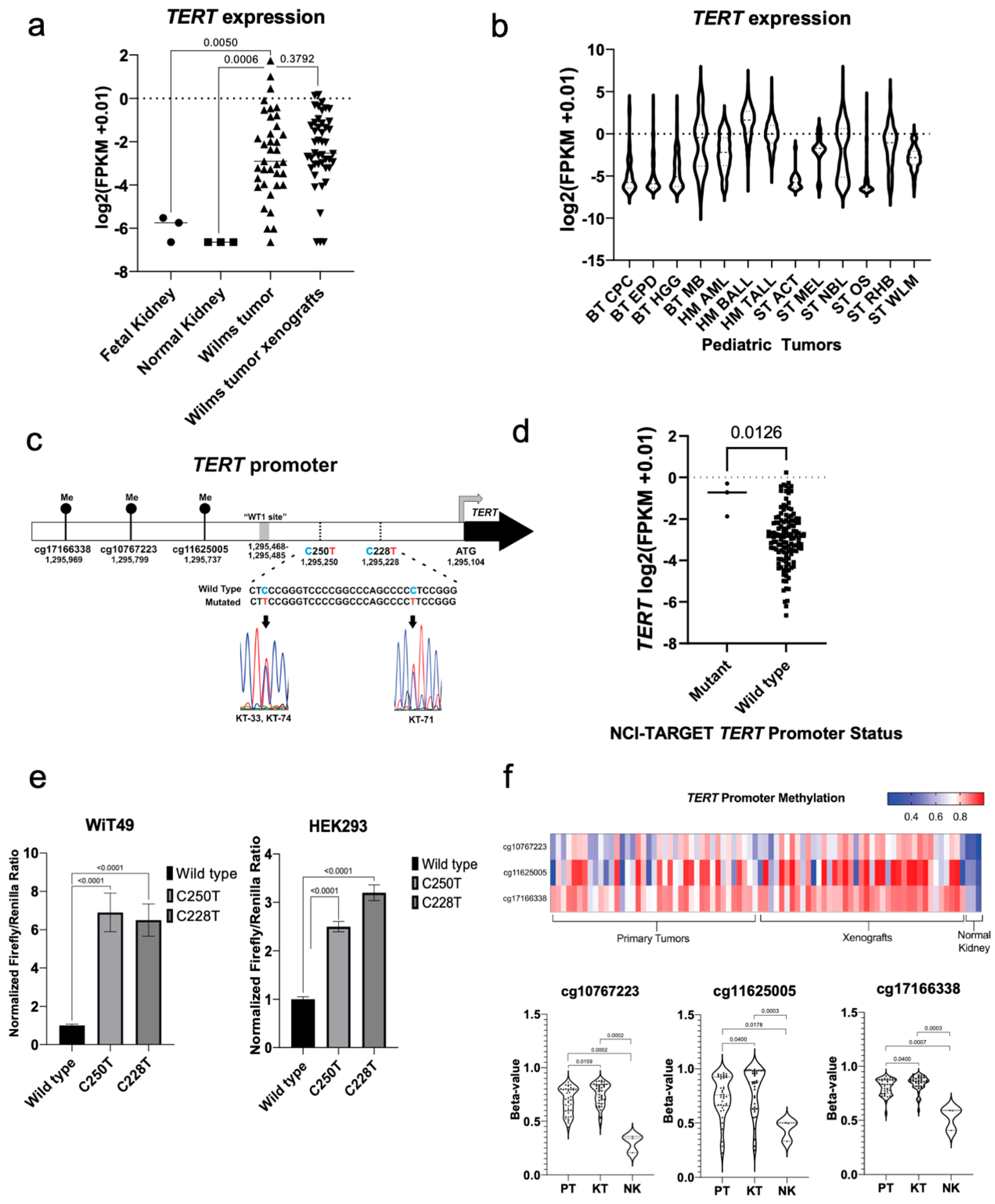
3.1. WT Contain TERT Promoter Mutations, Promoter Hypermethylation, and TERT Locus Amplification
3.2. WT1-Mutant Wilms Tumors Exhibit Lower TERT Expression and Telomerase Activity
3.3. WT with Unfavorable Histology Exhibit Higher TERT Expression and Telomerase Activity
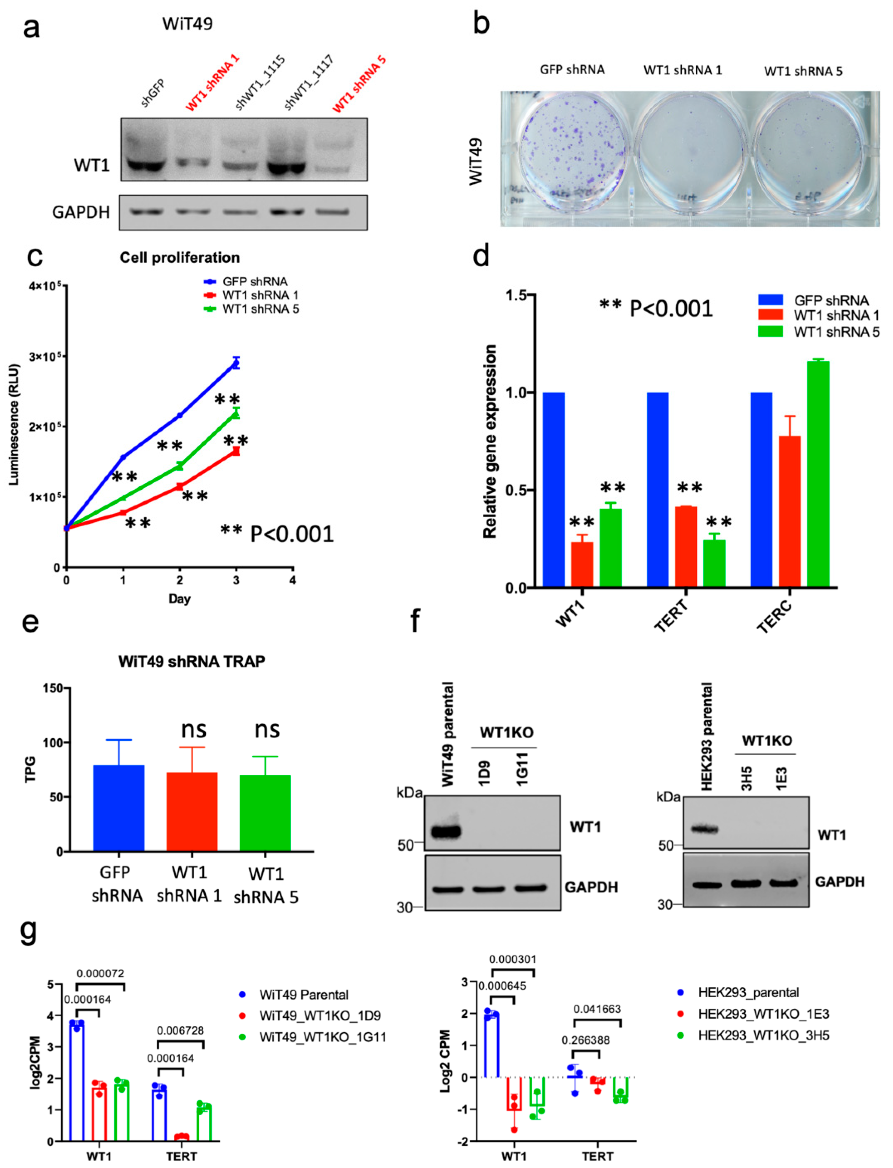
3.4. Effects of WT1 Knockdown and Knockout on Wilms Tumor Cells In Vitro
3.5. Wt1, Tert, and Kidney Development
3.6. MYCN and TERT Expression in Wilms Tumor
4. Discussion
5. Conclusions
Supplementary Materials
Author Contributions
Funding
Institutional Review Board Statement
Informed Consent Statement
Data Availability Statement
Acknowledgments
Conflicts of Interest
References
- Davidoff, A.M. Wilms tumor. Adv. Pediatr. 2012, 59, 247–267. [Google Scholar] [CrossRef] [PubMed]
- van den Heuvel-Eibrink, M.M.; van Tinteren, H.; Bergeron, C.; Coulomb-L’Hermine, A.; de Camargo, B.; Leuschner, I.; Sandstedt, B.; Acha, T.; Godzinski, J.; Oldenburger, F.; et al. Outcome of localised blastemal-type Wilms tumour patients treated according to intensified treatment in the SIOP WT 2001 protocol, a report of the SIOP Renal Tumour Study Group (SIOP-RTSG). Eur. J. Cancer 2015, 51, 498–506. [Google Scholar] [CrossRef] [PubMed]
- Ooms, A.H.; Gadd, S.; Gerhard, D.S.; Smith, M.A.; Guidry Auvil, J.M.; Meerzaman, D.; Chen, Q.R.; Hsu, C.H.; Yan, C.; Nguyen, C.; et al. Significance of TP53 Mutation in Wilms Tumors with Diffuse Anaplasia: A Report from the Children’s Oncology Group. Clin. Cancer Res. 2016, 22, 5582–5591. [Google Scholar] [CrossRef] [PubMed]
- Maschietto, M.; Williams, R.D.; Chagtai, T.; Popov, S.D.; Sebire, N.J.; Vujanic, G.; Perlman, E.; Anderson, J.R.; Grundy, P.; Dome, J.S.; et al. TP53 mutational status is a potential marker for risk stratification in Wilms tumour with diffuse anaplasia. PLoS ONE 2014, 9, e109924. [Google Scholar] [CrossRef]
- Bardeesy, N.; Falkoff, D.; Petruzzi, M.J.; Nowak, N.; Zabel, B.; Adam, M.; Aguiar, M.C.; Grundy, P.; Shows, T.; Pelletier, J. Anaplastic Wilms’ tumour, a subtype displaying poor prognosis, harbours p53 gene mutations. Nat. Genet. 1994, 7, 91–97. [Google Scholar] [CrossRef]
- Williams, R.D.; Chagtai, T.; Alcaide-German, M.; Apps, J.; Wegert, J.; Popov, S.; Vujanic, G.; van Tinteren, H.; van den Heuvel-Eibrink, M.M.; Kool, M.; et al. Multiple mechanisms of MYCN dysregulation in Wilms tumour. Oncotarget 2015, 6, 7232–7243. [Google Scholar] [CrossRef]
- Gadd, S.; Huff, V.; Walz, A.L.; Ooms, A.H.A.G.; Armstrong, A.E.; Gerhard, D.S.; Smith, M.A.; Auvil, J.M.G.; Meerzaman, D.; Chen, Q.R.; et al. A Children’s Oncology Group and TARGET initiative exploring the genetic landscape of Wilms tumor. Nat. Genet. 2017, 49, 1487–1494. [Google Scholar] [CrossRef]
- Dome, J.S.; Graf, N.; Geller, J.I.; Fernandez, C.V.; Mullen, E.A.; Spreafico, F.; Van den Heuvel-Eibrink, M.; Pritchard-Jones, K. Advances in Wilms Tumor Treatment and Biology: Progress Through International Collaboration. J. Clin. Oncol. 2015, 33, 2999–3007. [Google Scholar] [CrossRef]
- Malogolowkin, M.; Cotton, C.A.; Green, D.M.; Breslow, N.E.; Perlman, E.; Miser, J.; Ritchey, M.L.; Thomas, P.R.; Grundy, P.E.; D’Angio, G.J.; et al. Treatment of Wilms tumor relapsing after initial treatment with vincristine, actinomycin D, and doxorubicin. A report from the National Wilms Tumor Study Group. Pediatr. Blood Cancer 2008, 50, 236–241. [Google Scholar] [CrossRef]
- Ciceri, S.; Montalvão-de-Azevedo, R.; Tajbakhsh, A.; Bertolotti, A.; Spagnuolo, R.D.; Boschetti, L.; Capasso, M.; D’Angelo, P.; Serra, A.; Diomedi-Camassei, F.; et al. Analysis of the mutational status of SIX1/2 and microRNA processing genes in paired primary and relapsed Wilms tumors and association with relapse. Cancer Gene Ther. 2021, 28, 1016–1024. [Google Scholar] [CrossRef]
- Wegert, J.; Ishaque, N.; Vardapour, R.; Geörg, C.; Gu, Z.; Bieg, M.; Ziegler, B.; Bausenwein, S.; Nourkami, N.; Ludwig, N.; et al. Mutations in the SIX1/2 pathway and the DROSHA/DGCR8 miRNA microprocessor complex underlie high-risk blastemal type Wilms tumors. Cancer Cell 2015, 27, 298–311. [Google Scholar] [CrossRef] [PubMed]
- Walz, A.L.; Ooms, A.; Gadd, S.; Gerhard, D.S.; Smith, M.A.; Guidry Auvil, J.M.; Meerzaman, D.; Chen, Q.R.; Hsu, C.H.; Yan, C.; et al. Recurrent DGCR8, DROSHA, and SIX homeodomain mutations in favorable histology Wilms tumors. Cancer Cell 2015, 27, 286–297. [Google Scholar] [CrossRef] [PubMed]
- Dome, J.S.; Bockhold, C.A.; Li, S.M.; Baker, S.D.; Green, D.M.; Perlman, E.J.; Hill, D.A.; Breslow, N.E. High telomerase RNA expression level is an adverse prognostic factor for favorable-histology Wilms’ tumor. J. Clin. Oncol. 2005, 23, 9138–9145. [Google Scholar] [CrossRef] [PubMed]
- Ivancich, M.; Schrank, Z.; Wojdyla, L.; Leviskas, B.; Kuckovic, A.; Sanjali, A.; Puri, N. Treating Cancer by Targeting Telomeres and Telomerase. Antioxidants 2017, 6, 15. [Google Scholar] [CrossRef]
- Maciejowski, J.; de Lange, T. Telomeres in cancer: Tumour suppression and genome instability. Nat. Rev. Mol. Cell Biol. 2017, 18, 175–186. [Google Scholar] [CrossRef]
- Jafri, M.A.; Ansari, S.A.; Alqahtani, M.H.; Shay, J.W. Roles of telomeres and telomerase in cancer, and advances in telomerase-targeted therapies. Genome Med. 2016, 8, 69. [Google Scholar] [CrossRef]
- Yuan, X.; Larsson, C.; Xu, D. Mechanisms underlying the activation of TERT transcription and telomerase activity in human cancer: Old actors and new players. Oncogene 2019, 38, 6172–6183. [Google Scholar] [CrossRef]
- Peifer, M.; Hertwig, F.; Roels, F.; Dreidax, D.; Gartlgruber, M.; Menon, R.; Krämer, A.; Roncaioli, J.L.; Sand, F.; Heuckmann, J.M.; et al. Telomerase activation by genomic rearrangements in high-risk neuroblastoma. Nature 2015, 526, 700–704. [Google Scholar] [CrossRef]
- Lee, D.D.; Leão, R.; Komosa, M.; Gallo, M.; Zhang, C.H.; Lipman, T.; Remke, M.; Heidari, A.; Nunes, N.M.; Apolónio, J.D.; et al. DNA hypermethylation within TERT promoter upregulates TERT expression in cancer. J. Clin. Investig. 2019, 129, 1801. [Google Scholar] [CrossRef]
- Murphy, A.J.; Chen, X.; Pinto, E.M.; Williams, J.S.; Clay, M.R.; Pounds, S.B.; Cao, X.; Shi, L.; Lin, T.; Neale, G.; et al. Forty-five patient-derived xenografts capture the clinical and biological heterogeneity of Wilms tumor. Nat. Commun. 2019, 10, 5806. [Google Scholar] [CrossRef]
- Moran, S.; Arribas, C.; Esteller, M. Validation of a DNA methylation microarray for 850,000 CpG sites of the human genome enriched in enhancer sequences. Epigenomics 2016, 8, 389–399. [Google Scholar] [CrossRef] [PubMed]
- Li, L.C.; Dahiya, R. MethPrimer: Designing primers for methylation PCRs. Bioinformatics 2002, 18, 1427–1431. [Google Scholar] [CrossRef] [PubMed]
- McLeod, C.; Gout, A.M.; Zhou, X.; Thrasher, A.; Rahbarinia, D.; Brady, S.W.; Macias, M.; Birch, K.; Finkelstein, D.; Sunny, J.; et al. St. Jude Cloud: A Pediatric Cancer Genomic Data-Sharing Ecosystem. Cancer Discov. 2021, 11, 1082–1099. [Google Scholar] [CrossRef] [PubMed]
- Subramanian, A.; Tamayo, P.; Mootha, V.K.; Mukherjee, S.; Ebert, B.L.; Gillette, M.A.; Paulovich, A.; Pomeroy, S.L.; Golub, T.R.; Lander, E.S.; et al. Gene set enrichment analysis: A knowledge-based approach for interpreting genome-wide expression profiles. Proc. Natl. Acad. Sci. USA 2005, 102, 15545–15550. [Google Scholar] [CrossRef]
- Brown, K.W.; Charles, A.; Dallosso, A.; White, G.; Charlet, J.; Standen, G.R.; Malik, K. Characterization of 17.94, a novel anaplastic Wilms’ tumor cell line. Cancer Genet. 2012, 205, 319–326. [Google Scholar] [CrossRef]
- Alami, J.; Williams, B.R.; Yeger, H. Derivation and characterization of a Wilms’ tumour cell line, WiT 49. Int J. Cancer 2003, 107, 365–374. [Google Scholar] [CrossRef]
- Lanotte, M.; Martin-Thouvenin, V.; Najman, S.; Balerini, P.; Valensi, F.; Berger, R. NB4, a maturation inducible cell line with t(15;17) marker isolated from a human acute promyelocytic leukemia (M3). Blood 1991, 77, 1080–1086. [Google Scholar]
- Sentmanat, M.F.; Peters, S.T.; Florian, C.P.; Connelly, J.P.; Pruett-Miller, S.M. A Survey of Validation Strategies for CRISPR-Cas9 Editing. Sci. Rep. 2018, 8, 888. [Google Scholar] [CrossRef]
- Connelly, J.P.; Pruett-Miller, S.M. CRIS.py: A Versatile and High-throughput Analysis Program for CRISPR-based Genome Editing. Sci. Rep. 2019, 9, 4194. [Google Scholar] [CrossRef]
- Bell, R.J.; Rube, H.T.; Kreig, A.; Mancini, A.; Fouse, S.D.; Nagarajan, R.P.; Choi, S.; Hong, C.; He, D.; Pekmezci, M.; et al. Cancer. The transcription factor GABP selectively binds and activates the mutant TERT promoter in cancer. Science 2015, 348, 1036–1039. [Google Scholar] [CrossRef]
- Hu, Q.; Gao, F.; Tian, W.; Ruteshouser, E.C.; Wang, Y.; Lazar, A.; Stewart, J.; Strong, L.C.; Behringer, R.R.; Huff, V. Wt1 ablation and Igf2 upregulation in mice result in Wilms tumors with elevated ERK1/2 phosphorylation. J. Clin. Investig. 2011, 121, 174–183. [Google Scholar] [CrossRef] [PubMed]
- Gao, F.; Maiti, S.; Alam, N.; Zhang, Z.; Deng, J.M.; Behringer, R.R.; Lécureuil, C.; Guillou, F.; Huff, V. The Wilms tumor gene, Wt1, is required for Sox9 expression and maintenance of tubular architecture in the developing testis. Proc. Natl. Acad. Sci. USA 2006, 103, 11987–11992. [Google Scholar] [CrossRef] [PubMed]
- Hayashi, S.; McMahon, A.P. Efficient recombination in diverse tissues by a tamoxifen-inducible form of Cre: A tool for temporally regulated gene activation/inactivation in the mouse. Dev. Biol. 2002, 244, 305–318. [Google Scholar] [CrossRef] [PubMed]
- McMahon, A.P.; Aronow, B.J.; Davidson, D.R.; Davies, J.A.; Gaido, K.W.; Grimmond, S.; Lessard, J.L.; Little, M.H.; Potter, S.S.; Wilder, E.L.; et al. GUDMAP: The genitourinary developmental molecular anatomy project. J. Am. Soc. Nephrol. 2008, 19, 667–671. [Google Scholar] [CrossRef] [PubMed]
- Harding, S.D.; Armit, C.; Armstrong, J.; Brennan, J.; Cheng, Y.; Haggarty, B.; Houghton, D.; Lloyd-MacGilp, S.; Pi, X.; Roochun, Y.; et al. The GUDMAP database--an online resource for genitourinary research. Development 2011, 138, 2845–2853. [Google Scholar] [CrossRef]
- Yu, J.; Valerius, M.T.; Duah, M.; Staser, K.; Hansard, J.K.; Guo, J.J.; McMahon, J.; Vaughan, J.; Faria, D.; Georgas, K.; et al. Identification of molecular compartments and genetic circuitry in the developing mammalian kidney. Development 2012, 139, 1863–1873. [Google Scholar] [CrossRef]
- Remke, M.; Ramaswamy, V.; Peacock, J.; Shih, D.J.; Koelsche, C.; Northcott, P.A.; Hill, N.; Cavalli, F.M.; Kool, M.; Wang, X.; et al. TERT promoter mutations are highly recurrent in SHH subgroup medulloblastoma. Acta Neuropathol. 2013, 126, 917–929. [Google Scholar] [CrossRef]
- Oh, S.; Song, Y.; Yim, J.; Kim, T.K. The Wilms’ tumor 1 tumor suppressor gene represses transcription of the human telomerase reverse transcriptase gene. J. Biol. Chem. 1999, 274, 37473–37478. [Google Scholar] [CrossRef]
- Li, H.; Cao, Y.; Berndt, M.C.; Funder, J.W.; Liu, J.P. Molecular interactions between telomerase and the tumor suppressor protein p53 in vitro. Oncogene 1999, 18, 6785–6794. [Google Scholar] [CrossRef]
- Chin, L.; Artandi, S.E.; Shen, Q.; Tam, A.; Lee, S.L.; Gottlieb, G.J.; Greider, C.W.; DePinho, R.A. p53 deficiency rescues the adverse effects of telomere loss and cooperates with telomere dysfunction to accelerate carcinogenesis. Cell 1999, 97, 527–538. [Google Scholar] [CrossRef]
- González-Suárez, E.; Flores, J.M.; Blasco, M.A. Cooperation between p53 mutation and high telomerase transgenic expression in spontaneous cancer development. Mol. Cell. Biol. 2002, 22, 7291–7301. [Google Scholar] [CrossRef] [PubMed][Green Version]
- Szemes, M.; Melegh, Z.; Bellamy, J.; Park, J.H.; Chen, B.; Greenhough, A.; Catchpoole, D.; Malik, K. Transcriptomic Analyses of MYCN-Regulated Genes in Anaplastic Wilms’ Tumour Cell Lines Reveals Oncogenic Pathways and Potential Therapeutic Vulnerabilities. Cancers 2021, 13, 656. [Google Scholar] [CrossRef] [PubMed]
- Hohenstein, P.; Pritchard-Jones, K.; Charlton, J. The yin and yang of kidney development and Wilms’ tumors. Genes Dev. 2015, 29, 467–482. [Google Scholar] [CrossRef] [PubMed]
- Spreafico, F.; Fernandez, C.V.; Brok, J.; Nakata, K.; Vujanic, G.; Geller, J.I.; Gessler, M.; Maschietto, M.; Behjati, S.; Polanco, A.; et al. Wilms tumour. Nat. Rev. Dis. Primers 2021, 7, 75. [Google Scholar] [CrossRef]
- Wegert, J.; Zauter, L.; Appenzeller, S.; Otto, C.; Bausenwein, S.; Vokuhl, C.; Ernestus, K.; Furtwängler, R.; Graf, N.; Gessler, M. High-risk blastemal Wilms tumor can be modeled by 3D spheroid cultures in vitro. Oncogene 2020, 39, 849–861. [Google Scholar] [CrossRef]
- Huff, V. Wilms’ tumours: About tumour suppressor genes, an oncogene and a chameleon gene. Nat. Rev. Cancer 2011, 11, 111–121. [Google Scholar] [CrossRef]







| CRISPR-Cas9 WT1 KO Clone | Genomic Starting Coordinate GRCh37/hg19 | Total Count | Alteration | Reference | Alteration | DEL | INS |
|---|---|---|---|---|---|---|---|
| WiT49_1D9 | chr11:32,417,918 | 119 344 | DEL INS | CAAGA CAAGA | C-AGA CaAAGA | A | A |
| WiT49_1G11 | chr11:32,417,918 | 258 | INS | CAAGA | CaAAGA | A | |
| HEK293_3H5 | chr11:32,417,918 | 117 226 | DEL INS | CAAGA CAAGA | C-AGA CaAAGA | A | A |
| HEK293_1E3 | chr11:32,417,918 chr11:32,417,919 | 93 130 | INS DEL | CAAGA CAAGA | CaAAGA CA--A | AG | A |
Publisher’s Note: MDPI stays neutral with regard to jurisdictional claims in published maps and institutional affiliations. |
© 2022 by the authors. Licensee MDPI, Basel, Switzerland. This article is an open access article distributed under the terms and conditions of the Creative Commons Attribution (CC BY) license (https://creativecommons.org/licenses/by/4.0/).
Share and Cite
Jablonowski, C.M.; Gil, H.J.; Pinto, E.M.; Pichavaram, P.; Fleming, A.M.; Clay, M.R.; Hu, D.; Morton, C.L.; Pruett-Miller, S.M.; Hansen, B.S.; et al. TERT Expression in Wilms Tumor Is Regulated by Promoter Mutation or Hypermethylation, WT1, and N-MYC. Cancers 2022, 14, 1655. https://doi.org/10.3390/cancers14071655
Jablonowski CM, Gil HJ, Pinto EM, Pichavaram P, Fleming AM, Clay MR, Hu D, Morton CL, Pruett-Miller SM, Hansen BS, et al. TERT Expression in Wilms Tumor Is Regulated by Promoter Mutation or Hypermethylation, WT1, and N-MYC. Cancers. 2022; 14(7):1655. https://doi.org/10.3390/cancers14071655
Chicago/Turabian StyleJablonowski, Carolyn M., Hyea Jin Gil, Emilia M. Pinto, Prahalathan Pichavaram, Andrew M. Fleming, Michael R. Clay, Dongli Hu, Christopher L. Morton, Shondra M. Pruett-Miller, Baranda S. Hansen, and et al. 2022. "TERT Expression in Wilms Tumor Is Regulated by Promoter Mutation or Hypermethylation, WT1, and N-MYC" Cancers 14, no. 7: 1655. https://doi.org/10.3390/cancers14071655
APA StyleJablonowski, C. M., Gil, H. J., Pinto, E. M., Pichavaram, P., Fleming, A. M., Clay, M. R., Hu, D., Morton, C. L., Pruett-Miller, S. M., Hansen, B. S., Chen, X., Jones, K. M. D., Liu, Y., Ma, X., Yang, J., Davidoff, A. M., Zambetti, G. P., & Murphy, A. J. (2022). TERT Expression in Wilms Tumor Is Regulated by Promoter Mutation or Hypermethylation, WT1, and N-MYC. Cancers, 14(7), 1655. https://doi.org/10.3390/cancers14071655

