Early Predictor Tool of Disease Using Label-Free Liquid Biopsy-Based Platforms for Patient-Centric Healthcare
Abstract
:Simple Summary
Abstract
1. Introduction
2. Results
2.1. Establishment of a Patient-Derived Tumor Model from Liquid Biopsy (LIQBP) to Evaluate Clinical Prognosis
2.2. An Automated Bioinformatic Analysis Tool to Achieve Label-Free Prediction of Disease Prognosis with Cluster-Based Clinical Phenotyping
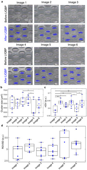
2.3. Clinical Validation with LIQBP
2.4. Distinct Stratification of Healthy and Patient Phenotypes with LIQBP
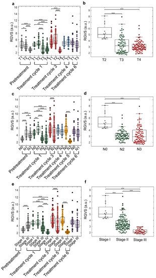
2.5. Correlation of RGVS Parameter with Treatment Cycles
2.6. Correlation of RGVS Parameter with Cancer Staging (TNM Staging)
3. Discussion
4. Materials and Methods
4.1. Fabrication of the Microfluidic-Based Tumor Model
4.2. Clinical Samples Preparation
4.3. Cell Seeding
4.4. Maintenance of Cell Culture
4.5. Immunostaining
4.6. Label-Free Monitoring of Tumor Models
4.7. Image Processing
4.8. Statistical Analysis
5. Conclusions
Supplementary Materials
Author Contributions
Funding
Institutional Review Board Statement
Informed Consent Statement
Data Availability Statement
Conflicts of Interest
Abbreviations
References
- Ferlay, J.; Colombet, M.; Soerjomataram, I.; Parkin, D.M.; Piñeros, M.; Znaor, A.; Bray, F. Cancer statistics for the year 2020: An overview. Int. J. Cancer 2021, 149, 778–789. [Google Scholar] [CrossRef]
- Vaidyanathan, R.; Soon, R.H.; Zhang, P.; Jiang, K.; Lim, C.T. Cancer diagnosis: From tumor to liquid biopsy and beyond. Lab Chip 2019, 19, 11–34. [Google Scholar] [CrossRef] [PubMed]
- Chen, C.K.; Liao, J.; Li, M.S.; Khoo, B.L. Urine biopsy technologies: Cancer and beyond. Theranostics 2020, 10, 7872. [Google Scholar] [CrossRef]
- Siravegna, G.; Marsoni, S.; Siena, S.; Bardelli, A. Integrating liquid biopsies into the management of cancer. Nat. Rev. Clin. Oncol. 2017, 14, 531–548. [Google Scholar] [CrossRef] [PubMed]
- Allan, A.L.; Keeney, M. Circulating tumor cell analysis: Technical and statistical considerations for application to the clinic. J. Oncol. 2010, 2010, 1–10. [Google Scholar] [CrossRef] [PubMed] [Green Version]
- Johnson, J.; Decker, S.; Zaharevitz, D.; Rubinstein, L.; Venditti, J.; Schepartz, S.; Kalyandrug, S.; Christian, M.; Arbuck, S.; Hollingshead, M. Relationships between drug activity in NCI preclinical in vitro and in vivo models and early clinical trials. Br. J. Cancer 2001, 84, 1424–1431. [Google Scholar] [CrossRef]
- van de Merbel, A.F.; van der Horst, G.; van der Pluijm, G. Patient-derived tumour models for personalized therapeutics in urological cancers. Nat. Rev. Urol. 2021, 18, 33–45. [Google Scholar] [CrossRef]
- Weiswald, L.-B.; Bellet, D.; Dangles-Marie, V. Spherical cancer models in tumor biology. Neoplasia 2015, 17, 1–15. [Google Scholar] [CrossRef] [Green Version]
- Chen, Y.-C.; Zhang, Z.; Yoon, E. Early prediction of single-cell derived sphere formation rate using convolutional neural network image analysis. Analyt. Chem. 2020, 92, 7717–7724. [Google Scholar] [CrossRef]
- Zhang, Z.; Chen, L.; Wang, Y.; Zhang, T.; Chen, Y.-C.; Yoon, E. Label-Free Estimation of Therapeutic Efficacy on 3D Cancer Spheres Using Convolutional Neural Network Image Analysis. Analyt. Chem. 2019, 91, 14093–14100. [Google Scholar] [CrossRef]
- Khoo, B.L.; Lee, S.C.; Kumar, P.; Tan, T.Z.; Warkiani, M.E.; Ow, S.G.; Nandi, S.; Lim, C.T.; Thiery, J.P. Short-term expansion of breast circulating cancer cells predicts response to anti-cancer therapy. Oncotarget 2015, 6, 15578. [Google Scholar] [CrossRef] [PubMed] [Green Version]
- Alizadeh, A.A.; Aranda, V.; Bardelli, A.; Blanpain, C.; Bock, C.; Borowski, C.; Caldas, C.; Califano, A.; Doherty, M.; Elsner, M. Toward understanding and exploiting tumor heterogeneity. Nat. Med. 2015, 21, 846–853. [Google Scholar] [CrossRef] [PubMed]
- Bedard, P.L.; Hansen, A.R.; Ratain, M.J.; Siu, L.L. Tumour heterogeneity in the clinic. Nature 2013, 501, 355–364. [Google Scholar] [CrossRef] [PubMed] [Green Version]
- Dagogo-Jack, I.; Shaw, A.T. Tumour heterogeneity and resistance to cancer therapies. Nat. Rev. Clin. Oncol. 2018, 15, 81–94. [Google Scholar] [CrossRef]
- Chen, C.K.; Zhang, J.; Bhingarde, A.; Matotek, T.; Barrett, J.; Hardesty, B.D.; Holl, M.M.B.; Khoo, B.L. A portable purification system for the rapid removal of microplastics from environmental samples. Chem. Eng. J. 2022, 428, 132614. [Google Scholar] [CrossRef]
- Dai, B.; Chen, S.; Li, W.; Zheng, L.; Han, X.; Fu, Y.; Wu, J.; Lin, F.; Zhang, D.; Zhuang, S. Fully-functional semi-automated microfluidic immunoassay platform for quantitation of multiple samples. Sens. Actuators B Chem. 2019, 300, 127017. [Google Scholar] [CrossRef]
- Fu, Y.; Li, W.; Dai, B.; Zheng, L.; Zhang, Z.; Qi, D.; Cheng, X.; Zhang, D.; Zhuang, S. Diagnosis of mixed infections with swine viruses using an integrated microfluidic platform. Sens. Actuators B Chem. 2020, 312, 128005. [Google Scholar] [CrossRef]
- Dai, B.; Yin, C.; Wu, J.; Li, W.; Zheng, L.; Lin, F.; Han, X.; Fu, Y.; Zhang, D.; Zhuang, S. A flux-adaptable pump-free microfluidics-based self-contained platform for multiplex cancer biomarker detection. Lab Chip 2021, 21, 143–153. [Google Scholar] [CrossRef]
- Li, Z.; Ju, R.; Sekine, S.; Zhang, D.; Zhuang, S.; Yamaguchi, Y. All-in-one microfluidic device for on-site diagnosis of pathogens based on an integrated continuous flow PCR and electrophoresis biochip. Lab Chip 2019, 19, 2663–2668. [Google Scholar] [CrossRef]
- Zhang, M.; Wang, P.; Luo, R.; Wang, Y.; Li, Z.; Guo, Y.; Yao, Y.; Li, M.; Tao, T.; Chen, W. Biomimetic human disease model of SARS-CoV-2-induced lung injury and immune responses on organ chip system. Adv. Sci. 2021, 8, 2002928. [Google Scholar] [CrossRef]
- Schuster, B.; Junkin, M.; Kashaf, S.S.; Romero-Calvo, I.; Kirby, K.; Matthews, J.; Weber, C.R.; Rzhetsky, A.; White, K.P.; Tay, S. Automated microfluidic platform for dynamic and combinatorial drug screening of tumor organoids. Nat. Commun. 2020, 11, 1–12. [Google Scholar] [CrossRef]
- Eduati, F.; Utharala, R.; Madhavan, D.; Neumann, U.P.; Longerich, T.; Cramer, T.; Saez-Rodriguez, J.; Merten, C.A. A microfluidics platform for combinatorial drug screening on cancer biopsies. Nat. Commun. 2018, 9, 1–13. [Google Scholar] [CrossRef] [PubMed] [Green Version]
- Pei, H.; Li, L.; Han, Z.; Wang, Y.; Tang, B. Recent advance in microfluidic technologies for circulating tumor cells: From enrichment, single cell analysis to liquid biopsy for clinical applications. Lab Chip 2020, 20, 3854–3875. [Google Scholar] [CrossRef]
- Belotti, Y.; Lim, C.T. Microfluidics for Liquid Biopsies: Recent Advances, Current Challenges, and Future Directions. Analyt. Chem. 2021, 93, 4727–4738. [Google Scholar] [CrossRef] [PubMed]
- Khoo, B.L.; Shang, M.; Ng, C.H.; Lim, C.T.; Chng, W.J.; Han, J. Liquid biopsy for minimal residual disease detection in leukemia using a portable blast cell biochip. NPJ Precis. Oncol. 2019, 3, 1–12. [Google Scholar] [CrossRef] [PubMed] [Green Version]
- Liao, J.; Ren, J.; Wei, H.; Lam, R.H.; Chua, S.L.; Khoo, B.L. Label-free biosensor of phagocytosis for diagnosing bacterial infections. Biosens. Bioelectron. 2021, 191, 113412. [Google Scholar] [CrossRef] [PubMed]
- Chen, J.-F.; Zhu, Y.; Lu, Y.-T.; Hodara, E.; Hou, S.; Agopian, V.G.; Tomlinson, J.S.; Posadas, E.M.; Tseng, H.-R. Clinical applications of NanoVelcro rare-cell assays for detection and characterization of circulating tumor cells. Theranostics 2016, 6, 1425. [Google Scholar] [CrossRef]
- Antfolk, M.; Laurell, T. Continuous flow microfluidic separation and processing of rare cells and bioparticles found in blood–A review. Analyt. Chim. Acta 2017, 965, 9–35. [Google Scholar] [CrossRef]
- Katt, M.E.; Placone, A.L.; Wong, A.D.; Xu, Z.S.; Searson, P.C. In vitro tumor models: Advantages, disadvantages, variables, and selecting the right platform. Front. Bioeng. Biotechnol. 2016, 4, 12. [Google Scholar] [CrossRef]
- Lüönd, F.; Tiede, S.; Christofori, G. Breast cancer as an example of tumour heterogeneity and tumour cell plasticity during malignant progression. Br. J. Cancer 2021, 125, 164–175. [Google Scholar] [CrossRef]
- Polyak, K. Heterogeneity in breast cancer. J. Clin. Investig. 2011, 121, 3786–3788. [Google Scholar] [CrossRef] [Green Version]
- Dai, B.; Jiao, Z.; Zheng, L.; Bachman, H.; Fu, Y.; Wan, X.; Zhang, Y.; Huang, Y.; Han, X.; Zhao, C. Colour compound lenses for a portable fluorescence microscope. Light Sci. Appl. 2019, 8, 75. [Google Scholar] [CrossRef]
- Snow, J.W.; Koydemir, H.C.; Karinca, D.K.; Liang, K.; Tseng, D.; Ozcan, A. Rapid imaging, detection, and quantification of Nosema ceranae spores in honey bees using mobile phone-based fluorescence microscopy. Lab Chip 2019, 19, 789–797. [Google Scholar] [CrossRef] [PubMed]
- Khoo, B.L.; Grenci, G.; Lim, J.S.Y.; Lim, Y.P.; Fong, J.; Yeap, W.H.; Lim, S.B.; Chua, S.L.; Wong, S.C.; Yap, Y.-S. Low-dose anti-inflammatory combinatorial therapy reduced cancer stem cell formation in patient-derived preclinical models for tumour relapse prevention. Br. J. Cancer 2019, 120, 407–423. [Google Scholar] [CrossRef] [PubMed] [Green Version]
- Moen, E.; Bannon, D.; Kudo, T.; Graf, W.; Covert, M.; Van Valen, D. Deep learning for cellular image analysis. Nat. Methods 2019, 16, 1233–1246. [Google Scholar] [CrossRef] [PubMed]
- Topol, E.J. High-performance medicine: The convergence of human and artificial intelligence. Nat. Med. 2019, 25, 44–56. [Google Scholar] [CrossRef]
- Isozaki, A.; Mikami, H.; Tezuka, H.; Matsumura, H.; Huang, K.; Akamine, M.; Hiramatsu, K.; Iino, T.; Ito, T.; Karakawa, H. Intelligent image-activated cell sorting 2.0. Lab Chip 2020, 20, 2263–2273. [Google Scholar] [CrossRef]
- Isozaki, A.; Harmon, J.; Zhou, Y.; Li, S.; Nakagawa, Y.; Hayashi, M.; Mikami, H.; Lei, C.; Goda, K. AI on a chip. Lab Chip 2020, 20, 3074–3090. [Google Scholar] [CrossRef]
- Deng, Y.; Liu, S.Y.; Chua, S.L.; Khoo, B.L. The effects of biofilms on tumor progression in a 3D cancer-biofilm microfluidic model. Biosens. Bioelectron. 2021, 180, 113113. [Google Scholar] [CrossRef]
- Khoo, B.L.; Grenci, G.; Lim, Y.B.; Lee, S.C.; Han, J.; Lim, C.T. Expansion of patient-derived circulating tumor cells from liquid biopsies using a CTC microfluidic culture device. Nat. Protoc. 2018, 13, 34–58. [Google Scholar] [CrossRef]
- Warkiani, M.E.; Khoo, B.L.; Tan, D.S.-W.; Bhagat, A.A.S.; Lim, W.-T.; Yap, Y.S.; Lee, S.C.; Soo, R.A.; Han, J.; Lim, C.T. An ultra-high-throughput spiral microfluidic biochip for the enrichment of circulating tumor cells. Analyst 2014, 139, 3245–3255. [Google Scholar] [CrossRef] [PubMed]






| Sample No. | Cancer Type | TNM Stage | Cancer Stage (0 to IV) | Treatment Cycle | Age | Gender |
|---|---|---|---|---|---|---|
| 1 | Healthy | - | - | - | 48 | Male |
| 2 | Healthy | - | - | - | 65 | Female |
| 3 | Healthy | - | - | - | 62 | Male |
| 4 | Healthy | - | - | - | 36 | Female |
| 5 | Healthy | - | - | - | 39 | Male |
| 6 | Gastric | pT4N2M0 | IIIA | 1 | 69 | Female |
| 7 | Gastric | pT4N2M0 | IIIB | 1 | 69 | Male |
| 8 | Gastric | pT2N0M0 | IB | 1 | 53 | Female |
| 9 | Gastric | pT3N3M0 | IIIB | 1 | 63 | Male |
| 10 | Breast | pT2N3M0 | IIIC | Pretreatment | 42 | Female |
| 11 | Breast | pT2N0M0 | IIA | 1 | 64 | Female |
| 12 | Breast | pT2N1M0 | IIB | 1 | 57 | Female |
| 13 | Breast | pT1N0M0 | IA | 1 | 50 | Female |
| 14 | Breast | cT2N3M0 | IIIC | 3 | 49 | Female |
| 15 | Colon | pT3N0M0 | IIA | Pretreatment | 67 | Female |
| 16 | Colon | pT1N1bM0 | IIIA | Pretreatment | 71 | Female |
| 17 | Lung | pT2N2M1 | IVB | 4 | 44 | Female |
| 18 | Pancreas | cT3N0M1 | IV | 4 | 51 | Male |
| 19 | Gastric | pT3N1M0 | IIIC | 6 | 50 | Male |
| 20 | Gastric | pT4N3M0 | IIIC | 3 | 73 | Female |
| 21 | Gastric | pT3N3M1 | IV | 1 | 68 | Male |
| 22 | Gastric | pT4N3M1 | IV | 1 | 65 | Male |
| 23 | Gastric | pT3N2M0 | IIIA | 5 | 59 | Male |
| 24 | Gastric | pT4aN3bM0 | IIIC | 5 | 50 | Male |
| 25 | Gastric | pT3N0M0 | IIA | 8 | 61 | Female |
| 26 | Gastric | pT4N2M1 | IV | 7 | 40 | Female |
| 27 | Breast | - | - | Pretreatment | 78 | Female |
| 28 | Breast | pT1N0M0 | IA | 3 | 56 | Female |
| 29 | Breast | pT2N0M0 | IIA | 5 | 73 | Female |
| 30 | Breast | pT1N0M0 | IA | 6 | 46 | Female |
| 31 | Breast | pT2N3M1 | IV | 5 | 51 | Female |
Publisher’s Note: MDPI stays neutral with regard to jurisdictional claims in published maps and institutional affiliations. |
© 2022 by the authors. Licensee MDPI, Basel, Switzerland. This article is an open access article distributed under the terms and conditions of the Creative Commons Attribution (CC BY) license (https://creativecommons.org/licenses/by/4.0/).
Share and Cite
Li, W.; Zhou, Y.; Deng, Y.; Khoo, B.L. Early Predictor Tool of Disease Using Label-Free Liquid Biopsy-Based Platforms for Patient-Centric Healthcare. Cancers 2022, 14, 818. https://doi.org/10.3390/cancers14030818
Li W, Zhou Y, Deng Y, Khoo BL. Early Predictor Tool of Disease Using Label-Free Liquid Biopsy-Based Platforms for Patient-Centric Healthcare. Cancers. 2022; 14(3):818. https://doi.org/10.3390/cancers14030818
Chicago/Turabian StyleLi, Wei, Yunlan Zhou, Yanlin Deng, and Bee Luan Khoo. 2022. "Early Predictor Tool of Disease Using Label-Free Liquid Biopsy-Based Platforms for Patient-Centric Healthcare" Cancers 14, no. 3: 818. https://doi.org/10.3390/cancers14030818
APA StyleLi, W., Zhou, Y., Deng, Y., & Khoo, B. L. (2022). Early Predictor Tool of Disease Using Label-Free Liquid Biopsy-Based Platforms for Patient-Centric Healthcare. Cancers, 14(3), 818. https://doi.org/10.3390/cancers14030818

