TRAIL-Based Therapies Efficacy in Pediatric Bone Tumors Models Is Modulated by TRAIL Non-Apoptotic Pathway Activation via RIPK1 Recruitment
Simple Summary
Abstract
1. Introduction
- A proof-of-concept approach using gene silencing in order to decrease the formation of the secondary signaling complex.
- An innovative method to enhance pro-apoptotic signaling by increasing death receptors clustering. This strategy was based on previous promising experiments using mesenchymal stromal cells (MSCs) modified to express membraneous TRAIL [27,28,29]. In those studies, a large clustering of death receptors allowed a very efficient apoptosis of adjacent tumor cells. However, the use of these cells in clinical settings is highly limited because MSCs appear to exert a pro-tumor potential by themselves [23,25]. In this context, advanced tools able to induce the clustering of TRAIL death receptors while being neutral in the tumor microenvironment were developed, such as new TRAIL death receptor agonists able to bind six receptors [30,31,32].
- Here, we propose to test both strategies in the context of TRAIL-resistant osteosarcoma in vitro and in vivo.
2. Materials and Methods
2.1. Tumor Cell Lines
2.2. Cell Viability
2.3. Caspase-3/7 Enzymatic Activity
2.4. Western Blot Analysis
2.5. Immunoprecipitation
2.6. RNA Interference
2.7. In Vivo Experiments of Ewing Sarcoma and Osteosarcoma Preclinical Models
2.8. Statistical Analyses
3. Results
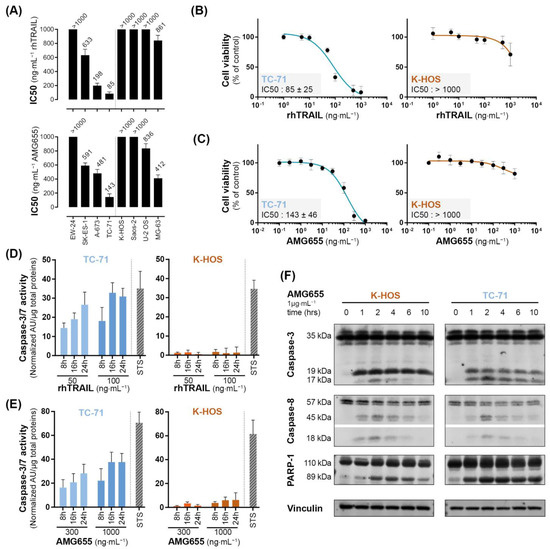
3.1. Osteosarcoma and Ewing Sarcoma Cell Lines Display Discrepancy in Sensitivity to the Pro-Apoptotic Effect of rhTRAIL and of the DR5-Agonist AMG655
3.2. In Vivo, AMG655 Slows down the Primary Tumor Growth in the Sensitive Model Induced by TC-71 Cells but Accelerates the Tumor Growth in the Model Induced by K-HOS Resistant Cells
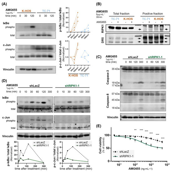
3.3. TRAIL Non-Apoptotic Pathways Are Activated by AMG655 in K-HOS Cells
3.4. The Inhibition of Non-Apoptotic Pathways by Secondary Complex Disruption through RIPK1 Knockdown Leads to an Increase Caspase-3 Cleavage and AMG655 Re-Sensitization in K-HOS Cells
3.5. In Vivo, the Inhibition of RIPK1 Expression Is Able to Overcome K-HOS Cell Line AMG655-Resistance
3.6. APG880, a TRAIL-Death Receptors Multiple Agonist, Is Able to Induce Cell Death by Apoptosis in AMG655-Resistant K-HOS Cell Line
3.7. In Vivo, APG880 Inhibits Tumor Development in a K-HOS Xenograft Model
4. Discussion
5. Conclusions
Supplementary Materials
Author Contributions
Funding
Institutional Review Board Statement
Informed Consent Statement
Data Availability Statement
Acknowledgments
Conflicts of Interest
References
- Kansara, M.; Teng, M.W.; Smyth, M.J.; Thomas, D.M. Translational Biology of Osteosarcoma. Nat. Rev. Cancer 2014, 14, 722–735. [Google Scholar] [CrossRef] [PubMed]
- Grünewald, T.G.P.; Cidre-Aranaz, F.; Surdez, D.; Tomazou, E.M.; de Álava, E.; Kovar, H.; Sorensen, P.H.; Delattre, O.; Dirksen, U. Ewing Sarcoma. Nat. Rev. Dis. Prim. 2018, 4, 5. [Google Scholar] [CrossRef] [PubMed]
- Ladenstein, R.; Pötschger, U.; Le Deley, M.C.; Whelan, J.; Paulussen, M.; Oberlin, O.; van den Berg, H.; Dirksen, U.; Hjorth, L.; Michon, J.; et al. Primary Disseminated Multifocal Ewing Sarcoma: Results of the Euro-EWING 99 Trial. J. Clin. Oncol. Off. J. Am. Soc. Clin. Oncol. 2010, 28, 3284–3291. [Google Scholar] [CrossRef] [PubMed]
- Gaspar, N.; Occean, B.-V.; Pacquement, H.; Bompas, E.; Bouvier, C.; Brisse, H.J.; Castex, M.-P.; Cheurfa, N.; Corradini, N.; Delaye, J.; et al. Results of Methotrexate-Etoposide-Ifosfamide Based Regimen (M-EI) in Osteosarcoma Patients Included in the French OS2006/Sarcome-09 Study. Eur. J. Cancer 2018, 88, 57–66. [Google Scholar] [CrossRef]
- Sheppard, S.; Schuster, I.S.; Andoniou, C.E.; Cocita, C.; Adejumo, T.; Kung, S.K.P.; Sun, J.C.; Degli-Esposti, M.A.; Guerra, N. The Murine Natural Cytotoxic Receptor NKp46/NCR1 Controls TRAIL Protein Expression in NK Cells and ILC1s. Cell Rep. 2018, 22, 3385–3392. [Google Scholar] [CrossRef]
- von Karstedt, S.; Montinaro, A.; Walczak, H. Exploring the TRAILs Less Travelled: TRAIL in Cancer Biology and Therapy. Nat. Rev. Cancer 2017, 17, 352–366. [Google Scholar] [CrossRef]
- Ozören, N.; El-Deiry, W.S. Defining Characteristics of Types I and II Apoptotic Cells in Response to TRAIL. Neoplasia 2002, 4, 551–557. [Google Scholar] [CrossRef]
- Schneider, P.; Thome, M.; Burns, K.; Bodmer, J.L.; Hofmann, K.; Kataoka, T.; Holler, N.; Tschopp, J. TRAIL Receptors 1 (DR4) and 2 (DR5) Signal FADD-Dependent Apoptosis and Activate NF-KappaB. Immunity 1997, 7, 831–836. [Google Scholar] [CrossRef]
- Mühlenbeck, F.; Haas, E.; Schwenzer, R.; Schubert, G.; Grell, M.; Smith, C.; Scheurich, P.; Wajant, H. TRAIL/Apo2L Activates c-Jun NH2-Terminal Kinase (JNK) via Caspase-Dependent and Caspase-Independent Pathways. J. Biol. Chem. 1998, 273, 33091–33098. [Google Scholar] [CrossRef]
- Lee, M.W.; Park, S.C.; Yang, Y.G.; Yim, S.O.; Chae, H.S.; Bach, J.H.; Lee, H.J.; Kim, K.Y.; Lee, W.B.; Kim, S.S. The Involvement of Reactive Oxygen Species (ROS) and P38 Mitogen-Activated Protein (MAP) Kinase in TRAIL/Apo2L-Induced Apoptosis. FEBS Lett. 2002, 512, 313–318. [Google Scholar] [CrossRef]
- Milani, D.; Zauli, G.; Rimondi, E.; Celeghini, C.; Marmiroli, S.; Narducci, P.; Capitani, S.; Secchiero, P. Tumour Necrosis Factor-Related Apoptosis-Inducing Ligand Sequentially Activates pro-Survival and pro-Apoptotic Pathways in SK-N-MC Neuronal Cells. J. Neurochem. 2003, 86, 126–135. [Google Scholar] [CrossRef] [PubMed]
- Choo, M.-K.; Kawasaki, N.; Singhirunnusorn, P.; Koizumi, K.; Sato, S.; Akira, S.; Saiki, I.; Sakurai, H. Blockade of Transforming Growth Factor-Beta-Activated Kinase 1 Activity Enhances TRAIL-Induced Apoptosis through Activation of a Caspase Cascade. Mol. Cancer Ther. 2006, 5, 2970–2976. [Google Scholar] [CrossRef] [PubMed]
- Song, J.J.; Lee, Y.J. Differential Cleavage of Mst1 by Caspase-7/-3 Is Responsible for TRAIL-Induced Activation of the MAPK Superfamily. Cell. Signal. 2008, 20, 892–906. [Google Scholar] [CrossRef] [PubMed]
- Xu, J.; Zhou, J.-Y.; Wei, W.-Z.; Wu, G.S. Activation of the Akt Survival Pathway Contributes to TRAIL Resistance in Cancer Cells. PLoS ONE 2010, 5, e10226. [Google Scholar] [CrossRef] [PubMed]
- Varfolomeev, E.; Maecker, H.; Sharp, D.; Lawrence, D.; Renz, M.; Vucic, D.; Ashkenazi, A. Molecular Determinants of Kinase Pathway Activation by Apo2 Ligand/Tumor Necrosis Factor-Related Apoptosis-Inducing Ligand. J. Biol. Chem. 2005, 280, 40599–40608. [Google Scholar] [CrossRef] [PubMed]
- Azijli, K.; Weyhenmeyer, B.; Peters, G.J.; de Jong, S.; Kruyt, F.A.E. Non-Canonical Kinase Signaling by the Death Ligand TRAIL in Cancer Cells: Discord in the Death Receptor Family. Cell Death Differ. 2013, 20, 858–868. [Google Scholar] [CrossRef]
- Kontny, H.U.; Hämmerle, K.; Klein, R.; Shayan, P.; Mackall, C.L.; Niemeyer, C.M. Sensitivity of Ewing’s Sarcoma to TRAIL-Induced Apoptosis. Cell Death Differ. 2001, 8, 506–514. [Google Scholar] [CrossRef][Green Version]
- Mitsiades, N.; Poulaki, V.; Mitsiades, C.; Tsokos, M. Ewing’s Sarcoma Family Tumors Are Sensitive to Tumor Necrosis Factor-Related Apoptosis-Inducing Ligand and Express Death Receptor 4 and Death Receptor 5. Cancer Res. 2001, 61, 2704–2712. [Google Scholar]
- Van Valen, F.; Fulda, S.; Truckenbrod, B.; Eckervogt, V.; Sonnemann, J.; Hillmann, A.; Rödl, R.; Hoffmann, C.; Winkelmann, W.; Schäfer, L.; et al. Apoptotic Responsiveness of the Ewing’s Sarcoma Family of Tumours to Tumour Necrosis Factor-Related Apoptosis-Inducing Ligand (TRAIL). Int. J. Cancer J. Int. Cancer 2000, 88, 252–259. [Google Scholar] [CrossRef]
- Guiho, R.; Biteau, K.; Heymann, D.; Redini, F. TRAIL-Based Therapy in Pediatric Bone Tumors: How to Overcome Resistance. Future Oncol. 2015, 11, 535–542. [Google Scholar] [CrossRef]
- Merchant, M.S.; Yang, X.; Melchionda, F.; Romero, M.; Klein, R.; Thiele, C.J.; Tsokos, M.; Kontny, H.U.; Mackall, C.L. Interferon Gamma Enhances the Effectiveness of Tumor Necrosis Factor-Related Apoptosis-Inducing Ligand Receptor Agonists in a Xenograft Model of Ewing’s Sarcoma. Cancer Res. 2004, 64, 8349–8356. [Google Scholar] [CrossRef] [PubMed]
- Picarda, G.; Lamoureux, F.; Geffroy, L.; Delepine, P.; Montier, T.; Laud, K.; Tirode, F.; Delattre, O.; Heymann, D.; Rédini, F. Preclinical Evidence That Use of TRAIL in Ewing’s Sarcoma and Osteosarcoma Therapy Inhibits Tumor Growth, Prevents Osteolysis, and Increases Animal Survival. Clin. Cancer Res. Off. J. Am. Assoc. Cancer Res. 2010, 16, 2363–2374. [Google Scholar] [CrossRef] [PubMed]
- Guiho, R.; Biteau, K.; Grisendi, G.; Taurelle, J.; Chatelais, M.; Gantier, M.; Heymann, D.; Dominici, M.; Redini, F. TRAIL Delivered by Mesenchymal Stromal/Stem Cells Counteracts Tumor Development in Orthotopic Ewing Sarcoma Models. Int. J. Cancer 2016, 139, 2802–2811. [Google Scholar] [CrossRef] [PubMed]
- Li, C.; Chunbao, L.; Cheng, Q.; Qianpeng, C.; Liu, J.; Jia, L.; Wang, B.; Bin, W.; Chen, D.; Dongfeng, C.; et al. Potent Growth-Inhibitory Effect of TRAIL Therapy Mediated by Double-Regulated Oncolytic Adenovirus on Osteosarcoma. Mol. Cell. Biochem. 2012, 364, 337–344. [Google Scholar] [CrossRef][Green Version]
- Guiho, R.; Biteau, K.; Grisendi, G.; Chatelais, M.; Brion, R.; Taurelle, J.; Renault, S.; Heymann, D.; Dominici, M.; Redini, F. In Vitro and in Vivo Discrepancy in Inducing Apoptosis by Mesenchymal Stromal Cells Delivering Membrane-Bound Tumor Necrosis Factor–Related Apoptosis Inducing Ligand in Osteosarcoma Pre-Clinical Models. Cytotherapy 2018, 20, 1037–1045. [Google Scholar] [CrossRef]
- Kaplan-Lefko, P.J.; Graves, J.D.; Zoog, S.J.; Pan, Y.; Wall, J.; Branstetter, D.G.; Moriguchi, J.; Coxon, A.; Huard, J.N.; Xu, R.; et al. Conatumumab, a Fully Human Agonist Antibody to Death Receptor 5, Induces Apoptosis via Caspase Activation in Multiple Tumor Types. Cancer Biol. Ther. 2010, 9, 618–631. [Google Scholar] [CrossRef]
- Yuan, Z.; Kolluri, K.K.; Sage, E.K.; Gowers, K.H.C.; Janes, S.M. Mesenchymal Stromal Cell Delivery of Full-Length Tumor Necrosis Factor-Related Apoptosis-Inducing Ligand Is Superior to Soluble Type for Cancer Therapy. Cytotherapy 2015, 17, 885–896. [Google Scholar] [CrossRef]
- Grisendi, G.; Bussolari, R.; Cafarelli, L.; Petak, I.; Rasini, V.; Veronesi, E.; De Santis, G.; Spano, C.; Tagliazzucchi, M.; Barti-Juhasz, H.; et al. Adipose-Derived Mesenchymal Stem Cells as Stable Source of Tumor Necrosis Factor-Related Apoptosis-Inducing Ligand Delivery for Cancer Therapy. Cancer Res. 2010, 70, 3718–3729. [Google Scholar] [CrossRef]
- Ciavarella, S.; Grisendi, G.; Dominici, M.; Tucci, M.; Brunetti, O.; Dammacco, F.; Silvestris, F. In Vitro Anti-Myeloma Activity of TRAIL-Expressing Adipose-Derived Mesenchymal Stem Cells. Br. J. Haematol. 2012, 157, 586–598. [Google Scholar] [CrossRef]
- Gieffers, C.; Kluge, M.; Merz, C.; Sykora, J.; Thiemann, M.; Schaal, R.; Fischer, C.; Branschädel, M.; Abhari, B.A.; Hohenberger, P.; et al. APG350 Induces Superior Clustering of TRAIL Receptors and Shows Therapeutic Antitumor Efficacy Independent of Cross-Linking via Fcγ Receptors. Mol. Cancer Ther. 2013, 12, 2735–2747. [Google Scholar] [CrossRef]
- Legler, K.; Hauser, C.; Egberts, J.-H.; Willms, A.; Heneweer, C.; Boretius, S.; Röcken, C.; Glüer, C.-C.; Becker, T.; Kluge, M.; et al. The Novel TRAIL-Receptor Agonist APG350 Exerts Superior Therapeutic Activity in Pancreatic Cancer Cells. Cell Death Dis. 2018, 9, 445. [Google Scholar] [CrossRef] [PubMed]
- Zerp, S.F.; Bibi, Z.; Verbrugge, I.; Voest, E.E.; Verheij, M. Enhancing Radiation Response by a Second-Generation TRAIL Receptor Agonist Using a New in Vitro Organoid Model System. Clin. Transl. Radiat. Oncol. 2020, 24, 1–9. [Google Scholar] [CrossRef] [PubMed]
- Lamoureux, F.; Baud’huin, M.; Ory, B.; Guiho, R.; Zoubeidi, A.; Gleave, M.; Heymann, D.; Rédini, F. Clusterin Inhibition Using OGX-011 Synergistically Enhances Zoledronic Acid Activity in Osteosarcoma. Oncotarget 2014, 5, 7805–7819. [Google Scholar] [CrossRef] [PubMed]
- Picarda, G.; Surget, S.; Guiho, R.; Téletchéa, S.; Berreur, M.; Tirode, F.; Pellat-Deceunynck, C.; Heymann, D.; Trichet, V.; Rédini, F. A Functional, New Short Isoform of Death Receptor 4 in Ewing’s Sarcoma Cell Lines May Be Involved in TRAIL Sensitivity/Resistance Mechanisms. Mol. Cancer Res. MCR 2012, 10, 336–346. [Google Scholar] [CrossRef]
- Song, J.H.; Tse, M.C.L.; Bellail, A.; Phuphanich, S.; Khuri, F.; Kneteman, N.M.; Hao, C. Lipid Rafts and Nonrafts Mediate Tumor Necrosis Factor Related Apoptosis-Inducing Ligand Induced Apoptotic and Nonapoptotic Signals in Non Small Cell Lung Carcinoma Cells. Cancer Res. 2007, 67, 6946–6955. [Google Scholar] [CrossRef]
- Kindler, H.L.; Richards, D.A.; Garbo, L.E.; Garon, E.B.; Stephenson, J.J.; Rocha-Lima, C.M.; Safran, H.; Chan, D.; Kocs, D.M.; Galimi, F.; et al. A Randomized, Placebo-Controlled Phase 2 Study of Ganitumab (AMG 479) or Conatumumab (AMG 655) in Combination with Gemcitabine in Patients with Metastatic Pancreatic Cancer. Ann. Oncol. 2012, 23, 2834–2842. [Google Scholar] [CrossRef]
- Mert, U.; Adawy, A.; Scharff, E.; Teichmann, P.; Willms, A.; Haselmann, V.; Colmorgen, C.; Lemke, J.; von Karstedt, S.; Fritsch, J.; et al. TRAIL Induces Nuclear Translocation and Chromatin Localization of TRAIL Death Receptors. Cancers 2019, 11, 1167. [Google Scholar] [CrossRef]
- Yagolovich, A.V.; Artykov, A.A.; Karmakova, T.A.; Vorontsova, M.S.; Pankratov, A.A.; Andreev-Andrievsky, A.A.; Dolgikh, D.A.; Kirpichnikov, M.P.; Gasparian, M.E. Genetically Modified DR5-Specific TRAIL Variant DR5-B Revealed Dual Antitumor and Protumoral Effect in Colon Cancer Xenografts and an Improved Pharmacokinetic Profile. Transl. Oncol. 2020, 13, 100762. [Google Scholar] [CrossRef]
- Hoogwater, F.J.H.; Nijkamp, M.W.; Smakman, N.; Steller, E.J.A.; Emmink, B.L.; Westendorp, B.F.; Raats, D.A.E.; Sprick, M.R.; Schaefer, U.; Van Houdt, W.J.; et al. Oncogenic K-Ras Turns Death Receptors into Metastasis-Promoting Receptors in Human and Mouse Colorectal Cancer Cells. Gastroenterology 2010, 138, 2357–2367. [Google Scholar] [CrossRef]
- Razeghian, E.; Suksatan, W.; Sulaiman Rahman, H.; Bokov, D.O.; Abdelbasset, W.K.; Hassanzadeh, A.; Marofi, F.; Yazdanifar, M.; Jarahian, M. Harnessing TRAIL-Induced Apoptosis Pathway for Cancer Immunotherapy and Associated Challenges. Front. Immunol. 2021, 12, 699746. [Google Scholar] [CrossRef]
- Degterev, A.; Hitomi, J.; Germscheid, M.; Ch’en, I.L.; Korkina, O.; Teng, X.; Abbott, D.; Cuny, G.D.; Yuan, C.; Wagner, G.; et al. Identification of RIP1 Kinase as a Specific Cellular Target of Necrostatins. Nat. Chem. Biol. 2008, 4, 313–321. [Google Scholar] [CrossRef] [PubMed]
- Takahashi, N.; Duprez, L.; Grootjans, S.; Cauwels, A.; Nerinckx, W.; DuHadaway, J.B.; Goossens, V.; Roelandt, R.; Van Hauwermeiren, F.; Libert, C.; et al. Necrostatin-1 Analogues: Critical Issues on the Specificity, Activity and in Vivo Use in Experimental Disease Models. Cell Death Dis. 2012, 3, e437. [Google Scholar] [CrossRef] [PubMed]
- Jouan-Lanhouet, S.; Arshad, M.I.; Piquet-Pellorce, C.; Martin-Chouly, C.; Le Moigne-Muller, G.; Van Herreweghe, F.; Takahashi, N.; Sergent, O.; Lagadic-Gossmann, D.; Vandenabeele, P.; et al. TRAIL Induces Necroptosis Involving RIPK1/RIPK3-Dependent PARP-1 Activation. Cell Death Differ. 2012, 19, 2003–2014. [Google Scholar] [CrossRef] [PubMed]
- Festjens, N.; Vanden Berghe, T.; Cornelis, S.; Vandenabeele, P. RIP1, a Kinase on the Crossroads of a Cell’s Decision to Live or Die. Cell Death Differ. 2007, 14, 400–410. [Google Scholar] [CrossRef]
- Lulla, A.R.; Zhou, Y.; Ralff, M.D.; Lev, A.; Dicker, D.T.; El-Deiry, W.S. MiR-3132 Upregulates Surface TRAIL to Induce Apoptotic Cell Death in Cancer Cells. Am. J. Cancer Res. 2022, 12, 315–326. [Google Scholar]
- Smith, M.L.; Jin, S.; Chen, D.; Zhang, H.; Huska, J.; Widomski, D.; Bontcheva, V.; Buchanan, G.; Morgan-Lappe, S.; Phillips, D.C.; et al. The Combinatorial Activity of Eftozanermin (ABBV-621), a Novel and Potent TRAIL Receptor Agonist Fusion Protein, in Pre-Clinical Models of Hematologic Malignancies. Blood 2020, 136, 41. [Google Scholar] [CrossRef]
- Ratain, M.J.; Doi, T.; De Jonge, M.J.; LoRusso, P.; Dunbar, M.; Chiney, M.; Motwani, M.; Glasgow, J.; Petrich, A.M.; Rasco, D.W.; et al. Phase 1, First-in-Human Study of TRAIL Receptor Agonist Fusion Protein ABBV-621. J. Clin. Oncol. 2019, 37, 3013. [Google Scholar] [CrossRef]






Publisher’s Note: MDPI stays neutral with regard to jurisdictional claims in published maps and institutional affiliations. |
© 2022 by the authors. Licensee MDPI, Basel, Switzerland. This article is an open access article distributed under the terms and conditions of the Creative Commons Attribution (CC BY) license (https://creativecommons.org/licenses/by/4.0/).
Share and Cite
Brion, R.; Gantier, M.; Biteau, K.; Taurelle, J.; Brounais-Le Royer, B.; Verrecchia, F.; Rédini, F.; Guiho, R. TRAIL-Based Therapies Efficacy in Pediatric Bone Tumors Models Is Modulated by TRAIL Non-Apoptotic Pathway Activation via RIPK1 Recruitment. Cancers 2022, 14, 5627. https://doi.org/10.3390/cancers14225627
Brion R, Gantier M, Biteau K, Taurelle J, Brounais-Le Royer B, Verrecchia F, Rédini F, Guiho R. TRAIL-Based Therapies Efficacy in Pediatric Bone Tumors Models Is Modulated by TRAIL Non-Apoptotic Pathway Activation via RIPK1 Recruitment. Cancers. 2022; 14(22):5627. https://doi.org/10.3390/cancers14225627
Chicago/Turabian StyleBrion, Régis, Malika Gantier, Kevin Biteau, Julien Taurelle, Bénédicte Brounais-Le Royer, Franck Verrecchia, Françoise Rédini, and Romain Guiho. 2022. "TRAIL-Based Therapies Efficacy in Pediatric Bone Tumors Models Is Modulated by TRAIL Non-Apoptotic Pathway Activation via RIPK1 Recruitment" Cancers 14, no. 22: 5627. https://doi.org/10.3390/cancers14225627
APA StyleBrion, R., Gantier, M., Biteau, K., Taurelle, J., Brounais-Le Royer, B., Verrecchia, F., Rédini, F., & Guiho, R. (2022). TRAIL-Based Therapies Efficacy in Pediatric Bone Tumors Models Is Modulated by TRAIL Non-Apoptotic Pathway Activation via RIPK1 Recruitment. Cancers, 14(22), 5627. https://doi.org/10.3390/cancers14225627

