Exploration of a Novel Circadian miRNA Pair Signature for Predicting Prognosis of Lung Adenocarcinoma
Abstract
Simple Summary
Abstract
1. Introduction
2. Materials and Methods
2.1. Study Design and Patients
2.2. Pairing of Differentially Expressed Circadian miRNAs (DEcmiRNA)
2.3. Establishment and Verification of a Prognostic cmiRNA Pair Signature
2.4. Formulation and Assessment of the Nomogram
2.5. Analysis of Tumor Immune Microenvironment
2.6. Assessment of Drug Sensitivity
2.7. MiRNA Extraction and Quantification
2.8. Key cmiRNA–Cgene Network Construction and Gene Ontology (GO) Enrichment Analysis
2.9. Gene Set Enrichment Analysis (GSEA)
2.10. Statistical Analysis
3. Results
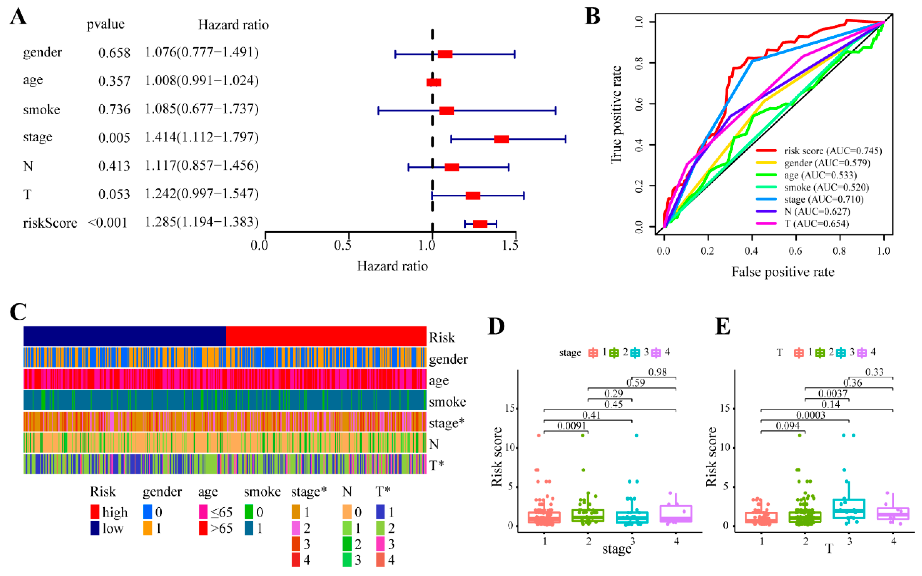
3.1. Construction of the Prognostic Signature Based on the cmiRNAs Pairs
3.2. Evaluation and Validation of the Prognostic Signature
3.3. Integrated Nomogram Combining the Risk Score with Clinical Variables
3.4. Correlation between Risk Score and Tumor Immune Microenvironment
3.5. Application of Risk Score in Predicting Primary Drug Efficacy
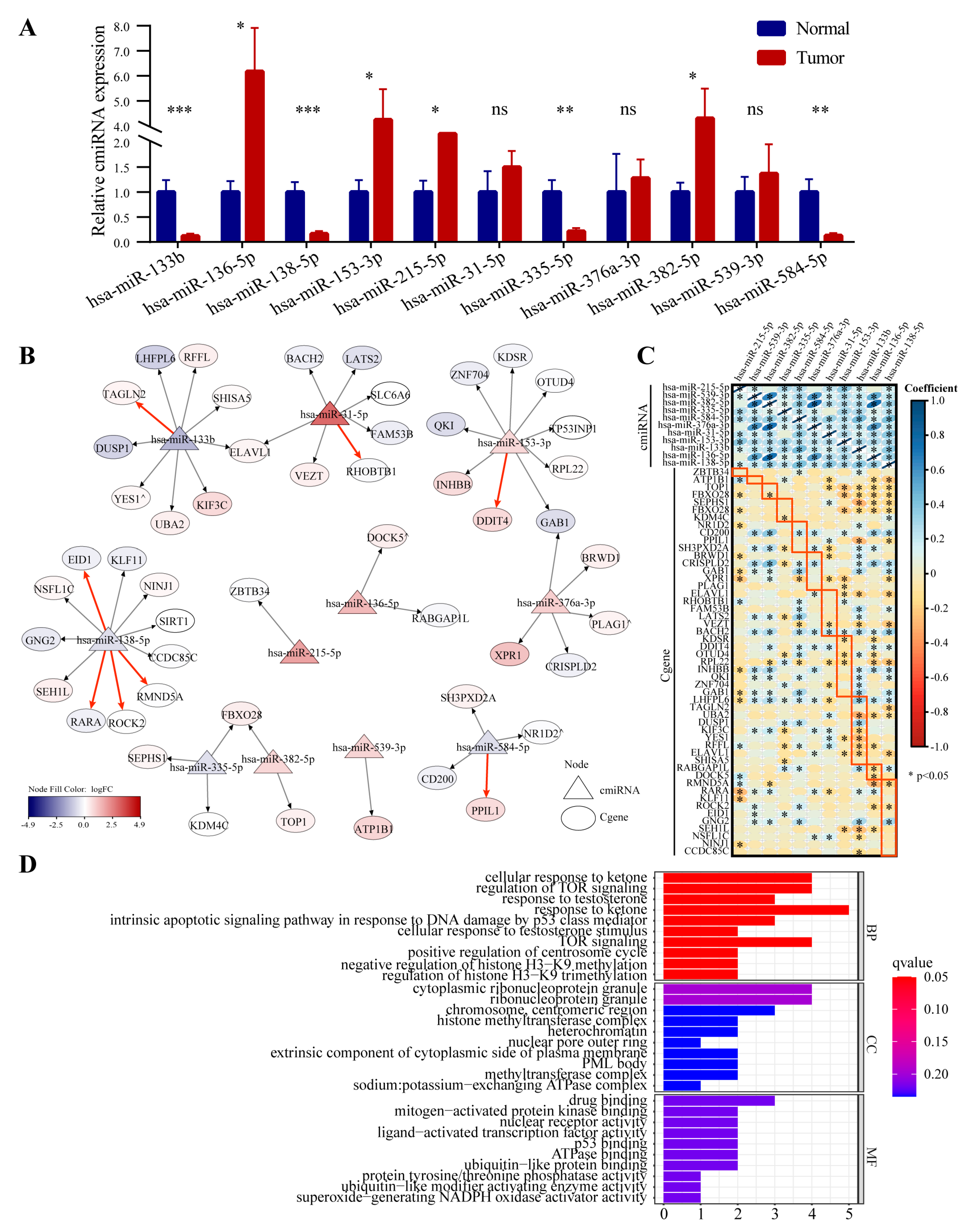
3.6. cmiRNA Quantitative Verification and Key cmiRNA—Cgene Network Construction
4. Discussion
5. Conclusions
Supplementary Materials
Author Contributions
Funding
Institutional Review Board Statement
Informed Consent Statement
Data Availability Statement
Acknowledgments
Conflicts of Interest
References
- Xia, C.; Dong, X.; Li, H.; Cao, M.; Sun, D.; He, S.; Yang, F.; Yan, X.; Zhang, S.; Li, N.; et al. Cancer statistics in China and United States, 2022: Profiles, trends, and determinants. Chin. Med. J. 2022, 135, 584–590. [Google Scholar] [CrossRef] [PubMed]
- Sung, H.; Ferlay, J.; Siegel, R.L.; Laversanne, M.; Soerjomataram, I.; Jemal, A.; Bray, F. Global Cancer Statistics 2020: GLOBOCAN Estimates of Incidence and Mortality Worldwide for 36 Cancers in 185 Countries. CA Cancer J. Clin. 2021, 71, 209–249. [Google Scholar] [CrossRef] [PubMed]
- Travis, W.D.; Brambilla, E.; Noguchi, M.; Nicholson, A.G.; Geisinger, K.R.; Yatabe, Y.; Beer, D.G.; Powell, C.A.; Riely, G.J.; Van Schil, P.E.; et al. International association for the study of lung cancer/american thoracic society/european respiratory society international multidisciplinary classification of lung adenocarcinoma. J. Thorac. Oncol. 2011, 6, 244–285. [Google Scholar] [CrossRef] [PubMed]
- Herbst, R.S.; Morgensztern, D.; Boshoff, C. The biology and management of non-small cell lung cancer. Nature 2018, 553, 446–454. [Google Scholar] [CrossRef]
- Lamort, A.S.; Kaiser, J.C.; Pepe, M.A.A.; Lilis, I.; Ntaliarda, G.; Somogyi, K.; Spella, M.; Behrend, S.J.; Giotopoulou, G.A.; Kujawa, W.; et al. Prognostic phenotypes of early-stage lung adenocarcinoma. Eur. Respir. J. 2021, 60, 2101674. [Google Scholar] [CrossRef] [PubMed]
- Sulli, G.; Lam, M.T.Y.; Panda, S. Interplay between Circadian Clock and Cancer: New Frontiers for Cancer Treatment. Trends Cancer 2019, 5, 475–494. [Google Scholar] [CrossRef] [PubMed]
- Mormont, M.C.; Waterhouse, J.; Bleuzen, P.; Giacchetti, S.; Jami, A.; Bogdan, A.; Lellouch, J.; Misset, J.L.; Touitou, Y.; Lévi, F. Marked 24-h rest/activity rhythms are associated with better quality of life, better response, and longer survival in patients with metastatic colorectal cancer and good performance status. Clin. Cancer Res. Off. J. Am. Assoc. Cancer Res. 2000, 6, 3038–3045. [Google Scholar]
- Salamanca-Fernández, E.; Rodríguez-Barranco, M.; Guevara, M.; Ardanaz, E.; Lima, A.O.D.L.; Sánchez, M.J. Night-shift work and breast and prostate cancer risk: Updating the evidence from epidemiological studies. An. Sist. Sanit. Navar. 2018, 41, 211–226. [Google Scholar] [CrossRef]
- Du-Quiton, J.; Wood, P.A.; Burch, J.B.; Grutsch, J.F.; Gupta, D.; Tyer, K.; Lis, C.G.; Levin, R.D.; Quiton, D.F.; Reynolds, J.L.; et al. Actigraphic assessment of daily sleep-activity pattern abnormalities reflects self-assessed depression and anxiety in outpatients with advanced non-small cell lung cancer. Psychooncology 2010, 19, 180–189. [Google Scholar] [CrossRef]
- Papagiannakopoulos, T.; Bauer, M.R.; Davidson, S.M.; Heimann, M.; Subbaraj, L.; Bhutkar, A.; Bartlebaugh, J.; Heiden, M.G.V.; Jacks, T. Circadian Rhythm Disruption Promotes Lung Tumorigenesis. Cell Metab. 2016, 24, 324–331. [Google Scholar] [CrossRef]
- Ye, Y.; Xiang, Y.; Ozguc, F.M.; Kim, Y.; Liu, C.J.; Park, P.K.; Hu, Q.; Diao, L.; Lou, Y.; Lin, C.; et al. The Genomic Landscape and Pharmacogenomic Interactions of Clock Genes in Cancer Chronotherapy. Cell Syst. 2018, 6, 314–328.e312. [Google Scholar] [CrossRef]
- Innominato, P.F.; Giacchetti, S.; Bjarnason, G.A.; Focan, C.; Garufi, C.; Coudert, B.; Iacobelli, S.; Tampellini, M.; Durando, X.; Mormont, M.C.; et al. Prediction of overall survival through circadian rest-activity monitoring during chemotherapy for metastatic colorectal cancer. Int. J. Cancer 2012, 131, 2684–2692. [Google Scholar] [CrossRef] [PubMed]
- Sephton, S.E.; Lush, E.; Dedert, E.A.; Floyd, A.R.; Rebholz, W.N.; Dhabhar, F.S.; Spiegel, D.; Salmon, P. Diurnal cortisol rhythm as a predictor of lung cancer survival. Brain. Behav. Immun. 2013, 30, S163–S170. [Google Scholar] [CrossRef] [PubMed]
- Grady, W.M.; Tewari, M. The next thing in prognostic molecular markers: microRNA signatures of cancer. Gut 2010, 59, 706–708. [Google Scholar] [CrossRef] [PubMed]
- Calin, G.A.; Croce, C.M. MicroRNA signatures in human cancers. Nat. Rev. Cancer 2006, 6, 857–866. [Google Scholar] [CrossRef]
- Carthew, R.W.; Sontheimer, E.J. Origins and Mechanisms of miRNAs and siRNAs. Cell 2009, 136, 642–655. [Google Scholar] [CrossRef]
- Cheng, H.Y.; Obrietan, K. Revealing a role of microRNAs in the regulation of the biological clock. Cell Cycle 2007, 6, 3034–3035. [Google Scholar] [CrossRef]
- Reszka, E.; Zienolddiny, S. Epigenetic Basis of Circadian Rhythm Disruption in Cancer. Methods Mol. Biol. 2018, 1856, 173–201. [Google Scholar] [CrossRef]
- Su, S.C.; Reiter, R.J.; Hsiao, H.Y.; Chung, W.H.; Yang, S.F. Functional Interaction between Melatonin Signaling and Noncoding RNAs. Trends Endocrinol. Metab. 2018, 29, 435–445. [Google Scholar] [CrossRef]
- Li, B.; Cui, Y.; Diehn, M.; Li, R. Development and Validation of an Individualized Immune Prognostic Signature in Early-Stage Nonsquamous Non-Small Cell Lung Cancer. JAMA Oncol. 2017, 3, 1529–1537. [Google Scholar] [CrossRef]
- Li, S.; Shui, K.; Zhang, Y.; Lv, Y.; Deng, W.; Ullah, S.; Zhang, L.; Xue, Y. CGDB: A database of circadian genes in eukaryotes. Nucleic Acids Res. 2017, 45, D397–D403. [Google Scholar] [CrossRef] [PubMed]
- Tokar, T.; Pastrello, C.; Rossos, A.E.M.; Abovsky, M.; Hauschild, A.C.; Tsay, M.; Lu, R.; Jurisica, I. mirDIP 4.1-integrative database of human microRNA target predictions. Nucleic Acids Res. 2018, 46, D360–D370. [Google Scholar] [CrossRef] [PubMed]
- Chen, Y.; Wang, X. miRDB: An online database for prediction of functional microRNA targets. Nucleic Acids Res. 2020, 48, D127–D131. [Google Scholar] [CrossRef] [PubMed]
- Yin, Z.; Zhou, M.; Liao, T.; Xu, J.; Fan, J.; Deng, J.; Jin, Y. Immune-Related lncRNA Pairs as Prognostic Signature and Immune-Landscape Predictor in Lung Adenocarcinoma. Front. Oncol. 2021, 11, 673567. [Google Scholar] [CrossRef] [PubMed]
- Chen, B.; Khodadoust, M.S.; Liu, C.L.; Newman, A.M.; Alizadeh, A.A. Profiling Tumor Infiltrating Immune Cells with CIBERSORT. Methods Mol. Biol. 2018, 1711, 243–259. [Google Scholar] [CrossRef] [PubMed]
- Tamminga, M.; Hiltermann, T.J.N.; Schuuring, E.; Timens, W.; Fehrmann, R.S.; Groen, H.J. Immune microenvironment composition in non-small cell lung cancer and its association with survival. Clin. Transl. Immunol. 2020, 9, e1142. [Google Scholar] [CrossRef] [PubMed]
- Li, T.; Fu, J.; Zeng, Z.; Cohen, D.; Li, J.; Chen, Q.; Li, B.; Liu, X.S. TIMER2.0 for analysis of tumor-infiltrating immune cells. Nucleic Acids Res. 2020, 48, W509–W514. [Google Scholar] [CrossRef]
- Aran, D.; Hu, Z.; Butte, A.J. xCell: Digitally portraying the tissue cellular heterogeneity landscape. Genome Biol. 2017, 18, 220. [Google Scholar] [CrossRef]
- Dienstmann, R.; Villacampa, G.; Sveen, A.; Mason, M.J.; Niedzwiecki, D.; Nesbakken, A.; Moreno, V.; Warren, R.S.; Lothe, R.A.; Guinney, J. Relative contribution of clinicopathological variables, genomic markers, transcriptomic subtyping and microenvironment features for outcome prediction in stage II/III colorectal cancer. Ann. Oncol. Off. J. Eur. Soc. Med. Oncol. 2019, 30, 1622–1629. [Google Scholar] [CrossRef]
- Finotello, F.; Mayer, C.; Plattner, C.; Laschober, G.; Rieder, D.; Hackl, H.; Krogsdam, A.; Loncova, Z.; Posch, W.; Wilflingseder, D.; et al. Correction to: Molecular and pharmacological modulators of the tumor immune contexture revealed by deconvolution of RNA-seq data. Genome Med. 2019, 11, 50. [Google Scholar] [CrossRef]
- Racle, J.; de Jonge, K.; Baumgaertner, P.; Speiser, D.E.; Gfeller, D. Simultaneous enumeration of cancer and immune cell types from bulk tumor gene expression data. eLife 2017, 6, e26476. [Google Scholar] [CrossRef] [PubMed]
- Geeleher, P.; Cox, N.; Huang, R.S. pRRophetic: An R package for prediction of clinical chemotherapeutic response from tumor gene expression levels. PLoS ONE 2014, 9, e107468. [Google Scholar] [CrossRef] [PubMed]
- Sticht, C.; De La Torre, C.; Parveen, A.; Gretz, N. miRWalk: An online resource for prediction of microRNA binding sites. PLoS ONE 2018, 13, e0206239. [Google Scholar] [CrossRef]
- Allemani, C.; Matsuda, T.; Di Carlo, V.; Harewood, R.; Matz, M.; Nikšić, M.; Bonaventure, A.; Valkov, M.; Johnson, C.J.; Estève, J.; et al. Global surveillance of trends in cancer survival 2000-14 (CONCORD-3): Analysis of individual records for 37 513 025 patients diagnosed with one of 18 cancers from 322 population-based registries in 71 countries. Lancet 2018, 391, 1023–1075. [Google Scholar] [CrossRef]
- Logan, R.W.; Zhang, C.; Murugan, S.; O’Connell, S.; Levitt, D.; Rosenwasser, A.M.; Sarkar, D.K. Chronic shift-lag alters the circadian clock of NK cells and promotes lung cancer growth in rats. J. Immunol. 2012, 188, 2583–2591. [Google Scholar] [CrossRef]
- Masri, S.; Papagiannakopoulos, T.; Kinouchi, K.; Liu, Y.; Cervantes, M.; Baldi, P.; Jacks, T.; Sassone-Corsi, P. Lung Adenocarcinoma Distally Rewires Hepatic Circadian Homeostasis. Cell 2016, 165, 896–909. [Google Scholar] [CrossRef]
- Sun, H.; Sun, Y. Lidocaine inhibits proliferation and metastasis of lung cancer cell via regulation of miR-539/EGFR axis. Artif. Cells Nanomed. Biotechnol. 2019, 47, 2866–2874. [Google Scholar] [CrossRef]
- Lee, S.B.; Park, Y.S.; Sung, J.S.; Lee, J.W.; Kim, B.; Kim, Y.H. Tumor Suppressor miR-584-5p Inhibits Migration and Invasion in Smoking Related Non-Small Cell Lung Cancer Cells by Targeting YKT6. Cancers 2021, 13, 1159. [Google Scholar] [CrossRef]
- Song, N.; Li, P.; Song, P.; Li, Y.; Zhou, S.; Su, Q.; Li, X.; Yu, Y.; Li, P.; Feng, M.; et al. MicroRNA-138-5p Suppresses Non-small Cell Lung Cancer Cells by Targeting PD-L1/PD-1 to Regulate Tumor Microenvironment. Front. Cell Dev. Biol. 2020, 8, 540. [Google Scholar] [CrossRef] [PubMed]
- Wang, X.; Xiao, H.; Wu, D.; Zhang, D.; Zhang, Z. miR-335-5p Regulates Cell Cycle and Metastasis in Lung Adenocarcinoma by Targeting CCNB2. OncoTargets Ther. 2020, 13, 6255–6263. [Google Scholar] [CrossRef]
- Tong, J.; Lu, J.; Mao, X.; Zhu, Z.; Wang, Y.; Lou, M.; Zhang, K. Circular RNA-UBE2D2 accelerates the proliferation and metastasis of non-small cell lung cancer cells via modulating microRNA-376a-3p/Eukaryotic Translation Initiation Factor 4γ2 axis. Bioengineered 2022, 13, 5942–5953. [Google Scholar] [CrossRef] [PubMed]
- Zhang, M.; Lan, X.; Chen, Y. MiR-133b suppresses the proliferation, migration and invasion of lung adenocarcinoma cells by targeting SKA3. Cancer Biol. Ther. 2021, 22, 571–578. [Google Scholar] [CrossRef] [PubMed]
- Cao, F.; Wu, X.; Shan, Y.; Zhang, B.; Wang, H.; Liu, H.; Yu, H. Circular RNA NEK6 contributes to the development of non-small-cell lung cancer by competitively binding with miR-382-5p to elevate BCAS2 expression at post-transcriptional level. BMC Pulm. Med. 2021, 21, 325. [Google Scholar] [CrossRef] [PubMed]
- Cai, X.; Peng, D.; Wei, H.; Yang, X.; Huang, Q.; Lin, Z.; Xu, W.; Qian, M.; Yang, C.; Liu, T.; et al. miR-215 suppresses proliferation and migration of non-small cell lung cancer cells. Oncol. Lett. 2017, 13, 2349–2353. [Google Scholar] [CrossRef] [PubMed][Green Version]
- Cao, H.; Zhang, P.; Yu, H.; Xi, J. Extracellular Vesicles-Encapsulated miR-153-3p Potentiate the Survival and Invasion of Lung Adenocarcinoma. Mol. Cells 2022, 45, 376–387. [Google Scholar] [CrossRef] [PubMed]
- Yu, F.; Liang, M.; Huang, Y.; Wu, W.; Zheng, B.; Chen, C. Hypoxic tumor-derived exosomal miR-31-5p promotes lung adenocarcinoma metastasis by negatively regulating SATB2-reversed EMT and activating MEK/ERK signaling. J. Exp. Clin. Cancer Res. CR 2021, 40, 179. [Google Scholar] [CrossRef] [PubMed]
- Deng, H.; Qianqian, G.; Ting, J.; Aimin, Y. miR-539 enhances chemosensitivity to cisplatin in non-small cell lung cancer by targeting DCLK1. Biomed. Pharmacother. Biomed. Pharmacother. 2018, 106, 1072–1081. [Google Scholar] [CrossRef] [PubMed]
- Pan, X.; Chen, Y.; Shen, Y.; Tantai, J. Knockdown of TRIM65 inhibits autophagy and cisplatin resistance in A549/DDP cells by regulating miR-138-5p/ATG7. Cell Death Dis. 2019, 10, 429. [Google Scholar] [CrossRef]
- Gu, G.; Hu, C.; Hui, K.; Zhang, H.; Chen, T.; Zhang, X.; Jiang, X. Exosomal miR-136-5p Derived from Anlotinib-Resistant NSCLC Cells Confers Anlotinib Resistance in Non-Small Cell Lung Cancer Through Targeting PPP2R2A. Int. J. Nanomed. 2021, 16, 6329–6343. [Google Scholar] [CrossRef]
- Bartel, D.P. Metazoan MicroRNAs. Cell 2018, 173, 20–51. [Google Scholar] [CrossRef]
- Dragomir, M.P.; Knutsen, E.; Calin, G.A. SnapShot: Unconventional miRNA Functions. Cell 2018, 174, 1038–1038.e1. [Google Scholar] [CrossRef] [PubMed]







| Characteristics | TCGA–LUAD Cohort | GEO Cohort | WHUH Cohort | |||
|---|---|---|---|---|---|---|
| Entire N = 450 | Training Dataset N = 225 | Testing Dataset N = 225 | p-Value # | GSE63805 N = 32 | N = 11 | |
| Age (years) | 65.2 ± 9.9 | 66.1 ± 9.4 | 64.3 ± 10.3 | 0.049 | 65.4 ± 11.9 | 57.6 ± 7.4 |
| Sex (%) | 0.257 | |||||
| Male | 212 (52.9) | 112 (50.2) | 100 (44.4) | 15 (46.9) | 8 (72.7) | |
| Female | 238 (47.1) | 113 (49.8) | 125 (55.6) | 17 (53.1) | 3 (27.3) | |
| Smoking Status | 1.0 | |||||
| Yes | 388 (86.2) | 194 (86.2) | 194 (86.2) | 27 (84.4) | 6 (54.5) | |
| No | 62 (13.8) | 31 (13.8) | 31 (13.8) | 4 (12.5) | 5 (45.5) | |
| TNM Stage (%) | 0.144 | |||||
| I | 249 (55.3) | 136 (60.4) | 113 (50.2) | 27 (84.4) | 7 (63.6) | |
| II | 108 (24.0) | 46 (20.4) | 62 (27.6) | 4 (12.5) | 4 (36.4) | |
| III | 74 (16.4) | 33 (14.7) | 41 (18.2) | |||
| IV | 19 (4.2) | 10 (4.4) | 9 (4.0) | |||
| T stage (%) | 0.713 | |||||
| T1 | 156 (34.7) | 76 (33.8) | 80 (35.6) | 8 (72.7) | ||
| T2 | 237 (52.7) | 123 (54.7) | 114 (50.7) | 3 (27.3) | ||
| T3 | 42 (9.3) | 18 (8.0) | 24 (10.7) | |||
| T4 | 15 (3.3) | 8 (3.6) | 7 (3.1) | |||
| N stage (%) | 0.055 f | |||||
| N0 | 302 (67.1) | 162 (72.0) | 140 (62.2) | 7 (63.6) | ||
| N1 | 82 (18.2) | 31 (13.8) | 51 (22.7) | 4 (36.4) | ||
| N2 | 64 (14.2) | 31 (13.8) | 33 (14.7) | |||
| N3 | 2 (0.4) | 1 (0.4) | 1 (0.4) | |||
| M stage (%) | 0.638 f | |||||
| M0 | 297 (66.0) | 145 (64.4) | 152 (67.6) | 11 (100) | ||
| M1 | 19 (4.2) | 10 (4.4) | 9 (4.0) | |||
| Mx | 132 (29.3) | 68 (30.2) | 64 (28.4) | |||
| OS time (days) | 891 ± 877 | 860 ± 763 | 921 ± 980 | 0.460 | 2173.5 ± 1230.5 | |
| OS state | 0.844 | |||||
| Alive | 290 (64.4) | 146 (64.9) | 144 (64.0) | 27 (84.4) | ||
| Dead | 160 (35.6) | 79 (35.1) | 81 (36.0) | 5 (15.6) | ||
Publisher’s Note: MDPI stays neutral with regard to jurisdictional claims in published maps and institutional affiliations. |
© 2022 by the authors. Licensee MDPI, Basel, Switzerland. This article is an open access article distributed under the terms and conditions of the Creative Commons Attribution (CC BY) license (https://creativecommons.org/licenses/by/4.0/).
Share and Cite
Yin, Z.; Deng, J.; Zhou, M.; Li, M.; Zhou, E.; Liu, J.; Jia, Z.; Yang, G.; Jin, Y. Exploration of a Novel Circadian miRNA Pair Signature for Predicting Prognosis of Lung Adenocarcinoma. Cancers 2022, 14, 5106. https://doi.org/10.3390/cancers14205106
Yin Z, Deng J, Zhou M, Li M, Zhou E, Liu J, Jia Z, Yang G, Jin Y. Exploration of a Novel Circadian miRNA Pair Signature for Predicting Prognosis of Lung Adenocarcinoma. Cancers. 2022; 14(20):5106. https://doi.org/10.3390/cancers14205106
Chicago/Turabian StyleYin, Zhengrong, Jingjing Deng, Mei Zhou, Minglei Li, E Zhou, Jiatong Liu, Zhe Jia, Guanghai Yang, and Yang Jin. 2022. "Exploration of a Novel Circadian miRNA Pair Signature for Predicting Prognosis of Lung Adenocarcinoma" Cancers 14, no. 20: 5106. https://doi.org/10.3390/cancers14205106
APA StyleYin, Z., Deng, J., Zhou, M., Li, M., Zhou, E., Liu, J., Jia, Z., Yang, G., & Jin, Y. (2022). Exploration of a Novel Circadian miRNA Pair Signature for Predicting Prognosis of Lung Adenocarcinoma. Cancers, 14(20), 5106. https://doi.org/10.3390/cancers14205106

