Ferroptosis Induction and YAP Inhibition as New Therapeutic Targets in Gastrointestinal Stromal Tumors (GISTs)
Abstract
Simple Summary
Abstract
1. Introduction
2. Materials and Methods
2.1. Ethics Statement
2.2. Cell Lines and Drugs
2.3. Cell Viability Assay
2.4. Immunohistochemistry
2.5. Microscopy and Image Processing
2.6. Real Time Quantitative PCR (qPCR)
2.7. RNA Sequencing Analysis
2.8. Western Blot Analysis
2.9. GSH Measurements
2.10. Ferrous Iron Measurements
2.11. Flow Cytometry
2.11.1. Lipid Peroxidation
2.11.2. Caspase-3 Active Staining
2.11.3. Flow Cytometry Analysis
2.12. Statistics
2.13. Figures
3. Results
3.1. RSL3, a Potent Ferroptosis Inducer in GIST882 and GIST48 Human Cell Lines
3.2. DFO Protection against Viability Reduction Induced by VP in GIST882 and GIST48 Cells
3.3. The Protection of Ferroptosis Inhibitors against a Loss of Viability Mediated by CA3 in GIST882 and GIST48 Cells
3.4. The Induction of Lipid Peroxidation by VP and CA3, in GIST882 and GIST48 Cells
3.5. The Modulation of Ferrous Iron and Glutathione Contents by VP and CA3 Treatment in GIST882 and GIST48 Cells
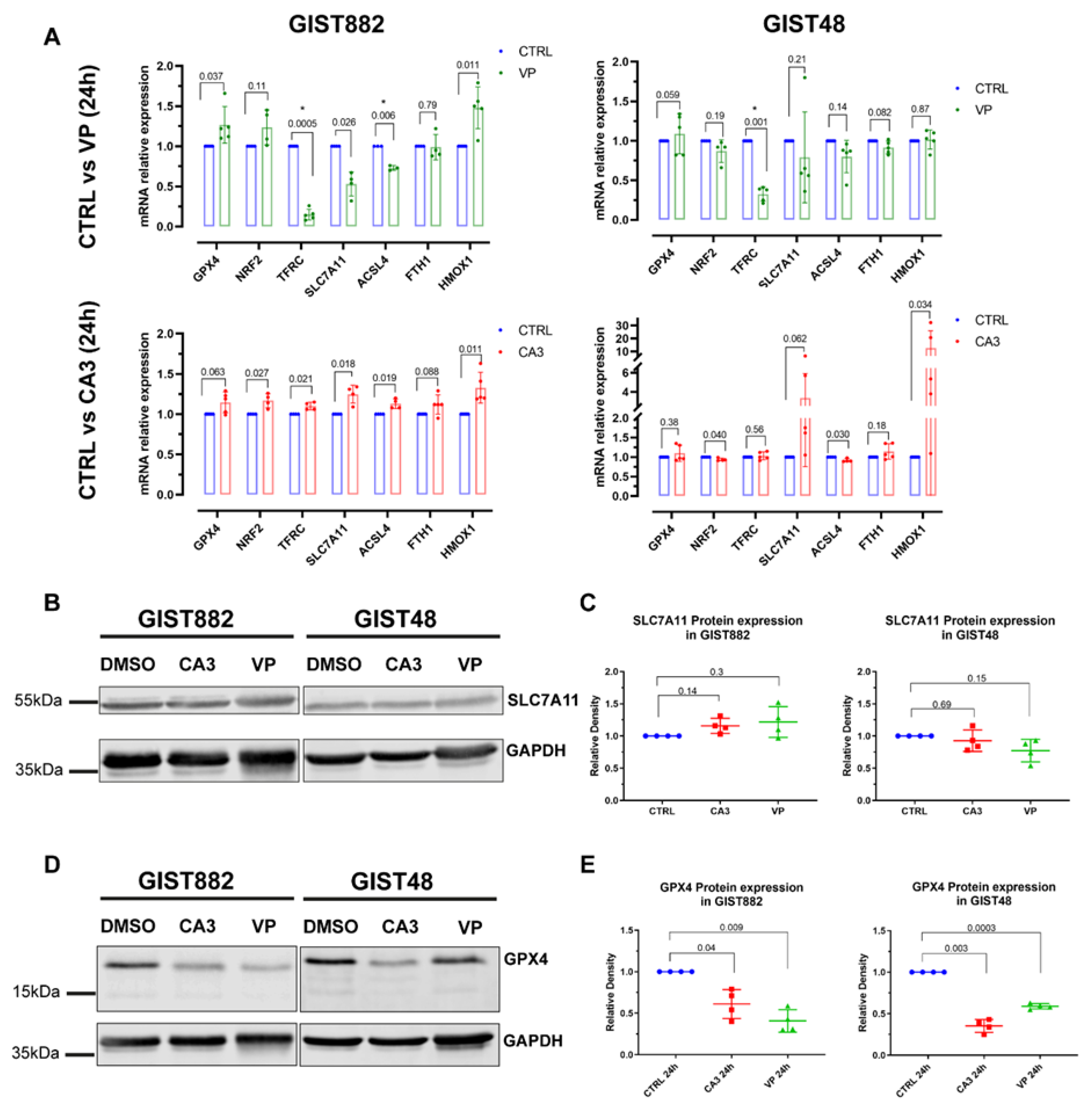
3.6. Alteration of Gene Expression Induced by VP and CA3 Treatment
3.7. The Strong Depletion in GPX4 Protein Expression Induced by VP and CA3 Treatment
3.8. The Expression of the TFRC in Primary Human GIST Tissues and Correlation with Mitotic Counts, Risk Classification, and YAP Expression and Activation
4. Discussion
4.1. Massive Cytotoxicity Induced by the GPX4 Inhibitor, RSL3 in GIST882 and GIST48 Cells
4.2. Contribution of Ferroptosis to a Reduction in Cell Viability Mediated by VP and CA3 in GIST882 and GIST48 Cells
4.3. Lipid Peroxidation and GSH Depletion, Two Hallmarks of Ferroptosis, Observed in VP- and CA3-Treated Cells
4.4. The Depletion in GPX4, but Not SLC7A11, and Protein Expression in Response to CA3 and VP
4.5. Proposed Model Linking VP or CA3 Treatment to Ferroptosis in GIST Cells
4.6. TFRC Expression in Human GIST Tissue and Its Positive Correlation with Mitotic Counts, Risk Classification, and YAP Expression and Activation
5. Conclusions
Supplementary Materials
Author Contributions
Funding
Institutional Review Board Statement
Informed Consent Statement
Data Availability Statement
Acknowledgments
Conflicts of Interest
References
- Joensuu, H.; Hohenberger, P.; Corless, C.L. Gastrointestinal Stromal Tumour. Lancet 2013, 382, 973–983. [Google Scholar] [CrossRef]
- Rumessen, J.J.; Vanderwinden, J.M. Interstitial Cells in the Musculature of the Gastrointestinal Tract: Cajal and Beyond. Int. Rev. Cytol. 2003, 229, 115–208. [Google Scholar] [CrossRef] [PubMed]
- Farrugia, G. Interstitial Cells of Cajal in Health and Disease. Neurogastroenterol Motil. 2008, 20 (Suppl. S1), 54–63. [Google Scholar] [CrossRef]
- Corless, C.L.; Barnett, C.M.; Heinrich, M.C. Gastrointestinal Stromal Tumours: Origin and Molecular Oncology. Nat. Rev. Cancer 2011, 11, 865–878. [Google Scholar] [CrossRef] [PubMed]
- Demetri, G.D.; von Mehren, M.; Blanke, C.D.; Van den Abbeele, A.D.; Eisenberg, B.; Roberts, P.J.; Heinrich, M.C.; Tuveson, D.A.; Singer, S.; Janicek, M.; et al. Efficacy and Safety of Imatinib Mesylate in Advanced Gastrointestinal Stromal Tumors. N. Engl. J. Med. 2002, 347, 472–480. [Google Scholar] [CrossRef] [PubMed]
- Chen, H.; Isozaki, K.; Kinoshita, K.; Ohashi, A.; Shinomura, Y.; Matsuzawa, Y.; Kitamura, Y.; Hirota, S. Imatinib Inhibits Various Types of Activating Mutant Kit Found in Gastrointestinal Stromal Tumors. Int. J. Cancer 2003, 105, 130–135. [Google Scholar] [CrossRef] [PubMed]
- Demetri, G.D.; van Oosterom, A.T.; Garrett, C.R.; Blackstein, M.E.; Shah, M.H.; Verweij, J.; McArthur, G.; Judson, I.R.; Heinrich, M.C.; Morgan, J.A.; et al. Efficacy and Safety of Sunitinib in Patients with Advanced Gastrointestinal Stromal Tumour after Failure of Imatinib: A Randomised Controlled Trial. Lancet 2006, 368, 1329–1338. [Google Scholar] [CrossRef]
- Demetri, G.D.; Reichardt, P.; Kang, Y.K.; Blay, J.Y.; Rutkowski, P.; Gelderblom, H.; Hohenberger, P.; Leahy, M.; Von Mehren, M.; Joensuu, H.; et al. Efficacy and Safety of Regorafenib for Advanced Gastrointestinal Stromal Tumours after Failure of Imatinib and Sunitinib (GRID): An International, Multicentre, Randomised, Placebo-Controlled, Phase 3 Trial. Lancet 2013, 381, 295–302. [Google Scholar] [CrossRef]
- Vandenberghe, P.; Delvaux, M.; Hagué, P.; Erneux, C.; Vanderwinden, J.-M. Potentiation of Imatinib by Cilostazol in Sensitive and Resistant Gastrointestinal Stromal Tumor Cell Lines Involves YAP Inhibition. Oncotarget 2019, 10, 1798–1811. [Google Scholar] [CrossRef]
- Misra, J.R.; Irvine, K.D. The Hippo Signaling Network and Its Biological Functions. Annu. Rev. Genet. 2018, 52, 65–87. [Google Scholar] [CrossRef]
- Hansen, C.G.; Moroishi, T.; Guan, K.L. YAP and TAZ: A Nexus for Hippo Signaling and Beyond. Trends Cell Biol. 2015, 25, 499–513. [Google Scholar] [CrossRef]
- Thompson, B.J. YAP/TAZ: Drivers of Tumor Growth, Metastasis, and Resistance to Therapy. BioEssays 2020, 42, e1900162. [Google Scholar] [CrossRef]
- Moroishi, T.; Hansen, C.G.; Guan, K.-L. The Emerging Roles of YAP and TAZ in Cancer. Nat. Rev. Cancer 2015, 15, 73–79. [Google Scholar] [CrossRef]
- Sun, T.; Chi, J.T. Regulation of Ferroptosis in Cancer Cells by YAP/TAZ and Hippo Pathways: The Therapeutic Implications. Genes Dis. 2021, 8, 241–249. [Google Scholar] [CrossRef]
- Yang, W.H.; Chi, J.T. Hippo Pathway Effectors YAP/TAZ as Novel Determinants of Ferroptosis. Mol. Cell. Oncol. 2020, 7, 1699375. [Google Scholar] [CrossRef]
- Yang, W.-H.; Lin, C.-C.; Wu, J.; Chao, P.-Y.; Chen, K.; Chen, P.-H.; Chi, J.-T. The Hippo Pathway Effector YAP Promotes Ferroptosis via the E3 Ligase SKP2. Mol. Cancer Res. 2021, 19, 1005–1014. [Google Scholar] [CrossRef]
- Dixon, S.J.; Lemberg, K.M.; Lamprecht, M.R.; Skouta, R.; Zaitsev, E.M.; Gleason, C.E.; Patel, D.N.; Bauer, A.J.; Cantley, A.M.; Yang, W.S.; et al. Ferroptosis: An Iron-Dependent Form of Nonapoptotic Cell Death. Cell 2012, 149, 1060–1072. [Google Scholar] [CrossRef]
- Hassannia, B.; Vandenabeele, P.; Vanden Berghe, T. Targeting Ferroptosis to Iron Out Cancer. Cancer Cell 2019, 35, 830–849. [Google Scholar] [CrossRef]
- Stockwell, B.R. Ferroptosis Turns 10: Emerging Mechanisms, Physiological Functions, and Therapeutic Applications. Cell 2022, 185, 2401–2421. [Google Scholar] [CrossRef]
- Wang, D.; Tang, L.; Zhang, Y.; Ge, G.; Jiang, X.; Mo, Y.; Wu, P.; Deng, X.; Li, L.; Zuo, S. Regulatory Pathways and Drugs Associated with Ferroptosis in Tumors. Cell Death Dis. 2022, 13, 544. [Google Scholar] [CrossRef]
- Dixon, S.J.; Stockwell, B.R. The Hallmarks of Ferroptosis. Annu. Rev. Cancer Biol. 2019, 3, 35–54. [Google Scholar] [CrossRef]
- Li, J.; Cao, F.; Yin, H.-L.; Huang, Z.-J.; Lin, Z.-T.; Mao, N.; Sun, B.; Wang, G. Ferroptosis: Past, Present and Future. Cell Death Dis. 2020, 11, s41419-s020. [Google Scholar] [CrossRef] [PubMed]
- Lu, B.; Chen, X.B.; Ying, M.D.; He, Q.J.; Cao, J.; Yang, B. The Role of Ferroptosis in Cancer Development and Treatment Response. Front. Pharmacol. 2018, 8, 1–8. [Google Scholar] [CrossRef] [PubMed]
- Shen, Z.; Song, J.; Yung, B.C.; Zhou, Z.; Wu, A.; Chen, X. Emerging Strategies of Cancer Therapy Based on Ferroptosis. Adv. Mater. 2018, 30, e1704007. [Google Scholar] [CrossRef]
- Taguchi, T.; Sonobe, H.; Toyonaga, S.; Yamasaki, I. Conventional and Molecular Cytogenetic Characterization of a New Human Cell Line, GIST-T1, Established from Gastrointestinal Stromal Tumor. Lab. Investig. 2002, 82, 663–665. [Google Scholar] [CrossRef]
- Ishida, T.; Takahashi, T.; Kurokawa, Y.; Nishida, T.; Hirota, S.; Serada, S.; Fujimoto, M.; Naka, T.; Teranishi, R.; Saito, T.; et al. Targeted Therapy for Drug-Tolerant Persister Cells after Imatinib Treatment for Gastrointestinal Stromal Tumours. Br. J. Cancer 2021, 125, 1511–1522. [Google Scholar] [CrossRef]
- Takahashi, T.; Elzawahry, A.; Mimaki, S.; Furukawa, E.; Nakatsuka, R.; Nakamura, H.; Nishigaki, T.; Serada, S.; Naka, T.; Hirota, S.; et al. Genomic and Transcriptomic Analysis of Imatinib Resistance in Gastrointestinal Stromal Tumors. Genes. Chromosomes Cancer 2017, 56, 303–313. [Google Scholar] [CrossRef]
- Torti, S.V.; Torti, F.M. Iron and Cancer: More Ore to Be Mined. Nat. Rev. Cancer 2013, 13, 342–355. [Google Scholar] [CrossRef]
- Basuli, D.; Tesfay, L.; Deng, Z.; Paul, B.; Yamamoto, Y.; Ning, G.; Xian, W.; McKeon, F.; Lynch, M.; Crum, C.P.; et al. Iron Addiction: A Novel Therapeutic Target in Ovarian Cancer. Oncogene 2017, 36, 4089–4099. [Google Scholar] [CrossRef]
- Essaghir, A.; Demoulin, J.B. A Minimal Connected Network of Transcription Factors Regulated in Human Tumors and Its Application to the Quest for Universal Cancer Biomarkers. PLoS ONE 2012, 7, e39666. [Google Scholar] [CrossRef]
- Tuveson, D.A.; Willis, N.A.; Jacks, T.; Griffin, J.D.; Singer, S.; Fletcher, C.D.; Fletcher, J.A.; Demetri, G.D. STI571 Inactivation of the Gastrointestinal Stromal Tumor C-KIT Oncoprotein: Biological and Clinical Implications. Oncogene 2001, 20, 5054–5058. [Google Scholar] [CrossRef]
- Bauer, S.; Yu, L.K.; Demetri, G.D.; Fletcher, J.A. Heat Shock Protein 90 Inhibition in Imatinib-Resistant Gastrointestinal Stromal Tumor. Cancer Res. 2006, 66, 9153–9161. [Google Scholar] [CrossRef]
- Hangauer, M.J.; Viswanathan, V.S.; Ryan, M.J.; Bole, D.; Eaton, J.K.; Matov, A.; Galeas, J.; Dhruv, H.D.; Berens, M.E.; Schreiber, S.L.; et al. Drug-Tolerant Persister Cancer Cells Are Vulnerable to GPX4 Inhibition. Nature 2017, 551, 247–250. [Google Scholar] [CrossRef]
- Kim, E.H.; Shin, D.; Lee, J.; Jung, A.R.; Roh, J.L. CISD2 Inhibition Overcomes Resistance to Sulfasalazine-Induced Ferroptotic Cell Death in Head and Neck Cancer. Cancer Lett. 2018, 432, 180–190. [Google Scholar] [CrossRef]
- Verma, N.; Vinik, Y.; Saroha, A.; Nair, N.U.; Ruppin, E.; Mills, G.; Karn, T.; Dubey, V.; Khera, L.; Raj, H.; et al. Synthetic Lethal Combination Targeting BET Uncovered Intrinsic Susceptibility of TNBC to Ferroptosis. Sci. Adv. 2020, 6, 1–18. [Google Scholar] [CrossRef]
- Dächert, J.; Ehrenfeld, V.; Habermann, K.; Dolgikh, N.; Fulda, S. Targeting Ferroptosis in Rhabdomyosarcoma Cells. Int. J. Cancer 2020, 146, 510–520. [Google Scholar] [CrossRef]
- Schmieder, M.; Henne-Bruns, D.; Mayer, B.; Knippschild, U.; Rolke, C.; Schwab, M.; Kramer, K. Comparison of Different Risk Classification Systems in 558 Patients with Gastrointestinal Stromal Tumors after R0-Resection. Front. Pharmacol. 2016, 7, 1–12. [Google Scholar] [CrossRef]
- Zhou, N.; Bao, J. FerrDb: A Manually Curated Resource for Regulators and Markers of Ferroptosis and Ferroptosis-Disease Associations. Database 2020, 2020, 1–8. [Google Scholar] [CrossRef]
- Pap, E.H.; Drummen, G.P.; Winter, V.J.; Kooij, T.W.; Rijken, P.; Wirtz, K.W.; Op den Kamp, J.A.; Hage, W.J.; Post, J.A. Ratio-Fluorescence Microscopy of Lipid Oxidation in Living Cells Using C11-BODIPY(581/591). FEBS Lett. 1999, 453, 278–282. [Google Scholar] [CrossRef]
- Ho, J.; Tumkaya, T.; Aryal, S.; Choi, H.; Claridge-Chang, A. Moving beyond P Values: Data Analysis with Estimation Graphics. Nat. Methods 2019, 16, 565–566. [Google Scholar] [CrossRef]
- Brodowska, K.; Moujahed, A.; Marmalidou, A.; Meyer, M.; Cichy, J.; Miller, J.W.; Gragoudas, E.; Vavvas, D.G. The Clinically Used Photosensitizer Vertepor Fi n (VP) Inhibits YAP-TEAD and Human Retinoblastoma Cell Growth in Vitro without Light Activation. Exp. Eye Res. 2014, 124, 1–7. [Google Scholar] [CrossRef] [PubMed]
- Al-Moujahed, A.; Brodowska, K.; Stryjewski, T.P.; Efstathiou, N.E.; Vasilikos, I.; Cichy, J.; Miller, J.W.; Gragoudas, E.; Vavvas, D.G. Verteporfin Inhibits Growth of Human Glioma in Vitro without Light Activation. Sci. Rep. 2017, 7, 1–8. [Google Scholar] [CrossRef] [PubMed]
- Scott, L.J.; Goa, K.L. Verteporfin. Drugs Aging 2000, 16, 139–146. [Google Scholar] [CrossRef] [PubMed]
- Konstantinou, E.K.; Notomi, S.; Kosmidou, C.; Brodowska, K.; Al-Moujahed, A.; Nicolaou, F.; Tsoka, P.; Gragoudas, E.; Miller, J.W.; Young, L.H.; et al. Verteporfin-Induced Formation of Protein Cross-Linked Oligomers and High Molecular Weight Complexes Is Mediated by Light and Leads to Cell Toxicity. Sci. Rep. 2017, 7, 1–11. [Google Scholar] [CrossRef]
- Morishita, T.; Hayakawa, F.; Sugimoto, K.; Iwase, M. The Photosensitizer Verteporfin Has Light-Independent Anti- Leukemic Activity for Ph-Positive Acute Lymphoblastic Leukemia and Synergistically Works with Dasatinib. Oncotarget 2016, 7, 56241–56252. [Google Scholar] [CrossRef]
- Song, S.; Xie, M.; Scott, A.W.; Jin, J.; Ma, L.; Dong, X.; Skinner, H.D.; Johnson, R.L.; Ding, S.; Ajani, J.A. A Novel YAP1 Inhibitor Targets CSC-Enriched Radiation-Resistant Cells and Exerts Strong Antitumor Activity in Esophageal Adenocarcinoma. Mol. Cancer Ther. 2018, 17, 443–454. [Google Scholar] [CrossRef]
- Shen, Y.; Li, X.; Dong, D.; Zhang, B.; Xue, Y.; Shang, P. Transferrin Receptor 1 in Cancer: A New Sight for Cancer Therapy. Am. J. Cancer Res. 2018, 8, 916–931. [Google Scholar]
- Hassannia, B.; Wiernicki, B.; Ingold, I.; Qu, F.; Van Herck, S.; Tyurina, Y.Y.; Bayir, H.; Abhari, B.A.; Angeli, J.P.F.; Choi, S.M.; et al. Nano-Targeted Induction of Dual Ferroptotic Mechanisms Eradicates High-Risk Neuroblastoma. J. Clin. Investig. 2018, 128, 3341–3355. [Google Scholar] [CrossRef]
- Yu, Y.; Xie, Y.; Cao, L.; Yang, L.; Yang, M.; Michael, T.; Zeh, H.J.; Kang, R.; Tang, D.; Yu, Y.; et al. The Ferroptosis Inducer Erastin Enhances Sensitivity of Acute Myeloid Leukemia Cells to Chemotherapeutic Agents the Ferroptosis Inducer Erastin Enhances Sensitivity of Acute Myeloid Leukemia Cells to Chemotherapeutic Agents. Mol. Cell. Oncol. 2015, 2, e1054549. [Google Scholar] [CrossRef]
- Bystrom, L.M.; Rivella, S. Cancer Cells with Irons in the Fire. Free Radic. Biol. Med. 2015, 79, 337–342. [Google Scholar] [CrossRef]
- Jiang, X.; Stockwell, B.R.; Conrad, M. Ferroptosis: Mechanisms, Biology and Role in Disease. Nat. Rev. Mol. Cell Biol. 2021, 22, 266–282. [Google Scholar] [CrossRef]
- Sato, M.; Kusumi, R.; Hamashima, S.; Kobayashi, S.; Sasaki, S.; Komiyama, Y.; Izumikawa, T.; Conrad, M.; Bannai, S.; Sato, H. The Ferroptosis Inducer Erastin Irreversibly Inhibits System Xc- and Synergizes with Cisplatin to Increase Cisplatin’s Cytotoxicity in Cancer Cells. Sci. Rep. 2018, 8, 968. [Google Scholar] [CrossRef]
- Shibata, Y.; Yasui, H.; Higashikawa, K.; Miyamoto, N.; Kuge, Y. Erastin, a Ferroptosis-Inducing Agent, Sensitized Cancer Cells to X-ray Irradiation via Glutathione Starvation in Vitro and in Vivo. PLoS ONE 2019, 14, e0225931. [Google Scholar] [CrossRef]
- Viswanathan, V.S.; Ryan, M.J.; Dhruv, H.D.; Gill, S.; Eichhoff, O.M.; Seashore-Ludlow, B.; Kaffenberger, S.D.; Eaton, J.K.; Shimada, K.; Aguirre, A.J.; et al. Dependency of a Therapy-Resistant State of Cancer Cells on a Lipid Peroxidase Pathway. Nature 2017, 547, 453–457. [Google Scholar] [CrossRef]
- Xu, T.; Ding, W.; Ji, X.; Ao, X.; Liu, Y.; Yu, W.; Wang, J. Molecular Mechanisms of Ferroptosis and Its Role in Cancer Therapy. J. Cell. Mol. Med. 2019, 23, 4900–4912. [Google Scholar] [CrossRef]
- Yang, W.S.; Sriramaratnam, R.; Welsch, M.E.; Shimada, K.; Skouta, R.; Viswanathan, V.S.; Cheah, J.H.; Clemons, P.A.; Shamji, A.F.; Clish, C.B.; et al. Regulation of Ferroptotic Cancer Cell Death by GPX4. Cell 2014, 156, 317–331. [Google Scholar] [CrossRef]
- Ghoochani, A.; Hsu, E.-C.; Aslan, M.; Rice, M.A.; Nguyen, H.M.; Brooks, J.D.; Corey, E.; Paulmurugan, R.; Stoyanova, T. Ferroptosis Inducers Are a Novel Therapeutic Approach for Advanced Prostate Cancer. Cancer Res. 2021, 81, 1583–1594. [Google Scholar] [CrossRef]
- Li, S.; He, Y.; Chen, K.; Sun, J.; Zhang, L.; He, Y.; Yu, H.; Li, Q. RSL3 Drives Ferroptosis through NF- κ B Pathway Activation and GPX4 Depletion in Glioblastoma. Oxid. Med. Cell. Longev. 2021, 2021, 2915019. [Google Scholar] [CrossRef]
- Fullenkamp, C.A.; Hall, S.L.; Jaber, O.I.; Pakalniskis, B.L.; Savage, E.C.; Savage, J.M.; Ofori-Amanfo, G.K.; Lambertz, A.M.; Ivins, S.D.; Stipp, C.S.; et al. TAZ and YAP Are Frequently Activated Oncoproteins in Sarcomas. Oncotarget 2016, 7, 30094–30108. [Google Scholar] [CrossRef]
- Kandasamy, S.; Adhikary, G.; Rorke, E.A.; Friedberg, J.S.; Mickle, M.B.; Alexander, H.R.; Eckert, R.L. The YAP1 Signaling Inhibitors, Verteporfin and CA3, Suppress the Mesothelioma Cancer Stem Cell Phenotype. Mol. Cancer Res. 2020, 18, 343–351. [Google Scholar] [CrossRef]
- Zhou, Q.; Bauden, M.; Andersson, R.; Hu, D.; Marko-Varga, G.; Xu, J.; Sasor, A.; Dai, H.; Pawłowski, K.; Said Hilmersson, K.; et al. YAP1 Is an Independent Prognostic Marker in Pancreatic Cancer and Associated with Extracellular Matrix Remodeling. J. Transl. Med. 2020, 18, 77. [Google Scholar] [CrossRef] [PubMed]
- Zhao, B.; Xie, J.; Zhou, X.; Zhang, L.; Cheng, X.; Liang, C. YAP Activation in Melanoma Contributes to Anoikis Resistance and Metastasis. Exp. Biol. Med. 2021, 246, 888–896. [Google Scholar] [CrossRef] [PubMed]
- Wu, J.; Minikes, A.M.; Gao, M.; Bian, H.; Li, Y.; Stockwell, B.R.; Chen, Z.N.; Jiang, X. Intercellular Interaction Dictates Cancer Cell Ferroptosis via NF2–YAP Signalling. Nature 2019, 572, 402–406. [Google Scholar] [CrossRef] [PubMed]
- Gao, R.; Kalathur, R.K.R.; Coto-Llerena, M.; Ercan, C.; Buechel, D.; Shuang, S.; Piscuoglio, S.; Dill, M.T.; Camargo, F.D.; Christofori, G.; et al. YAP/TAZ and ATF4 Drive Resistance to Sorafenib in Hepatocellular Carcinoma by Preventing Ferroptosis. EMBO Mol. Med. 2021, 13, e14351. [Google Scholar] [CrossRef] [PubMed]
- Wang, Y.; Qiu, S.; Wang, H.; Cui, J.; Tian, X.; Miao, Y.; Zhang, C.; Cao, L.; Ma, L.; Xu, X.; et al. Transcriptional Repression of Ferritin Light Chain Increases Ferroptosis Sensitivity in Lung Adenocarcinoma. Front. Cell Dev. Biol. 2021, 9, 719187. [Google Scholar] [CrossRef] [PubMed]
- Zhang, X.; Yu, K.; Ma, L.; Qian, Z.; Tian, X.; Miao, Y.; Niu, Y.; Xu, X.; Guo, S.; Yang, Y.; et al. Endogenous Glutamate Determines Ferroptosis Sensitivity via ADCY10-Dependent YAP Suppression in Lung Adenocarcinoma. Theranostics 2021, 11, 5650–5674. [Google Scholar] [CrossRef]
- Cheng, Y.; Mao, M.; Lu, Y. The Biology of YAP in Programmed Cell Death. Biomark. Res. 2022, 10, 34. [Google Scholar] [CrossRef] [PubMed]
- Nakamura, T.; Naguro, I.; Ichijo, H. Iron Homeostasis and Iron-Regulated ROS in Cell Death, Senescence and Human Diseases. Biochim. Biophys. Acta-Gen. Subj. 2019, 1863, 1398–1409. [Google Scholar] [CrossRef]
- Shimada, K.; Skouta, R.; Kaplan, A.; Yang, W.S.; Hayano, M.; Dixon, S.J.; Brown, L.M.; Valenzuela, C.A.; Wolpaw, A.J.; Stockwell, B.R. Global Survey of Cell Death Mechanisms Reveals Metabolic Regulation of Ferroptosis. Nat. Chem. Biol. 2016, 12, 497–503. [Google Scholar] [CrossRef]
- Ko, P.J.; Woodrow, C.; Dubreuil, M.M.; Martin, B.R.; Skouta, R.; Bassik, M.C.; Dixon, S.J. A ZDHHC5-GOLGA7 Protein Acyltransferase Complex Promotes Nonapoptotic Cell Death. Cell Chem. Biol. 2019, 26, 1716–1724.e9. [Google Scholar] [CrossRef]
- Dixon, S.J.; Winter, G.E.; Musavi, L.S.; Lee, E.D.; Snijder, B.; Rebsamen, M.; Superti-Furga, G.; Stockwell, B.R. Human Haploid Cell Genetics Reveals Roles for Lipid Metabolism Genes in Nonapoptotic Cell Death. ACS Chem. Biol. 2015, 10, 1604–1609. [Google Scholar] [CrossRef]
- Ding, Y.; Chen, X.; Liu, C.; Ge, W.; Wang, Q.; Hao, X.; Wang, M.; Chen, Y.; Zhang, Q. Identification of a Small Molecule as Inducer of Ferroptosis and Apoptosis through Ubiquitination of GPX4 in Triple Negative Breast Cancer Cells. J. Hematol. Oncol. 2021, 14, 19. [Google Scholar] [CrossRef]
- Chen, X.; Yu, C.; Kang, R.; Kroemer, G.; Tang, D. Cellular Degradation Systems in Ferroptosis. Cell Death Differ. 2021, 28, 1135–1148. [Google Scholar] [CrossRef]
- Zhang, Y.; Swanda, R.V.; Nie, L.; Liu, X.; Wang, C.; Lee, H.; Lei, G.; Mao, C.; Koppula, P.; Cheng, W.; et al. MTORC1 Couples Cyst(e)Ine Availability with GPX4 Protein Synthesis and Ferroptosis Regulation. Nat. Commun. 2021, 12, s41467-s021. [Google Scholar] [CrossRef]
- Liu, Y.; Wang, Y.; Liu, J.; Kang, R.; Tang, D. Interplay between MTOR and GPX4 Signaling Modulates Autophagy-Dependent Ferroptotic Cancer Cell Death. Cancer Gene Ther. 2021, 28, 55–63. [Google Scholar] [CrossRef]
- Candelaria, P.V.; Leoh, L.S.; Penichet, M.L.; Daniels-Wells, T.R. Antibodies Targeting the Transferrin Receptor 1 (TfR1) as Direct Anti-Cancer Agents. Front. Immunol. 2021, 12, 607692. [Google Scholar] [CrossRef]
- Chan, K.T.; Choi, M.Y.; Lai, K.K.Y.; Tan, W.; Tung, L.N.; Lam, H.O.Y.U.; Tong, D.K.H.; Lee, N.P.; Law, S. Overexpression of Transferrin Receptor CD71 and Its Tumorigenic Properties in Esophageal Squamous Cell Carcinoma. Oncol. Rep. 2014, 31, 1296–1304. [Google Scholar] [CrossRef]
- Zhang, H.; Liu, Q. Prognostic Indicators for Gastrointestinal Stromal Tumors: A Review. Transl. Oncol. 2020, 13, 100812. [Google Scholar] [CrossRef]
- Zhu, G.; Murshed, A.; Li, H.; Ma, J.; Zhen, N.; Ding, M.; Zhu, J.; Mao, S.; Tang, X.; Liu, L.; et al. O-GlcNAcylation Enhances Sensitivity to RSL3-Induced Ferroptosis via the YAP/TFRC Pathway in Liver Cancer. Cell Death Discov. 2021, 7, 83. [Google Scholar] [CrossRef]











| TFRC +++ | TFRC ++ | TFRC + | N.A. (n) | p-Value * | |
|---|---|---|---|---|---|
| Mean tumor size (mm) | 105.83 | 48.25 | 79.8 | 17 | 0.268 |
| Site of origin (TMA sample) | TFRC +++ | TFRC ++ | TFRC + | Total | p-Value † |
| n (%) | n (%) | n (%) | n (%) | ||
| Non-metastatic | 12 (14%) | 30 (36%) | 23 (27%) | 65 (77%) | |
| Metastatic | 0 (0%) | 13 (15%) | 7 (8%) | 20 (23%) | |
| Total | 12 (14%) | 43 (51%) | 30 (35%) | 85 (100%) | 0.09 |
| Sex | TFRC +++ | TFRC ++ | TFRC + | Total | p-Value † |
| n (%) | n (%) | n (%) | n (%) | ||
| Male | 7 (8%) | 25 (30%) | 10 (12%) | 42 (50%) | |
| Female | 5 (6%) | 17 (20%) | 20 (24%) | 42 (50%) | |
| Total | 12 (14%) | 42 (50%) | 30 (36%) | 84 (100%) | 0.074 |
| Mitotic index | TFRC +++ | TFRC ++ | TFRC + | Total | p-Value † |
| n (%) | n (%) | n (%) | n (%) | ||
| ≤5/5 mm² | 5 (7%) | 24 (33%) | 24 (33%) | 45 (73%) | |
| >5/5 mm² | 7 (10%) | 11 (16%) | 1 (1%) | 20 (27%) | |
| Total | 12 (17%) | 35 (49%) | 25 (34%) | 65 (100%) | 0.00061 |
| Histological type | TFRC +++ | TFRC ++ | TFRC + | Total | p-Value † |
| n (%) | n (%) | n (%) | n (%) | ||
| Epitheloid | 2 (2%) | 2 (2%) | 1 (1%) | 5 (5%) | |
| Spindle | 6 (7%) | 36 (44%) | 26 (32%) | 68 (83%) | |
| Mixed | 3 (4%) | 3 (4%) | 3 (4%) | 9 (12%) | |
| Total | 11 (13%) | 41 (50%) | 30 (37%) | 82 | 0.104 |
| Risk classification (Miettinen [36]) | TFRC +++ | TFRC ++ | TFRC + | Total | p-Value † |
| n (%) | n (%) | n (%) | n (%) | ||
| High risk | 8 (13%) | 7 (12%) | 3 (5%) | 18 (30%) | |
| Moderate risk | 0 (0%) | 7 (12%) | 4 (7%) | 11 (19%) | |
| Low, very low, or no risk | 4 (7%) | 13 (21%) | 14 (23%) | 31 (51%) | |
| Total | 12 (20%) | 27 (45%) | 21 (35%) | 60 (100%) | 0.0228 |
| Mutation status | TFRC +++ | TFRC ++ | TFRC + | Total | p-Value † |
| n (%) | n (%) | n (%) | n (%) | ||
| KIT mutation | 3 (4%) | 24 (36%) | 22 (33%) | 49 (73%) | |
| PDGFR mutation | 0 (0%) | 5 (7%) | 6 (9%) | 11 (16%) | |
| No KIT/PDGFRA mutation | 1 (1%) | 3 (5%) | 3 (5%) | 7 (11%) | |
| Total | 4 (5%) | 32 (48%) | 31 (47%) | 67 (100%) | 0.786 |
| YAP-ir | TFRC +++ | TFRC ++ | TFRC + | Total | p-Value † |
|---|---|---|---|---|---|
| n (%) | n (%) | n (%) | n (%) | ||
| YAP ++ | 7 (8%) | 7 (8%) | 0 (0%) | 14 (16%) | |
| YAP + | 5 (6%) | 35 (40%) | 23 (27%) | 63 (73%) | |
| YAP − | 1 (1%) | 1 (1%) | 8 (9%) | 10 (11%) | |
| Total | 13 (14%) | 43 (50%) | 31 (36%) | 87 (100%) | <0.0001 |
| YAP activation | TFRC +++ | TFRC ++ | TFRC + | Total | p-Value † |
| n (%) | n (%) | n (%) | n (%) | ||
| Active YAP (M + N) | 11 (14%) | 15 (20%) | 5 (7%) | 31 (41%) | |
| Inactive YAP (D) | 1 (1%) | 27 (35%) | 18 (23%) | 46 (59%) | |
| Total | 12 (15%) | 42 (55%) | 23 (30%) | 77 (100%) | 0.00017 |
| KIT-ir | TFRC +++ | TFRC ++ | TFRC + | Total | p-Value † |
| n (%) | n (%) | n (%) | n (%) | ||
| KIT ++ | 7 (7%) | 26 (31%) | 11 (13%) | 44 (51%) | |
| KIT + | 6 (7%) | 17 (19%) | 20 (23%) | 43 (49%) | |
| KIT − | 0 (0%) | 0 (0%) | 0 (0%) | 0 (0%) | |
| Total | 13 (14%) | 43 (50%) | 31 (36%) | 87 (100%) | 0.104 |
Publisher’s Note: MDPI stays neutral with regard to jurisdictional claims in published maps and institutional affiliations. |
© 2022 by the authors. Licensee MDPI, Basel, Switzerland. This article is an open access article distributed under the terms and conditions of the Creative Commons Attribution (CC BY) license (https://creativecommons.org/licenses/by/4.0/).
Share and Cite
Delvaux, M.; Hagué, P.; Craciun, L.; Wozniak, A.; Demetter, P.; Schöffski, P.; Erneux, C.; Vanderwinden, J.-M. Ferroptosis Induction and YAP Inhibition as New Therapeutic Targets in Gastrointestinal Stromal Tumors (GISTs). Cancers 2022, 14, 5050. https://doi.org/10.3390/cancers14205050
Delvaux M, Hagué P, Craciun L, Wozniak A, Demetter P, Schöffski P, Erneux C, Vanderwinden J-M. Ferroptosis Induction and YAP Inhibition as New Therapeutic Targets in Gastrointestinal Stromal Tumors (GISTs). Cancers. 2022; 14(20):5050. https://doi.org/10.3390/cancers14205050
Chicago/Turabian StyleDelvaux, Marine, Perrine Hagué, Ligia Craciun, Agnieszka Wozniak, Pieter Demetter, Patrick Schöffski, Christophe Erneux, and Jean-Marie Vanderwinden. 2022. "Ferroptosis Induction and YAP Inhibition as New Therapeutic Targets in Gastrointestinal Stromal Tumors (GISTs)" Cancers 14, no. 20: 5050. https://doi.org/10.3390/cancers14205050
APA StyleDelvaux, M., Hagué, P., Craciun, L., Wozniak, A., Demetter, P., Schöffski, P., Erneux, C., & Vanderwinden, J.-M. (2022). Ferroptosis Induction and YAP Inhibition as New Therapeutic Targets in Gastrointestinal Stromal Tumors (GISTs). Cancers, 14(20), 5050. https://doi.org/10.3390/cancers14205050

