Identification of Immuno-Targeted Combination Therapies Using Explanatory Subgroup Discovery for Cancer Patients with EGFR Wild-Type Gene
Abstract
Simple Summary
Abstract
1. Introduction
2. Materials and Methods
2.1. Data Mapping
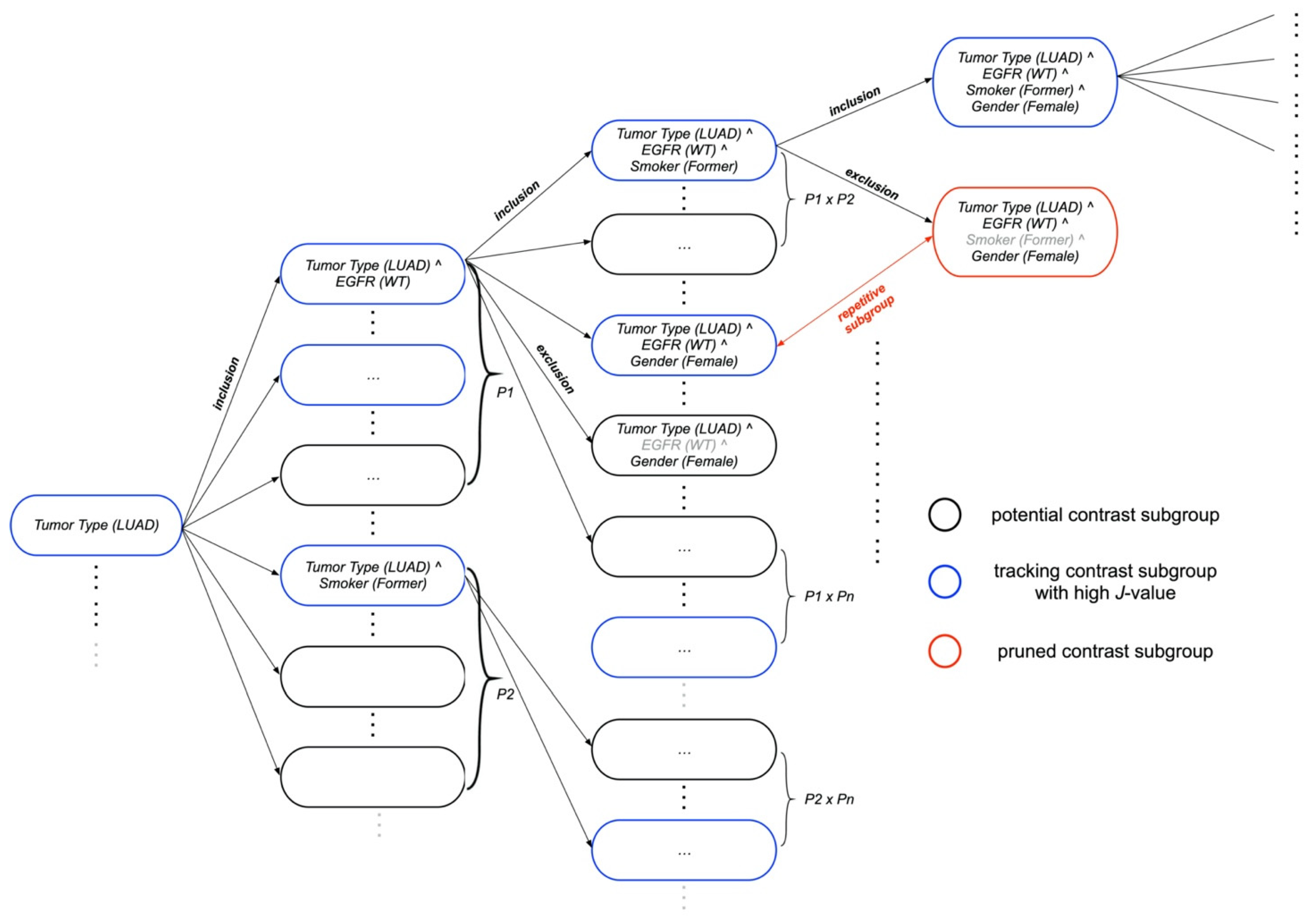
2.2. Subgroup Discovery
2.2.1. Patient Stratification
2.2.2. Subgroup Contrast
2.3. Immuno-Targeted Combination Therapies Discovery
3. Results
3.1. Identification of Candidate Subgroups for Immuno-Targeted Combination Therapies
3.2. Drug Target Prediction for EGFR Wild-Type Subgroups
4. Discussion
5. Conclusions
Supplementary Materials
Author Contributions
Funding
Institutional Review Board Statement
Informed Consent Statement
Data Availability Statement
Acknowledgments
Conflicts of Interest
References
- Reck, M.; Rodríguez-Abreu, D.; Robinson, A.G.; Hui, R.; Csőszi, T.; Fülöp, A.; Gottfried, M.; Peled, N.; Tafreshi, A.; Cuffe, S.; et al. Pembrolizumab versus Chemotherapy for PD-L1-Positive Non-Small-Cell Lung Cancer. N. Engl. J. Med. 2016, 375, 1823–1833. [Google Scholar] [CrossRef] [PubMed]
- Taefehshokr, N.; Baradaran, B.; Baghbanzadeh, A.; Taefehshokr, S. Promising approaches in cancer immunotherapy. Immunobiology 2020, 225, 151875. [Google Scholar] [CrossRef] [PubMed]
- Gettinger, S.N.; Horn, L.; Gandhi, L.; Spigel, D.R.; Antonia, S.J.; Rizvi, N.A.; Powderly, J.D.; Heist, R.S.; Carvajal, R.D.; Jackman, D.M.; et al. Overall Survival and Long-Term Safety of Nivolumab (Anti-Programmed Death 1 Antibody, BMS-936558, ONO-4538) in Patients With Previously Treated Advanced Non-Small-Cell Lung Cancer. J. Clin. Oncol. 2015, 33, 2004–2012. [Google Scholar] [CrossRef] [PubMed]
- Herbst, R.S.; Baas, P.; Kim, D.-W.; Felip, E.; Pérez-Gracia, J.L.; Han, J.-Y.; Molina, J.; Kim, J.-H.; Arvis, C.D.; Ahn, M.-J.; et al. Pembrolizumab versus docetaxel for previously treated, PD-L1-positive, advanced non-small-cell lung cancer (KEYNOTE-010): A randomised controlled trial. Lancet Lond. Engl. 2016, 387, 1540–1550. [Google Scholar] [CrossRef]
- Blons, H.; Garinet, S.; Laurent-Puig, P.; Oudart, J.-B. Molecular markers and prediction of response to immunotherapy in non-small cell lung cancer, an update. J. Thorac. Dis. 2019, 11, S25–S36. [Google Scholar] [CrossRef] [PubMed]
- Haslam, A.; Prasad, V. Estimation of the Percentage of US Patients With Cancer Who Are Eligible for and Respond to Checkpoint Inhibitor Immunotherapy Drugs. JAMA Netw. Open 2019, 2, e192535. [Google Scholar] [CrossRef]
- Créquit, P.; Chaimani, A.; Yavchitz, A.; Attiche, N.; Cadranel, J.; Trinquart, L.; Ravaud, P. Comparative efficacy and safety of second-line treatments for advanced non-small cell lung cancer with wild-type or unknown status for epidermal growth factor receptor: A systematic review and network meta-analysis. BMC Med. 2017, 15, 193. [Google Scholar] [CrossRef]
- Formenti, S.C.; Demaria, S. Systemic effects of local radiotherapy. Lancet Oncol. 2009, 10, 718–726. [Google Scholar] [CrossRef]
- Coffelt, S.B.; de Visser, K.E. Immune-mediated mechanisms influencing the efficacy of anticancer therapies. Trends Immunol. 2015, 36, 198–216. [Google Scholar] [CrossRef]
- Guan, Y.; Kraus, S.G.; Quaney, M.J.; Daniels, M.A.; Mitchem, J.B.; Teixeiro, E. FOLFOX Chemotherapy Ameliorates CD8 T Lymphocyte Exhaustion and Enhances Checkpoint Blockade Efficacy in Colorectal Cancer. Front. Oncol. 2020, 10, 586. [Google Scholar] [CrossRef]
- Wilmott, J.S.; Long, G.V.; Howle, J.R.; Haydu, L.E.; Sharma, R.N.; Thompson, J.F.; Kefford, R.F.; Hersey, P.; Scolyer, R.A. Selective BRAF inhibitors induce marked T-cell infiltration into human metastatic melanoma. Clin. Cancer Res. 2012, 18, 1386–1394. [Google Scholar] [CrossRef] [PubMed]
- Ott, P.A.; Hodi, F.S.; Buchbinder, E.I. Inhibition of Immune Checkpoints and Vascular Endothelial Growth Factor as Combination Therapy for Metastatic Melanoma: An Overview of Rationale, Preclinical Evidence, and Initial Clinical Data. Front. Oncol. 2015, 5, 202. [Google Scholar] [CrossRef] [PubMed]
- Yan, Y.; Kumar, A.B.; Finnes, H.; Markovic, S.N.; Park, S.; Dronca, R.S.; Dong, H. Combining Immune Checkpoint Inhibitors With Conventional Cancer Therapy. Front. Immunol. 2018, 9, 1739. [Google Scholar] [CrossRef] [PubMed]
- Corke, L.; Sacher, A. New Strategies and Combinations to Improve Outcomes in Immunotherapy in Metastatic Non-Small-Cell Lung Cancer. Curr. Oncol. 2021, 29, 38–55. [Google Scholar] [CrossRef] [PubMed]
- Sharma, P.; Hu-Lieskovan, S.; Wargo, J.A.; Ribas, A. Primary, Adaptive, and Acquired Resistance to Cancer Immunotherapy. Cell 2017, 168, 707–723. [Google Scholar] [CrossRef]
- Lim, A.R.; Rathmell, W.K.; Rathmell, J.C. The tumor microenvironment as a metabolic barrier to effector T cells and immunotherapy. Elife 2020, 9, e55185. [Google Scholar] [CrossRef]
- Lee, M.; Samstein, R.M.; Valero, C.; Chan, T.A.; Morris, L.G.T. Tumor mutational burden as a predictive biomarker for checkpoint inhibitor immunotherapy. Hum. Vaccines Immunother. 2020, 16, 112–115. [Google Scholar] [CrossRef]
- Lawlor, R.T.; Mattiolo, P.; Mafficini, A.; Hong, S.-M.; Piredda, M.L.; Taormina, S.V.; Malleo, G.; Marchegiani, G.; Pea, A.; Salvia, R.; et al. Tumor Mutational Burden as a Potential Biomarker for Immunotherapy in Pancreatic Cancer: Systematic Review and Still-Open Questions. Cancers 2021, 13, 3119. [Google Scholar] [CrossRef]
- Sade-Feldman, M.; Jiao, Y.J.; Chen, J.H.; Rooney, M.S.; Barzily-Rokni, M.; Eliane, J.-P.; Bjorgaard, S.L.; Hammond, M.R.; Vitzthum, H.; Blackmon, S.M.; et al. Resistance to checkpoint blockade therapy through inactivation of antigen presentation. Nat. Commun. 2017, 8, 1136. [Google Scholar] [CrossRef]
- Miao, D.; Margolis, C.A.; Vokes, N.I.; Liu, D.; Taylor-Weiner, A.; Wankowicz, S.M.; Adeegbe, D.; Keliher, D.; Schilling, B.; Tracy, A.; et al. Genomic correlates of response to immune checkpoint blockade in microsatellite-stable solid tumors. Nat. Genet. 2018, 50, 1271–1281. [Google Scholar] [CrossRef]
- Dotsu, Y.; Horiike, A.; Yoshizawa, T.; Sonoda, T.; Koyama, J.; Saiki, M.; Ariyasu, R.; Uchibori, K.; Nishikawa, S.; Kitazono, S.; et al. Programmed death-ligand 1 expression after progressive disease with EGFR-TKI and efficacy of anti-programmed death-1 antibody in non-small cell lung cancer (NSCLC) harboring EGFR mutation. J. Clin. Oncol. 2018, 36, e21232. [Google Scholar] [CrossRef]
- Garassino, M.C.; Cho, B.-C.; Kim, J.-H.; Mazières, J.; Vansteenkiste, J.; Lena, H.; Corral Jaime, J.; Gray, J.E.; Powderly, J.; Chouaid, C.; et al. Durvalumab as third-line or later treatment for advanced non-small-cell lung cancer (ATLANTIC): An open-label, single-arm, phase 2 study. Lancet Oncol. 2018, 19, 521–536. [Google Scholar] [CrossRef]
- Al-Taie, Z.; Hannink, M.; Mitchem, J.; Papageorgiou, C.; Shyu, C.-R. Drug Repositioning and Subgroup Discovery for Precision Medicine Implementation in Triple Negative Breast Cancer. Cancers 2021, 13, 6278. [Google Scholar] [CrossRef] [PubMed]
- Park, J.V.; Park, S.J.; Yoo, J.S. Finding characteristics of exceptional breast cancer subpopulations using subgroup mining and statistical test. Expert Syst. Appl. 2019, 118, 553–562. [Google Scholar] [CrossRef]
- Sheets, L.; Petroski, G.F.; Zhuang, Y.; Phinney, M.A.; Ge, B.; Parker, J.C.; Shyu, C.-R. Combining Contrast Mining with Logistic Regression To Predict Healthcare Utilization in a Managed Care Population. Appl. Clin. Inform. 2017, 8, 430–446. [Google Scholar] [CrossRef]
- Rodriguez, M.Z.; Comin, C.H.; Casanova, D.; Bruno, O.M.; Amancio, D.R.; Costa, L.F.; Rodrigues, F.A. Clustering algorithms: A comparative approach. PLoS ONE 2019, 14, e0210236. [Google Scholar] [CrossRef]
- Linzer, D.A.; Lewis, J.B. poLCA: An R Package for Polytomous Variable Latent Class Analysis. J. Stat. Softw. 2011, 42, 1–29. [Google Scholar] [CrossRef]
- Novak, P.K.; Lavrač, N.; Webb, G.I. Supervised Descriptive Rule Discovery: A Unifying Survey of Contrast Set, Emerging Pattern and Subgroup Mining. J. Mach. Learn. Res. 2009, 10, 377–403. [Google Scholar]
- Lavrač, N.; Kavšek, B.; Flach, P.; Todorovski, L. Subgroup Discovery with CN2-SD. J. Mach. Learn. Res. 2004, 5, 153–188. [Google Scholar]
- Liu, D.; Baskett, W.; Beversdorf, D.; Shyu, C.-R. Exploratory Data Mining for Subgroup Cohort Discoveries and Prioritization. IEEE J. Biomed. Health Inform. 2020, 24, 1456–1468. [Google Scholar] [CrossRef]
- Rosell, R.; Carcereny, E.; Gervais, R.; Vergnenegre, A.; Massuti, B.; Felip, E.; Palmero, R.; Garcia-Gomez, R.; Pallares, C.; Sanchez, J.M.; et al. Erlotinib versus standard chemotherapy as first-line treatment for European patients with advanced EGFR mutation-positive non-small-cell lung cancer (EURTAC): A multicentre, open-label, randomised phase 3 trial. Lancet Oncol. 2012, 13, 239–246. [Google Scholar] [CrossRef]
- Sequist, L.V.; Yang, J.C.-H.; Yamamoto, N.; O’Byrne, K.; Hirsh, V.; Mok, T.; Geater, S.L.; Orlov, S.; Tsai, C.-M.; Boyer, M.; et al. Phase III study of afatinib or cisplatin plus pemetrexed in patients with metastatic lung adenocarcinoma with EGFR mutations. J. Clin. Oncol. 2013, 31, 3327–3334. [Google Scholar] [CrossRef] [PubMed]
- Liu, J.; Lichtenberg, T.; Hoadley, K.A.; Poisson, L.M.; Lazar, A.J.; Cherniack, A.D.; Kovatich, A.J.; Benz, C.C.; Levine, D.A.; Lee, A.V.; et al. An Integrated TCGA Pan-Cancer Clinical Data Resource to Drive High-Quality Survival Outcome Analytics. Cell 2018, 173, 400–416.e11. [Google Scholar] [CrossRef] [PubMed]
- Borghaei, H.; Paz-Ares, L.; Horn, L.; Spigel, D.R.; Steins, M.; Ready, N.E.; Chow, L.Q.; Vokes, E.E.; Felip, E.; Holgado, E.; et al. Nivolumab versus Docetaxel in Advanced Nonsquamous Non-Small-Cell Lung Cancer. N. Engl. J. Med. 2015, 373, 1627–1639. [Google Scholar] [CrossRef]
- Cesano, A. nCounter ® PanCancer Immune Profiling Panel (NanoString Technologies, Inc., Seattle, WA). J. Immunother. Cancer 2015, 3, 42. [Google Scholar] [CrossRef]
- Pudil, P.; Novovičová, J.; Kittler, J. Floating search methods in feature selection. Pattern Recognit. Lett. 1994, 15, 1119–1125. [Google Scholar] [CrossRef]
- Agrawal, R.; Srikant, R.; Road, H.; Jose, S. Fast Algorithms for Mining Association Rules. In Proceedings of the 20th International Conference on Very Large Data Bases, Santiago, Chile, 12–15 September 1994; pp. 487–499. [Google Scholar]
- Dong, G.; Li, J. Efficient Mining of Emerging Patterns: Discovering Trends and Differences. In Proceedings of the Fifth ACM SIGKDD International Conference on Knowledge Discovery and Data Mining, San Diego, CA, USA, 15–18 August 1999; pp. 43–52. [Google Scholar] [CrossRef]
- Egghe, L. Theory and practise of the g-index. Scientometrics 2006, 69, 131–152. [Google Scholar] [CrossRef]
- Liu, Z.; Zhao, Q.; Zuo, Z.-X.; Yuan, S.-Q.; Yu, K.; Zhang, Q.; Zhang, X.; Sheng, H.; Ju, H.-Q.; Cheng, H.; et al. Systematic Analysis of the Aberrances and Functional Implications of Ferroptosis in Cancer. Iscience 2020, 23, 101302. [Google Scholar] [CrossRef]
- Agresti, A. Categorical Data Analysis, 2nd ed.; Wiley-Interscience: New York, NY, USA, 2002; ISBN 978-0-471-36093-3. [Google Scholar]
- Prat, A.; Navarro, A.; Paré, L.; Reguart, N.; Galván, P.; Pascual, T.; Martínez, A.; Nuciforo, P.; Comerma, L.; Alos, L.; et al. Immune-Related Gene Expression Profiling After PD-1 Blockade in Non-Small Cell Lung Carcinoma, Head and Neck Squamous Cell Carcinoma, and Melanoma. Cancer Res. 2017, 77, 3540–3550. [Google Scholar] [CrossRef]
- Venables, W.N.; Ripley, B.D. Modern Applied Statistics with S. In Statistics and Computing; Springer: New York, NY, USA, 2002; ISBN 978-1-4419-3008-8. [Google Scholar]
- Mok, T.S.K.; Wu, Y.-L.; Kudaba, I.; Kowalski, D.M.; Cho, B.C.; Turna, H.Z.; Castro, G.; Srimuninnimit, V.; Laktionov, K.K.; Bondarenko, I.; et al. Pembrolizumab versus chemotherapy for previously untreated, PD-L1-expressing, locally advanced or metastatic non-small-cell lung cancer (KEYNOTE-042): A randomised, open-label, controlled, phase 3 trial. Lancet Lond. Engl. 2019, 393, 1819–1830. [Google Scholar] [CrossRef]
- Gandhi, L.; Rodríguez-Abreu, D.; Gadgeel, S.; Esteban, E.; Felip, E.; De Angelis, F.; Domine, M.; Clingan, P.; Hochmair, M.J.; Powell, S.F.; et al. Pembrolizumab plus Chemotherapy in Metastatic Non-Small-Cell Lung Cancer. N. Engl. J. Med. 2018, 378, 2078–2092. [Google Scholar] [CrossRef] [PubMed]
- Peng, Y.-P.; Wang, R.; Liu, Q.-D.; Xu, X.-W.; Wei, W.; Huang, X.-T.; Peng, X.-M.; Liu, Z.-G. Combination of Tumor Mutational Burden and Specific Gene Mutations Stratifies Outcome to Immunotherapy Across Recurrent and Metastatic Head and Neck Squamous Cell Carcinoma. Front. Genet. 2021, 12, 756506. [Google Scholar] [CrossRef] [PubMed]
- McGrail, D.J.; Pilié, P.G.; Rashid, N.U.; Voorwerk, L.; Slagter, M.; Kok, M.; Jonasch, E.; Khasraw, M.; Heimberger, A.B.; Lim, B.; et al. High tumor mutation burden fails to predict immune checkpoint blockade response across all cancer types. Ann. Oncol. 2021, 32, 661–672. [Google Scholar] [CrossRef] [PubMed]
- Wiesweg, M.; Preuß, C.; Roeper, J.; Metzenmacher, M.; Eberhardt, W.; Stropiep, U.; Wedeken, K.; Reis, H.; Herold, T.; Darwiche, K.; et al. BRAF mutations and BRAF mutation functional class have no negative impact on the clinical outcome of advanced NSCLC and associate with susceptibility to immunotherapy. Eur. J. Cancer 2021, 149, 211–221. [Google Scholar] [CrossRef]
- Sun, L.-Y.; Cen, W.-J.; Tang, W.-T.; Long, Y.-K.; Yang, X.-H.; Ji, X.-M.; Yang, J.-J.; Zhang, R.-J.; Wang, F.; Shao, J.-Y.; et al. Smoking status combined with tumor mutational burden as a prognosis predictor for combination immune checkpoint inhibitor therapy in non-small cell lung cancer. Cancer Med. 2021, 10, 6610–6617. [Google Scholar] [CrossRef]
- Freshour, S.L.; Kiwala, S.; Cotto, K.C.; Coffman, A.C.; McMichael, J.F.; Song, J.J.; Griffith, M.; Griffith, O.L.; Wagner, A.H. Integration of the Drug-Gene Interaction Database (DGIdb 4.0) with open crowdsource efforts. Nucleic Acids Res. 2021, 49, D1144–D1151. [Google Scholar] [CrossRef]
- Wishart, D.S.; Feunang, Y.D.; Guo, A.C.; Lo, E.J.; Marcu, A.; Grant, J.R.; Sajed, T.; Johnson, D.; Li, C.; Sayeeda, Z.; et al. DrugBank 5.0: A major update to the DrugBank database for 2018. Nucleic Acids Res. 2018, 46, D1074–D1082. [Google Scholar] [CrossRef]
- Corominas, M.; Gastaminza, G.; Lobera, T. Hypersensitivity reactions to biological drugs. J. Investig. Allergol. Clin. Immunol. 2014, 24, 212–225; quiz 1p following 225. [Google Scholar]
- Strauss, S.J.; Morschhauser, F.; Rech, J.; Repp, R.; Solal-Celigny, P.; Zinzani, P.L.; Engert, A.; Coiffier, B.; Hoelzer, D.F.; Wegener, W.A.; et al. Multicenter phase II trial of immunotherapy with the humanized anti-CD22 antibody, epratuzumab, in combination with rituximab, in refractory or recurrent non-Hodgkin’s lymphoma. J. Clin. Oncol. 2006, 24, 3880–3886. [Google Scholar] [CrossRef]
- Genovese, M.C.; Breedveld, F.C.; Emery, P.; Cohen, S.; Keystone, E.; Matteson, E.L.; Baptiste, Y.; Chai, A.; Burke, L.; Reiss, W.; et al. Safety of biological therapies following rituximab treatment in rheumatoid arthritis patients. Ann. Rheum. Dis. 2009, 68, 1894–1897. [Google Scholar] [CrossRef]
- Mayo Clinic. A Phase 1 Study of PD-1 Inhibition with Pembrolizumab Combined with JAK2 Inhibition in Triple Negative Breast Cancer; ClinicalTrials.gov.: Bethesda, MD, USA, 2022. Available online: https://clinicaltrials.gov/ct2/show/NCT03012230 (accessed on 22 September 2022).
- Bachanova, V.; Hegerova, L.; Cao, Q.; Janakiram, M.; Maakaron, J.; Ayyappan, S.; Weisdorf, D.J.; Zak, J.; Farooq, U.; Kenkre, V.P. Ruxolitinib Plus Nivolumab in Patients with R/R Hodgkin Lymphoma after Failure of Check-Point Inhibitors: Preliminary Report on Safety and Efficacy. Blood 2021, 138, 230. [Google Scholar] [CrossRef]
- National Cancer Institute (NCI). Phase I Trial of Methotrexate, Rituximab, Lenalidomide, and Nivolumab (Nivo-MR2) Induction Followed by Lenalidomide and Nivolumab Maintenance in Primary CNS Lymphoma; ClinicalTrials.gov.: Bethesda, MD, USA, 2022. Available online: https://clinicaltrials.gov/ct2/show/NCT04609046 (accessed on 22 September 2022).
- Awad, M.M.; Gadgeel, S.M.; Borghaei, H.; Patnaik, A.; Yang, J.C.-H.; Powell, S.F.; Gentzler, R.D.; Martins, R.G.; Stevenson, J.P.; Altan, M.; et al. Long-Term Overall Survival From KEYNOTE-021 Cohort G: Pemetrexed and Carboplatin With or Without Pembrolizumab as First-Line Therapy for Advanced Nonsquamous NSCLC. J. Thorac. Oncol. 2021, 16, 162–168. [Google Scholar] [CrossRef] [PubMed]
- Mayo Clinic. Phase I Study of Pembrolizumab in Combination with Ibrutinib in the Treatment of Unresectable or Metastatic Melanoma; ClinicalTrials.gov.: Bethesda, MD, USA, 2022. Available online: https://clinicaltrials.gov/ct2/show/NCT03021460 (accessed on 22 September 2022).
- Wesolowski, R. Pilot Study Testing the Effects of BTK Inhibitor Ibrutinib on Levels and Function of Myeloid Derived Suppressor Cells and Other Immune Subsets in Patients with Metastatic Solid Tumors; ClinicalTrials.gov.: Bethesda, MD, USA, 2021. Available online: https://clinicaltrials.gov/ct2/show/NCT03525925 (accessed on 22 September 2022).
- Baylor Research Institute. Pilot Clinical Trial of Treatment with Bortezomib to Inhibit Homologous Recombination (HR) Followed by Pembrolizumab and Cisplatin in Patients with Chemotherapy-Pretreated Metastatic Triple Negative Breast Cancer; ClinicalTrials.gov.: Bethesda, MD, USA, 2021. Available online: https://clinicaltrials.gov/ct2/show/NCT04265872 (accessed on 22 September 2022).
- Tianjin Medical University Second Hospital. A Single-Center, Non-Randomized Controlled, Single-Arm, Phase II Clinical Trial of Pembrolizumab and Axitinib as Neoadjuvant Therapy for Locally Advanced Non-Metastatic Clear Cell Renal Cell Carcinoma; ClinicalTrials.gov.: Bethesda, MD, USA, 2021. Available online: https://clinicaltrials.gov/ct2/show/NCT04995016 (accessed on 22 September 2022).
- Saba, N.F.; Ekpenyong, A.; McCook-Veal, A.; Patel, M.; Schmitt, N.C.; Stokes, W.A.; Bates, J.E.; Rudra, S.; Abousaud, M.I.; Muzaffar, J.; et al. A phase II trial of pembrolizumab and cabozantinib in patients (pts) with recurrent metastatic head and neck squamous cell carcinoma (RMHNSCC). J. Clin. Oncol. 2022, 40 (Suppl. S16), 6008. [Google Scholar] [CrossRef]
- Amin, A.; Plimack, E.R.; Ernstoff, M.S.; Lewis, L.D.; Bauer, T.M.; McDermott, D.F.; Carducci, M.; Kollmannsberger, C.; Rini, B.I.; Heng, D.Y.C.; et al. Safety and efficacy of nivolumab in combination with sunitinib or pazopanib in advanced or metastatic renal cell carcinoma: The CheckMate 016 study. J. Immunother. Cancer 2018, 6, 109. [Google Scholar] [CrossRef] [PubMed]
- Kessler, E.R.; Hu, J.; Srivastava, G.; Kemme, D.J.; Iruku, P.; Rana, V.; Schuster, S.R.; Amirault, M.; Callihan, E.; Flaig, T.W.; et al. Phase I/II trial of pembrolizumab and cabozantinib in the treatment of metastatic renal cell carcinoma (mRCC). J. Clin. Oncol. 2021, 39, 4544. [Google Scholar] [CrossRef]
- Socinski, M.A.; Nishio, M.; Jotte, R.M.; Cappuzzo, F.; Orlandi, F.; Stroyakovskiy, D.; Nogami, N.; Rodríguez-Abreu, D.; Moro-Sibilot, D.; Thomas, C.A.; et al. IMpower150 Final Overall Survival Analyses for Atezolizumab Plus Bevacizumab and Chemotherapy in First-Line Metastatic Nonsquamous NSCLC. J. Thorac. Oncol. 2021, 16, 1909–1924. [Google Scholar] [CrossRef]
- Burtness, B.; Harrington, K.J.; Greil, R.; Soulières, D.; Tahara, M.; de Castro, G.; Psyrri, A.; Basté, N.; Neupane, P.; Bratland, Å.; et al. Pembrolizumab alone or with chemotherapy versus cetuximab with chemotherapy for recurrent or metastatic squamous cell carcinoma of the head and neck (KEYNOTE-048): A randomised, open-label, phase 3 study. Lancet Lond. Engl. 2019, 394, 1915–1928. [Google Scholar] [CrossRef]
- BioInvent International AB. Phase 1/2a Clinical Trial of BI-1206, a Monoclonal Antibody to CD32b (FcYRIIB), in Combination with Rituximab in Subjects with Indolent B-Cell Non-Hodgkin Lymphoma That Has Relapsed or Is Refractory to Rituximab; ClinicalTrials.gov.: Bethesda, MD, USA, 2022. Available online: https://clinicaltrials.gov/ct2/show/NCT03571568 (accessed on 22 September 2022).
- Ajona, D.; Ortiz-Espinosa, S.; Lozano, T.; Exposito, F.; Calvo, A.; Valencia, K.; Redrado, M.; Remírez, A.; Lecanda, F.; Alignani, D.; et al. Short-term starvation reduces IGF-1 levels to sensitize lung tumors to PD-1 immune checkpoint blockade. Nat. Cancer 2020, 1, 75–85. [Google Scholar] [CrossRef]
- Reilley, M.; Bailey, A.M.; Subbiah, V.; Janku, F.; Naing, A.; Falchook, G.S.; Karp, D.D.; Piha-Paul, S.A.; Tsimberidou, A.M.; Fu, S.; et al. Phase I clinical trial of combination imatinib and ipilimumab in patients with advanced malignancies. J. Clin. Oncol. 2016, 34, 3054. [Google Scholar] [CrossRef]
- Murciano-Goroff, Y.R.; Warner, A.B.; Wolchok, J.D. The future of cancer immunotherapy: Microenvironment-targeting combinations. Cell Res. 2020, 30, 507–519. [Google Scholar] [CrossRef]


| Subgroup Union | # Patients | % of Patients with Cancer Type | % of Patients in Whole Dataset | # Subgroups of Size Three | # Unique Genotypic Patterns | # Unique DE Genes |
|---|---|---|---|---|---|---|
| HNSC | 500 | 97.08 | 25.66 | 16 | 8448 | 693 |
| LUSC | 466 | 96.68 | 23.92 | 16 | 10,005 | 652 |
| LUAD | 444 | 87.06 | 22.79 | 20 | 10,216 | 656 |
| SKCM | 407 | 92.29 | 20.89 | 15 | 7428 | 497 |
| OR | 2.5% | 97.5% | p-Value | |
|---|---|---|---|---|
| CDH5 | 2.875372 × 10−2 | 8.965756 × 10−4 | 9.221493 × 10−1 | 0.0448808290 |
| FCGR2B | 1.644836 × 104 | 8.151472 × 101 | 3.319015 × 106 | 0.0003368373 |
| IGF1R | 2.238631 × 103 | 1.110336 × 100 | 4.513470 × 106 | 0.0469308638 |
| ITK | 1.274047 × 10−1 | 2.807962 × 10−2 | 5.780693 × 10−1 | 0.0075795133 |
| JAK2 | 1.047600 × 10−5 | 1.525653 × 10−10 | 7.193414 × 10−1 | 0.0435977859 |
| KIT | 3.571475 × 100 | 1.543342 × 100 | 8.264815 × 101 | 0.0029426309 |
| Drug Target | Compound | Cancer Type |
|---|---|---|
| CDH5 | Ruxolitinib, Lenalidomide | Lung Squamous Carcinoma, Skin Cutaneous Melanoma |
| FCGR2B | Bevacizumab, Cetuximab, Trastuzumab | Lung Adenocarcinoma, Head and Neck Squamous Carcinoma |
| IGF1R | Gefitinib | Lung Adenocarcinoma |
| ITK | Pazopanib, Ibrutinib | Skin Cutaneous Melanoma |
| JAK2 | Bortezomib | Lung Adenocarcinoma |
| KIT | Axitinib, Cabozantinib, Pazopanib, Sunitinib | Head and Neck Squamous Carcinoma |
| Trial ID | Treatment Combination | Condition | Results/Conclusions | Reference |
|---|---|---|---|---|
| MC1534, NCT03012230 | Pembrolizumab and Ruxolitinib | Stage IV triple negative breast cancer | Estimated primary completion date: 1 April 2023. | [55] |
| BTCRC-HEM15-027, NCT03681561 | Nivolumab and Ruxolitinib | Relapsed or refractory classical Hodgkin lymphoma | Therapy combining Ruxolitinib with Nivolumab was well tolerated and yielded encouragingly high remission rates and durable responses in patients who had all failed with previous check-point inhibitors (CPIs). | [56] |
| NCI-2020-08331, NCT04609046 | Nivolumab and Lenalidomide | Primary CNS lymphoma | Estimated primary completion date: 31 May 2024. | [57] |
| MK-3475-021/KEYNOTE-021, NCT02039674 | Pembrolizumab and Gefitinib | Non-small cell lung cancer | First-line Pembrolizumab plus Pemetrexed-Carboplatin continued to show improved response and survival versus chemotherapy alone in advanced NSCLC, with durable clinical benefit in patients who completed 2 years of therapy. No new safety signals were observed with longer follow-up. | [58] |
| MC1577, NCT03021460 | Pembrolizumab and Ibrutinib | Stage III-IV melanoma | Estimated primary completion date: 1 February 2023. | [59] |
| OSU-18015, NCT03525925 | Nivolumab and Ibrutinib | Metastatic solid tumors | Estimated primary completion date: 31 December 2021. | [60] |
| 020-008, NCT04265872 | Pembrolizumab and Bortezomib | Metastatic triple negative breast cancer | Estimated Primary completion date: 1 October 2023. | [61] |
| PANDORA 001, NCT04995016 | Pembrolizumab and Axitinib | Locally advanced non-metastatic clear cell renal cell carcinoma | Estimated primary completion date: 20 August 2022. | [62] |
| Winship4234-17, NCT03468218 | Pembrolizumab and Cabozantinib | Head and neck squamous cell cancer | This phase II trial of Pembrolizumab + Cabozantinib met its primary endpoint of overall response rate (ORR). The regimen was well-tolerated, with very encouraging clinical activity in relapsed metastatic HNSCC, and warranted further exploration of this disease. | [63] |
| CheckMate 016, NCT01472081 | Nivolumab, Pazopanib, and Sunitinib | Metastatic renal cell carcinoma | The addition of standard doses of Sunitinib or Pazopanib to nivolumab resulted in a high incidence of high-grade toxicities limiting the future development of either combination regimen. | [64] |
| 16-2300.cc, NCT03149822 | Pembrolizumab and Cabozantinib | Metastatic renal cell carcinoma | This study of the combination of Pembrolizumab and Cabozantinib met the primary endpoint of ORR. Benefit was seen in first- and subsequent-line therapies. The safety profile was manageable. | [65] |
Publisher’s Note: MDPI stays neutral with regard to jurisdictional claims in published maps and institutional affiliations. |
© 2022 by the authors. Licensee MDPI, Basel, Switzerland. This article is an open access article distributed under the terms and conditions of the Creative Commons Attribution (CC BY) license (https://creativecommons.org/licenses/by/4.0/).
Share and Cite
Kholod, O.; Basket, W.; Liu, D.; Mitchem, J.; Kaifi, J.; Dooley, L.; Shyu, C.-R. Identification of Immuno-Targeted Combination Therapies Using Explanatory Subgroup Discovery for Cancer Patients with EGFR Wild-Type Gene. Cancers 2022, 14, 4759. https://doi.org/10.3390/cancers14194759
Kholod O, Basket W, Liu D, Mitchem J, Kaifi J, Dooley L, Shyu C-R. Identification of Immuno-Targeted Combination Therapies Using Explanatory Subgroup Discovery for Cancer Patients with EGFR Wild-Type Gene. Cancers. 2022; 14(19):4759. https://doi.org/10.3390/cancers14194759
Chicago/Turabian StyleKholod, Olha, William Basket, Danlu Liu, Jonathan Mitchem, Jussuf Kaifi, Laura Dooley, and Chi-Ren Shyu. 2022. "Identification of Immuno-Targeted Combination Therapies Using Explanatory Subgroup Discovery for Cancer Patients with EGFR Wild-Type Gene" Cancers 14, no. 19: 4759. https://doi.org/10.3390/cancers14194759
APA StyleKholod, O., Basket, W., Liu, D., Mitchem, J., Kaifi, J., Dooley, L., & Shyu, C.-R. (2022). Identification of Immuno-Targeted Combination Therapies Using Explanatory Subgroup Discovery for Cancer Patients with EGFR Wild-Type Gene. Cancers, 14(19), 4759. https://doi.org/10.3390/cancers14194759

