Knockdown of CKAP2 Inhibits Proliferation, Migration, and Aggregate Formation in Aggressive Breast Cancer
Abstract
Simple Summary
Abstract
1. Introduction
2. Materials and Methods
2.1. Breast Tissue Sample Selection
2.2. Cell Lines and Culture Conditions
2.3. RNA Extraction and Reverse Transcription-Quantitative PCR (RT-qPCR)
2.4. Strategy of Selecting Mitotically Relevant Genes
2.5. Identification of Differentially Expressed Genes
2.6. Function and Pathway Enrichment Analysis by Metascape
2.7. The Analysis of Gene Expression and Prognosis from Public BC Datasets
2.8. Identification of CKAP2 Co-Expressed Genes from TCGA Datasets
2.9. Western Blotting
2.10. Lentiviral Production and Cell Infection
2.11. Cell Growth Assays
2.12. Wound Healing Assay
2.13. Three-Dimensional Aggregate/Spheroid Formation Assay
2.14. Immunofluorescence
2.15. Confocal Microscopy
2.16. Statistical Analysis
3. Results
3.1. Strategy of Selecting Relevant Mitotic Genes from a BC Continuum Dataset
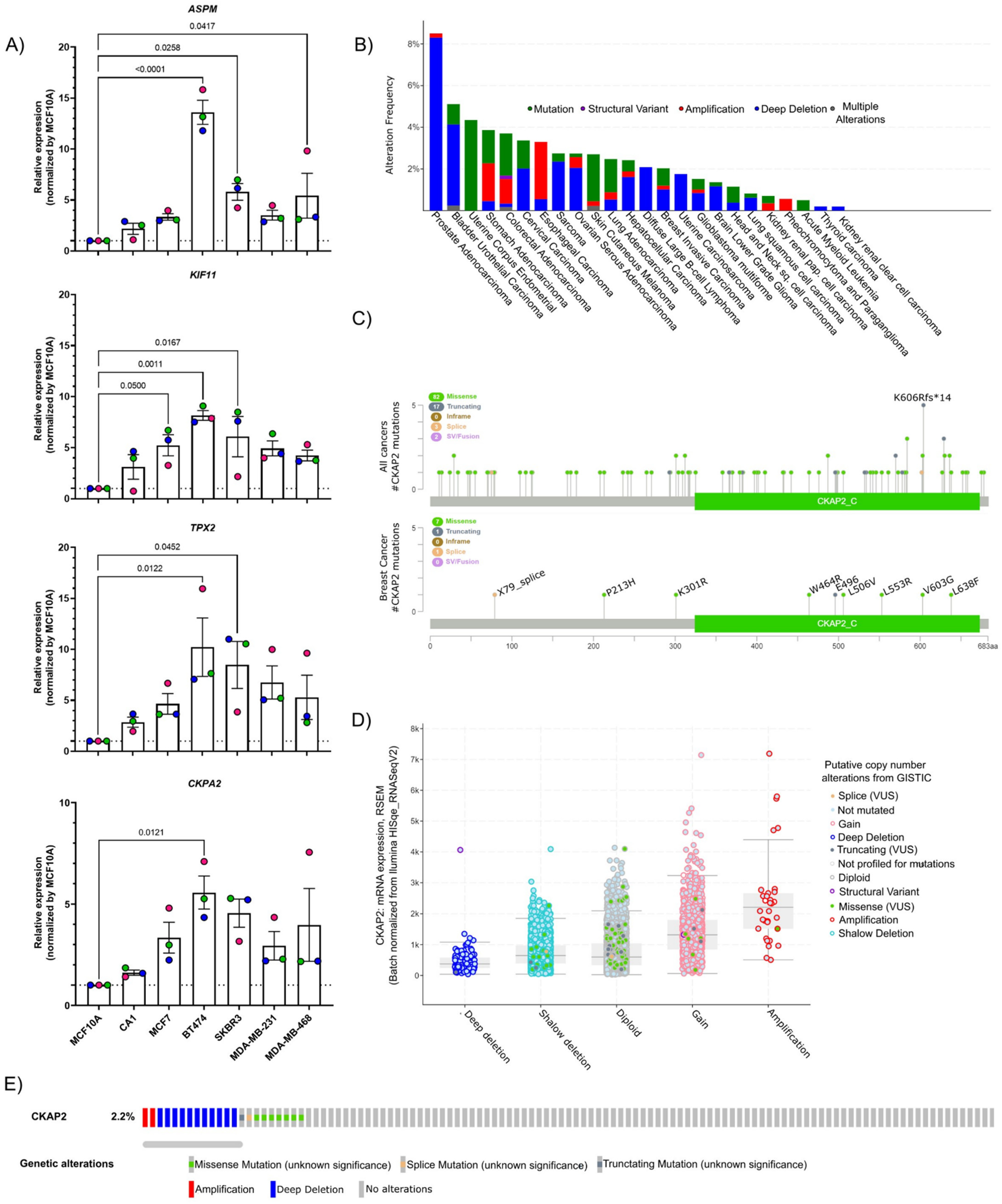
3.2. Validation of DEGs by RT-qPCR
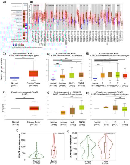
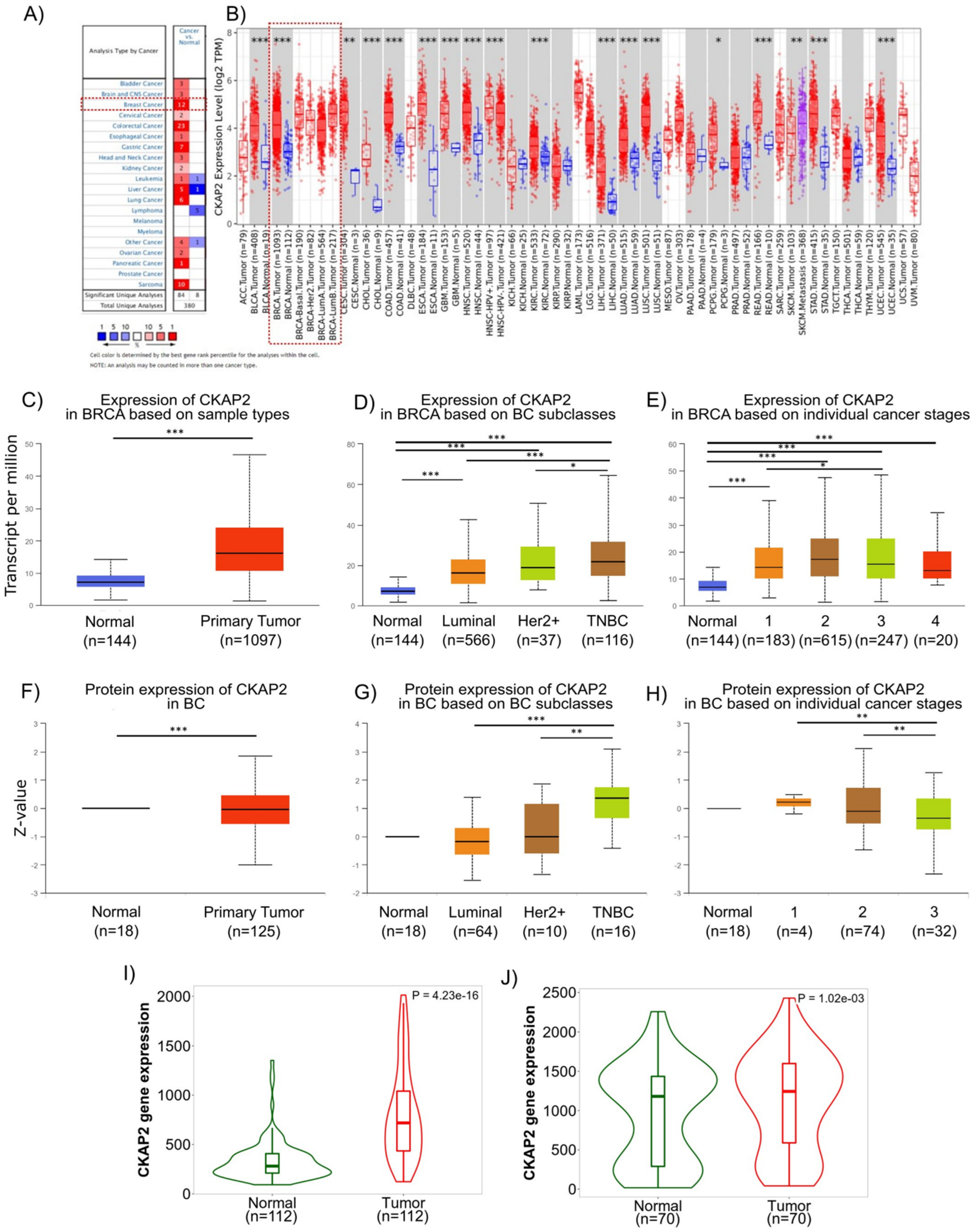
3.3. Overexpression of CKAP2 in BC Tissues and in Molecular Subgroups of BC Patients
3.4. Correlation of CKAP2 Expression with Clinicopathological Parameters and Patient Survival
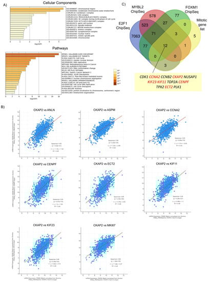
3.5. CKAP2 Is Co-Expressed and Highly Correlated with Other Important Mitotically Relevant Genes in BC
3.6. CKAP2 Expression Associates with Immune Cell Infiltration
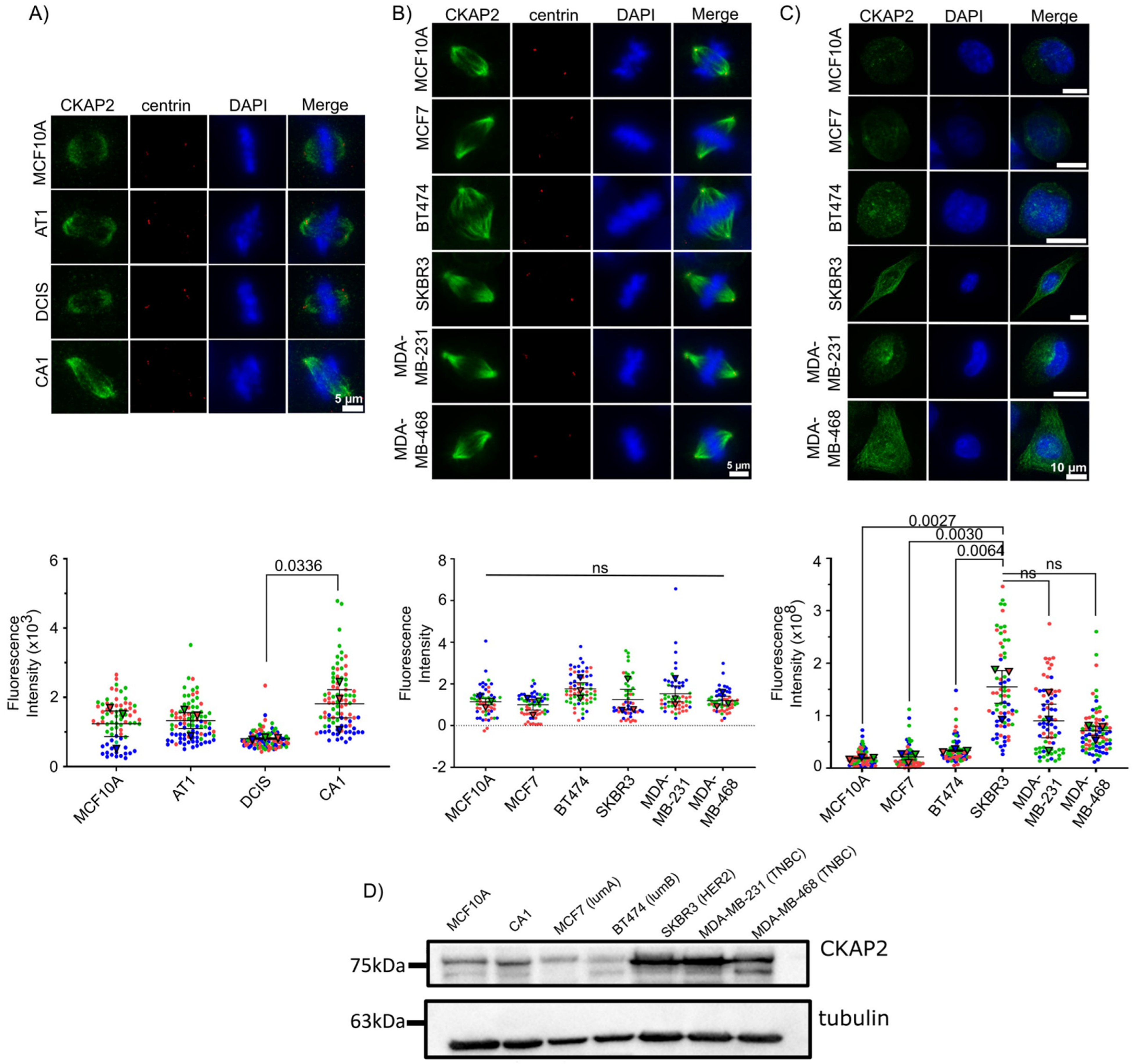
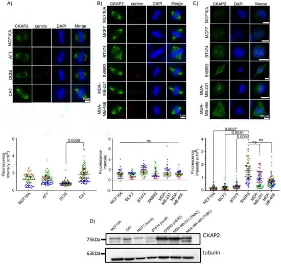
3.7. CKAP2 Expression Is High in Invasive Cell Lines and Differs between Interphasic and Mitotic Cells
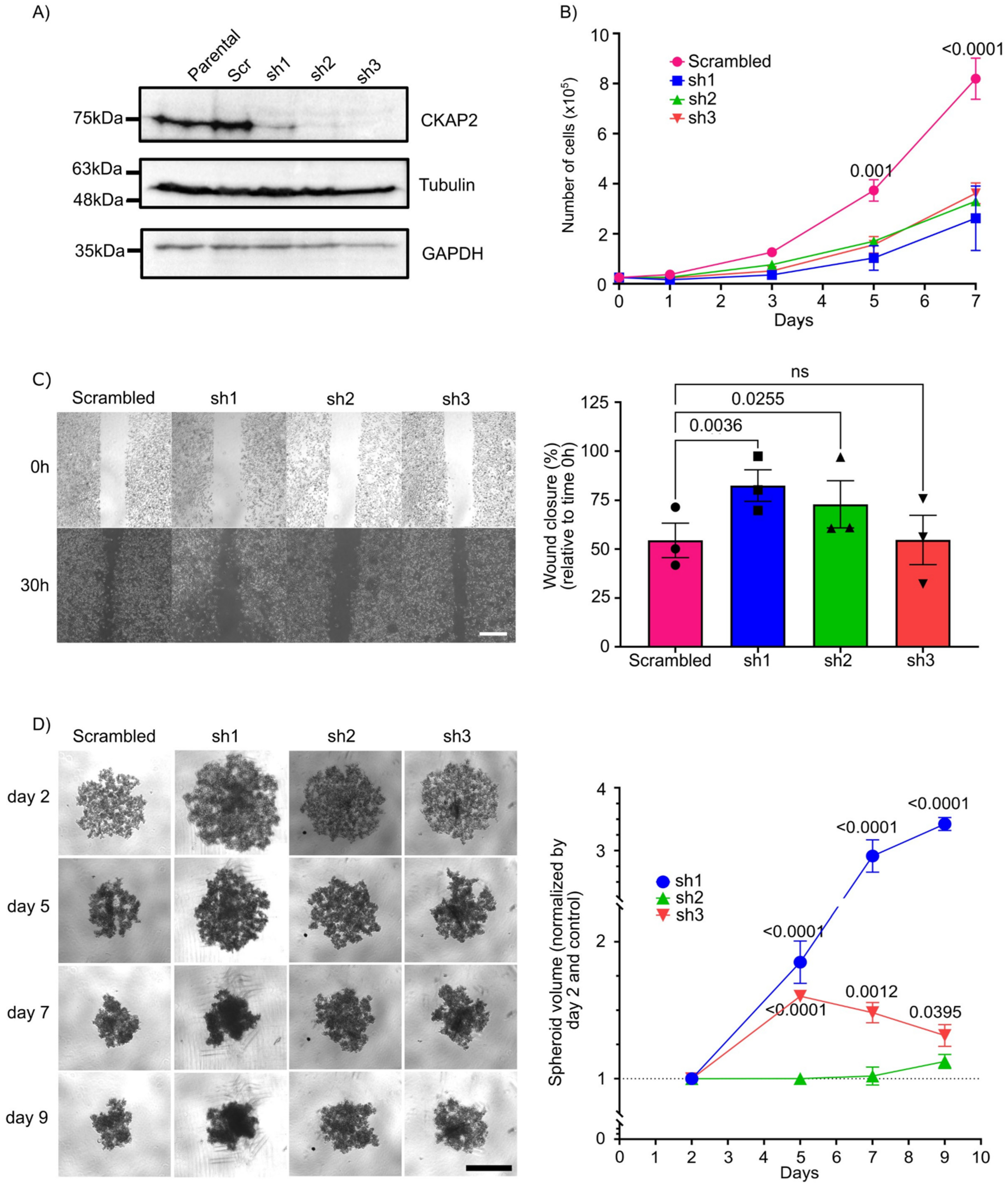
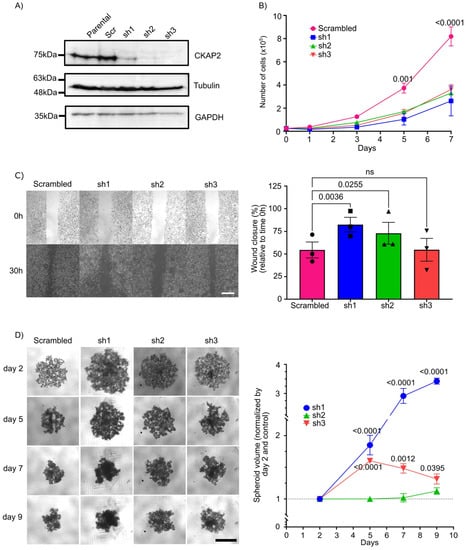
3.8. CKAP2 Knockdown Impaired SKBR3 Cell Proliferation, Migration, and Aggregate Formation In Vitro
4. Discussion
5. Conclusions
Supplementary Materials
Author Contributions
Funding
Institutional Review Board Statement
Informed Consent Statement
Data Availability Statement
Acknowledgments
Conflicts of Interest
References
- Verma, R.; Bowen, R.L.; Slater, S.E.; Mihaimeed, F.; Jones, J.L. Pathological and epidemiological factors associated with advanced stage at diagnosis of breast cancer. Brit. Med. Bull. 2012, 103, 129–145. [Google Scholar] [CrossRef] [PubMed]
- Ferlay, J.; Colombet, M.; Soerjomataram, I.; Mathers, C.; Parkin, D.M.; Pineros, M.; Znaor, A.; Bray, F. Estimating the global cancer incidence and mortality in 2018: GLOBOCAN sources and methods. Int. J. Cancer 2019, 144, 1941–1953. [Google Scholar] [CrossRef] [PubMed]
- Sung, H.; Ferlay, J.; Siegel, R.L.; Laversanne, M.; Soerjomataram, I.; Jemal, A.; Bray, F. Global Cancer Statistics 2020: GLOBOCAN Estimates of Incidence and Mortality Worldwide for 36 Cancers in 185 Countries. CA Cancer J. Clin. 2021, 71, 209–249. [Google Scholar] [CrossRef] [PubMed]
- Lopez-Garcia, M.A.; Geyer, F.C.; Lacroix-Triki, M.; Marchio, C.; Reis-Filho, J.S. Breast cancer precursors revisited: Molecular features and progression pathways. Histopathology 2010, 57, 171–192. [Google Scholar] [CrossRef]
- Polyak, K. Is breast tumor progression really linear? Clin. Cancer Res. 2008, 14, 339–341. [Google Scholar] [CrossRef][Green Version]
- Shoshani, O.; Bakker, B.; de Haan, L.; Tijhuis, A.E.; Wang, Y.; Kim, D.H.; Maldonado, M.; Demarest, M.A.; Artates, J.; Zhengyu, O.; et al. Transient genomic instability drives tumorigenesis through accelerated clonal evolution. Genes Dev. 2021, 35, 1093–1108. [Google Scholar] [CrossRef] [PubMed]
- Trakala, M.; Aggarwal, M.; Sniffen, C.; Zasadil, L.; Carroll, A.; Ma, D.; Su, X.A.; Wangsa, D.; Meyer, A.; Sieben, C.J.; et al. Clonal selection of stable aneuploidies in progenitor cells drives high-prevalence tumorigenesis. Genes Dev. 2021, 35, 1079–1092. [Google Scholar] [CrossRef]
- Ko, M.A.; Rosario, C.O.; Hudson, J.W.; Kulkarni, S.; Pollett, A.; Dennis, J.W.; Swallow, C.J. Plk4 haploinsufficiency causes mitotic infidelity and carcinogenesis. Nat. Genet. 2005, 37, 883–888. [Google Scholar] [CrossRef]
- de Carcer, G.; Venkateswaran, S.V.; Salgueiro, L.; El Bakkali, A.; Somogyi, K.; Rowald, K.; Montanes, P.; Sanclemente, M.; Escobar, B.; de Martino, A.; et al. Plk1 overexpression induces chromosomal instability and suppresses tumor development. Nat. Commun. 2018, 9, 3012. [Google Scholar] [CrossRef]
- Medri, L.; Volpi, A.; Nanni, O.; Vecci, A.M.; Mangia, A.; Schittulli, F.; Padovani, F.; Giunchi, D.C.; Zito, A.; Amadori, D.; et al. Prognostic relevance of mitotic activity in patients with node-negative breast cancer. Mod. Pathol. 2003, 16, 1067–1075. [Google Scholar] [CrossRef]
- Patel, N.; Weekes, D.; Drosopoulos, K.; Gazinska, P.; Noel, E.; Rashid, M.; Mirza, H.; Quist, J.; Braso-Maristany, F.; Mathew, S.; et al. Integrated genomics and functional validation identifies malignant cell specific dependencies in triple negative breast cancer. Nat. Commun. 2018, 9, 1044. [Google Scholar] [CrossRef]
- Pfister, K.; Pipka, J.L.; Chiang, C.; Liu, Y.; Clark, R.A.; Keller, R.; Skoglund, P.; Guertin, M.J.; Hall, I.M.; Stukenberg, P.T. Identification of Drivers of Aneuploidy in Breast Tumors. Cell Rep. 2018, 23, 2758–2769. [Google Scholar] [CrossRef]
- Liu, Y.; Chen, S.J.; Wang, S.; Soares, F.; Fischer, M.; Meng, F.L.; Du, Z.; Lin, C.; Meyer, C.; DeCaprio, J.A.; et al. Transcriptional landscape of the human cell cycle. Proc. Natl. Acad. Sci. USA 2017, 114, 3473–3478. [Google Scholar] [CrossRef] [PubMed]
- Wasch, R. Targeting mitotic exit for cancer treatment. Expert Opin. Ther. Targets 2011, 15, 785–788. [Google Scholar] [CrossRef] [PubMed]
- Dominguez-Brauer, C.; Thu, K.L.; Mason, J.M.; Blaser, H.; Bray, M.R.; Mak, T.W. Targeting Mitosis in Cancer: Emerging Strategies. Mol. Cell 2015, 60, 524–536. [Google Scholar] [CrossRef]
- Al-Janabi, S.; van Slooten, H.J.; Visser, M.; van der Ploeg, T.; van Diest, P.J.; Jiwa, M. Evaluation of Mitotic Activity Index in Breast Cancer Using Whole Slide Digital Images. PLoS ONE 2013, 8, e82576. [Google Scholar] [CrossRef]
- Lester, S.C.; Bose, S.; Chen, Y.Y.; Connolly, J.L.; de Baca, M.E.; Fitzgibbons, P.L.; Hayes, D.F.; Kleer, C.; O’Malley, F.P.; Page, D.L.; et al. Protocol for the Examination of Specimens From Patients With Invasive Carcinoma of the Breast Reply. Arch. Pathol. Lab. Med. 2010, 134, 505. [Google Scholar] [CrossRef]
- Kim, H.S.; Choi, Y.B.; Lee, J.H.; Park, S.Y.; Kim, H.K.; Koh, J.S.; Yi, S.Y.; Kim, K.T.; Hong, K.U.; Park, J.; et al. Condensed chromatin staining of CKAP2 as surrogate marker for mitotic figures. J. Cancer Res. Clin. 2012, 138, 95–102. [Google Scholar] [CrossRef]
- Baak, J.P.A.; van Diest, P.J.; Voorhorst, F.J.; van der Wall, E.; Beex, L.V.M.; Vermorken, J.B.; Janssen, E.A.M. Prospective multicenter validation of the independent prognostic value of the mitotic activity index in lymph node-negative breast cancer patients younger than 55 years. J. Clin. Oncol. 2005, 23, 5993–6001. [Google Scholar] [CrossRef]
- Kothari, C.; Ouellette, G.; Labrie, Y.; Jacob, S.; Diorio, C.; Durocher, F. Identification of a gene signature for different stages of breast cancer development that could be used for early diagnosis and specific therapy. Oncotarget 2018, 9, 37407–37420. [Google Scholar] [CrossRef]
- Soule, H.D.; Maloney, T.M.; Wolman, S.R.; Peterson, W.D., Jr.; Brenz, R.; McGrath, C.M.; Russo, J.; Pauley, R.J.; Jones, R.F.; Brooks, S.C. Isolation and characterization of a spontaneously immortalized human breast epithelial cell line, MCF-10. Cancer Res. 1990, 50, 6075–6086. [Google Scholar] [PubMed]
- Dawson, P.J.; Wolman, S.R.; Tait, L.; Heppner, G.H.; Miller, F.R. MCF10AT: A model for the evolution of cancer from proliferative breast disease. Am. J. Pathol. 1996, 148, 313–319. [Google Scholar] [PubMed]
- Miller, F.R.; Santner, S.J.; Tait, L.; Dawson, P.J. MCF10DCIS.com xenograft model of human comedo ductal carcinoma in situ. J. Natl. Cancer Inst. 2000, 92, 1185–1186. [Google Scholar] [CrossRef]
- Santner, S.J.; Dawson, P.J.; Tait, L.; Soule, H.D.; Eliason, J.; Mohamed, A.N.; Wolman, S.R.; Heppner, G.H.; Miller, F.R. Malignant MCF10CA1 cell lines derived from premalignant human breast epithelial MCF10AT cells. Breast Cancer Res. Treat. 2001, 65, 101–110. [Google Scholar] [CrossRef] [PubMed]
- Bustin, S.A.; Beaulieu, J.F.; Huggett, J.; Jaggi, R.; Kibenge, F.S.B.; Olsvik, P.A.; Penning, L.C.; Toegel, S. MIQE precis: Practical implementation of minimum standard guidelines for fluorescence-based quantitative real-time PCR experiments. BMC Mol. Biol. 2010, 11, 74. [Google Scholar] [CrossRef] [PubMed]
- Pfaffl, M.W. A new mathematical model for relative quantification in real-time RT-PCR. Nucleic Acids Res. 2001, 29, e45. [Google Scholar] [CrossRef]
- Carbon, S.; Ireland, A.; Mungall, C.J.; Shu, S.; Marshall, B.; Lewis, S.; AmiGO Hub; Web Presence Working Group. AmiGO: Online access to ontology and annotation data. Bioinformatics 2009, 25, 288–289. [Google Scholar] [CrossRef]
- Zhou, Y.; Zhou, B.; Pache, L.; Chang, M.; Khodabakhshi, A.H.; Tanaseichuk, O.; Benner, C.; Chanda, S.K. Metascape provides a biologist-oriented resource for the analysis of systems-level datasets. Nat. Commun. 2019, 10, 1523. [Google Scholar] [CrossRef] [PubMed]
- Rhodes, D.R.; Yu, J.; Shanker, K.; Deshpande, N.; Varambally, R.; Ghosh, D.; Barrette, T.; Pandey, A.; Chinnaiyan, A.M. ONCOMINE: A cancer microarray database and integrated data-mining platform. Neoplasia 2004, 6, 1–6. [Google Scholar] [CrossRef]
- Chandrashekar, D.S.; Bashel, B.; Balasubramanya, S.A.H.; Creighton, C.J.; Ponce-Rodriguez, I.; Chakravarthi, B.; Varambally, S. UALCAN: A Portal for Facilitating Tumor Subgroup Gene Expression and Survival Analyses. Neoplasia 2017, 19, 649–658. [Google Scholar] [CrossRef]
- Bartha, A.; Gyorffy, B. TNMplot.com: A Web Tool for the Comparison of Gene Expression in Normal, Tumor and Metastatic Tissues. Int. J. Mol. Sci. 2021, 22, 2622. [Google Scholar] [CrossRef]
- Jezequel, P.; Campone, M.; Gouraud, W.; Guerin-Charbonnel, C.; Leux, C.; Ricolleau, G.; Campion, L. bc-GenExMiner: An easy-to-use online platform for gene prognostic analyses in breast cancer. Breast Cancer Res. Treat. 2012, 131, 765–775. [Google Scholar] [CrossRef] [PubMed]
- Jezequel, P.; Gouraud, W.; Ben Azzouz, F.; Guerin-Charbonnel, C.; Juin, P.P.; Lasla, H.; Campone, M. bc-GenExMiner 4.5: New mining module computes breast cancer differential gene expression analyses. Database 2021, 2021, baab007. [Google Scholar] [CrossRef] [PubMed]
- Li, T.W.; Fu, J.X.; Zeng, Z.X.; Cohen, D.; Li, J.; Chen, Q.M.; Li, B.; Liu, X.S. TIMER2.0 for analysis of tumor-infiltrating immune cells. Nucleic Acids Res. 2020, 48, W509–W514. [Google Scholar] [CrossRef] [PubMed]
- Gentles, A.J.; Newman, A.M.; Liu, C.L.; Bratman, S.V.; Feng, W.G.; Kim, D.; Nair, V.S.; Xu, Y.; Khuong, A.; Hoang, C.D.; et al. The prognostic landscape of genes and infiltrating immune cells across human cancers. Nat. Med. 2015, 21, 938–945. [Google Scholar] [CrossRef] [PubMed]
- Gyorffy, B. Survival analysis across the entire transcriptome identifies biomarkers with the highest prognostic power in breast cancer. Comput. Struct. Biotechnol. J. 2021, 19, 4101–4109. [Google Scholar] [CrossRef]
- Ivanov, D.P.; Parker, T.L.; Walker, D.A.; Alexander, C.; Ashford, M.B.; Gellert, P.R.; Garnett, M.C. Multiplexing spheroid volume, resazurin and acid phosphatase viability assays for high-throughput screening of tumour spheroids and stem cell neurospheres. PLoS ONE 2014, 9, e103817. [Google Scholar] [CrossRef]
- Mazo, G. QuickFigures: A toolkit and ImageJ PlugIn to quickly transform microscope images into scientific figures. PLoS ONE 2021, 16, e0240280. [Google Scholar] [CrossRef]
- Renehan, A.G.; Zwahlen, M.; Minder, C.; O’Dwyer, S.T.; Shalet, S.M.; Egger, M. Insulin-like growth factor (IGF)-I, IGF binding protein-3, and cancer risk: Systematic review and meta-regression analysis. Lancet 2004, 363, 1346–1353. [Google Scholar] [CrossRef]
- Endogenous Hormones and Breast Cancer Collaborative Group; Key, T.J.; Appleby, P.N.; Reeves, G.K.; Roddam, A.W. Insulin-like growth factor 1 (IGF1), IGF binding protein 3 (IGFBP3), and breast cancer risk: Pooled individual data analysis of 17 prospective studies. Lancet Oncol. 2010, 11, 530–542. [Google Scholar] [CrossRef]
- Rodrigues-Ferreira, S.; Nehlig, A.; Moindjie, H.; Monchecourt, C.; Seiler, C.; Marangoni, E.; Chateau-Joubert, S.; Dujaric, M.E.; Servant, N.; Asselain, B.; et al. Improving breast cancer sensitivity to paclitaxel by increasing aneuploidy. Proc. Natl. Acad. Sci. USA 2019, 116, 23691–23697. [Google Scholar] [CrossRef] [PubMed]
- Sim, S.H.; Bae, C.D.; Kwon, Y.; Hwang, H.L.; Poojan, S.; Hong, H.I.; Kim, K.; Kang, S.H.; Kim, H.S.; Um, T.H.; et al. CKAP2 (cytoskeleton-associated protein2) is a new prognostic marker in HER2-negative luminal type breast cancer. PLoS ONE 2017, 12, e0182107. [Google Scholar] [CrossRef]
- Kim, H.S.; Koh, J.S.; Choi, Y.B.; Ro, J.; Kim, H.K.; Kim, M.K.; Nam, B.H.; Kim, K.T.; Chandra, V.; Seol, H.S.; et al. Chromatin CKAP2, a New Proliferation Marker, as Independent Prognostic Indicator in Breast Cancer. PLoS ONE 2014, 9, e98160. [Google Scholar] [CrossRef]
- Rakhmanaliev, E.R.; Klimov, E.A.; Kompaniitsev, A.A.; Sulimova, G.E. The structure of the human oncogenesis-associated CKAP2 (LB1) gene. Mol. Biol. 2002, 36, 985–989. [Google Scholar] [CrossRef]
- Maouche-Chretien, L.; Deleu, N.; Badoual, C.; Fraissignes, P.; Berger, R.; Gaulard, P.; Romeo, P.H.; Leroy-Viard, K. Identification of a novel cDNA, encoding a cytoskeletal associated protein, differentially expressed in diffuse large B cell lymphomas. Oncogene 1998, 17, 1245–1251. [Google Scholar] [CrossRef]
- Seki, A.; Fang, G. CKAP2 is a spindle-associated protein degraded by APC/C-Cdh1 during mitotic exit. J. Biol. Chem. 2007, 282, 15103–15113. [Google Scholar] [CrossRef] [PubMed]
- McAlear, T.S.; Bechstedt, S. The mitotic spindle protein CKAP2 potently increases formation and stability of microtubules. eLife 2022, 11, e72202. [Google Scholar] [CrossRef] [PubMed]
- Zhang, Y.; Chen, F.; Chandrashekar, D.S.; Varambally, S.; Creighton, C.J. Proteogenomic characterization of 2002 human cancers reveals pan-cancer molecular subtypes and associated pathways. Nat. Commun. 2022, 13, 2669. [Google Scholar] [CrossRef]
- Grant, G.D.; Brooks, L., 3rd; Zhang, X.; Mahoney, J.M.; Martyanov, V.; Wood, T.A.; Sherlock, G.; Cheng, C.; Whitfield, M.L. Identification of cell cycle-regulated genes periodically expressed in U2OS cells and their regulation by FOXM1 and E2F transcription factors. Mol. Biol. Cell 2013, 24, 3634–3650. [Google Scholar] [CrossRef]
- Sadasivam, S.; Duan, S.; DeCaprio, J.A. The MuvB complex sequentially recruits B-Myb and FoxM1 to promote mitotic gene expression. Genes Dev. 2012, 26, 474–489. [Google Scholar] [CrossRef]
- Cao, A.R.; Rabinovich, R.; Xu, M.; Xu, X.; Jin, V.X.; Farnham, P.J. Genome-wide analysis of transcription factor E2F1 mutant proteins reveals that N- and C-terminal protein interaction domains do not participate in targeting E2F1 to the human genome. J. Biol. Chem. 2011, 286, 11985–11996. [Google Scholar] [CrossRef] [PubMed]
- Burugu, S.; Asleh-Aburaya, K.; Nielsen, T.O. Immune infiltrates in the breast cancer microenvironment: Detection, characterization and clinical implication. Breast Cancer 2017, 24, 3–15. [Google Scholar] [CrossRef] [PubMed]
- Li, T.; Fan, J.; Wang, B.; Traugh, N.; Chen, Q.; Liu, J.S.; Li, B.; Liu, X.S. TIMER: A Web Server for Comprehensive Analysis of Tumor-Infiltrating Immune Cells. Cancer Res. 2017, 77, e108–e110. [Google Scholar] [CrossRef]
- Maguire, S.L.; Peck, B.; Wai, P.T.; Campbell, J.; Barker, H.; Gulati, A.; Daley, F.; Vyse, S.; Huang, P.; Lord, C.J.; et al. Three-dimensional modelling identifies novel genetic dependencies associated with breast cancer progression in the isogenic MCF10 model. J. Pathol. 2016, 240, 315–328. [Google Scholar] [CrossRef] [PubMed]
- Guo, Q.S.; Song, Y.; Hua, K.Q.; Gao, S.J. Involvement of FAK-ERK2 signaling pathway in CKAP2-induced proliferation and motility in cervical carcinoma cell lines. Sci. Rep. 2017, 7, 2117. [Google Scholar] [CrossRef] [PubMed]
- Gunti, S.; Hoke, A.T.K.; Vu, K.P.; London, N.R., Jr. Organoid and Spheroid Tumor Models: Techniques and Applications. Cancers 2021, 13, 874. [Google Scholar] [CrossRef]
- Zanoni, M.; Cortesi, M.; Zamagni, A.; Arienti, C.; Pignatta, S.; Tesei, A. Modeling neoplastic disease with spheroids and organoids. J. Hematol. Oncol. 2020, 13, 97. [Google Scholar] [CrossRef]
- Froehlich, K.; Haeger, J.D.; Heger, J.; Pastuschek, J.; Photini, S.M.; Yan, Y.; Lupp, A.; Pfarrer, C.; Mrowka, R.; Schleussner, E.; et al. Generation of Multicellular Breast Cancer Tumor Spheroids: Comparison of Different Protocols. J. Mammary Gland. Biol. Neoplasia 2016, 21, 89–98. [Google Scholar] [CrossRef] [PubMed]
- Ivascu, A.; Kubbies, M. Diversity of cell-mediated adhesions in breast cancer spheroids. Int. J. Oncol. 2007, 31, 1403–1413. [Google Scholar] [CrossRef]
- Hashim, D.; Boffetta, P.; La Vecchia, C.; Rota, M.; Bertuccio, P.; Malvezzi, M.; Negri, E. The global decrease in cancer mortality: Trends and disparities. Ann. Oncol. 2016, 27, 926–933. [Google Scholar] [CrossRef]
- Lima, S.M.; Kehm, R.D.; Terry, M.B. Global breast cancer incidence and mortality trends by region, age-groups, and fertility patterns. EClinicalMedicine 2021, 38, 100985. [Google Scholar] [CrossRef] [PubMed]
- Rodenhiser, D.I.; Andrews, J.D.; Vandenberg, T.A.; Chambers, A.F. Gene signatures of breast cancer progression and metastasis. Breast Cancer Res. 2011, 13, 201. [Google Scholar] [CrossRef] [PubMed]
- Zhang, M.; Zhao, L.J. CKAP2 Promotes Ovarian Cancer Proliferation and Tumorigenesis Through the FAK-ERK Pathway. DNA Cell Biol. 2017, 36, 983–990. [Google Scholar] [CrossRef] [PubMed]
- Bae, C.D.; Sung, Y.S.; Jeon, S.M.; Suh, Y.; Yang, H.K.; Kim, Y.I.; Park, K.H.; Choi, J.; Ahn, G.; Park, J. Up-regulation of cytoskeletal-associated protein 2 in primary human gastric adenocarcinomas. J. Cancer Res. Clin. 2003, 129, 621–630. [Google Scholar] [CrossRef] [PubMed]
- Wang, K.Y.; Huang, R.Y.; Li, G.Z.; Zeng, F.; Zhao, Z.; Liu, Y.W.; Hu, H.M.; Jiang, T. CKAP2 expression is associated with glioma tumor growth and acts as a prognostic factor in high-grade glioma. Oncol. Rep. 2018, 40, 2036–2046. [Google Scholar] [CrossRef] [PubMed]
- Yerushalmi, R.; Woods, R.; Ravdin, P.M.; Hayes, M.M.; Gelmon, K.A. Ki67 in breast cancer: Prognostic and predictive potential. Lancet Oncol. 2010, 11, 174–183. [Google Scholar] [CrossRef]
- Penault-Llorca, F.; Radosevic-Robin, N. Ki67 assessment in breast cancer: An update. Pathology 2017, 49, 166–171. [Google Scholar] [CrossRef] [PubMed]
- Bonacho, T.; Rodrigues, F.; Liberal, J. Immunohistochemistry for diagnosis and prognosis of breast cancer: A review. Biotech. Histochem. 2020, 95, 71–91. [Google Scholar] [CrossRef]
- Kontzoglou, K.; Palla, V.; Karaolanis, G.; Karaiskos, I.; Alexiou, I.; Pateras, I.; Konstantoudakis, K.; Stamatakos, M. Correlation between Ki67 and breast cancer prognosis. Oncology 2013, 84, 219–225. [Google Scholar] [CrossRef] [PubMed]
- Harris, L.; Fritsche, H.; Mennel, R.; Norton, L.; Ravdin, P.; Taube, S.; Somerfield, M.R.; Hayes, D.F.; Bast, R.C., Jr.; American Society of Clinical Oncology. American Society of Clinical Oncology 2007 update of recommendations for the use of tumor markers in breast cancer. J. Clin. Oncol. 2007, 25, 5287–5312. [Google Scholar] [CrossRef]
- Jeon, S.M.; Choi, B.; Hong, K.U.; Kim, E.; Seong, Y.S.; Bae, C.D.; Park, J. A cytoskeleton-associated protein, TMAP/CKAP2, is involved in the proliferation of human foreskin fibroblasts. Biochem. Biophys. Res. Commun. 2006, 348, 222–228. [Google Scholar] [CrossRef]
- Case, C.M.; Sackett, D.L.; Wangsa, D.; Karpova, T.; McNally, J.G.; Ried, T.; Camps, J. CKAP2 ensures chromosomal stability by maintaining the integrity of microtubule nucleation sites. PLoS ONE 2013, 8, e64575. [Google Scholar] [CrossRef]
- Hong, K.U.; Kim, E.; Bae, C.D.; Park, J. TMAP/CKAP2 is essential for proper chromosome segregation. Cell Cycle 2009, 8, 314–324. [Google Scholar] [CrossRef] [PubMed][Green Version]
- Yoo, B.H.; Park, C.H.; Kim, H.J.; Kang, D.S.; Bae, C.D. CKAP2 is necessary to ensure the faithful spindle bipolarity in a dividing diploid hepatocyte. Biochem. Biophys. Res. Commun. 2016, 473, 886–893. [Google Scholar] [CrossRef] [PubMed]
- Laoukili, J.; Stahl, M.; Medema, R.H. FoxM1: At the crossroads of ageing and cancer. Biochim. Biophys. Acta BBA-Rev. Cancer 2007, 1775, 92–102. [Google Scholar] [CrossRef]
- Laoukili, J.; Kooistra, M.R.H.; Bras, A.; Kauw, J.; Kerkhoven, R.M.; Morrison, A.; Clevers, H.; Medema, R.H. FoxM1 is required for execution of the mitotic programme and chromosome stability. Nat. Cell. Biol. 2005, 7, 126–136. [Google Scholar] [CrossRef]
- Sigurdsson, S.; Bodvarsdottir, S.K.; Anamthawat-Jonsson, K.; Steinarsdottir, M.; Jonasson, J.G.; Ogmundsdottir, H.M.; Eyfjord, J.E. p53 abnormality and chromosomal instability in the same breast tumor cells. Cancer Genet. Cytogenet. 2000, 121, 150–155. [Google Scholar] [CrossRef]
- Pati, D.; Haddad, B.R.; Haegele, A.; Thompson, H.; Kittrell, F.S.; Shepard, A.; Montagna, C.; Zhang, N.; Ge, G.; Otta, S.K.; et al. Hormone-induced chromosomal instability in p53-null mammary epithelium. Cancer Res. 2004, 64, 5608–5616. [Google Scholar] [CrossRef] [PubMed]
- Smid, M.; Rodriguez-Gonzalez, F.G.; Sieuwerts, A.M.; Salgado, R.; Prager-Van der Smissen, W.J.C.; van der Vlugt-Daane, M.; van Galen, A.; Nik-Zainal, S.; Staaf, J.; Brinkman, A.B.; et al. Breast cancer genome and transcriptome integration implicates specific mutational signatures with immune cell infiltration. Nat. Commun. 2016, 7, 12910. [Google Scholar] [CrossRef]
- Pages, F.; Galon, J.; Dieu-Nosjean, M.C.; Tartour, E.; Sautes-Fridman, C.; Fridman, W.H. Immune infiltration in human tumors: A prognostic factor that should not be ignored. Oncogene 2010, 29, 1093–1102. [Google Scholar] [CrossRef]
- Zhang, S.; Wang, Y.; Chen, S.; Li, J. Silencing of cytoskeleton-associated protein 2 represses cell proliferation and induces cell cycle arrest and cell apoptosis in osteosarcoma cells. Biomed. Pharmacother. 2018, 106, 1396–1403. [Google Scholar] [CrossRef] [PubMed]








| Gene Symbol | Gene Name | Expression in TCGA Cancers Other than BC 1,2,3 | Expression in Breast Invasive Carcinoma (Compared to Normal)—TCGA 1,2,3 | Expression (HTA Tissue Compared to Normal 4) | Fold Change 4 | PRECOG 5 | Kmplot 6 | |||
|---|---|---|---|---|---|---|---|---|---|---|
| ADH | DCIS | IDC | ||||||||
| 1 | IGF1 | Insulin-like growth factor 1 | underexpressed in BLCA, BRCA, CESC, LIHC, LUAD, etc. | underexpressed | underexpressed in all stages | −1.87 | −2.02 | −2.34 | −4.7 | low expression is a bad prognosis (RFS, OS and DMSF) |
| 2 | EDN3 | Endothelin 3 | underexpressed in BRCA, CESC, LUAD, etc. | underexpressed | underexpressed in IDC | −1.03 | −1.23 | −1.53 | −3.42 | low expression is a bad prognosis (RFS) |
| 3 | DCAF13 | DDB1- and CUL4-associated factor 13 | overexpressed in BLCA, BRCA, CESC, LIHC, LUAD, etc. | overexpressed | overexpressed in IDC | 1.11 | 1.19 | 1.96 | 3.38 | high expression is a bad prognosis (RFS and DMSF) |
| 4 | CKAP2 | Cytoskeleton-associated protein 2 | overexpressed in BLCA, BRCA, CESC, LIHC, LUAD, etc. | overexpressed | overexpressed in IDC | −1.09 | −1.03 | 1.67 | 3.72 | high expression is a bad prognosis (RFS, OS and DMSF) |
| 5 | PCNA | Proliferating cell nuclear antigen | overexpressed in BLCA, BRCA, CESC, LIHC, LUAD, etc. | overexpressed | overexpressed in IDC | 1.02 | 1.09 | 1.6 | 3.91 | high expression is a bad prognosis (RFS, OS and DMSF) |
| 6 | ECT2 | Epithelial cell transforming 2 | overexpressed in BLCA, BRCA, CESC, LIHC, LUAD, etc. | overexpressed | overexpressed in IDC | −1.02 | 1.06 | 1.56 | 4.24 | high expression is a bad prognosis (RFS, OS and DMSF) |
| 7 | EZR | Ezrin | overexpressed in BRCA, CESC, LIHC, etc. | overexpressed | overexpressed in DCIS | 1 | 1.63 | 1.16 | 4.58 | high expression is a bad prognosis (RFS) |
| 8 | CDK1 | Cyclin-dependent kinase 1 | overexpressed in BLCA, BRCA, CESC, LIHC, LUAD, etc. | overexpressed | overexpressed in IDC | 1.14 | 1.26 | 1.79 | 4.6 | high expression is a bad prognosis (DMSF) |
| 9 | CCT5 | Chaperonin-containing TCP1 subunit 5 | overexpressed in BLCA, BRCA, CESC, LIHC, LUAD, etc. | overexpressed | overexpressed in IDC | 1.03 | 1.18 | 1.53 | 5.31 | high expression is a bad prognosis (RFS and DMSF) |
| 10 | ASPM | Abnormal spindle microtubule assembly | overexpressed in BLCA, BRCA, CESC, LIHC, LUAD, etc. | overexpressed | overexpressed in IDC | 1.14 | 1.31 | 1.85 | 6.14 | high expression is a bad prognosis (RFS, OS and DMSF) |
| 11 | TOP2A | DNA topoisomerase II alpha | overexpressed in BLCA, BRCA, CESC, LIHC, LUAD, etc. | overexpressed | overexpressed in IDC | 1.07 | 1.23 | 3.85 | 6.52 | high expression is a bad prognosis (RFS, OS and DMSF) |
| 12 | ANLN | Anillin actin-binding protein | overexpressed in BLCA, BRCA, CESC, LIHC, LUAD, etc. | overexpressed | overexpressed in IDC | 1.07 | 1.22 | 2.57 | 6.67 | high expression is a bad prognosis (RFS) |
| 13 | PLK1 | Polo-like kinase 1 | overexpressed in BLCA, BRCA, CESC, LIHC, LUAD, etc. | overexpressed | overexpressed in IDC | −1.02 | 1.08 | 1.61 | 6.81 | high expression is a bad prognosis (RFS, OS and DMSF) |
| 14 | CENPF | Centromere protein F | overexpressed in BLCA, BRCA, CESC, LIHC, LUAD, etc. | overexpressed | overexpressed in IDC | 1.18 | 1.05 | 2.71 | 6.84 | high expression is a bad prognosis (RFS, OS and DMSF) |
| 15 | CCNA2 | Cyclin A2 | overexpressed in BLCA, BRCA, CESC, LIHC, LUAD, etc. | overexpressed | overexpressed in IDC | −1.14 | 1.12 | 1.88 | 7.08 | high expression is a bad prognosis (RFS, OS and DMSF) |
| 16 | KIF11 | Kinesin family member 11 | overexpressed in BLCA, BRCA, CESC, LIHC, LUAD, etc. | overexpressed | overexpressed in IDC | −1.06 | 1.08 | 2.1 | 7.19 | high expression is a bad prognosis (RFS, OS and DMSF) |
| 17 | DTL | Denticleless E3 ubiquitin protein ligase homolog | overexpressed in BLCA, BRCA, CESC, LIHC, LUAD, etc. | overexpressed | overexpressed in IDC | 1.04 | 1.18 | 1.64 | 7.38 | high expression is a bad prognosis (RFS, OS and DMSF) |
| 18 | CCNB1 | Cyclin B1 | overexpressed in BLCA, BRCA, CESC, LIHC, LUAD, etc. | overexpressed | overexpressed in IDC | 1 | 1.14 | 1.57 | 7.5 | high expression is a bad prognosis (RFS and OS) |
| 19 | KIF23 | Kinesin family member 23 | overexpressed in BLCA, BRCA, CESC, LIHC, LUAD, etc. | overexpressed | overexpressed in IDC | −1.03 | −1.02 | 1.56 | 7.99 | high expression is a bad prognosis (RFS, OS and DMSF) |
| 20 | MKI67 | Marker Of Proliferation Ki-67 | overexpressed in BLCA, BRCA, CESC, LIHC, LUAD, etc. | overexpressed | overexpressed in IDC | 1.03 | 1.28 | 2.66 | 8.19 | high expression is a bad prognosis (RFS, OS and DMSF) |
| 21 | NUSAP1 | Nucleolar and spindle-associated protein 1 | overexpressed in BLCA, BRCA, CESC, LIHC, LUAD, etc. | overexpressed | overexpressed in IDC | 1.06 | 1.36 | 2.18 | 8.83 | high expression is a bad prognosis (RFS, OS and DMSF) |
| 22 | TPX2 | TPX2 microtubule nucleation factor | overexpressed in BLCA, BRCA, CESC, LIHC, LUAD, etc. | overexpressed | overexpressed in IDC | −1.08 | 1.17 | 1.91 | 9.04 | high expression is a bad prognosis (RFS, OS and DMSF) |
| 23 | FOXM1 | Forkhead box M1 | overexpressed in BLCA, BRCA, CESC, LIHC, LUAD, etc. | overexpressed | overexpressed in IDC | −1.06 | 1.06 | 1.52 | 9.81 | high expression is a bad prognosis (RFS, OS and DMSF) |
| 24 | CCNB2 | Cyclin B2 | overexpressed in BLCA, BRCA, CESC, LIHC, LUAD, etc. | overexpressed | overexpressed in IDC | −1.02 | 1.15 | 1.67 | 10.44 | high expression is a bad prognosis (RFS, OS and DMSF) |
| GO | Description | Count | % | Log10(p) | Log10(q) | Genes |
|---|---|---|---|---|---|---|
| CORUM:310 | Cell-cycle kinase complex CDC2 | 4 | 16.67 | −5.54 | −1.84 | CCNB1, CDK1, PCNA, CCNB2, CCNA2, DCAF13, DTL |
| GO:0000940 | Condensed chromosome outer kinetochore | 3 | 12.5 | −2.5 | 0 | CCNB1, CENPF, PLK1, KIF11, TPX2, CKAP2, ASPM |
| GO:0072686 | Mitotic spindle | 8 | 33.33 | −2.19 | 0 | CDK1, ECT2, KIF11, PLK1, KIF23, TPX2, NUSAP1, ASPM, EZR, CCT5, CKAP2, CCNB1, CENPF |
| GO:0044297 | Cell body | 3 | 12.5 | −1.34 | 0 | EZR, CCT5, TPX2 |
| GO | Description | Count | % | Log10(p) | Log10(q) | Genes |
|---|---|---|---|---|---|---|
| R-HSA-156711 | Polo-like-kinase-mediated events | 5 | 20.83 | −7.07 | −2.84 | CCNB1, CENPF, FOXM1, PLK1, CCNB2, IGF1, TOP2A, TPX2 |
| R-HSA-69273 | Cyclin-A/B1/B2-associated events during G2/M transition | 6 | 25 | −6.85 | −2.84 | CCNA2, CCNB1, CDK1, FOXM1, PLK1, CCNB2, CENPF, PCNA, TOP2A, ANLN, IGF1, DTL, ECT2, TPX2, EDN3, KIF23, NUSAP1, MKI67, EZR |
| M5893 | HALLMARK MITOTIC SPINDLE | 12 | 50 | −6.12 | −2.42 | CDK1, CENPF, ECT2, KIF11, PLK1, TOP2A, EZR, CCNB2, KIF23, TPX2, NUSAP1, ANLN, CCNA2, MKI67, CCNB1, CKAP2, ASPM |
| WP2361 | Gastric cancer network 1 | 4 | 16.67 | −3.96 | −0.94 | CENPF, ECT2, TOP2A, TPX2 |
| GO:0030866 | Cortical actin cytoskeleton organization | 3 | 12.5 | −3.14 | −0.4 | ECT2, EZR, ANLN, IGF1, CCT5 |
| GO | Description | Count | % | Log10(p) | Log10(q) | Genes |
|---|---|---|---|---|---|---|
| M00693 | Cell-cycle-G2/M transition | 4 | 16.67 | −5.07 | −1.7 | CCNA2, CCNB1, CDK1, CCNB2, TPX2 |
| GO:0019901 | Protein kinase binding | 9 | 37.5 | −3.12 | 0 | CCNA2, CCNB1, FOXM1, KIF11, PCNA, PLK1, TOP2A, EZR, TPX2 |
| GO:0008022 | Protein C-terminus binding | 5 | 20.83 | −2.71 | 0 | CENPF, MKI67, PCNA, TOP2A, EZR |
| GO:0015631 | Tubulin binding | 8 | 33.33 | −1.64 | 0 | CENPF, KIF11, PLK1, EZR, KIF23, CCT5, TPX2, NUSAP1 |
| GO:0050839 | Cell-adhesion molecule binding | 4 | 16.67 | −1.45 | 0 | IGF1, EZR, CCNB2, ANLN |
| Gene Symbol | Cytoband | Spearman’s Correlation | p-Value | q-Value | |
|---|---|---|---|---|---|
| 1 | DIAPH3 | 13q21.2 | 0.739389854 | 1.27 × 10−172 | 2.54 × 10−168 |
| 2 | BORA | 13q21.33 | 0.731464545 | 3.78 × 10−167 | 3.78 × 10−163 |
| 3 | CKAP2L | 2q14.1 | 0.689512954 | 3.87 × 10−141 | 2.58 × 10−137 |
| 4 | BRCA2 | 13q13.1 | 0.687867544 | 3.29 × 10−140 | 1.65 × 10−136 |
| 5 | ASPM* | 1q31.3 | 0.679105968 | 2.32 × 10−135 | 9.29 × 10−132 |
| 6 | KNL1 | 15q15.1 | 0.674458017 | 7.39 × 10−133 | 2.47 × 10−129 |
| 7 | ARHGAP11A | 15q13.3 | 0.669955242 | 1.78 × 10−130 | 5.10 × 10−127 |
| 8 | BUB1 | 2q13 | 0.66822039 | 1.44 × 10−129 | 3.60 × 10−126 |
| 9 | RFC3 | 13q13.2 | 0.667922988 | 2.05 × 10−129 | 4.57 × 10−126 |
| 10 | KIF11* | 10q23.33 | 0.66342863 | 4.26 × 10−127 | 8.54 × 10−124 |
| 11 | ECT2* | 3q26.31 | 0.661963278 | 2.38 × 10−126 | 4.33 × 10−123 |
| 12 | SGO2 | 2q33.1 | 0.661022354 | 7.14 × 10−126 | 1.19 × 10−122 |
| 13 | MKI67* | 10q26.2 | 0.660220461 | 1.82 × 10−125 | 2.80 × 10−122 |
| 14 | DLGAP5 | 14q22.3 | 0.659368342 | 4.89 × 10−125 | 6.99 × 10−122 |
| 15 | BUB1B | 15q15.1 | 0.658250777 | 1.78 × 10−124 | 2.38 × 10−121 |
| 16 | KIF23* | 15q23 | 0.657140181 | 6.39 × 10−124 | 8.00 × 10−121 |
| 17 | KIF14 | 1q32.1 | 0.65321807 | 5.59 × 10−122 | 6.59 × 10−119 |
| 18 | ANLN* | 7p14.2 | 0.651426238 | 4.22 × 10−121 | 4.70 × 10−118 |
| 19 | CIP2A | 3q13.13 | 0.65101644 | 6.69 × 10−121 | 7.05 × 10−118 |
| 20 | PRR11 | 17q22 | 0.649728789 | 2.83 × 10−120 | 2.83 × 10−117 |
| 21 | SGO1 | 3p24.3 | 0.646315057 | 1.25 × 10−118 | 1.19 × 10−115 |
| 22 | SKA3 | 13q12.11 | 0.644899156 | 5.93 × 10−118 | 5.40 × 10−115 |
| 23 | TTK | 6q14.1 | 0.643244495 | 3.62 × 10−117 | 3.15 × 10−114 |
| 24 | RACGAP1 | 12q13.12 | 0.642394775 | 9.13 × 10−117 | 7.62 × 10−114 |
| 25 | GAS2L3 | 12q23.1 | 0.642202897 | 1.12 × 10−116 | 9.01 × 10−114 |
| 26 | CCNA2* | 4q27 | 0.640527147 | 6.90 × 10−116 | 5.31 × 10−113 |
| 27 | DEPDC1 | 1p31.3 | 0.64047746 | 7.28 × 10−116 | 5.40 × 10−113 |
| 28 | CENPF* | 1q41 | 0.640325562 | 8.57 × 10−116 | 6.13 × 10−113 |
| 29 | KIF15 | 3p21.31 | 0.638416389 | 6.67 × 10−115 | 4.60 × 10−112 |
| 30 | CENPE | 4q24 | 0.635192431 | 2.06 × 10−113 | 1.38 × 10−110 |
Publisher’s Note: MDPI stays neutral with regard to jurisdictional claims in published maps and institutional affiliations. |
© 2022 by the authors. Licensee MDPI, Basel, Switzerland. This article is an open access article distributed under the terms and conditions of the Creative Commons Attribution (CC BY) license (https://creativecommons.org/licenses/by/4.0/).
Share and Cite
dos Santos, A.; Ouellete, G.; Diorio, C.; Elowe, S.; Durocher, F. Knockdown of CKAP2 Inhibits Proliferation, Migration, and Aggregate Formation in Aggressive Breast Cancer. Cancers 2022, 14, 3759. https://doi.org/10.3390/cancers14153759
dos Santos A, Ouellete G, Diorio C, Elowe S, Durocher F. Knockdown of CKAP2 Inhibits Proliferation, Migration, and Aggregate Formation in Aggressive Breast Cancer. Cancers. 2022; 14(15):3759. https://doi.org/10.3390/cancers14153759
Chicago/Turabian Styledos Santos, Alexsandro, Geneviève Ouellete, Caroline Diorio, Sabine Elowe, and Francine Durocher. 2022. "Knockdown of CKAP2 Inhibits Proliferation, Migration, and Aggregate Formation in Aggressive Breast Cancer" Cancers 14, no. 15: 3759. https://doi.org/10.3390/cancers14153759
APA Styledos Santos, A., Ouellete, G., Diorio, C., Elowe, S., & Durocher, F. (2022). Knockdown of CKAP2 Inhibits Proliferation, Migration, and Aggregate Formation in Aggressive Breast Cancer. Cancers, 14(15), 3759. https://doi.org/10.3390/cancers14153759

