Tegaserod Maleate Suppresses the Growth of Gastric Cancer In Vivo and In Vitro by Targeting MEK1/2
Abstract
Simple Summary
Abstract
1. Introduction
2. Materials and Methods
2.1. Reagents and Antibodies
2.2. Cell Culture
2.3. Cell Proliferation Assay
2.4. Anchorage-Independent Cell Growth Assay
2.5. Anchorage-Dependent Cell Growth Assay
2.6. Western Blotting
2.7. Pull-Down Assay
2.8. In Vitro Kinase Assay
2.9. Cellular Thermal Shift Assay (CETSA)
2.10. Computer Docking Model
2.11. CRISPR/Cas9 Knockout Cell Lines
2.12. PDX Model
2.13. Immunohistochemistry (IHC) Analysis
2.14. Statistical Analysis
3. Results
3.1. Tegaserod Maleate Inhibits GC Cell Proliferation
3.2. Tegaserod Maleate Binds to MEK1 and MEK2
3.3. Tegaserod Maleate Inhibits the MEK1/2-ERK1/2 Signaling Pathway in GC
3.4. Tegaserod Maleate Inhibits Gastric Cancer Cell Growth by Depending on MEK1/2
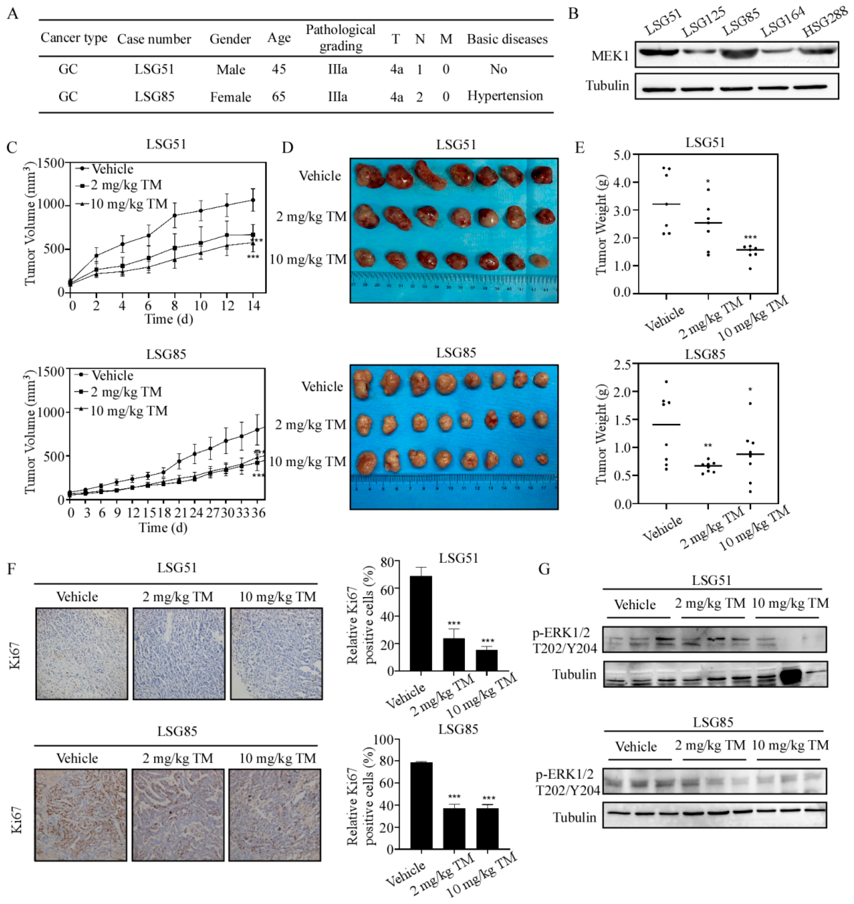
3.5. Tegaserod Maleate Inhibits the Growth of GC PDX Models
3.6. Tegaserod Maleate Has the Same Inhibitory Effect Compared with MEK1/2 Inhibitor Trametinib
4. Discussion
5. Conclusions
Supplementary Materials
Author Contributions
Funding
Institutional Review Board Statement
Informed Consent Statement
Data Availability Statement
Conflicts of Interest
References
- Smyth, E.C.; Nilsson, M.; Grabsch, H.I.; van Grieken, N.C.; Lordick, F. Gastric cancer. Lancet 2020, 396, 635–648. [Google Scholar] [CrossRef]
- Sung, H.; Ferlay, J.; Siegel, R.L.; Laversanne, M.; Soerjomataram, I.; Jemal, A.; Bray, F. Global Cancer Statistics 2020: GLOBOCAN Estimates of Incidence and Mortality Worldwide for 36 Cancers in 185 Countries. CA Cancer J. Clin. 2021, 71, 209–249. [Google Scholar] [CrossRef] [PubMed]
- Lyons, K.; Le, L.C.; Pham, Y.T.; Borron, C.; Park, J.Y.; Tran, C.; Tran, T.V.; Tran, H.T.; Vu, K.T.; Do, C.D.; et al. Gastric cancer: Epidemiology, biology, and prevention: A mini review. Eur. J. Cancer Prev. 2019, 28, 397–412. [Google Scholar] [CrossRef] [PubMed]
- Li, J.H.; Zhang, S.W.; Liu, J.; Shao, M.Z.; Chen, L. Review of clinical investigation on recurrence of gastric cancer following curative resection. Chin. Med. J. 2012, 125, 1479–1495. [Google Scholar] [PubMed]
- Mezhir, J.J.; Pillarisetty, V.G.; Shah, M.A.; Coit, D.G. Randomized clinical trials in gastric cancer. Surg. Oncol. Clin. N. Am. 2010, 19, 81–100. [Google Scholar] [CrossRef]
- Oba, K.; Paoletti, X.; Bang, Y.J.; Bleiberg, H.; Burzykowski, T.; Fuse, N.; Michiels, S.; Morita, S.; Ohashi, Y.; Pignon, J.P.; et al. Role of chemotherapy for advanced/recurrent gastric cancer: An individual-patient-data meta-analysis. Eur. J. Cancer 2013, 49, 1565–1577. [Google Scholar]
- Cidon, E.U. Gastric cancer and the search for a good prognostic classification: A challenge. Clin. Exp. Gastroenterol. 2010, 3, 113–116. [Google Scholar] [CrossRef][Green Version]
- Neves, F.E.; de Sant’Ana, R.O.; Nunes, L.V.; Pires, A.P.; Da, C.M. Histopathological regression of gastric adenocarcinoma after neoadjuvant therapy: A critical review. Apmis 2017, 125, 79–84. [Google Scholar] [CrossRef]
- Song, Z.; Wu, Y.; Yang, J.; Yang, D.; Fang, X. Progress in the treatment of advanced gastric cancer. Tumour. Biol. 2017, 39, 1393375038. [Google Scholar] [CrossRef]
- Bode, A.M.; Dong, Z. Cancer prevention by food factors through targeting signal transduction pathways. Nutrition 2004, 20, 89–94. [Google Scholar] [CrossRef]
- Shah, S.C.; Peek, R.J. Chemoprevention against gastric cancer. Gastrointest. Endosc. Clin. N. Am. 2021, 31, 519–542. [Google Scholar] [CrossRef] [PubMed]
- Wong, B.C.; Zhang, L.; Ma, J.L.; Pan, K.F.; Li, J.Y.; Shen, L.; Liu, W.D.; Feng, G.S.; Zhang, X.D.; Li, J.; et al. Effects of selective COX-2 inhibitor and Helicobacter pylori eradication on precancerous gastric lesions. Gut 2012, 61, 812–818. [Google Scholar] [CrossRef] [PubMed]
- Ford, A.C. Chemoprevention for gastric cancer. Best Pract. Res. Clin. Gastroenterol. 2011, 25, 581–592. [Google Scholar] [CrossRef]
- Strittmatter, S.M. Overcoming Drug Development Bottlenecks with Repurposing: Old drugs learn new tricks. Nat. Med. 2014, 20, 590–591. [Google Scholar] [CrossRef] [PubMed]
- Pushpakom, S.; Iorio, F.; Eyers, P.A.; Escott, K.J.; Hopper, S.; Wells, A.; Doig, A.; Guilliams, T.; Latimer, J.; Mcnamee, C.; et al. Drug repurposing: Progress, challenges and recommendations. Nat. Rev. Drug Discov. 2019, 18, 41–58. [Google Scholar] [CrossRef]
- Cummings, J.L.; Zhong, K. Repackaging FDA-approved drugs for degenerative diseases: Promises and challenges. Expert. Rev. Clin. Pharmacol. 2014, 7, 161–165. [Google Scholar] [CrossRef]
- Zhang, Z.; Ji, J.; Liu, H. Drug repurposing in oncology: Current evidence and future direction. Curr. Med. Chem. 2021, 28, 2175–2194. [Google Scholar] [CrossRef]
- Parvathaneni, V.; Kulkarni, N.S.; Muth, A.; Gupta, V. Drug repurposing: A promising tool to accelerate the drug discovery process. Drug Discov. Today 2019, 24, 2076–2085. [Google Scholar] [CrossRef]
- Rivkin, A. Tegaserod maleate in the treatment of irritable bowel syndrome: A clinical review. Clin. Ther. 2003, 25, 1952–1974. [Google Scholar] [CrossRef]
- Liu, W.; Stachura, P.; Xu, H.C.; Umesh, G.N.; Cox, F.; Wang, R.; Lang, K.S.; Gopalakrishnan, J.; Haussinger, D.; Homey, B.; et al. Repurposing the serotonin agonist Tegaserod as an anticancer agent in melanoma: Molecular mechanisms and clinical implications. J. Exp. Clin. Cancer Res. 2020, 39, 38. [Google Scholar] [CrossRef]
- Zhang, L.; Song, Q.; Zhang, X.; Li, L.; Xu, X.; Xu, X.; Li, X.; Wang, Z.; Lin, Y.; Li, X.; et al. Zelnorm, an agonist of 5-Hydroxytryptamine 4-receptor, acts as a potential antitumor drug by targeting JAK/STAT3 signaling. Investig. New Drugs 2020, 38, 311–320. [Google Scholar] [CrossRef]
- Cho, Y.Y. Molecular targeting of ERKs/RSK2 signaling in cancers. Curr. Pharm. Des. 2017, 23, 4247–4258. [Google Scholar] [CrossRef] [PubMed]
- Infante, J.R.; Fecher, L.A.; Falchook, G.S.; Nallapareddy, S.; Gordon, M.S.; Becerra, C.; Demarini, D.J.; Cox, D.S.; Xu, Y.; Morris, S.R.; et al. Safety, pharmacokinetic, pharmacodynamic, and efficacy data for the oral MEK inhibitor trametinib: A phase 1 dose-escalation trial. Lancet Oncol. 2012, 13, 773–781. [Google Scholar] [CrossRef]
- Bazuro, G.E.; Torino, F.; Gasparini, G.; Capurso, L. Chemoprevention in gastrointestinal adenocarcinoma: For few but not for all? Minerva. Gastroenterol. Dietol. 2008, 54, 429–444. [Google Scholar]
- Jacome, A.A.; Coutinho, A.K.; Lima, E.M.; Andrade, A.C.; Dos, S.J. Personalized medicine in gastric cancer: Where are we and where are we going? World J. Gastroenterol. 2016, 22, 1160–1171. [Google Scholar] [CrossRef] [PubMed]
- Walczak, K.; Marciniak, S.; Rajtar, G. Cancer chemoprevention-selected molecular mechanisms. Postepy Hig. Med. Dosw. (Online) 2017, 71, 149–161. [Google Scholar] [CrossRef] [PubMed]
- Smith, J.J.; Tully, P.; Padberg, R.M. Chemoprevention: A primary cancer prevention strategy. Semin. Oncol. Nurs. 2005, 21, 243–251. [Google Scholar] [CrossRef]
- Xie, Y.; Yao, K.; Dong, Z.; Liu, K. Targeting nutrient metabolism with FDA-approved drugs for cancer chemoprevention: Drugs and mechanisms. Cancer Lett. 2021, 510, 1–12. [Google Scholar] [CrossRef]
- Morales, D.R.; Morris, A.D. Metformin in cancer treatment and prevention. Annu. Rev. Med. 2015, 66, 17–29. [Google Scholar] [CrossRef]
- Mughal, A.; Kumar, D.; Vikram, A. Effects of Thiazolidinediones on metabolism and cancer: Relative influence of PPARgamma and IGF-1 signaling. Eur. J. Pharmacol. 2015, 768, 217–225. [Google Scholar] [CrossRef]
- Richard, P.O.; Ahmad, A.E.; Bashir, S.; Hamilton, R.J.; Nam, R.K.; Leao, R.; Jeldres, C.; Kulkarni, G.S. Effect of statins as a secondary chemopreventive agent among individuals with non-muscle-invasive bladder cancer: A population-based analysis. Urol. Oncol. 2017, 35, 342–348. [Google Scholar] [CrossRef] [PubMed]
- Wu, X.; Wang, Z.; Jiang, Y.; Zhou, H.; Li, A.; Wei, Y.; Bao, Z.; Wang, D.; Zhao, J.; Chen, X.; et al. Tegaserod maleate inhibits esophageal squamous cell carcinoma proliferation by suppressing the peroxisome pathway. Front. Oncol. 2021, 11, 683241. [Google Scholar] [CrossRef] [PubMed]
- Zeiser, R.; Andrlova, H.; Meiss, F. Trametinib (GSK1120212). Recent Results Cancer Res. 2018, 211, 91–100. [Google Scholar] [PubMed]
- Lian, T.; Li, C.; Wang, H. Trametinib in the treatment of multiple malignancies harboring MEK1 mutations. Cancer Treat. Rev. 2019, 81, 101907. [Google Scholar] [CrossRef]
- Wu, P.K.; Park, J.I. MEK1/2 inhibitors: Molecular activity and resistance mechanisms. Semin. Oncol. 2015, 42, 849–862. [Google Scholar] [CrossRef]
- Wang, C.; Wang, H.; Zheng, C.; Liu, Z.; Gao, X.; Xu, F.; Niu, Y.; Zhang, L.; Xu, P. Research progress of MEK1/2 inhibitors and degraders in the treatment of cancer. Eur. J. Med. Chem. 2021, 218, 113386. [Google Scholar] [CrossRef]
- Barbosa, R.; Acevedo, L.A.; Marmorstein, R. The MEK/ERK network as a therapeutic target in human cancer. Mol. Cancer Res. 2021, 19, 361–374. [Google Scholar] [CrossRef]
- Neuzillet, C.; Tijeras-Raballand, A.; de Mestier, L.; Cros, J.; Faivre, S.; Raymond, E. MEK in cancer and cancer therapy. Pharmacol Ther 2014, 141, 160–171. [Google Scholar] [CrossRef]
- Vena, F.; Li, C.E.; Rodriguez-Justo, M.; Goodstal, S.; Hagemann, T.; Hartley, J.A.; Hochhauser, D. The MEK1/2 inhibitor pimasertib enhances gemcitabine efficacy in pancreatic cancer models by altering ribonucleotide reductase subunit-1 (RRM1). Clin. Cancer Res. 2015, 21, 5563–5577. [Google Scholar] [CrossRef]
- Roskoski, R.J. MEK1/2 dual-specificity protein kinases: Structure and regulation. Biochem. Biophys. Res. Commun. 2012, 417, 5–10. [Google Scholar] [CrossRef]






| Gene Name | Primer Sequences 5′-3′ |
|---|---|
| sgMEK1#2 | F:CGTTAACTGCAGAGCCGTCG |
| R:CGACGGCTCTGCAGTTAACGC | |
| sgMEK1#4 | F:GCAGCAGCGAAAGCGCCTTG |
| R:CAAGGCGCTTTCGCTGCTGC | |
| sgMEK2#4 | F:GACGGCGAGTTGCATTCGTGCAGG |
| R:CCTGCACGAATGCAACTCGCCGT | |
| sgMEK2#5 | F:GCACACATTACTCGGTGCAGTCGG |
| R:CCGACTGCACCGAGTAATGTGTG |
Publisher’s Note: MDPI stays neutral with regard to jurisdictional claims in published maps and institutional affiliations. |
© 2022 by the authors. Licensee MDPI, Basel, Switzerland. This article is an open access article distributed under the terms and conditions of the Creative Commons Attribution (CC BY) license (https://creativecommons.org/licenses/by/4.0/).
Share and Cite
Wang, Z.; Chen, Y.; Li, X.; Zhang, Y.; Zhao, X.; Zhou, H.; Lu, X.; Zhao, L.; Yuan, Q.; Shi, Y.; et al. Tegaserod Maleate Suppresses the Growth of Gastric Cancer In Vivo and In Vitro by Targeting MEK1/2. Cancers 2022, 14, 3592. https://doi.org/10.3390/cancers14153592
Wang Z, Chen Y, Li X, Zhang Y, Zhao X, Zhou H, Lu X, Zhao L, Yuan Q, Shi Y, et al. Tegaserod Maleate Suppresses the Growth of Gastric Cancer In Vivo and In Vitro by Targeting MEK1/2. Cancers. 2022; 14(15):3592. https://doi.org/10.3390/cancers14153592
Chicago/Turabian StyleWang, Zitong, Yingying Chen, Xiaoyu Li, Yuhan Zhang, Xiaokun Zhao, Hao Zhou, Xuebo Lu, Lili Zhao, Qiang Yuan, Yunshu Shi, and et al. 2022. "Tegaserod Maleate Suppresses the Growth of Gastric Cancer In Vivo and In Vitro by Targeting MEK1/2" Cancers 14, no. 15: 3592. https://doi.org/10.3390/cancers14153592
APA StyleWang, Z., Chen, Y., Li, X., Zhang, Y., Zhao, X., Zhou, H., Lu, X., Zhao, L., Yuan, Q., Shi, Y., Zhao, J., Dong, Z., Jiang, Y., & Liu, K. (2022). Tegaserod Maleate Suppresses the Growth of Gastric Cancer In Vivo and In Vitro by Targeting MEK1/2. Cancers, 14(15), 3592. https://doi.org/10.3390/cancers14153592

