Umbilical Cord Blood as a Source of Less Differentiated T Cells to Produce CD123 CAR-T Cells
Abstract
Simple Summary
Abstract
1. Introduction
2. Materials and Methods
2.1. T Cell Collection
2.2. T Cell Activation and Expansion
2.3. Cell Line and CAR Construction
2.4. CAR-T Cell Generation from Fresh UCB
2.5. CAR-T Cell Generation from Thawed UCB
2.6. Flow Cytometry Analysis
2.7. CAR-T Expression
2.8. In Vitro Functionality Assessment
2.9. In Vivo Study
2.10. Statistical Analysis
3. Results
3.1. CD123 CAR-T Cells Can Be Produced from UCB T Cells
3.2. UCB CAR-T Cells Retain a Less Differentiated Phenotype
3.3. UCB and PB CAR-T Cells Exhibit Similar In Vitro Functionality
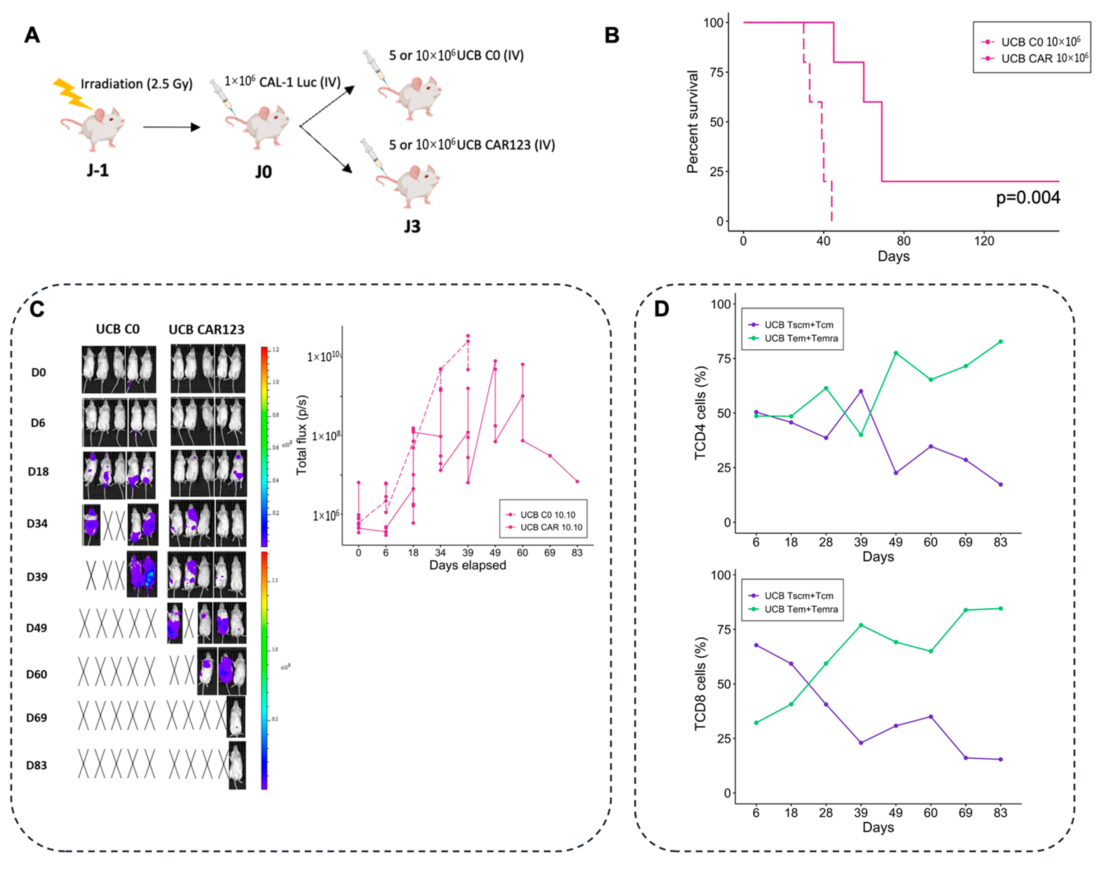
3.4. UCB CAR-T Cells Exhibit Significant Antitumor Activity In Vivo
3.5. Cryopreserved UCB Units Can Be Used to Produce Functional CAR-T
4. Discussion
5. Conclusions
Supplementary Materials
Author Contributions
Funding
Institutional Review Board Statement
Informed Consent Statement
Data Availability Statement
Acknowledgments
Conflicts of Interest
Abbreviations
| UCB | Umbilical Cord Blood |
| PB | Peripheral Blood |
| CAR-T | Chimeric Antigen Receptor T cells |
| BPDCN | Blastic Plasmacytoïd Dendritic Cell Neoplasm |
References
- Singh, A.K.; McGuirk, J.P. CAR T Cells: Continuation in a Revolution of Immunotherapy. Lancet Oncol. 2020, 21, e168–e178. [Google Scholar] [CrossRef]
- Frigault, M.J.; Maus, M.V. State of the Art in CAR T Cell Therapy for CD19+ B Cell Malignancies. J. Clin. Investig. 2020, 130, 1586–1594. [Google Scholar] [CrossRef] [PubMed]
- Home-ClinicalTrials.Gov 2021. Available online: https://clinicaltrials.gov/ (accessed on 4 May 2021).
- Xu, D.; Jin, G.; Chai, D.; Zhou, X.; Gu, W.; Chong, Y.; Song, J.; Zheng, J. The Development of CAR Design for Tumor CAR-T Cell Therapy. Oncotarget 2018, 9, 13991–14004. [Google Scholar] [CrossRef] [PubMed]
- Maude, S.L.; Frey, N.; Shaw, P.A.; Aplenc, R.; Barrett, D.M.; Bunin, N.J.; Chew, A.; Gonzalez, V.E.; Zheng, Z.; Lacey, S.F.; et al. Chimeric Antigen Receptor T Cells for Sustained Remissions in Leukemia. N. Engl. J. Med. 2014, 371, 1507–1517. [Google Scholar] [CrossRef] [PubMed]
- O’Leary, M.C.; Lu, X.; Huang, Y.; Lin, X.; Mahmood, I.; Przepiorka, D.; Gavin, D.; Lee, S.; Liu, K.; George, B.; et al. FDA Approval Summary: Tisagenlecleucel for Treatment of Patients with Relapsed or Refractory B-Cell Precursor Acute Lymphoblastic Leukemia. Clin. Cancer Res. 2019, 25, 1142–1146. [Google Scholar] [CrossRef]
- Wang, X.; Rivière, I. Clinical Manufacturing of CAR T Cells: Foundation of a Promising Therapy. Mol. Ther.-Oncolytics 2016, 3, 16015. [Google Scholar] [CrossRef]
- Fraietta, J.A.; Lacey, S.F.; Orlando, E.J.; Pruteanu-Malinici, I.; Gohil, M.; Lundh, S.; Boesteanu, A.C.; Wang, Y.; O’Connor, R.S.; Hwang, W.-T.; et al. Determinants of Response and Resistance to CD19 Chimeric Antigen Receptor (CAR) T Cell Therapy of Chronic Lymphocytic Leukemia. Nat. Med. 2018, 24, 563–571. [Google Scholar] [CrossRef]
- Depil, S.; Duchateau, P.; Grupp, S.A.; Mufti, G.; Poirot, L. “Off-the-Shelf” Allogeneic CAR T Cells: Development and Challenges. Nat. Rev. Drug Discov. 2020, 19, 185–199. [Google Scholar] [CrossRef]
- Levine, B.L.; Miskin, J.; Wonnacott, K.; Keir, C. Global Manufacturing of CAR T Cell Therapy. Mol. Ther. Methods Clin. Dev. 2017, 4, 92–101. [Google Scholar] [CrossRef]
- WMDA Total Number of Donors and Cord Blood Units. Available online: https://statistics.wmda.info/ (accessed on 26 May 2021).
- Lee, Y.-H. The Role of Cord Blood Banks in the Cell Therapy Era: Future Perspectives. Blood Res. 2017, 52, 153–156. [Google Scholar] [CrossRef]
- Presti, V.L.; Nierkens, S.; Boelens, J.J.; van Til, N.P. Use of Cord Blood Derived T-Cells in Cancer Immunotherapy: Milestones Achieved and Future Perspectives. Expert Rev. Hematol. 2018, 11, 209–218. [Google Scholar] [CrossRef] [PubMed]
- Barker, J.; Hanash, A. Cord Blood T Cells Are “Completely Different”. Blood 2015, 126, 2778–2779. [Google Scholar] [CrossRef] [PubMed][Green Version]
- Nitsche, A.; Zhang, M.; Clauss, T.; Siegert, W.; Brune, K.; Pahl, A. Cytokine Profiles of Cord and Adult Blood Leukocytes: Differences in Expression Are Due to Differences in Expression and Activation of Transcription Factors. BMC Immunol. 2007, 8, 18. [Google Scholar] [CrossRef] [PubMed]
- Kwoczek, J.; Riese, S.B.; Tischer, S.; Bak, S.; Lahrberg, J.; Oelke, M.; Maul, H.; Blasczyk, R.; Sauer, M.; Eiz-Vesper, B. Cord Blood-Derived T Cells Allow the Generation of a More Naïve Tumor-Reactive Cytotoxic T-Cell Phenotype. Transfusion 2018, 58, 88–99. [Google Scholar] [CrossRef]
- Lin, Y.; Lin, J.; Huang, J.; Chen, Y.; Tan, J.; Li, Y.; Chen, S. Lower T Cell Inhibitory Receptor Level in Mononuclear Cells from Cord Blood Compared with Peripheral Blood. Stem Cell Investig. 2019, 6, 35. [Google Scholar] [CrossRef]
- Gupta, A.O.; Wagner, J.E. Umbilical Cord Blood Transplants: Current Status and Evolving Therapies. Front. Pediatr. 2020, 8, 570282. [Google Scholar] [CrossRef]
- Cany, J.; Dolstra, H.; Shah, N. Umbilical Cord Blood-Derived Cellular Products for Cancer Immunotherapy. Cytotherapy 2015, 17, 739–748. [Google Scholar] [CrossRef]
- Stock, S.; Schmitt, M.; Sellner, L. Optimizing Manufacturing Protocols of Chimeric Antigen Receptor T Cells for Improved Anticancer Immunotherapy. Int. J. Mol. Sci. 2019, 20, 6223. [Google Scholar] [CrossRef]
- Liu, Q.; Sun, Z.; Chen, L. Memory T Cells: Strategies for Optimizing Tumor Immunotherapy. Protein Cell 2020, 11, 549–564. [Google Scholar] [CrossRef]
- Rafiq, S.; Hackett, C.S.; Brentjens, R.J. Engineering Strategies to Overcome the Current Roadblocks in CAR T Cell Therapy. Nat. Rev. Clin. Oncol. 2020, 17, 147–167. [Google Scholar] [CrossRef]
- Wang, J.; Jensen, M.; Lin, Y.; Sui, X.; Chen, E.; Lindgren, C.G.; Till, B.; Raubitschek, A.; Forman, S.J.; Qian, X.; et al. Optimizing Adoptive Polyclonal T Cell Immunotherapy of Lymphomas, Using a Chimeric T Cell Receptor Possessing CD28 and CD137 Costimulatory Domains. Hum. Gene Ther. 2007, 18, 712–725. [Google Scholar] [CrossRef] [PubMed]
- Stoiber, S.; Cadilha, B.L.; Benmebarek, M.-R.; Lesch, S.; Endres, S.; Kobold, S. Limitations in the Design of Chimeric Antigen Receptors for Cancer Therapy. Cells 2019, 8, 472. [Google Scholar] [CrossRef] [PubMed]
- Gomes-Silva, D.; Mukherjee, M.; Srinivasan, M.; Krenciute, G.; Dakhova, O.; Zheng, Y.; Cabral, J.M.S.; Rooney, C.M.; Orange, J.S.; Brenner, M.K.; et al. Tonic 4-1BB Costimulation in Chimeric Antigen Receptors Impedes T Cell Survival and Is Vector-Dependent. Cell Rep. 2017, 21, 17–26. [Google Scholar] [CrossRef] [PubMed]
- Ying, Z.; He, T.; Wang, X.; Zheng, W.; Lin, N.; Tu, M.; Xie, Y.; Ping, L.; Zhang, C.; Liu, W.; et al. Parallel Comparison of 4-1BB or CD28 Co-Stimulated CD19-Targeted CAR-T Cells for B Cell Non-Hodgkin’s Lymphoma. Mol. Ther. Oncolytics 2019, 15, 60–68. [Google Scholar] [CrossRef]
- Zhao, Z.; Condomines, M.; van der Stegen, S.J.C.; Perna, F.; Kloss, C.C.; Gunset, G.; Plotkin, J.; Sadelain, M. Structural Design of Engineered Costimulation Determines Tumor Rejection Kinetics and Persistence of CAR T Cells. Cancer Cell 2015, 28, 415–428. [Google Scholar] [CrossRef]
- Gattinoni, L.; Lugli, E.; Ji, Y.; Pos, Z.; Paulos, C.M.; Quigley, M.F.; Almeida, J.R.; Gostick, E.; Yu, Z.; Carpenito, C.; et al. A Human Memory T Cell Subset with Stem Cell-like Properties. Nat. Med. 2011, 17, 1290–1297. [Google Scholar] [CrossRef]
- Klebanoff, C.A.; Scott, C.D.; Leonardi, A.J.; Yamamoto, T.N.; Cruz, A.C.; Ouyang, C.; Ramaswamy, M.; Roychoudhuri, R.; Ji, Y.; Eil, R.L.; et al. Memory T Cell–Driven Differentiation of Naive Cells Impairs Adoptive Immunotherapy. J. Clin. Investig. 2016, 126, 318–334. [Google Scholar] [CrossRef]
- Ando, M.; Ito, M.; Srirat, T.; Kondo, T.; Yoshimura, A. Memory T Cell, Exhaustion, and Tumor Immunity. Immunol. Med. 2020, 43, 1–9. [Google Scholar] [CrossRef]
- Yun, H.D.; Varma, A.; Hussain, M.J.; Nathan, S.; Brunstein, C. Clinical Relevance of Immunobiology in Umbilical Cord Blood Transplantation. J. Clin. Med. 2019, 8, 1968. [Google Scholar] [CrossRef]
- Cieri, N.; Camisa, B.; Cocchiarella, F.; Forcato, M.; Oliveira, G.; Provasi, E.; Bondanza, A.; Bordignon, C.; Peccatori, J.; Ciceri, F.; et al. IL-7 and IL-15 Instruct the Generation of Human Memory Stem T Cells from Naive Precursors. Blood 2013, 121, 573–584. [Google Scholar] [CrossRef]
- Pascal, L.; Hivert, B.; Trauet, J.; Deberranger, E.; Dessaint, J.-P.; Yakoub-Agha, I.; Labalette, M. A Low Effective Dose of Interleukin-7 Is Sufficient to Maintain Cord Blood T Cells Alive without Potentiating Allo-Immune Responses. Biol. Blood Marrow Transplant. 2015, 21, 625–631. [Google Scholar] [CrossRef] [PubMed][Green Version]
- Alizadeh, D.; Wong, R.A.; Yang, X.; Wang, D.; Pecoraro, J.R.; Kuo, C.-F.; Aguilar, B.; Qi, Y.; Ann, D.K.; Starr, R.; et al. IL15 Enhances CAR-T Cell Antitumor Activity by Reducing MTORC1 Activity and Preserving Their Stem Cell Memory Phenotype. Cancer Immunol. Res. 2019, 7, 759–772. [Google Scholar] [CrossRef] [PubMed]
- Bôle-Richard, E.; Fredon, M.; Biichlé, S.; Anna, F.; Certoux, J.-M.; Renosi, F.; Tsé, F.; Molimard, C.; Valmary-Degano, S.; Jenvrin, A.; et al. CD28/4-1BB CD123 CAR T Cells in Blastic Plasmacytoid Dendritic Cell Neoplasm. Leukemia 2020, 34, 3228–3241. [Google Scholar] [CrossRef] [PubMed]
- Bear, A.S.; Fraietta, J.A.; Narayan, V.K.; O’Hara, M.; Haas, N.B. Adoptive Cellular Therapy for Solid Tumors. Am. Soc. Clin. Oncol. Educ. Book 2021, 41, 57–65. [Google Scholar] [CrossRef]
- Xu, Y.; Zhang, M.; Ramos, C.A.; Durett, A.; Liu, E.; Dakhova, O.; Liu, H.; Creighton, C.J.; Gee, A.P.; Heslop, H.E.; et al. Closely Related T-Memory Stem Cells Correlate with in Vivo Expansion of CAR.CD19-T Cells and Are Preserved by IL-7 and IL-15. Blood 2014, 123, 3750–3759. [Google Scholar] [CrossRef]
- Graef, P.; Buchholz, V.R.; Stemberger, C.; Flossdorf, M.; Henkel, L.; Schiemann, M.; Drexler, I.; Höfer, T.; Riddell, S.R.; Busch, D.H. Serial Transfer of Single-Cell-Derived Immunocompetence Reveals Stemness of CD8(+) Central Memory T Cells. Immunity 2014, 41, 116–126. [Google Scholar] [CrossRef]
- Stemberger, C.; Graef, P.; Odendahl, M.; Albrecht, J.; Dössinger, G.; Anderl, F.; Buchholz, V.R.; Gasteiger, G.; Schiemann, M.; Grigoleit, G.U.; et al. Lowest Numbers of Primary CD8(+) T Cells Can Reconstitute Protective Immunity upon Adoptive Immunotherapy. Blood 2014, 124, 628–637. [Google Scholar] [CrossRef]
- Arcangeli, S.; Falcone, L.; Camisa, B.; De Girardi, F.; Biondi, M.; Giglio, F.; Ciceri, F.; Bonini, C.; Bondanza, A.; Casucci, M. Next-Generation Manufacturing Protocols Enriching TSCM CAR T Cells Can Overcome Disease-Specific T Cell Defects in Cancer Patients. Front. Immunol. 2020, 11, 1217. [Google Scholar] [CrossRef]
- Mackall, C.L.; Fry, T.J.; Gress, R.E. Harnessing the Biology of IL-7 for Therapeutic Application. Nat. Rev. Immunol. 2011, 11, 330–342. [Google Scholar] [CrossRef]
- Gong, W.; Hoffmann, J.-M.; Stock, S.; Wang, L.; Liu, Y.; Schubert, M.-L.; Neuber, B.; Hückelhoven-Krauss, A.; Gern, U.; Schmitt, A.; et al. Comparison of IL-2 vs IL-7/IL-15 for the Generation of NY-ESO-1-Specific T Cells. Cancer Immunol. Immunother. CII 2019, 68, 1195–1209. [Google Scholar] [CrossRef]
- Marton, C.; Mercier-Letondal, P.; Loyon, R.; Adotévi, O.; Borg, C.; Galaine, J.; Godet, Y. Homeostatic Cytokines Tune Naivety and Stemness of Cord Blood-Derived Transgenic T Cells. Cancer Gene Ther. 2021, 1–12. [Google Scholar] [CrossRef] [PubMed]
- Politikos, I.; Davis, E.; Nhaissi, M.; Wagner, J.E.; Brunstein, C.G.; Cohen, S.; Shpall, E.J.; Milano, F.; Scaradavou, A.; Barker, J.N.; et al. Guidelines for Cord Blood Unit Selection. Biol. Blood Marrow Transplant. J. Am. Soc. Blood Marrow Transplant. 2020, 26, 2190–2196. [Google Scholar] [CrossRef] [PubMed]
- Serrano, L.M.; Pfeiffer, T.; Olivares, S.; Numbenjapon, T.; Bennitt, J.; Kim, D.; Smith, D.; McNamara, G.; Al-Kadhimi, Z.; Rosenthal, J.; et al. Differentiation of Naive Cord-Blood T Cells into CD19-Specific Cytolytic Effectors for Posttransplantation Adoptive Immunotherapy. Blood 2006, 107, 2643–2652. [Google Scholar] [CrossRef]
- Huang, X.; Guo, H.; Kang, J.; Choi, S.; Zhou, T.C.; Tammana, S.; Lees, C.J.; Li, Z.-Z.; Milone, M.; Levine, B.L.; et al. Sleeping Beauty Transposon-Mediated Engineering of Human Primary T Cells for Therapy of CD19+ Lymphoid Malignancies. Mol. Ther. J. Am. Soc. Gene Ther. 2008, 16, 580–589. [Google Scholar] [CrossRef]
- Tammana, S.; Huang, X.; Wong, M.; Milone, M.C.; Ma, L.; Levine, B.L.; June, C.H.; Wagner, J.E.; Blazar, B.R.; Zhou, X. 4-1BB and CD28 Signaling Plays a Synergistic Role in Redirecting Umbilical Cord Blood T Cells against B-Cell Malignancies. Hum. Gene Ther. 2010, 21, 75–86. [Google Scholar] [CrossRef] [PubMed]
- Micklethwaite, K.P.; Savoldo, B.; Hanley, P.J.; Leen, A.M.; Demmler-Harrison, G.J.; Cooper, L.J.N.; Liu, H.; Gee, A.P.; Shpall, E.J.; Rooney, C.M.; et al. Derivation of Human T Lymphocytes from Cord Blood and Peripheral Blood with Antiviral and Antileukemic Specificity from a Single Culture as Protection against Infection and Relapse after Stem Cell Transplantation. Blood 2010, 115, 2695–2703. [Google Scholar] [CrossRef] [PubMed]
- Pegram, H.; Purdon, T.; van Leeuwen, D.; Curran, K.; Giralt, S.; Barker, J.; Brentjens, R. IL-12-Secreting CD19-Targeted Cord Blood-Derived T Cells for the Immunotherapy of B-Cell Acute Lymphoblastic Leukemia. Leukemia 2015, 29, 415–422. [Google Scholar] [CrossRef] [PubMed]
- Dolnikov, A.; Shen, S.; Klamer, G.; Joshi, S.; Xu, N.; Yang, L.; Micklethwaite, K.; O’Brien, T.A. Antileukemic Potency of CD19-Specific T Cells against Chemoresistant Pediatric Acute Lymphoblastic Leukemia. Exp. Hematol. 2015, 43, 1001–1014.e5. [Google Scholar] [CrossRef]
- Ma, Q.; Garber, H.R.; Lu, S.; He, H.; Tallis, E.; Ding, X.; Sergeeva, A.; Wood, M.S.; Dotti, G.; Salvado, B.; et al. A Novel TCR-like CAR with Specificity for PR1/HLA-A2 Effectively Targets Myeloid Leukemia In Vitro When Expressed in Human Adult Peripheral Blood and Cord Blood T Cells. Cytotherapy 2016, 18, 985–994. [Google Scholar] [CrossRef]
- Pinz, K.; Liu, H.; Golightly, M.; Jares, A.; Lan, F.; Zieve, G.W.; Hagag, N.; Schuster, M.; Firor, A.E.; Jiang, X.; et al. Preclinical Targeting of Human T-Cell Malignancies Using CD4-Specific Chimeric Antigen Receptor (CAR)-Engineered T Cells. Leukemia 2016, 30, 701–707. [Google Scholar] [CrossRef]
- Olbrich, H.; Theobald, S.J.; Slabik, C.; Gerasch, L.; Schneider, A.; Mach, M.; Shum, T.; Mamonkin, M.; Stripecke, R. Adult and Cord Blood-Derived High-Affinity GB-CAR-T Cells Effectively React Against Human Cytomegalovirus Infections. Hum. Gene Ther. 2020, 31, 423–439. [Google Scholar] [CrossRef] [PubMed]
- Melenhorst, J.J.; Chen, G.M.; Wang, M.; Porter, D.L.; Chen, C.; Collins, M.A.; Gao, P.; Bandyopadhyay, S.; Sun, H.; Zhao, Z.; et al. Decade-Long Leukaemia Remissions with Persistence of CD4+ CAR T Cells. Nature 2022, 602, 503–509. [Google Scholar] [CrossRef] [PubMed]
- Frumento, G.; Zheng, Y.; Aubert, G.; Raeiszadeh, M.; Lansdorp, P.M.; Moss, P.; Lee, S.P.; Chen, F.E. Cord Blood T Cells Retain Early Differentiation Phenotype Suitable for Immunotherapy After TCR Gene Transfer to Confer EBV Specificity. Am. J. Transplant. 2013, 13, 45–55. [Google Scholar] [CrossRef] [PubMed]
- Coppin, E.; Sundarasetty, B.S.; Rahmig, S.; Blume, J.; Verheyden, N.A.; Bahlmann, F.; Ravens, S.; Schubert, U.; Schmid, J.; Ludwig, S.; et al. Enhanced Differentiation of Functional Human T Cells in NSGW41 Mice with Tissue-Specific Expression of Human Interleukin-7. Leukemia 2021, 35, 3561–3567. [Google Scholar] [CrossRef]
- Gattinoni, L.; Speiser, D.E.; Lichterfeld, M.; Bonini, C. T Memory Stem Cells in Health and Disease. Nat. Med. 2017, 23, 18–27. [Google Scholar] [CrossRef]
- Klebanoff, C.A.; Finkelstein, S.E.; Surman, D.R.; Lichtman, M.K.; Gattinoni, L.; Theoret, M.R.; Grewal, N.; Spiess, P.J.; Antony, P.A.; Palmer, D.C.; et al. IL-15 Enhances the in Vivo Antitumor Activity of Tumor-Reactive CD8+ T Cells. Proc. Natl. Acad. Sci. USA 2004, 101, 1969–1974. [Google Scholar] [CrossRef]
- Fuertes Marraco, S.A.; Soneson, C.; Cagnon, L.; Gannon, P.O.; Allard, M.; Abed Maillard, S.; Montandon, N.; Rufer, N.; Waldvogel, S.; Delorenzi, M.; et al. Long-Lasting Stem Cell-like Memory CD8+ T Cells with a Naïve-like Profile upon Yellow Fever Vaccination. Sci. Transl. Med. 2015, 7, 282ra48. [Google Scholar] [CrossRef]
- Grupp, S.A.; Kalos, M.; Barrett, D.; Aplenc, R.; Porter, D.L.; Rheingold, S.R.; Teachey, D.T.; Chew, A.; Hauck, B.; Wright, J.F.; et al. Chimeric Antigen Receptor–Modified T Cells for Acute Lymphoid Leukemia. N. Engl. J. Med. 2013, 368, 1509–1518. [Google Scholar] [CrossRef]
- Cutmore, L.C.; Marshall, J.F. Current Perspectives on the Use of off the Shelf CAR-T/NK Cells for the Treatment of Cancer. Cancers 2021, 13, 1962. [Google Scholar] [CrossRef]
- Hiwarkar, P.; Qasim, W.; Ricciardelli, I.; Gilmour, K.; Quezada, S.; Saudemont, A.; Amrolia, P.; Veys, P. Cord Blood T Cells Mediate Enhanced Antitumor Effects Compared with Adult Peripheral Blood T Cells. Blood 2015, 126, 2882–2891. [Google Scholar] [CrossRef]
- Cord Blood Bank Standards. Available online: http://www.factwebsite.org/cbstandards/ (accessed on 20 April 2021).





Publisher’s Note: MDPI stays neutral with regard to jurisdictional claims in published maps and institutional affiliations. |
© 2022 by the authors. Licensee MDPI, Basel, Switzerland. This article is an open access article distributed under the terms and conditions of the Creative Commons Attribution (CC BY) license (https://creativecommons.org/licenses/by/4.0/).
Share and Cite
Caël, B.; Galaine, J.; Bardey, I.; Marton, C.; Fredon, M.; Biichle, S.; Poussard, M.; Godet, Y.; Angelot-Delettre, F.; Barisien, C.; et al. Umbilical Cord Blood as a Source of Less Differentiated T Cells to Produce CD123 CAR-T Cells. Cancers 2022, 14, 3168. https://doi.org/10.3390/cancers14133168
Caël B, Galaine J, Bardey I, Marton C, Fredon M, Biichle S, Poussard M, Godet Y, Angelot-Delettre F, Barisien C, et al. Umbilical Cord Blood as a Source of Less Differentiated T Cells to Produce CD123 CAR-T Cells. Cancers. 2022; 14(13):3168. https://doi.org/10.3390/cancers14133168
Chicago/Turabian StyleCaël, Blandine, Jeanne Galaine, Isabelle Bardey, Chrystel Marton, Maxime Fredon, Sabeha Biichle, Margaux Poussard, Yann Godet, Fanny Angelot-Delettre, Christophe Barisien, and et al. 2022. "Umbilical Cord Blood as a Source of Less Differentiated T Cells to Produce CD123 CAR-T Cells" Cancers 14, no. 13: 3168. https://doi.org/10.3390/cancers14133168
APA StyleCaël, B., Galaine, J., Bardey, I., Marton, C., Fredon, M., Biichle, S., Poussard, M., Godet, Y., Angelot-Delettre, F., Barisien, C., Bésiers, C., Adotevi, O., Pouthier, F., Garnache-Ottou, F., & Bôle-Richard, E. (2022). Umbilical Cord Blood as a Source of Less Differentiated T Cells to Produce CD123 CAR-T Cells. Cancers, 14(13), 3168. https://doi.org/10.3390/cancers14133168

