Pretransplant Systemic Lipidomic Profiles in Allogeneic Stem Cell Transplant Recipients
Abstract
Simple Summary
Abstract
1. Introduction
2. Materials and Methods
2.1. Patients
2.2. Analysis of Metabolic Profiles
2.3. Statistical and Bioinformatical Analyses
3. Results
3.1. Patients Included in the Study
3.2. The Frequencies of Patients with Systemic Signs of Inflammation and Excessive Postconditioning Fluid Retention
3.3. The Frequency of Lipid Metabolites between Patients with versus without Fluid Overload/Inflammation/Acute GVHD
3.4. The Pretransplant Total Levels of Various Lipid Species Differ Significantly between Patients with and without Pretransplant Inflammation, Early Fluid Overload and/or Later Acute GVHD
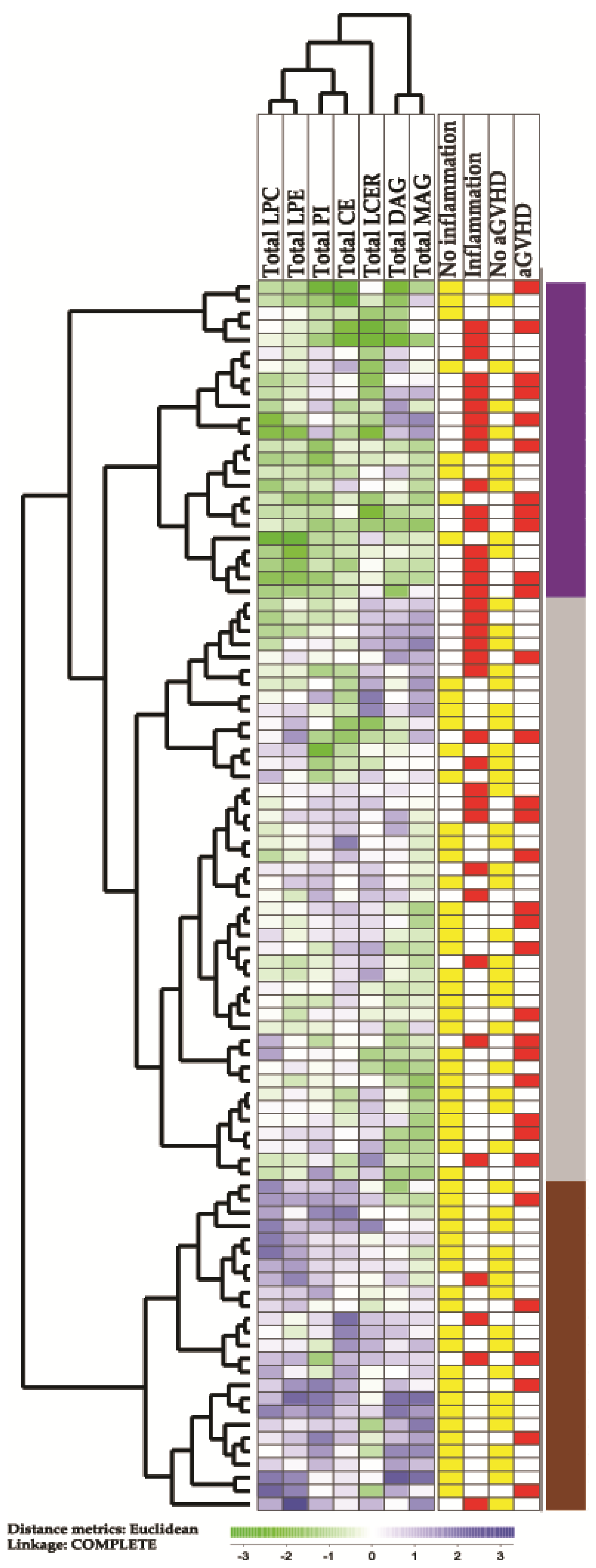
3.5. Hierarchical Cluster Analysis Based on the the Overall Pretransplant Concentrations of Various Lipid Subclasses Identifies Distinct Patient Subsets
3.6. Analysis of Patient Heterogeneity Based on Principal 2-Component Analyses; Studies of Patients with and without Inflammation, Fluid Overload or Acute GVHD
3.7. Associations between the Serum Levels of Individual Lipid Metabolites and Pretransplant Inflammation, Early Fluid Overload and Posttransplant Acute GVHD
3.8. Subclassification of Allotransplant Recipients Based on the Levels of Individual Lipid Metabolites
4. Discussion
5. Conclusions
Supplementary Materials
Author Contributions
Funding
Institutional Review Board Statement
Informed Consent Statement
Data Availability Statement
Acknowledgments
Conflicts of Interest
References
- Gyurkocza, B.; Sandmaier, B.M. Conditioning regimens for hematopoietic cell transplantation: One size does not fit all. Blood 2014, 124, 344–353. [Google Scholar] [CrossRef]
- Jethava, Y.S.; Sica, S.; Savani, B.; Socola, F.; Jagasia, M.; Mohty, M.; Nagler, A.; Bacigalupo, A. Conditioning regimens for allogeneic hematopoietic stem cell transplants in acute myeloid leukemia. Bone Marrow Transpl. 2017, 52, 1504–1511. [Google Scholar] [CrossRef] [PubMed]
- Balassa, K.; Danby, R.; Rocha, V. Haematopoietic stem cell transplants: Principles and indications. Br. J. Hosp. Med. 2019, 80, 33–39. [Google Scholar] [CrossRef] [PubMed]
- Xu, L.; Chen, H.; Chen, J.; Han, M.; Huang, H.; Lai, Y.; Liu, D.; Liu, Q.; Liu, T.; Jiang, M.; et al. The consensus on indications, conditioning regimen, and donor selection of allogeneic hematopoietic cell transplantation for hematological diseases in China-recommendations from the Chinese Society of Hematology. J. Hematol. Oncol. 2018, 11, 33. [Google Scholar] [CrossRef] [PubMed]
- Elsawy, M.; Storer, B.E.; Milano, F.; Sandmaier, B.M.; Delaney, C.; Salit, R.B.; Rashad, A.H.; Woolfrey, A.E.; Appelbaum, F.R.; Storb, R.; et al. Prognostic Performance of the Augmented Hematopoietic Cell Transplantation-Specific Comorbidity/Age Index in Recipients of Allogeneic Hematopoietic Stem Cell Transplantation from Alternative Graft Sources. Biol. Blood Marrow Transpl. 2019, 25, 1045–1052. [Google Scholar] [CrossRef]
- ElSawy, M.; Storer, B.E.; Pulsipher, M.A.; Maziarz, R.T.; Bhatia, S.; Maris, M.B.; Syrjala, K.L.; Martin, P.J.; Maloney, D.G.; Sandmaier, B.M.; et al. Multi-centre validation of the prognostic value of the haematopoietic cell transplantation- specific comorbidity index among recipient of allogeneic haematopoietic cell transplantation. Br. J. Haematol. 2015, 170, 574–583. [Google Scholar] [CrossRef] [PubMed]
- Gratwohl, A. The EBMT risk score. Bone Marrow Transpl. 2012, 47, 749–756. [Google Scholar] [CrossRef] [PubMed]
- Varma, A.; Rondon, G.; Srour, S.A.; Chen, J.; Ledesma, C.; Champlin, R.E.; Ciurea, S.O.; Saliba, R.M. Endothelial Activation and Stress Index (EASIX) at Admission Predicts Fluid Overload in Recipients of Allogeneic Stem Cell Transplantation. Biol. Blood Marrow Transpl. 2020, 26, 1013–1020. [Google Scholar] [CrossRef]
- Penack, O.; Marchetti, M.; Ruutu, T.; Aljurf, M.; Bacigalupo, A.; Bonifazi, F.; Ciceri, F.; Cornelissen, J.; Malladi, R.; Duarte, R.F.; et al. Prophylaxis and management of graft versus host disease after stem-cell transplantation for haematological malignancies: Updated consensus recommendations of the European Society for Blood and Marrow Transplantation. Lancet Haematol. 2020, 7, e157–e167. [Google Scholar] [CrossRef]
- Artz, A.S.; Wickrema, A.; Dinner, S.; Godley, L.A.; Kocherginsky, M.; Odenike, O.; Rich, E.S.; Stock, W.; Ulaszek, J.; Larson, R.A.; et al. Pretreatment C-reactive protein is a predictor for outcomes after reduced-intensity allogeneic hematopoietic cell transplantation. Biol. Blood Marrow Transpl. 2008, 14, 1209–1216. [Google Scholar] [CrossRef]
- Fuji, S.; Kim, S.W.; Fukuda, T.; Mori, S.; Yamasaki, S.; Morita-Hoshi, Y.; Ohara-Waki, F.; Heike, Y.; Tobinai, K.; Tanosaki, R.; et al. Preengraftment serum C-reactive protein (CRP) value may predict acute graft-versus-host disease and nonrelapse mortality after allogeneic hematopoietic stem cell transplantation. Biol. Blood Marrow Transpl. 2008, 14, 510–517. [Google Scholar] [CrossRef] [PubMed][Green Version]
- Tvedt, T.H.; Lie, S.A.; Reikvam, H.; Rye, K.P.; Lindas, R.; Gedde-Dahl, T.; Ahmed, A.B.; Bruserud, O. Pretransplant Levels of CRP and Interleukin-6 Family Cytokines; Effects on Outcome after Allogeneic Stem Cell Transplantation. Int. J. Mol. Sci. 2016, 17, 1823. [Google Scholar] [CrossRef] [PubMed]
- Wu, P.; Liang, W.; Chen, X.; Chen, L.; Yang, X.; Yan, Z.; Wang, W. Pretransplant C-reactive protein as a prognostic marker in allogeneic stem cell transplantation: A PRISMA-compliant meta-analysis. Medicine 2019, 98, e14474. [Google Scholar] [CrossRef] [PubMed]
- Rondon, G.; Saliba, R.M.; Chen, J.; Ledesma, C.; Alousi, A.M.; Oran, B.; Hosing, C.M.; Kebriaei, P.; Khouri, I.F.; Shpall, E.J.; et al. Impact of Fluid Overload as New Toxicity Category on Hematopoietic Stem Cell Transplantation Outcomes. Biol. Blood Marrow Transpl. 2017, 23, 2166–2171. [Google Scholar] [CrossRef]
- Rondon-Clavo, C.; Scordo, M.; Hilden, P.; Shah, G.L.; Cho, C.; Maloy, M.A.; Papadopoulos, E.B.; Jakubowski, A.A.; O’Reilly, R.J.; Gyurkocza, B.; et al. Early Fluid Overload Is Associated with an Increased Risk of Nonrelapse Mortality after Ex Vivo CD34-Selected Allogeneic Hematopoietic Cell Transplantation. Biol. Blood Marrow Transpl. 2018, 24, 2517–2522. [Google Scholar] [CrossRef]
- Lucchini, G.; Willasch, A.M.; Daniel, J.; Soerensen, J.; Jarisch, A.; Bakhtiar, S.; Rettinger, E.; Brandt, J.; Klingebiel, T.; Bader, P. Epidemiology, risk factors, and prognosis of capillary leak syndrome in pediatric recipients of stem cell transplants: A retrospective single-center cohort study. Pediatr. Transpl. 2016, 20, 1132–1136. [Google Scholar] [CrossRef]
- Sallee, C.J.; Smith, L.S.; Rowan, C.M.; Heckbert, S.R.; Angelo, J.R.; Daniel, M.C.; Gertz, S.J.; Hsing, D.D.; Mahadeo, K.M.; McArthur, J.A.; et al. Early Cumulative Fluid Balance and Outcomes in Pediatric Allogeneic Hematopoietic Cell Transplant Recipients with Acute Respiratory Failure: A Multicenter Study. Front. Oncol. 2021, 11, 705602. [Google Scholar] [CrossRef]
- Elbahlawan, L.; Morrison, R.; Li, Y.; Huang, S.; Cheng, C.; Avent, Y.; Madden, R. Outcome of Acute Respiratory Failure Secondary to Engraftment in Children after Hematopoietic Stem Cell Transplant. Front. Oncol. 2020, 10, 584269. [Google Scholar] [CrossRef]
- Konuma, T.; Oiwa-Monna, M.; Mizusawa, M.; Isobe, M.; Kato, S.; Takahashi, S.; Tojo, A. Early fluid overload predicts higher non-relapse and overall mortality in adults after single-unit cord blood transplantation. Bone Marrow Transpl. 2019, 54, 2096–2101. [Google Scholar] [CrossRef]
- Lindas, R.; Tvedt, T.H.; Hatfield, K.J.; Reikvam, H.; Bruserud, O. Preconditioning serum levels of endothelial cell-derived molecules and the risk of posttransplant complications in patients treated with allogeneic stem cell transplantation. J. Transplant. 2014, 2014, 404096. [Google Scholar] [CrossRef]
- Reikvam, H.; Gronningsaeter, I.S.; Ahmed, A.B.; Hatfield, K.; Bruserud, O. Metabolic Serum Profiles for Patients Receiving Allogeneic Stem Cell Transplantation: The Pretransplant Profile Differs for Patients with and without Posttransplant Capillary Leak Syndrome. Dis. Markers 2015, 2015, 943430. [Google Scholar] [CrossRef] [PubMed]
- Reikvam, H.; Gronningsaeter, I.S.; Mosevoll, K.A.; Lindas, R.; Hatfield, K.; Bruserud, O. Patients with Treatment-Requiring Chronic Graft versus Host Disease after Allogeneic Stem Cell Transplantation Have Altered Metabolic Profiles due to the Disease and Immunosuppressive Therapy: Potential Implication for Biomarkers. Front. Immunol. 2017, 8, 1979. [Google Scholar] [CrossRef]
- Reikvam, H.; Hatfield, K.; Bruserud, O. The pretransplant systemic metabolic profile reflects a risk of acute graft versus host disease after allogeneic stem cell transplantation. Metabolomics 2016, 12, 12. [Google Scholar] [CrossRef] [PubMed]
- Kolb, H.J.; Schmid, C. The FLAMSA concept-past and future. Ann. Hematol. 2020, 99, 1979–1988. [Google Scholar] [CrossRef] [PubMed]
- Belury, M.A.; Bowman, E.; Gabriel, J.; Snyder, B.; Kulkarni, M.; Palettas, M.; Mo, X.; Lake, J.E.; Zidar, D.; Sieg, S.F.; et al. Prospective Analysis of Lipid Composition Changes with Antiretroviral Therapy and Immune Activation in Persons Living with HIV. Pathog. Immun. 2017, 2, 376–403. [Google Scholar] [CrossRef] [PubMed]
- Gonsalves, W.I.; Broniowska, K.; Jessen, E.; Petterson, X.M.; Bush, A.G.; Gransee, J.; Lacy, M.Q.; Hitosugi, T.; Kumar, S.K. Metabolomic and Lipidomic Profiling of Bone Marrow Plasma Differentiates Patients with Monoclonal Gammopathy of Undetermined Significance from Multiple Myeloma. Sci. Rep. 2020, 10, 10250. [Google Scholar] [CrossRef]
- Storey, J.D.; Tibshirani, R. Statistical significance for genomewide studies. Proc. Natl. Acad. Sci. USA 2003, 100, 9440–9445. [Google Scholar] [CrossRef]
- Sorror, M.L.; Maris, M.B.; Storb, R.; Baron, F.; Sandmaier, B.M.; Maloney, D.G.; Storer, B. Hematopoietic cell transplantation (HCT)-specific comorbidity index: A new tool for risk assessment before allogeneic HCT. Blood 2005, 106, 2912–2919. [Google Scholar] [CrossRef]
- Gallagher, D.; Heymsfield, S.B.; Heo, M.; Jebb, S.A.; Murgatroyd, P.R.; Sakamoto, Y. Healthy percentage body fat ranges: An approach for developing guidelines based on body mass index. Am. J. Clin. Nutr. 2000, 72, 694–701. [Google Scholar] [CrossRef]
- Batetta, B.; Mulas, M.F.; Sanna, F.; Putzolu, M.; Bonatesta, R.R.; Gasperi-Campani, A.; Roncuzzi, L.; Baiocchi, D.; Dessi, S. Role of cholesterol ester pathway in the control of cell cycle in human aortic smooth muscle cells. FASEB J. 2003, 17, 746–748. [Google Scholar] [CrossRef]
- Bruserud, O.; Reikvam, H.; Brenner, A.K. Toll-like Receptor 4, Osteoblasts and Leukemogenesis; the Lesson from Acute Myeloid Leukemia. Molecules 2022, 27, 735. [Google Scholar] [CrossRef] [PubMed]
- Garcia-Arribas, A.B.; Alonso, A.; Goni, F.M. Cholesterol interactions with ceramide and sphingomyelin. Chem. Phys. Lipids 2016, 199, 26–34. [Google Scholar] [CrossRef] [PubMed]
- Hisano, K.; Kawase, S.; Mimura, T.; Yoshida, H.; Yamada, H.; Haniu, H.; Tsukahara, T.; Kurihara, T.; Matsuda, Y.; Saito, N.; et al. Structurally different lysophosphatidylethanolamine species stimulate neurite outgrowth in cultured cortical neurons via distinct G-protein-coupled receptors and signaling cascades. Biochem. Biophys. Res. Commun. 2021, 534, 179–185. [Google Scholar] [CrossRef] [PubMed]
- Kim, K.S.; Ren, J.; Jiang, Y.; Ebrahem, Q.; Tipps, R.; Cristina, K.; Xiao, Y.J.; Qiao, J.; Taylor, K.L.; Lum, H.; et al. GPR4 plays a critical role in endothelial cell function and mediates the effects of sphingosylphosphorylcholine. FASEB J. 2005, 19, 819–821. [Google Scholar] [CrossRef]
- Makide, K.; Kitamura, H.; Sato, Y.; Okutani, M.; Aoki, J. Emerging lysophospholipid mediators, lysophosphatidylserine, lysophosphatidylthreonine, lysophosphatidylethanolamine and lysophosphatidylglycerol. Prostaglandins Other Lipid Mediat. 2009, 89, 135–139. [Google Scholar] [CrossRef]
- Makide, K.; Uwamizu, A.; Shinjo, Y.; Ishiguro, J.; Okutani, M.; Inoue, A.; Aoki, J. Novel lysophosphoplipid receptors: Their structure and function. J. Lipid Res. 2014, 55, 1986–1995. [Google Scholar] [CrossRef]
- Obinata, H.; Izumi, T. G2A as a receptor for oxidized free fatty acids. Prostaglandins Other Lipid Mediat. 2009, 89, 66–72. [Google Scholar] [CrossRef]
- Patel, D.; Witt, S.N. Ethanolamine and Phosphatidylethanolamine: Partners in Health and Disease. Oxid Med. Cell. Longev. 2017, 2017, 4829180. [Google Scholar] [CrossRef]
- Pemberton, J.G.; Balla, T. Polyphosphoinositide-Binding Domains: Insights from Peripheral Membrane and Lipid-Transfer Proteins. Adv. Exp. Med. Biol. 2019, 1111, 77–137. [Google Scholar] [CrossRef]
- Pemberton, J.G.; Kim, Y.J.; Balla, T. Integrated regulation of the phosphatidylinositol cycle and phosphoinositide-driven lipid transport at ER-PM contact sites. Traffic 2020, 21, 200–219. [Google Scholar] [CrossRef]
- Qiao, J.; Huang, F.; Naikawadi, R.P.; Kim, K.S.; Said, T.; Lum, H. Lysophosphatidylcholine impairs endothelial barrier function through the G protein-coupled receptor GPR4. Am. J. Physiol.-Lung Cell. Mol. Physiol. 2006, 291, L91–L101. [Google Scholar] [CrossRef] [PubMed]
- Van der Veen, J.N.; Kennelly, J.P.; Wan, S.; Vance, J.E.; Vance, D.E.; Jacobs, R.L. The critical role of phosphatidylcholine and phosphatidylethanolamine metabolism in health and disease. Biochim. Biophys. Acta Biomembr. 2017, 1859, 1558–1572. [Google Scholar] [CrossRef] [PubMed]
- Pallis, M.; Russell, N. P-glycoprotein plays a drug-efflux-independent role in augmenting cell survival in acute myeloblastic leukemia and is associated with modulation of a sphingomyelin-ceramide apoptotic pathway. Blood 2000, 95, 2897–2904. [Google Scholar] [CrossRef] [PubMed]
- Plo, I.; Bettaieb, A.; Payrastre, B.; Mansat-De Mas, V.; Bordier, C.; Rousse, A.; Kowalski-Chauvel, A.; Laurent, G.; Lautier, D. The phosphoinositide 3-kinase/Akt pathway is activated by daunorubicin in human acute myeloid leukemia cell lines. FEBS Lett. 1999, 452, 150–154. [Google Scholar] [CrossRef]
- Banker, D.E.; Mayer, S.J.; Li, H.Y.; Willman, C.L.; Appelbaum, F.R.; Zager, R.A. Cholesterol synthesis and import contribute to protective cholesterol increments in acute myeloid leukemia cells. Blood 2004, 104, 1816–1824. [Google Scholar] [CrossRef]
- Bantug, G.R.; Galluzzi, L.; Kroemer, G.; Hess, C. The spectrum of T cell metabolism in health and disease. Nat. Rev. Immunol 2018, 18, 19–34. [Google Scholar] [CrossRef]
- Blachier, F.; Andriamihaja, M.; Blais, A. Sulfur-Containing Amino Acids and Lipid Metabolism. J. Nutr. 2020, 150, 2524S–2531S. [Google Scholar] [CrossRef]
- Casalou, C.; Costa, A.; Carvalho, T.; Gomes, A.L.; Zhu, Z.; Wu, Y.; Dias, S. Cholesterol regulates VEGFR-1 (FLT-1) expression and signaling in acute leukemia cells. Mol. Cancer Res. 2011, 9, 215–224. [Google Scholar] [CrossRef]
- Chapman, N.M.; Boothby, M.R.; Chi, H. Metabolic coordination of T cell quiescence and activation. Nat. Rev. Immunol. 2020, 20, 55–70. [Google Scholar] [CrossRef]
- Nguyen, H.D.; Kuril, S.; Bastian, D.; Yu, X.Z. T-Cell Metabolism in Hematopoietic Cell Transplantation. Front. Immunol. 2018, 9, 176. [Google Scholar] [CrossRef]
- Salem, M.; Delwel, R.; Touw, I.; Mahmoud, L.; Lowenberg, B. Human AML colony growth in serum-free culture. Leuk. Res. 1988, 12, 157–165. [Google Scholar] [CrossRef]
- Tronstad, K.J.; Bruserud, O.; Berge, K.; Berge, R.K. Antiproliferative effects of a non-beta-oxidizable fatty acid, tetradecylthioacetic acid, in native human acute myelogenous leukemia blast cultures. Leukemia 2002, 16, 2292–2301. [Google Scholar] [CrossRef] [PubMed]
- Viola, A.; Munari, F.; Sanchez-Rodriguez, R.; Scolaro, T.; Castegna, A. The Metabolic Signature of Macrophage Responses. Front. Immunol. 2019, 10, 1462. [Google Scholar] [CrossRef] [PubMed]
- Bottolo, L.; Miller, S.; Johnson, S.R. Sphingolipid, fatty acid and phospholipid metabolites are associated with disease severity and mTOR inhibition in lymphangioleiomyomatosis. Thorax 2020, 75, 679–688. [Google Scholar] [CrossRef] [PubMed]
- Deng, H.; Li, W. Monoacylglycerol lipase inhibitors: Modulators for lipid metabolism in cancer malignancy, neurological and metabolic disorders. Acta Pharm. Sin. B 2020, 10, 582–602. [Google Scholar] [CrossRef]
- Jafari, N.; Drury, J.; Morris, A.J.; Onono, F.O.; Stevens, P.D.; Gao, T.; Liu, J.; Wang, C.; Lee, E.Y.; Weiss, H.L.; et al. De Novo Fatty Acid Synthesis-Driven Sphingolipid Metabolism Promotes Metastatic Potential of Colorectal Cancer. Mol. Cancer Res. 2019, 17, 140–152. [Google Scholar] [CrossRef]
- Kucuk, S.; Niven, J.; Caamano, J.; Jones, S.W.; Camacho-Munoz, D.; Nicolaou, A.; Mauro, C. Unwrapping the mechanisms of ceramide and fatty acid-initiated signals leading to immune-inflammatory responses in obesity. Int. J. Biochem. Cell. Biol. 2021, 135, 105972. [Google Scholar] [CrossRef]
- Nishiyama, K.; Fujita, T.; Fujimoto, Y.; Nakajima, H.; Takeuchi, T.; Azuma, Y.T. Fatty acid transport protein 1 enhances the macrophage inflammatory response by coupling with ceramide and c-Jun N-terminal kinase signaling. Int. Immunopharmacol. 2018, 55, 205–215. [Google Scholar] [CrossRef]
- Park, W.J.; Park, J.W.; Merrill, A.H.; Storch, J.; Pewzner-Jung, Y.; Futerman, A.H. Hepatic fatty acid uptake is regulated by the sphingolipid acyl chain length. Biochim. Biophys. Acta 2014, 1841, 1754–1766. [Google Scholar] [CrossRef]
- Zhang, Y.; Hao, J.; Sun, Y.; Li, B. Saturated Fatty Acids Induce Ceramide-associated Macrophage Cell Death. J. Vis. Exp. 2017, 128, e56535. [Google Scholar] [CrossRef]
- Fucho, R.; Casals, N.; Serra, D.; Herrero, L. Ceramides and mitochondrial fatty acid oxidation in obesity. FASEB J. 2017, 31, 1263–1272. [Google Scholar] [CrossRef] [PubMed]
- Jeffries, K.A.; Krupenko, N.I. Ceramide Signaling and p53 Pathways. Adv. Cancer Res. 2018, 140, 191–215. [Google Scholar] [CrossRef] [PubMed]
- Sorror, M.L.; Storb, R.F.; Sandmaier, B.M.; Maziarz, R.T.; Pulsipher, M.A.; Maris, M.B.; Bhatia, S.; Ostronoff, F.; Deeg, H.J.; Syrjala, K.L.; et al. Comorbidity-age index: A clinical measure of biologic age before allogeneic hematopoietic cell transplantation. J. Clin. Oncol. 2014, 32, 3249–3256. [Google Scholar] [CrossRef] [PubMed]
- Johnson, A.A.; Stolzing, A. The role of lipid metabolism in aging, lifespan regulation, and age-related disease. Aging Cell 2019, 18, e13048. [Google Scholar] [CrossRef] [PubMed]
- Jachiet, V.; Fenaux, P.; Sevoyan, A.; Hakobyan, Y.; Ades, L.; Fain, O.; Mekinian, A.; on behalf of the MINHEMON and GFM. Inflammatory and Immune Disorders Associated with Myelodysplastic Syndromes. Hemato 2021, 2, 329–346. [Google Scholar] [CrossRef]
- Bruserud, O.; Melve, G.K.; Gedde-Dahl, T.; Tvedt, T.H.A. Immunological heterogeneity of healthy peripheral blood stem cell donors—Preharvesting donor characteristics, additional heterogeneity induced by granulocyte colony-stimulating factor and possible importance for outcome after allotransplantation. Expert Rev. Hematol. 2018, 11, 757–759. [Google Scholar] [CrossRef]
- Guru Murthy, G.S.; Kim, S.; Hu, Z.-H.; Estrada-Merly, N.; Abid, M.B.; Aljurf, M.; Bacher, U.; Badawy, S.M.; Beitinjaneh, A.; Bredeson, C.; et al. Relapse and Disease-Free Survival in Patients With Myelodysplastic Syndrome Undergoing Allogeneic Hematopoietic Cell Transplantation Using Older Matched Sibling Donors vs Younger Matched Unrelated Donors. JAMA Oncol. 2022, 8, 404–411. [Google Scholar] [CrossRef]
- Fuji, S.; Hirakawa, T.; Takano, K.; Doki, N.; Sawa, M.; Kanda, Y.; Uchida, N.; Ara, T.; Miyamoto, T.; Eto, T.; et al. Disease-specific impact of anti-thymocyte globulin in allogeneic hematopoietic cell transplantation: A nationwide retrospective study on behalf of the JSTCT, transplant complications working group. Bone Marrow Transpl. 2022, 57, 479–486. [Google Scholar] [CrossRef]
- Jain, A.G.; Elmariah, H. BMT for Myelodysplastic Syndrome: When and Where and How. Front. Oncol. 2021, 11, 771614. [Google Scholar] [CrossRef]
- Fuji, S.; Takano, K.; Mori, T.; Eto, T.; Taniguchi, S.; Ohashi, K.; Sakamaki, H.; Morishima, Y.; Kato, K.; Miyamura, K.; et al. Impact of pretransplant body mass index on the clinical outcome after allogeneic hematopoietic SCT. Bone Marrow Transplant. 2014, 49, 1505–1512. [Google Scholar] [CrossRef]
- Le Blanc, K.; Ringden, O.; Remberger, M. A low body mass index is correlated with poor survival after allogeneic stem cell transplantation. Haematologica 2003, 88, 1044–1052. [Google Scholar] [PubMed]
- Yang, J.; Xue, S.L.; Zhang, X.; Zhou, Y.N.; Qin, L.Q.; Shen, Y.P.; Wu, D.P. Effect of body mass index on overall survival of patients with allogeneic hematopoietic stem cell transplantation. Eur. J. Clin. Nutr. 2017, 71, 750–754. [Google Scholar] [CrossRef]
- Tai, J.; Buras, M.; Leis, J.; Noel, P.; Palmer, J.; Slack, J.; Sproat, L. Pretransplant body mass index on outcomes of allogeneic hematopoietic stem cell transplantation. Bone Marrow Transpl. 2020, 55, 1175–1177. [Google Scholar] [CrossRef] [PubMed]
- Hadjibabaie, M.; Tabeefar, H.; Alimoghaddam, K.; Iravani, M.; Eslami, K.; Honarmand, H.; Javadi, M.R.; Khatami, F.; Ashouri, A.; Ghavamzadeh, A. The relationship between body mass index and outcomes in leukemic patients undergoing allogeneic hematopoietic stem cell transplantation. Clin. Transpl. 2012, 26, 149–155. [Google Scholar] [CrossRef] [PubMed]
- Rieger, C.T.; Wischumerski, I.; Rust, C.; Fiegl, M. Weight Loss and Decrease of Body Mass Index during Allogeneic Stem Cell Transplantation Are Common Events with Limited Clinical Impact. PLoS ONE 2015, 10, e0145445. [Google Scholar] [CrossRef] [PubMed]
- Fuji, S.; Einsele, H.; Savani, B.N.; Kapp, M. Systematic Nutritional Support in Allogeneic Hematopoietic Stem Cell Transplant Recipients. Biol. Blood Marrow Transplant. 2015, 21, 1707–1713. [Google Scholar] [CrossRef]
- Duarte, L.R.F.; Pinho, V.; Rezende, B.M.; Teixeira, M.M. Resolution of Inflammation in Acute Graft-Versus-Host-Disease: Advances and Perspectives. Biomolecules 2022, 12, 75. [Google Scholar] [CrossRef]
- Zhu, X.; Tang, B.; Sun, Z. Umbilical cord blood transplantation: Still growing and improving. Stem Cells Transl. Med. 2021, 10, S62–S74. [Google Scholar] [CrossRef] [PubMed]
- Tvedt, T.H.A.; Vo, A.K.; Bruserud, O.; Reikvam, H. Cytokine Release Syndrome in the Immunotherapy of Hematological Malignancies: The Biology behind and Possible Clinical Consequences. J. Clin. Med. 2021, 10, 5190. [Google Scholar] [CrossRef]
- Alzahrani, M.; Power, M.; Abou Mourad, Y.; Barnett, M.; Broady, R.; Forrest, D.; Gerrie, A.; Hogge, D.; Nantel, S.; Sanford, D.; et al. Improving Revised International Prognostic Scoring System Pre-Allogeneic Stem Cell Transplantation Does Not Translate Into Better Post-Transplantation Outcomes for Patients with Myelodysplastic Syndromes: A Single-Center Experience. Biol. Blood Marrow Transpl. 2018, 24, 1209–1215. [Google Scholar] [CrossRef]
- de Witte, T.; Bowen, D.; Robin, M.; Malcovati, L.; Niederwieser, D.; Yakoub-Agha, I.; Mufti, G.J.; Fenaux, P.; Sanz, G.; Martino, R.; et al. Allogeneic hematopoietic stem cell transplantation for MDS and CMML: Recommendations from an international expert panel. Blood 2017, 129, 1753–1762. [Google Scholar] [CrossRef] [PubMed]
- Beelen, D.W.; Trenschel, R.; Stelljes, M.; Groth, C.; Masszi, T.; Remenyi, P.; Wagner-Drouet, E.M.; Hauptrock, B.; Dreger, P.; Luft, T.; et al. Treosulfan or busulfan plus fludarabine as conditioning treatment before allogeneic haemopoietic stem cell transplantation for older patients with acute myeloid leukaemia or myelodysplastic syndrome (MC-FludT.14/L): A randomised, non-inferiority, phase 3 trial. Lancet Haematol. 2020, 7, e28–e39. [Google Scholar] [CrossRef] [PubMed]
- Ciurea, S.O.; Andersson, B.S. Busulfan in hematopoietic stem cell transplantation. Biol. Blood Marrow Transplant. 2009, 15, 523–536. [Google Scholar] [CrossRef] [PubMed]
- Rambaldi, A.; Grassi, A.; Masciulli, A.; Boschini, C.; Mico, M.C.; Busca, A.; Bruno, B.; Cavattoni, I.; Santarone, S.; Raimondi, R.; et al. Busulfan plus cyclophosphamide versus busulfan plus fludarabine as a preparative regimen for allogeneic haemopoietic stem-cell transplantation in patients with acute myeloid leukaemia: An open-label, multicentre, randomised, phase 3 trial. Lancet Oncol. 2015, 16, 1525–1536. [Google Scholar] [CrossRef]
- Scott, B.L.; Pasquini, M.C.; Logan, B.R.; Wu, J.; Devine, S.M.; Porter, D.L.; Maziarz, R.T.; Warlick, E.D.; Fernandez, H.F.; Alyea, E.P.; et al. Myeloablative Versus Reduced-Intensity Hematopoietic Cell Transplantation for Acute Myeloid Leukemia and Myelodysplastic Syndromes. J. Clin. Oncol. 2017, 35, 1154–1161. [Google Scholar] [CrossRef]
- Seydoux, C.; Medinger, M.; Gerull, S.; Halter, J.; Heim, D.; Chalandon, Y.; Levrat, S.M.; Schanz, U.; Nair, G.; Ansari, M.; et al. Busulfan-cyclophosphamide versus cyclophosphamide-busulfan as conditioning regimen before allogeneic hematopoietic cell transplantation: A prospective randomized trial. Ann. Hematol. 2021, 100, 209–216. [Google Scholar] [CrossRef]
- Franke, G.N.; Luckemeier, P.; Platzbecker, U. Allogeneic Stem-Cell Transplantation in Patients with Myelodysplastic Syndromes and Prevention of Relapse. Clin. Lymphoma Myeloma Leuk. 2021, 21, 1–7. [Google Scholar] [CrossRef]
- Park, S.S.; Jeon, Y.W.; Min, G.J.; Park, S.; Yahng, S.A.; Yoon, J.H.; Shin, S.H.; Lee, S.E.; Cho, B.S.; Eom, K.S.; et al. Graft-versus-Host Disease-Free, Relapse-Free Survival after Allogeneic Stem Cell Transplantation for Myelodysplastic Syndrome. Biol. Blood Marrow Transpl. 2019, 25, 63–72. [Google Scholar] [CrossRef]
- Kumari, R.; Palaniyandi, S.; Hildebrandt, G.C. Metabolic Reprogramming-A New Era How to Prevent and Treat Graft Versus Host Disease After Allogeneic Hematopoietic Stem Cell Transplantation Has Begun. Front. Pharmacol. 2020, 11, 588449. [Google Scholar] [CrossRef]
- Mhandire, K.; Saggu, K.; Buxbaum, N.P. Immunometabolic Therapeutic Targets of Graft-versus-Host Disease (GvHD). Metabolites 2021, 11, 736. [Google Scholar] [CrossRef]
- Michonneau, D.; Latis, E.; Curis, E.; Dubouchet, L.; Ramamoorthy, S.; Ingram, B.; de Latour, R.P.; Robin, M.; de Fontbrune, F.S.; Chevret, S.; et al. Metabolomics analysis of human acute graft-versus-host disease reveals changes in host and microbiota-derived metabolites. Nat. Commun. 2019, 10, 5695. [Google Scholar] [CrossRef] [PubMed]
- Mohamed, F.A.; Thangavelu, G.; Rhee, S.Y.; Sage, P.T.; O’Connor, R.S.; Rathmell, J.C.; Blazar, B.R. Recent Metabolic Advances for Preventing and Treating Acute and Chronic Graft Versus Host Disease. Front. Immunol. 2021, 12, 757836. [Google Scholar] [CrossRef] [PubMed]
- Tijaro-Ovalle, N.M.; Karantanos, T.; Wang, H.T.; Boussiotis, V.A. Metabolic Targets for Improvement of Allogeneic Hematopoietic Stem Cell Transplantation and Graft-vs.-Host Disease. Front. Immunol. 2019, 10, 295. [Google Scholar] [CrossRef] [PubMed]
- Rohlenova, K.; Veys, K.; Miranda-Santos, I.; De Bock, K.; Carmeliet, P. Endothelial Cell Metabolism in Health and Disease. Trends Cell Biol. 2018, 28, 224–236. [Google Scholar] [CrossRef] [PubMed]
- Karki, P.; Birukov, K.G. Lipid mediators in the regulation of endothelial barriers. Tissue Barriers 2018, 6, e1385573. [Google Scholar] [CrossRef] [PubMed]
- Mathewson, N.D.; Jenq, R.; Mathew, A.V.; Koenigsknecht, M.; Hanash, A.; Toubai, T.; Oravecz-Wilson, K.; Wu, S.R.; Sun, Y.; Rossi, C.; et al. Gut microbiome-derived metabolites modulate intestinal epithelial cell damage and mitigate graft-versus-host disease. Nat. Immunol. 2016, 17, 505–513. [Google Scholar] [CrossRef]
- Rezende, B.M.; Athayde, R.M.; Goncalves, W.A.; Resende, C.B.; Teles de Toledo Bernardes, P.; Perez, D.A.; Esper, L.; Reis, A.C.; Rachid, M.A.; Castor, M.; et al. Inhibition of 5-lipoxygenase alleviates graft-versus-host disease. J. Exp. Med. 2017, 214, 3399–3415. [Google Scholar] [CrossRef]
- Riwes, M.; Reddy, P. Microbial metabolites and graft versus host disease. Am. J. Transpl. 2018, 18, 23–29. [Google Scholar] [CrossRef]
- Wu, K.; Yuan, Y.; Yu, H.; Dai, X.; Wang, S.; Sun, Z.; Wang, F.; Fei, H.; Lin, Q.; Jiang, H.; et al. The gut microbial metabolite trimethylamine N-oxide aggravates GVHD by inducing M1 macrophage polarization in mice. Blood 2020, 136, 501–515. [Google Scholar] [CrossRef]
- Qayed, M.; Michonneau, D.; Socie, G.; Waller, E.K. Indole derivatives, microbiome and graft versus host disease. Curr. Opin. Immunol. 2021, 70, 40–47. [Google Scholar] [CrossRef]
- Karl, F.; Hudecek, M.; Berberich-Siebelt, F.; Mackensen, A.; Mougiakakos, D. T-Cell Metabolism in Graft Versus Host Disease. Front. Immunol. 2021, 12, 760008. [Google Scholar] [CrossRef]
- Rotolo, J.A.; Stancevic, B.; Lu, S.X.; Zhang, J.; Suh, D.; King, C.G.; Kappel, L.W.; Murphy, G.F.; Liu, C.; Fuks, Z.; et al. Cytolytic T cells induce ceramide-rich platforms in target cell membranes to initiate graft-versus-host disease. Blood 2009, 114, 3693–3706. [Google Scholar] [CrossRef] [PubMed]
- Albeituni, S.; Stiban, J. Roles of Ceramides and Other Sphingolipids in Immune Cell Function and Inflammation. Adv. Exp. Med. Biol. 2019, 1161, 169–191. [Google Scholar] [CrossRef] [PubMed]
- Sofi, M.H.; Heinrichs, J.; Dany, M.; Nguyen, H.; Dai, M.; Bastian, D.; Schutt, S.; Wu, Y.; Daenthanasanmak, A.; Gencer, S.; et al. Ceramide synthesis regulates T cell activity and GVHD development. JCI Insight 2017, 2, e91701. [Google Scholar] [CrossRef] [PubMed]
- Sofi, M.H.; Tian, L.; Schutt, S.; Khan, I.; Choi, H.J.; Wu, Y.; Bastian, D.; Ticer, T.; Kassir, M.F.; Atilgan, F.C.; et al. Ceramide synthase 6 impacts T-cell allogeneic response and graft-versus-host disease through regulating N-RAS/ERK pathway. Leukemia 2022. [Google Scholar] [CrossRef]
- Jiang, H.; Fu, D.; Bidgoli, A.; Paczesny, S. T Cell Subsets in Graft Versus Host Disease and Graft Versus Tumor. Front. Immunol. 2021, 12, 761448. [Google Scholar] [CrossRef]
- Zeiser, R.; Blazar, B.R. Acute Graft-versus-Host Disease—Biologic Process, Prevention, and Therapy. N. Engl. J. Med. 2017, 377, 2167–2179. [Google Scholar] [CrossRef]
- Lofgren, L.; Stahlman, M.; Forsberg, G.B.; Saarinen, S.; Nilsson, R.; Hansson, G.I. The BUME method: A novel automated chloroform-free 96-well total lipid extraction method for blood plasma. J. Lipid Res. 2012, 53, 1690–1700. [Google Scholar] [CrossRef]
- Wang, Y.; de Valliere, C.; Imenez Silva, P.H.; Leonardi, I.; Gruber, S.; Gerstgrasser, A.; Melhem, H.; Weber, A.; Leucht, K.; Wolfram, L.; et al. The Proton-activated Receptor GPR4 Modulates Intestinal Inflammation. J. Crohns Colitis 2018, 12, 355–368. [Google Scholar] [CrossRef]
- Law, S.H.; Chan, M.L.; Marathe, G.K.; Parveen, F.; Chen, C.H.; Ke, L.Y. An Updated Review of Lysophosphatidylcholine Metabolism in Human Diseases. Int. J. Mol. Sci. 2019, 20, 1149. [Google Scholar] [CrossRef]
- Liu, P.; Zhu, W.; Chen, C.; Yan, B.; Zhu, L.; Chen, X.; Peng, C. The mechanisms of lysophosphatidylcholine in the development of diseases. Life Sci. 2020, 247, 117443. [Google Scholar] [CrossRef] [PubMed]
- Ghosh, S.; Juin, S.K.; Majumdar, S. Cancer stem cells and ceramide signaling: The cutting edges of immunotherapy. Mol. Biol. Rep. 2020, 47, 8101–8111. [Google Scholar] [CrossRef] [PubMed]
- Hilvo, M.; Vasile, V.C.; Donato, L.J.; Hurme, R.; Laaksonen, R. Ceramides and Ceramide Scores: Clinical Applications for Cardiometabolic Risk Stratification. Front. Endocrinol. (Lausanne) 2020, 11, 570628. [Google Scholar] [CrossRef] [PubMed]
- Moro, K.; Nagahashi, M.; Gabriel, E.; Takabe, K.; Wakai, T. Clinical application of ceramide in cancer treatment. Breast Cancer 2019, 26, 407–415. [Google Scholar] [CrossRef]
- Cartier, A.; Hla, T. Sphingosine 1-phosphate: Lipid signaling in pathology and therapy. Science 2019, 366, eaar5551. [Google Scholar] [CrossRef]
- Hait, N.C.; Maiti, A. The Role of Sphingosine-1-Phosphate and Ceramide-1-Phosphate in Inflammation and Cancer. Mediators Inflamm. 2017, 2017, 4806541. [Google Scholar] [CrossRef]
- Gault, C.R.; Obeid, L.M.; Hannun, Y.A. An overview of sphingolipid metabolism: From synthesis to breakdown. Adv. Exp. Med. Biol. 2010, 688, 1–23. [Google Scholar] [CrossRef]
- O'Sullivan, C.; Dev, K.K. The structure and function of the S1P1 receptor. Trends Pharmacol. Sci. 2013, 34, 401–412. [Google Scholar] [CrossRef]
- Xiong, Y.; Hla, T. S1P control of endothelial integrity. Curr. Top. Microbiol. Immunol. 2014, 378, 85–105. [Google Scholar] [CrossRef]
- Petrocelli, J.J.; McKenzie, A.I.; Mahmassani, Z.S.; Reidy, P.T.; Stoddard, G.J.; Poss, A.M.; Holland, W.L.; Summers, S.A.; Drummond, M.J. Ceramide Biomarkers Predictive of Cardiovascular Disease Risk Increase in Healthy Older Adults after Bed Rest. J. Gerontol. A Biol. Sci. Med. Sci. 2020, 75, 1663–1670. [Google Scholar] [CrossRef]
- Walker, M.E.; Xanthakis, V.; Peterson, L.R.; Duncan, M.S.; Lee, J.; Ma, J.; Bigornia, S.; Moore, L.L.; Quatromoni, P.A.; Vasan, R.S.; et al. Dietary Patterns, Ceramide Ratios, and Risk of All-Cause and Cause-Specific Mortality: The Framingham Offspring Study. J. Nutr. 2020, 150, 2994–3004. [Google Scholar] [CrossRef]
- Ramstedt, B.; Slotte, J.P. Membrane properties of sphingomyelins. FEBS Lett. 2002, 531, 33–37. [Google Scholar] [CrossRef]
- Slotte, J.P. Biological functions of sphingomyelins. Prog. Lipid Res. 2013, 52, 424–437. [Google Scholar] [CrossRef]
- Bhatt-Wessel, B.; Jordan, T.W.; Miller, J.H.; Peng, L. Role of DGAT enzymes in triacylglycerol metabolism. Arch. Biochem. Biophys. 2018, 655, 1–11. [Google Scholar] [CrossRef]
- Quiroga, A.D.; Lehner, R. Pharmacological intervention of liver triacylglycerol lipolysis: The good, the bad and the ugly. Biochem. Pharmacol. 2018, 155, 233–241. [Google Scholar] [CrossRef]
- Yen, C.L.; Stone, S.J.; Koliwad, S.; Harris, C.; Farese, R.V., Jr. Thematic review series: Glycerolipids. DGAT enzymes and triacylglycerol biosynthesis. J. Lipid Res. 2008, 49, 2283–2301. [Google Scholar] [CrossRef]

| Characteristics of the 92 Patients (93 Allotransplantations *) Included in the Study | |||
|---|---|---|---|
| Demographic Data at Transplantation | Conditioning Therapy | ||
| Male/female patients | 54/38 | Busulfan + cyclophosphamide | 52 |
| Age (years, median and range) | 54.5 (17–73) | Fludarabine + busulfan | 21 |
| Height (cm, median and range) | 175 (149–197) | Fludarabine + treosulfan | 16 |
| Weight (kg, median and range) | 71 (42–133) | Total body irradiation + cyclophosphamide | 1 |
| BMI (kg/m2, median and range) | 23.3 (16.6–39.7) | Antithymocyte globulin + cyclophosphamide | 1 |
| Fludarabine + busulfan + thiothepa | 1 | ||
| Diagnosis | FLAMSA | 1 | |
| AML de novo | 64 | ||
| AML with previous MDS | 11 | Days until Three Consecutive Days above Indicated Level | |
| MDS high-risk | 18 | Neutrophils > 0.2 × 109/L | 15 (10–29) |
| Platelets > 20 × 109/L | 14 (9–35) | ||
| Pretransplant Status for the AML Patients | |||
| CR1 | 58 | Prognostic Parameters (Number of Patients) | |
| CR2 | 13 | Early fluid overload (yes/no/not applicable) | 37/52/4 |
| CR3≥ | 2 | Inflammation (yes/no) | 36/57 |
| No complete remission | 2 | Acute GVHD (yes/no/death before day +100 without acute GVHD) | 32/51/10 |
| Pretransplant Hematological Status | |||
| White blood cell count (×109/L) | 3.6 (0.5–13.7) | Death during Two Years of Follow-Up (Number of Patients) | |
| Hb (g/dL) | 10.4 (7.8–14.1) | ||
| Platelets (×109/L) | 166 (6–779) | Overall death | 54 |
| CRP (mg/L) | 6 (1–120) | Death within day +120 due to relapse | 5 |
| LDH (IU/dL) | 181 (92–498) | Non-relapse death within day +120 | 12 |
| GVHD Prophylaxis | |||
| Methotrexate + cyclosporine | 89 | ||
| Other cyclosporine-based regimens | 4 | ||
| Number of Patients in the Two Contrasting Groups for Each of the Three Comparisons | Fluid Overload (n = 37) No Fluid Overload (n = 52) | Systemic Inflammation (n = 36) No Inflammation (n = 57) | Acute GVHD (n = 32) No Acute GVHD (n = 51) |
|---|---|---|---|
| Total number of significantly altered metabolites (Fisher’s exact test, p values) | 32 (not significant, p > 0.05) | 117 (p < 0.00001) | 69 (p = 0.0382) |
| The number of significantly increased (↑) versus decreased (↓) metabolites (Fisher’s exact test, p values) | ↑0 ↓32 (p < 0.00001) | ↑1 ↓116 (p < 0.00001) | ↑1 ↓69 (p < 0.00001) |
| Main Group of Lipids | Lipid Subset | Inflammation | Acute GVHD |
|---|---|---|---|
| p Value | p Value | ||
| Lysophosphatidylcholine | LPC Ester | 0.0001 | |
| Lysophosphatidylethanolamine | LPE Ester | 0.0491 | |
| Phosphatidylinositol | PI Ester | 0.0315 | |
| Cholesteryl Ester | CE Ester | 0.0197 | |
| Sphingolipids | Lactosylceramide | 0.0227 | |
| Diacylglycerols | DAG ester | 0.0335 | |
| Monoacylglycerols | MAG Ester | 0.0158 |
| Patient Parameter | Upper Patient Subset (Generally Low Lipid Levels); The Upper Subcluster Including 24 Patients | Lower Patient Subset (Generally High Lipid Levels); The Lower Subcluster Including 25 Patients | p Value |
|---|---|---|---|
| Median age (range) | 56 years (34–66 years) | 48 years (21–71 years) | 0.031 |
| Previous MDS | 12 patients | 3 patients | 0.0054 |
| Inflammation (increased pretransplant CRP) | 16 patients | 4 patients | 0.0004 |
| Excessive early fluid overload | 11 patients | 8 patients | 0.37 |
| Busulfan-containing conditioning therapy | 23 patients | 12 patients | 0.0003 |
| Steroid-requiring acute GVHD | 11 patients | 6 patients | 0.068 |
| Non-relapse mortality before day +120 * | 6 patients | 1 patient | 0.042 |
| Main Lipid Class | Lipid Subclass | Upper Patient Subset; The Upper Main Cluster Including 24 Patients | Lower Patient Subset; The Lower Main Cluster Including 25 Patients | p Value |
|---|---|---|---|---|
| Lysophosphatidylcholine | LPC Ester | 141 (70–215) | 306 (194–306) | <0.00001 |
| Lysophosphatidylethanolamine | LPE Ester | 3.5 (1.5–4.6) | 6.7 (4.0–16.2) | 0.0032 |
| Phosphatidylinositol | PI Ester | 6.8 (3.6–12.7) | 11.6 (5.6–18.5) | 0.0088 |
| Cholesteryl Ester | CE Ester | 1866 (1042–3025) | 2640 (1745–3870) | <0.00001 |
| Sphingolipids | Lactosylceramide | 1.4 (0.6–2.3) | 1.8 (1.1–4.0) | 0.43 |
| Diacylglycerol | DAG Ester | 29.8 (8.6–29.8) | 53.3 (14.3–118) | 0.48 |
| Monoacylglycerol | MAG Ester | 2.3 (0.9–75.7) | 11.7 (1.3–143) | 0.0028 |
| Main Lipid Class | Lipid Subclass | Number of Analyzed Metabolites | Pretransplant Inflammation | Early Fluid Overload | Acute GVHD |
|---|---|---|---|---|---|
| Phosphatidylcholine | PC Ester | 114 | 25 | 7 | 5 |
| Lysophosphatidylcholine | LPC Ester | 18 | 18 | 0 | 0 |
| Phosphatidylethanolamine | PE Ester | 63 | 3 | 2 | 0 |
| PE Ether | 28 | 9 | 0 | 0 | |
| PE Plasmalogen | 40 | 20 | 1 | 1 | |
| Lysophosphatidylethanolamine | LPE Ester | 15 | 2 | 2 | 1 |
| Phosphatidylinositol | PI Ester | 23 | 5 | 6 | 1 |
| Cholesteryl Ester | CE Ester | 26 | 13 | 4 | 0 |
| Sphingolipids | Ceramide | 12 | 3 | 0 | 0 |
| Dihydroceramide | 14 | 2 | 1 | 1 | |
| Hexosylceramide | 12 | 0 | 0 | 1 | |
| Lactosylceramide | 12 | 5 | 2 | 2 | |
| Sphingomyelin | 12 | 3 | 0 | 0 | |
| Monoacylglycerol | MAG Ester | 26 | 1 | 0 | 16 |
| Diacylglycerol | DAG Ester | 58 | 0 | 1 | 28 |
| Triacylglycerol | TAG Ester | 518 | 8 | 6 | 13 |
| Lipid Main Class | Lipid Subclass | Cluster 1 (103 Lipid Metabolites) | Cluster 2 (66 Lipid Metabolites) |
|---|---|---|---|
| Phosphatidylcholine | PC Ester | 12 (12%) | 14 (21%) |
| Lysophosphatidylcholine | LPC Ester | 17 (25%) | |
| Phosphatidylethanolamine | PE Ester/Ether/ Plasmalogen | 11 (11%) | 16 (24%) |
| Lysophosphatidylethanolamine | LPE Ester | 1 (1%) | 2 (3%) |
| Phosphatidylinositol | PI Ester | 2 (2%) | 3 (5%) |
| Cholesteryl Ester | CE Ester | 13 (13%) | 3 (5%) |
| Sphingolipids | Ceramide | 3 (3%) | |
| Dihydroceramide | 2 (2%) | ||
| Hexosylceramide | 1 (1%) | ||
| Lactosylceramide | 6 (9%) | ||
| Sphingomyelin | 3 (3%) | ||
| Monoacylglycerol | MAG Ester | 17 (16%) | |
| Diacylglycerol | DAG Ester | 28 (27%) | 1 (2%) |
| Triacylglycerol | TAG Ester | 14 (13%) | 4 (6%) |
Publisher’s Note: MDPI stays neutral with regard to jurisdictional claims in published maps and institutional affiliations. |
© 2022 by the authors. Licensee MDPI, Basel, Switzerland. This article is an open access article distributed under the terms and conditions of the Creative Commons Attribution (CC BY) license (https://creativecommons.org/licenses/by/4.0/).
Share and Cite
Hatfield, K.J.; Bruserud, Ø.; Reikvam, H. Pretransplant Systemic Lipidomic Profiles in Allogeneic Stem Cell Transplant Recipients. Cancers 2022, 14, 2910. https://doi.org/10.3390/cancers14122910
Hatfield KJ, Bruserud Ø, Reikvam H. Pretransplant Systemic Lipidomic Profiles in Allogeneic Stem Cell Transplant Recipients. Cancers. 2022; 14(12):2910. https://doi.org/10.3390/cancers14122910
Chicago/Turabian StyleHatfield, Kimberley Joanne, Øystein Bruserud, and Håkon Reikvam. 2022. "Pretransplant Systemic Lipidomic Profiles in Allogeneic Stem Cell Transplant Recipients" Cancers 14, no. 12: 2910. https://doi.org/10.3390/cancers14122910
APA StyleHatfield, K. J., Bruserud, Ø., & Reikvam, H. (2022). Pretransplant Systemic Lipidomic Profiles in Allogeneic Stem Cell Transplant Recipients. Cancers, 14(12), 2910. https://doi.org/10.3390/cancers14122910

