Atypical E2Fs either Counteract or Cooperate with RB during Tumorigenesis Depending on Tissue Context
Abstract
Simple Summary
Abstract
1. Introduction
2. Materials and Methods
2.1. Animal Experiments
2.2. Flow Cytometry
2.3. Immunohistochemistry and Histological Analysis
2.4. RNA Isolation, cDNA and qPCR
2.5. RNA Sequencing
2.6. Statistics
3. Results
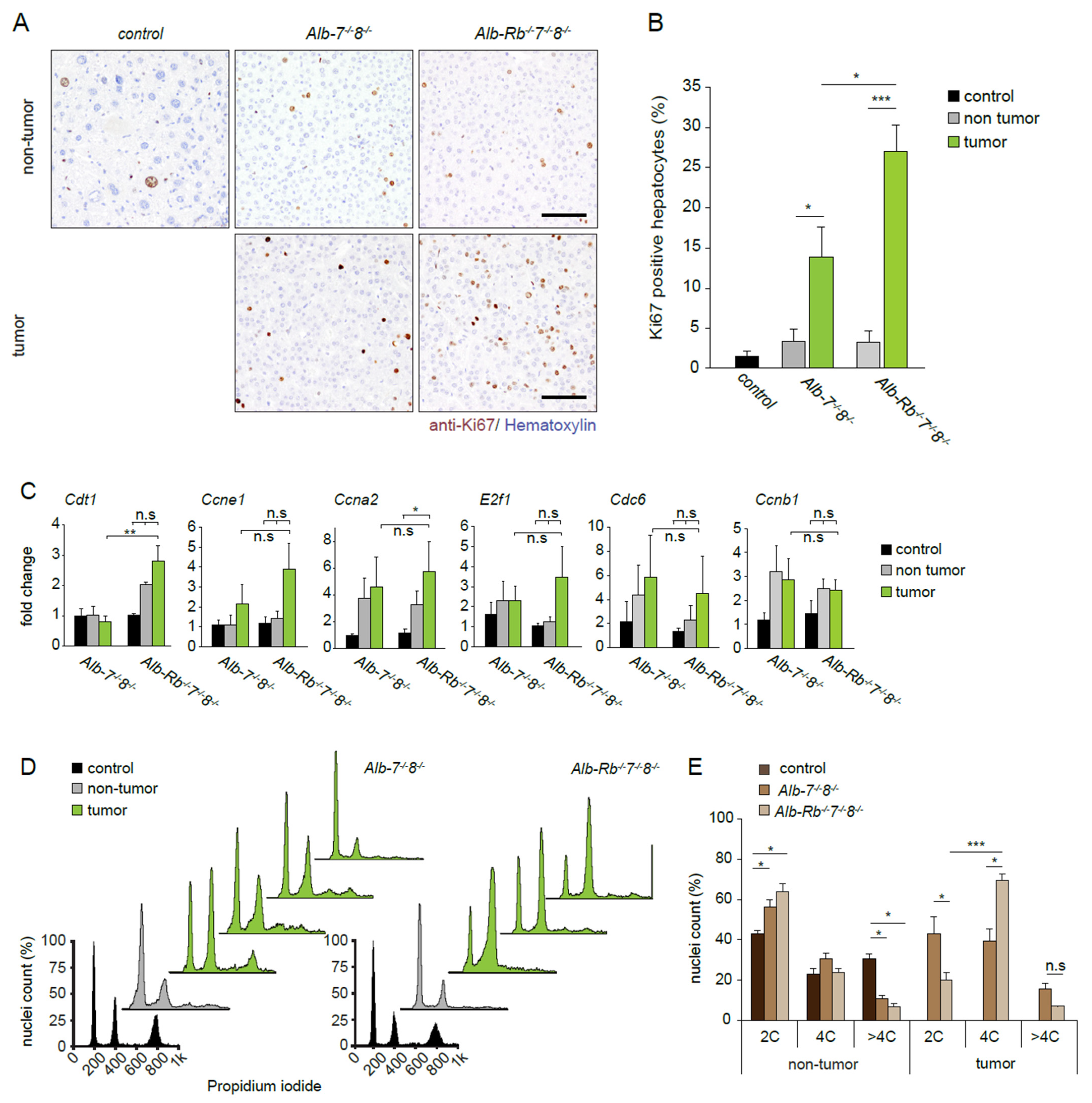
3.1. RB and Atypical E2F Cooperate to Prevent Liver Cancer
3.2. Loss of RB Results in Enhanced Proliferation and Deregulation of Cell Cycle Control in Atypical E2F-Deficient Liver Tumors
3.3. E2F7 and −8 Promote Tumorigenesis in Pituitary Gland of Rb+/− Mice
3.4. E2F7 and −8 Overexpression Promotes Spontaneous Lung Tumorigenesis
4. Discussion
5. Conclusions
Supplementary Materials
Author Contributions
Funding
Institutional Review Board Statement
Informed Consent Statement
Data Availability Statement
Acknowledgments
Conflicts of Interest
References
- Bertoli, C.; Skotheim, J.M.; de Bruin, R.A.M. Control of cell cycle transcription during G1 and S phases. Nat. Rev. Mol. Cell Biol. 2013, 14, 518–528. [Google Scholar] [CrossRef]
- Chen, P.L.; Scully, P.; Shew, J.Y.; Wang, J.Y.; Lee, W.H. Phosphorylation of the retinoblastoma gene product is modulated during the cell cycle and cellular differentiation. Cell 1989, 58, 1193–1198. [Google Scholar] [CrossRef]
- Nevins, J.R. The Rb/E2F pathway and cancer. Hum. Mol. Genet. 2001, 10, 699–703. [Google Scholar] [CrossRef]
- Weinberg, R.A. The retinoblastoma protein and cell cycle control. Cell 1995, 81, 323–330. [Google Scholar] [CrossRef]
- Ewen, M.E.; Faha, B.; Harlow, E.; Livingston, D.M. Interaction of p107 with cyclin A independent of complex formation with viral oncoproteins. Science 1992, 255, 85–87. [Google Scholar] [CrossRef] [PubMed]
- Cobrinik, D.; Whyte, P.; Peeper, D.S.; Jacks, T.; Weinberg, R.A. Cell cycle-specific association of E2F with the p130 E1A-binding protein. Genes Dev. 1993, 7, 2392–2404. [Google Scholar] [CrossRef] [PubMed]
- Hurford, R.K.; Cobrinik, D.; Lee, M.H.; Dyson, N. pRB and p107/p130 are required for the regulated expression of different sets of E2F responsive genes. Genes Dev. 1997, 11, 1447–1463. [Google Scholar] [CrossRef]
- Cobrinik, D. Pocket proteins and cell cycle control. Oncogene 2005, 24, 2796–2809. [Google Scholar] [CrossRef]
- Dick, F.; Goodrich, D.; Sage, J.; Dyson, N. Non-canonical functions of the RB protein in cancer. Nat. Rev. Cancer 2018, 18, 442–451. [Google Scholar] [CrossRef]
- Kent, L.; Rakijas, J.; Pandit, S.; Westendorp, B.; Chen, H.; Huntington, J.; Tang, X.; Bae, S.; Srivastava, A.; Senapati, S.; et al. E2f8 mediates tumor suppression in postnatal liver development. J. Clin. Investig. 2016, 126, 2955–2969. [Google Scholar] [CrossRef]
- Thurlings, I.; Martínez López, L.M.; Westendorp, B.; Zijp, M.; Kuiper, R.; Tooten, P.; Kent, L.N.; Leone, G.; Vos, H.J.; Burgering, B.; et al. Synergistic functions of E2F7 and E2F8 are critical to suppress stress-induced skin cancer. Oncogene 2017, 36, 829–839. [Google Scholar] [CrossRef]
- Kent, L.N.; Leone, G. The broken cycle: E2F dysfunction in cancer. Nat. Rev. Cancer 2019, 19, 326–338. [Google Scholar] [CrossRef]
- Di Stefano, L.; Jensen, M.; Helin, K. E2F7, a novel E2F featuring DP-independent repression of a subset of E2F-regulated genes. EMBO J. 2003, 22, 6289–6298. [Google Scholar] [CrossRef]
- Maiti, B.; Li, J.; de Bruin, A.; Gordon, F.; Timmers, C.; Opavsky, R.; Patil, K.; Tuttle, J.; Cleghorn, W.; Leone, G.; et al. Cloning and characterization of mouse E2F8, a novel mammalian E2F family member capable of blocking cellular proliferation. J. Biol. Chem. 2005, 280, 18211–18220. [Google Scholar] [CrossRef] [PubMed]
- Logan, N.; Graham, A.; Zhao, X.; Fisher, R.; Maiti, B.; Leone, G.; La Thangue, N.B. E2F-8: An E2F family member with a similar organization of DNA-binding domains to E2F-7. Oncogene 2005, 24, 5000–5004. [Google Scholar] [CrossRef]
- Logan, N.; Delavaine, L.; Graham, A.; Reilly, C.; Wilson, J.; Brummelkamp, T.; Hijmans, E.M.; Bernards, R.; La Thangue, N.B. E2F-7: A distinctive E2F family member with an unusual organization of DNA-binding domains. Oncogene 2004, 23, 5138–5150. [Google Scholar] [CrossRef] [PubMed]
- de Bruin, A.; Maiti, B.; Jakoi, L.; Timmers, C.; Buerki, R.; Leone, G. Identification and characterization of E2F7, a novel mammalian E2F family member capable of blocking cellular proliferation. J. Biol. Chem. 2003, 278, 42041–42049. [Google Scholar] [CrossRef]
- Yuan, R.; Liu, Q.; Segeren, H.; Yuniati, L.; Guardavaccaro, D.; Lebbink, R.; Westendorp, B.; De Bruin, A. Cyclin F-dependent degradation of E2F7 is critical for DNA repair and G2-phase progression. EMBO J. 2019, 38, e101430. [Google Scholar] [CrossRef] [PubMed]
- Westendorp, B.; Mokry, M.; Groot Koerkamp, M.J.A.; Holstege, F.C.P.; Cuppen, E.; de Bruin, A. E2F7 represses a network of oscillating cell cycle genes to control S-phase progression. Nucleic Acids Res. 2012, 40, 3511–3523. [Google Scholar] [CrossRef] [PubMed]
- Boekhout, M.; Yuan, R.; Wondergem, A.; Segeren, H.; van Liere, E.; Awol, N.; Jansen, I.; Wolthuis, R.M.; De Bruin, A.; Westendorp, B.; et al. Feedback regulation between atypical E2Fs and APC/CCdh1 coordinates cell cycle progression. EMBO Rep. 2016, 17, 414–427. [Google Scholar] [CrossRef]
- Aksoy, O.; Chicas, A.; Zeng, T.; Zhao, Z.; McCurrach, M.; Wang, X.; Lowe, S.W. The atypical E2F family member E2F7 couples the p53 and RB pathways during cellular senescence. Genes Dev. 2012, 26, 1546–1557. [Google Scholar] [CrossRef] [PubMed]
- Srinivasan, S.; Mayhew, C.; Schwemberger, S.; Zagorski, W.; Knudsen, E. RB loss promotes aberrant ploidy by deregulating levels and activity of DNA replication factors. J. Biol. Chem. 2007, 2, 23867–23877. [Google Scholar] [CrossRef] [PubMed]
- Zheng, L.; Flesken-Nikitin, A.; Chen, P.; Lee, W. Deficiency of Retinoblastoma Gene in Mouse Embryonic Stem Cells Leads to Genetic Instability. Cancer Res. 2002, 62, 2498–2502. [Google Scholar] [PubMed]
- Zheng, L.; Lee, W. Retinoblastoma tumor suppressor and genome stability. Adv. Cancer Res. 2002, 85, 13–50. [Google Scholar]
- Brugarolas, J.; Moberg, K.; Boyd, S.D.; Taya, Y.; Jacks, T.; Lees, J.A. Inhibition of cyclin-dependent kinase 2 by p21 is necessary for retinoblastoma protein-mediated G1 arrest after γ-irradiation. Proc. Natl. Acad. Sci. USA 1999, 96, 1002–1007. [Google Scholar] [CrossRef]
- Harrington, E.A.; Bruce, J.L.; Harlow, E.; Dyson, N. pRB plays an essential role in cell cycle arrest induced by DNA damage. Proc. Natl. Acad. Sci. USA 1998, 95, 11945–11950. [Google Scholar] [CrossRef] [PubMed]
- Carvajal, L.A.; Hamard, P.; Tonnessen, C.; Manfredi, J.J. E2F7, a novel target, is up-regulated by p53 and mediates DNA damage-dependent transcriptional repression. Genes Dev. 2012, 26, 1533–1545. [Google Scholar] [CrossRef]
- Huang, P.H.; Cook, R.; Zoumpoulidou, G.; Luczynski, M.T.; Mittnacht, S. Retinoblastoma family proteins: New players in DNA repair by non-homologous end-joining. Mol. Cell Oncol. 2015, 3, e1053596. [Google Scholar] [CrossRef][Green Version]
- Vélez-Cruz, R.; Manickavinayaham, S.; Biswas, A.K.; Clary, R.W.; Premkumar, T.; Cole, F.; Johnson, D.G. RB localizes to DNA double-strand breaks and promotes DNA end resection and homologous recombination through the recruitment of BRG1. Genes Dev. 2016, 30, 2500–2512. [Google Scholar] [CrossRef] [PubMed]
- Li, J.; Ran, C.; Li, E.; Gordon, F.; Comstock, G.; Siddiqui, H.; Cleghorn, W.; Chen, H.Z.; Kornacker, K.; Liu, C.G.; et al. Synergistic function of E2F7 and E2F8 is essential for cell survival and embryonic development. Dev. Cell 2008, 14, 62–75. [Google Scholar] [CrossRef] [PubMed]
- Moreno, E.; Toussaint, M.J.M.; van Essen, S.; Bongiovanni, L.; van Liere, E.; Koster, M.; Yuan, R.; van Deursen, J.M.; Westendorp, B.; de Bruin, A.; et al. E2F7 is a potent inhibitor of liver tumor growth in adult mice. Hepatology 2020, 73, 303–317. [Google Scholar] [CrossRef] [PubMed]
- Liao, Y.; Smyth, G.K.; Shi, W. featureCounts: An efficient general purpose program for assigning sequence reads to genomic features. Bioinformatics 2014, 30, 923–930. [Google Scholar] [CrossRef] [PubMed]
- Love, M.I.; Huber, W.; Anders, S. Moderated estimation of fold change and dispersion for RNA-seq data with DESeq2. Genome Biol. 2014, 15, 550. [Google Scholar] [CrossRef] [PubMed]
- Mayhew, C.; Carter, S.; Fox, S.; Sexton, C.; Reed, C.; Srinivasan, S.; Liu, X.; Wikenheiser–Brokamp, K.; Boivin, G.P.; Lee, J.S.; et al. RB loss abrogates cell cycle control and genome integrity to promote liver tumorigenesis. Gastroenterology 2007, 133, 976–984. [Google Scholar] [CrossRef] [PubMed]
- Pandit, S.; Westendorp, B.; Nantasanti, S.; van Liere, E.; Tooten, P.C.J.; Cornelissen, P.W.A.; Toussaint, M.J.; Lamers, W.H.; De Bruin, A. E2F8 is essential for polyploidization in mammalian cells. Nat. Cell Biol. 2012, 14, 1181–1191. [Google Scholar] [CrossRef] [PubMed]
- Carter, S.L.; Eklund, A.C.; Kohane, I.S.; Harris, L.N.; Szallasi, Z. A signature of chromosomal instability inferred from gene expression profiles predicts clinical outcome in multiple human cancers. Nat. Genet. 2006, 38, 1043–1048. [Google Scholar] [CrossRef]
- Bourgo, R.J.; Ehmer, U.; Sage, J.; Knudsen, E.S. RB deletion disrupts coordination between DNA replication licensing and mitotic entry in vivo. Mol. Biol. Cell 2011, 22, 931–939. [Google Scholar] [CrossRef] [PubMed]
- Segeren, H.A.; van Rijnberk, L.M.; Moreno, E.; Riemers, F.M.; van Liere, E.A.; Yuan, R.; Wubbolts, R.; de Bruin, A.; Westendorp, B. Excessive E2F Transcription in Single Cancer Cells Precludes Transient Cell-Cycle Exit after DNA Damage. Cell Rep. 2020, 33, 108449. [Google Scholar] [CrossRef]
- Ouseph, M.; Li, J.; Chen, H.; Pécot, T.; Wenzel, P.; Thompson, J.; Comstock, G.; Chokshi, V.; Byrne, M.; Forde, B.; et al. Atypical E2F repressors and activators coordinate placental development. Dev. Cell 2012, 22, 849–862. [Google Scholar] [CrossRef]
- Hu, N.; Gutsmann, A.; Herbert, D.C.; Bradley, A.; Lee, W.H.; Lee, E.Y. Heterozygous Rb-1 delta 20/+mice are predisposed to tumors of the pituitary gland with a nearly complete penetrance. Oncogene 1994, 9, 1021–1027. [Google Scholar]
- Yamasaki, L.; Bronson, R.; Williams, B.O.; Dyson, N.J.; Harlow, E.; Jacks, T. Loss of E2F-1 reduces tumorigenesis and extends the lifespan of Rb1(+/-)mice. Nat. Genet. 1998, 18, 360–364. [Google Scholar] [CrossRef] [PubMed]
- Williams, B.O.; Remington, L.; Albert, D.M.; Mukai, S.; Bronson, R.T.; Jacks, T. Cooperative tumorigenic effects of germline mutations in Rb and p53. Nat. Genet. 1994, 7, 480–484. [Google Scholar] [CrossRef]
- Mahler, J.F.; Stokes, W.; Mann, P.C.; Takaoka, M.; Maronpot, R.R. Spontaneous lesions in aging FVB/N mice. Toxicol. Pathol. 1996, 24, 710–716. [Google Scholar] [CrossRef]
- Cuitiño, M.C.; Pécot, T.; Sun, D.; Kladney, R.; Okano-Uchida, T.; Shinde, N.; Saeed, R.; Perez-Castro, A.J.; Webb, A.; Liu, T.; et al. Two Distinct E2F Transcriptional Modules Drive Cell Cycles and Differentiation. Cell Rep. 2019, 27, 3547–3560.e5. [Google Scholar] [CrossRef]
- Yuan, R.; Vos, H.R.; van Es, R.M.; Chen, J.; Burgering, B.M.; Westendorp, B.; de Bruin, A. Chk1 and 14-3-3 proteins inhibit atypical E2Fs to prevent a permanent cell cycle arrest. EMBO J. 2018, 37, e97877. [Google Scholar] [CrossRef]
- Shan, B.; Durfee, T.; Lee, W.H. Disruption of RB/E2F-1 interaction by single point mutations in E2F-1 enhances S-phase entry and apoptosis. Proc. Natl. Acad. Sci. USA 1996, 93, 679–684. [Google Scholar] [CrossRef]
- Andersen, M.P.; Nelson, Z.W.; Hetrick, E.D.; Gottschling, D.E. A genetic screen for increased loss of heterozygosity in Saccharomyces cerevisiae. Genetics 2008, 179, 1179–1195. [Google Scholar] [CrossRef] [PubMed]
- Park, S.; Platt, J.; Lee, J.W.; López-Giráldez, F.; Herbst, R.S.; Koo, J.S. E2F8 as a Novel Therapeutic Target for Lung Cancer. J. Natl. Cancer Inst. 2015, 107. [Google Scholar] [CrossRef] [PubMed]




Publisher’s Note: MDPI stays neutral with regard to jurisdictional claims in published maps and institutional affiliations. |
© 2021 by the authors. Licensee MDPI, Basel, Switzerland. This article is an open access article distributed under the terms and conditions of the Creative Commons Attribution (CC BY) license (https://creativecommons.org/licenses/by/4.0/).
Share and Cite
Moreno, E.; Pandit, S.K.; Toussaint, M.J.M.; Bongiovanni, L.; Harkema, L.; van Essen, S.C.; van Liere, E.A.; Westendorp, B.; de Bruin, A. Atypical E2Fs either Counteract or Cooperate with RB during Tumorigenesis Depending on Tissue Context. Cancers 2021, 13, 2033. https://doi.org/10.3390/cancers13092033
Moreno E, Pandit SK, Toussaint MJM, Bongiovanni L, Harkema L, van Essen SC, van Liere EA, Westendorp B, de Bruin A. Atypical E2Fs either Counteract or Cooperate with RB during Tumorigenesis Depending on Tissue Context. Cancers. 2021; 13(9):2033. https://doi.org/10.3390/cancers13092033
Chicago/Turabian StyleMoreno, Eva, Shusil K. Pandit, Mathilda J. M. Toussaint, Laura Bongiovanni, Liesbeth Harkema, Saskia C. van Essen, Elsbeth A. van Liere, Bart Westendorp, and Alain de Bruin. 2021. "Atypical E2Fs either Counteract or Cooperate with RB during Tumorigenesis Depending on Tissue Context" Cancers 13, no. 9: 2033. https://doi.org/10.3390/cancers13092033
APA StyleMoreno, E., Pandit, S. K., Toussaint, M. J. M., Bongiovanni, L., Harkema, L., van Essen, S. C., van Liere, E. A., Westendorp, B., & de Bruin, A. (2021). Atypical E2Fs either Counteract or Cooperate with RB during Tumorigenesis Depending on Tissue Context. Cancers, 13(9), 2033. https://doi.org/10.3390/cancers13092033

