Silencing CTNND1 Mediates Triple-Negative Breast Cancer Bone Metastasis via Upregulating CXCR4/CXCL12 Axis and Neutrophils Infiltration in Bone
Simple Summary
Abstract
1. Introduction
2. Materials and Methods
2.1. Patient Samples and Database
2.2. Immunohistochemistry (IHC)
2.3. RNA Isolation and qRT-PCR
2.4. RNAseq
2.5. In Vivo Bone Metastasis Models
2.6. μCT Analyses
2.7. FACS Analysis of Immune Cells in Bone Metastasis
2.8. Neutrophils and CD8+ T Cells Isolation
2.9. ChIP Assay
2.10. Cytokine Antibody Array
2.11. Generation of siRNAs and Plasmid Constructs
2.12. Cell Culture and Treatment
2.13. Cell Migration and Invasion Assay
2.14. Plate Colony Formation Assay
2.15. Cell Counting Kit-8 Assay
2.16. Western Blot Analysis
2.17. Statistical Analysis
3. Results
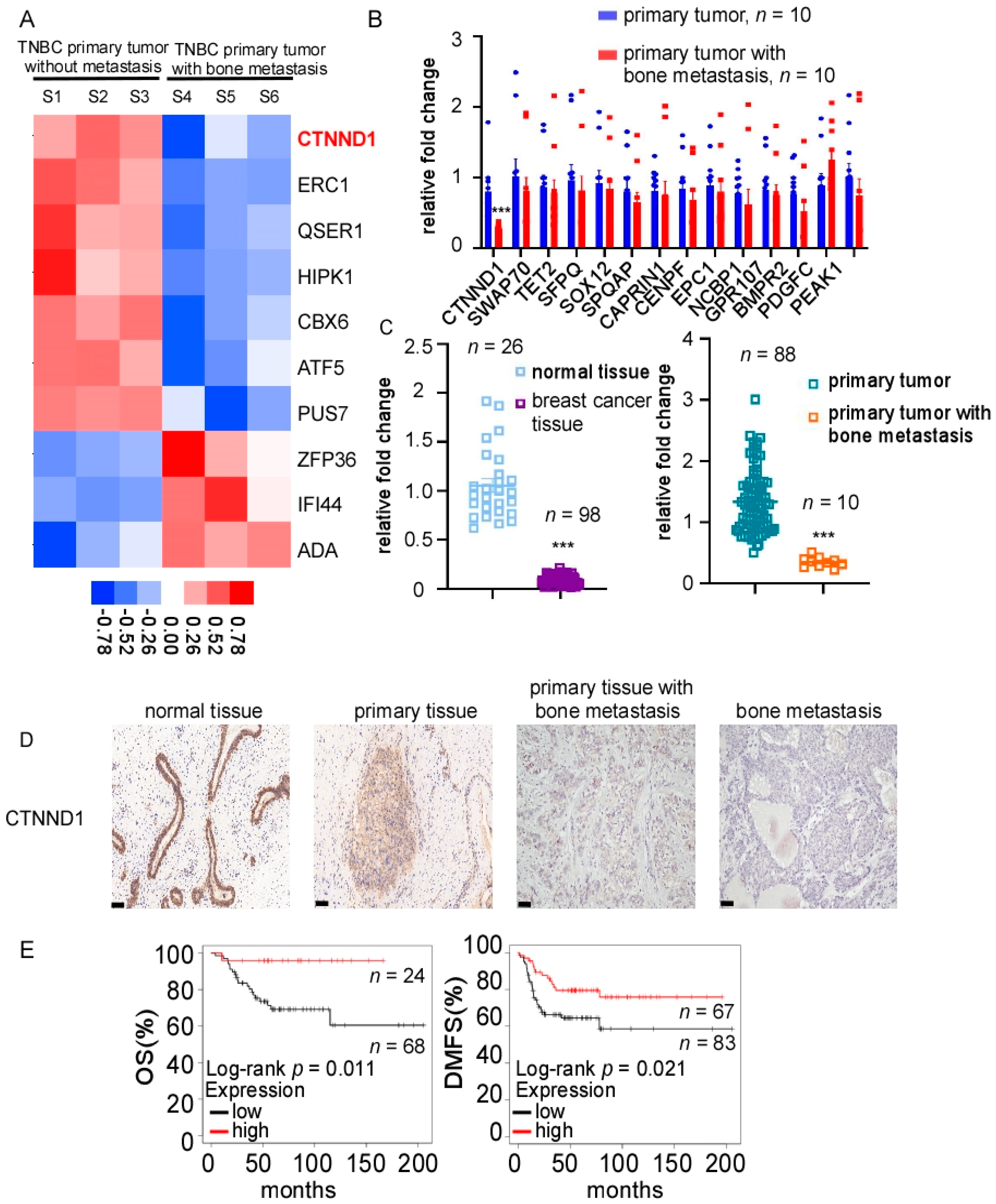
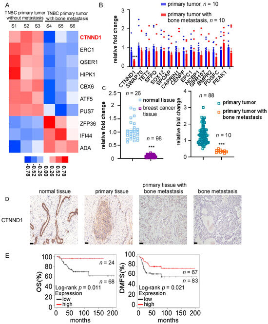
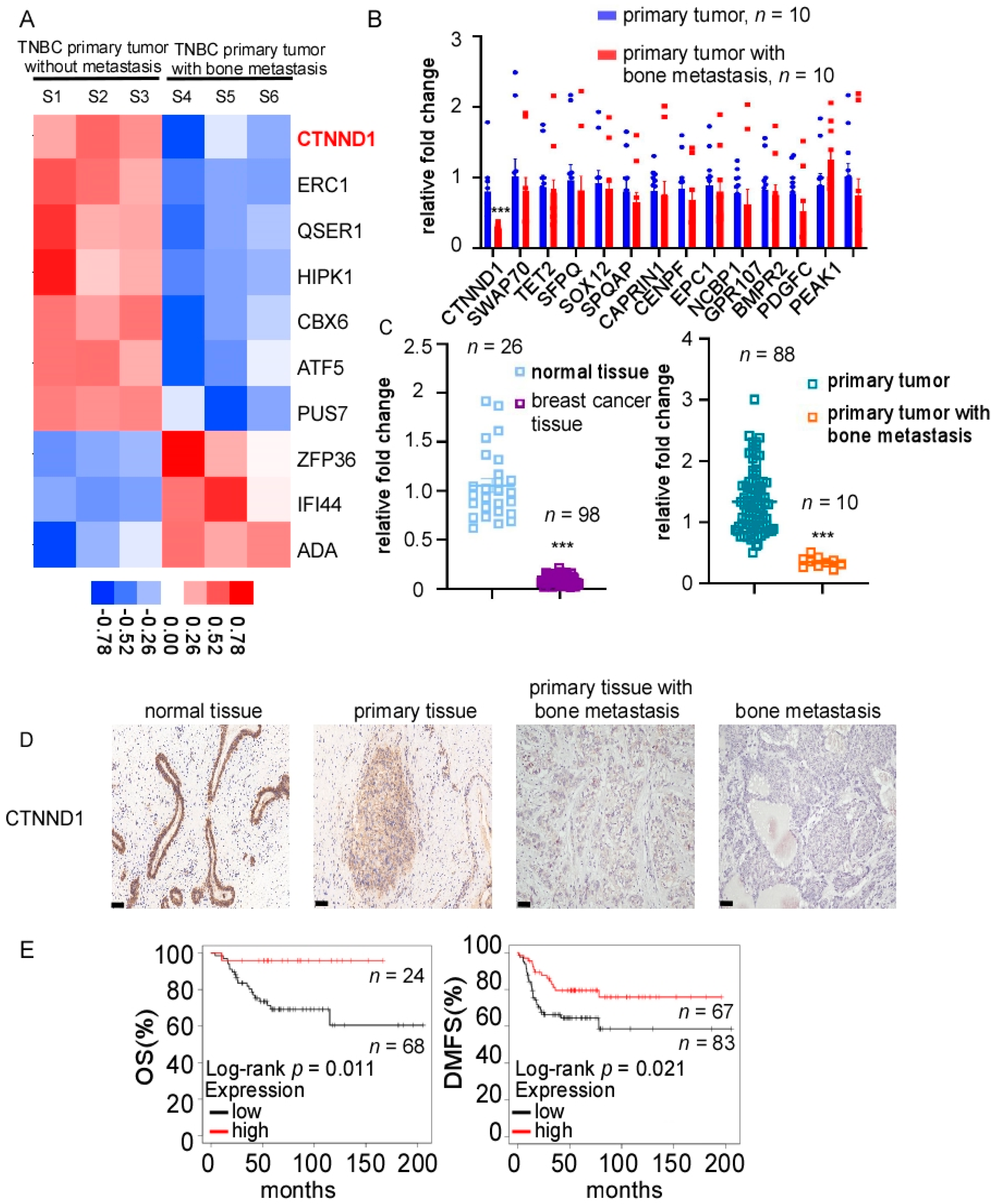
3.1. Reduction of CTNND1 In-Bone-Metastatic Tumors of TNBC Patients
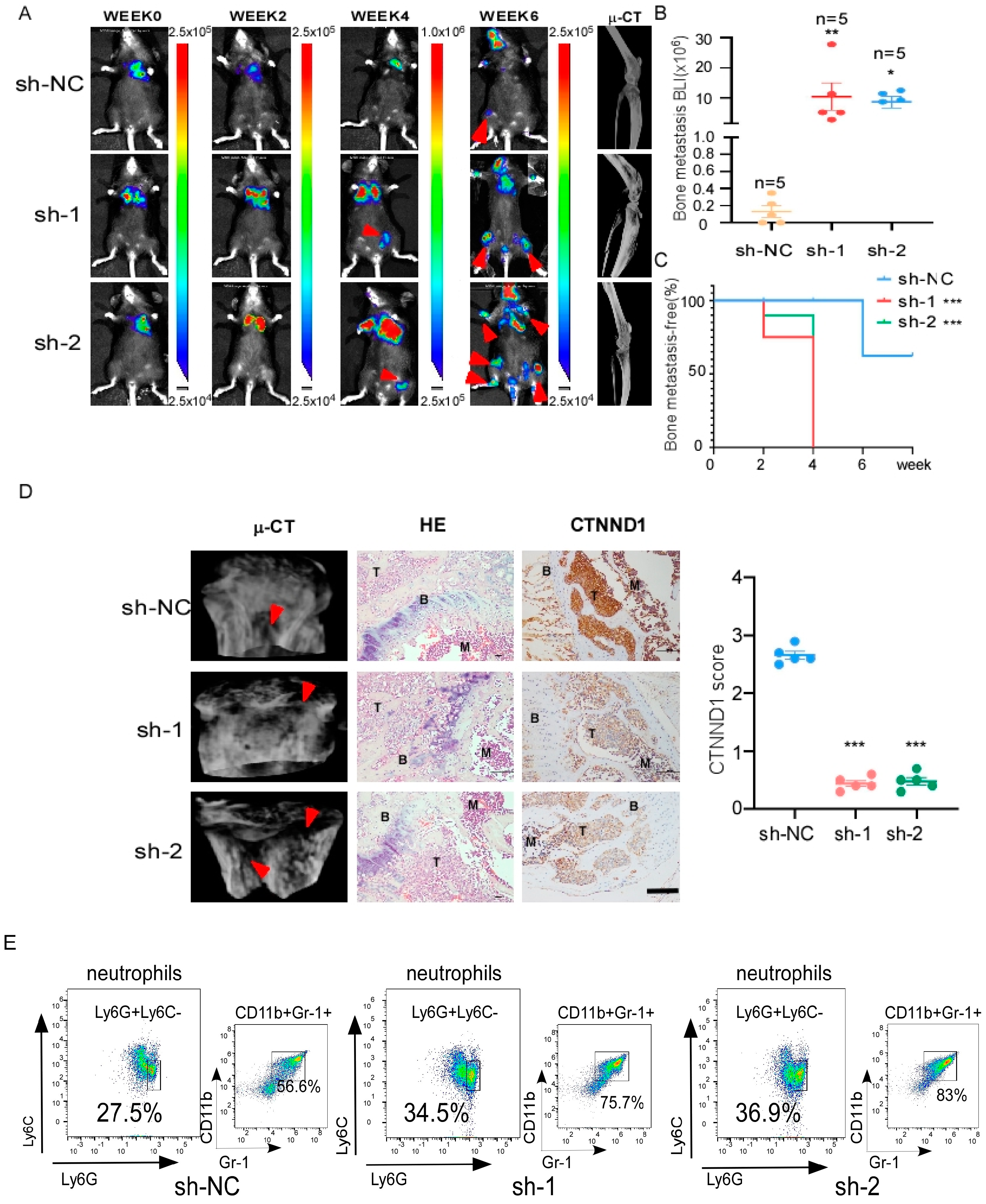
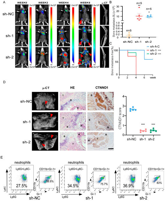
3.2. Decreased CTNND1 Promotes TNBC Bone Metastasis and Neutrophils Infiltration in Bone
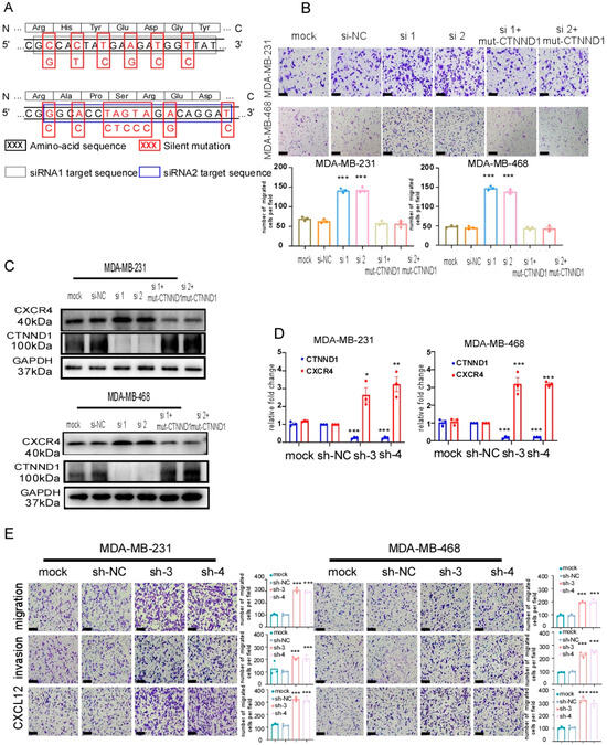
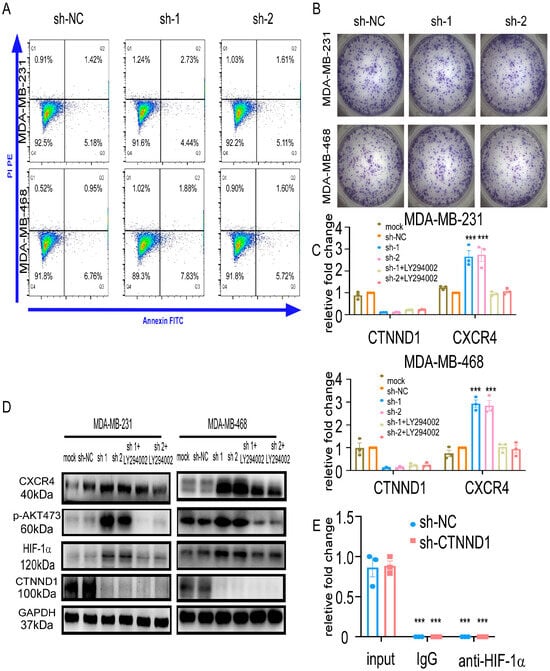
3.3. CTNND1 Mediatesthe Migration and Invasion in TNBC Cells
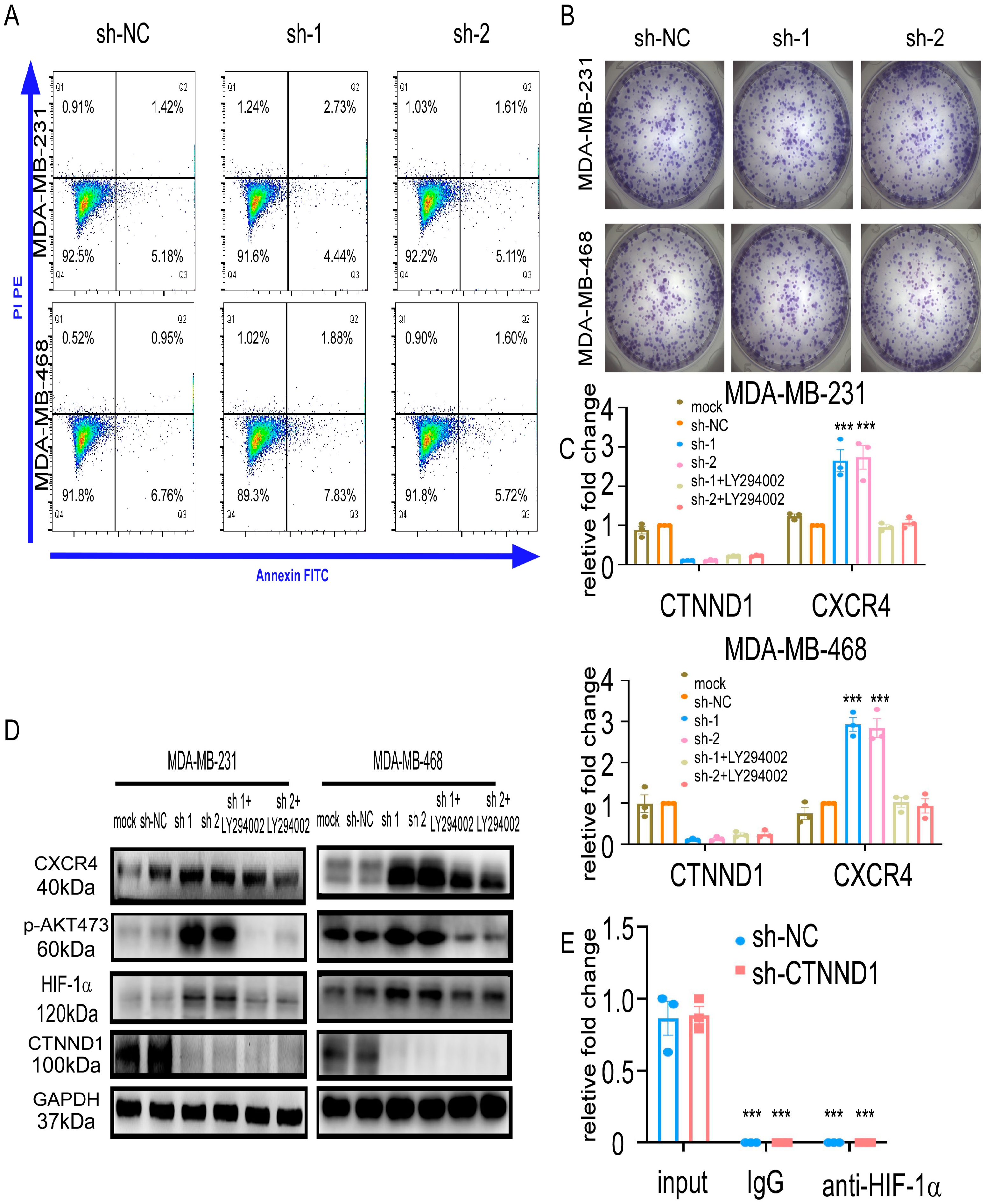
3.4. CTNND1 Downregulation Promotes TNBC Recruitment to Bone via Upregulating CXCR4
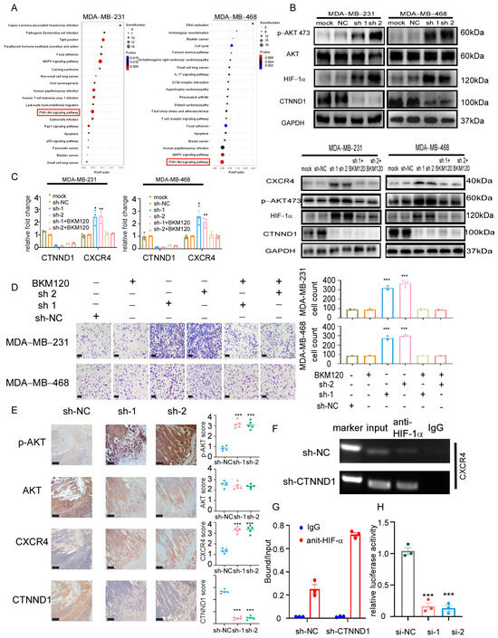
3.5. Knocking Down CTNND1 Upregulates CXCR4 via PI3K/AKT/HIF-1α Pathway
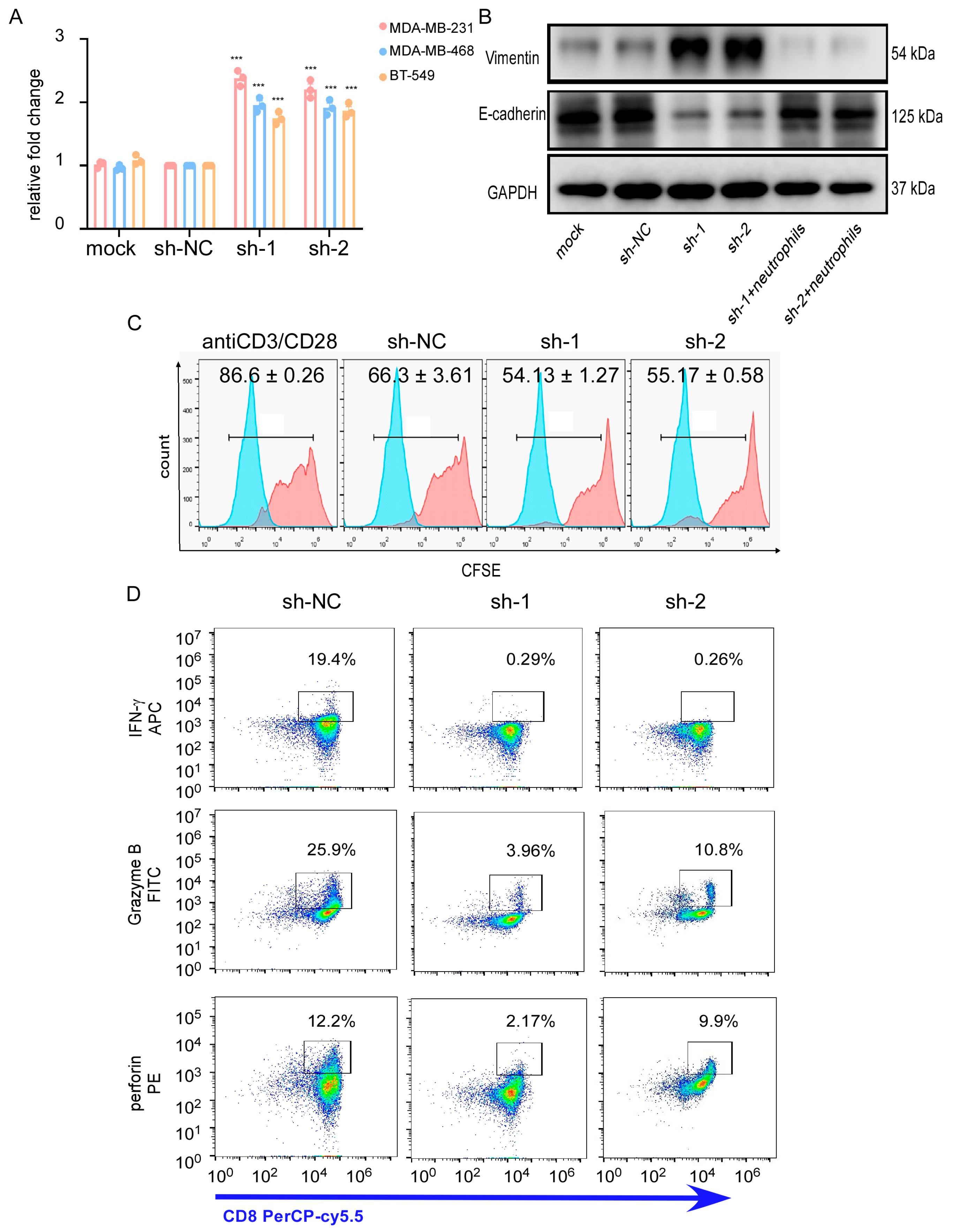
3.6. Neutrophils Infiltration Promotes Survival of the Downexpressing-CTNND1 Cells in Bone
4. Discussion
5. Conclusions
Supplementary Materials
Author Contributions
Funding
Institutional Review Board Statement
Informed Consent Statement
Data Availability Statement
Conflicts of Interest
Appendix A
| Gene | Species | Forward Primer (5′–3′) | Reverse Primer (3′–5′) |
|---|---|---|---|
| β-actin | Homo Sapiens | AGCGGGAAATCGTGCGTGAC | CAGGAAGGAAGGCTGGAAGAGT |
| CXCR4 | Homo Sapiens | TCGTCCACGCCACCAA | GCAGGATAAGGCCAACCAT |
| CTNND1 | Homo Sapiens | GCATTGAGGAGCGGTAT | CGAGGGTCAGAGGGTGT |
| IL-8 | Homo Sapiens | ACATACTCCAAACCTTTCCACC | AAAAACTTCTCCACAACCCTCT |
| GM-CSF | Homo Sapiens | GGTCATCTTGGAGGGACCAA | CCATGCCTGTATCAGGGTCAG |
| G-CSF | Homo Sapiens | GCTGCTTGAGCCAACTCCATA | GAACGCGGTACGACACCTC |
| VEGF | Homo Sapiens | ATCTCTCACCAGGAAAGACTGA | AAGAAAAATAAAATGGCGAATC |
| IL-6 | Homo Sapiens | GGGAGAGGGAGCGATAAACA | AGAAGGCAACTGGACCGAAG |
| HIF-1α | Homo Sapiens | AAGACACAGAAGCAAAGAACCC | ACTCAAAGCGACAGATAACACG |
| CXCR7 | Homo Sapiens | GTCTGCGTCCAACAATGAGA | GAACGGCAAAGCCCAAG |
| RANKL | Homo Sapiens | GAAATGCTGGGGTGGTAG | GGCAGGAATGACGGTAAA |
| IL-11 | Homo Sapiens | GCTGCAAGGTCAAGATGGTT | GGCTGGGTGGCGTTCTA |
| IGF-1 | Homo Sapiens | TTTGCCCTCTGCCTGTTT | GCATCTTTCAGCTTTCCTCC |
| PTHrP | Homo Sapiens | TTACGGCGACGATTCTTCCT | CTCCACCTTGTTAGTTTCCTGAGTT |
| Jagged-1 | Homo Sapiens | TAATGGTTATCGCTGTATCTGTCC | AGTTCTTGCCCTCATAGTCCTC |
| OPG | Homo Sapiens | GTGTGCGAATGCAAGGAAGG | CCACTCCAAATCCAGGAGGG |
| CXCR3 | Homo Sapiens | CCACCTAGCTGTAGCAGACAC | AGGGCTCCTGCGTAGAAGTT |
| TNF-α | Homo Sapiens | ATGTCTGGCACATGGAAGGTG | GGAACTGTTGGGGAGAAGGAG |
| SWAP70 | Homo Sapiens | GTGGCTGCGGAGGTTGAG | CCTTGAGCTGGGACTTGGAG |
| TET2 | Homo Sapiens | GCAGCACACCCTCTCAAGAT | GTCCTATTGGCTGCTGCTGA |
| SFPQ | Homo Sapiens | AGCGATGTCGGTTGTTTGTTG | AGCGAACTCGAAGCTGTCTAC |
| SOX12 | Homo Sapiens | CTGGAGTGGTGGGATTGGTC | GGGTGTCAGAGGGACAAAGG |
| SPQAP | Homo Sapiens | CCAGGTAAGAGCCCTGTTCA | AGGGGCGAGACAAGTAGAGA |
| CAPRIN1 | Homo Sapiens | CACGTCGGGAGCAGCTTATG | CAGGTCAGTCCGCACTTCATC |
| CENPF | Homo Sapiens | TGGAAGCACTGATCACCTGT | CCCACATACAAACAGAGATTGTGA |
| EPC1 | Homo Sapiens | TGGCAGTGGGAAAACCCTTT | AGGTGGCATAGGCAGCATTT |
| NCBP1 | Homo Sapiens | GTTGCACGCCTATTACCTGAG | GGACCAAATACACGGCTTCATTA |
| GPR107 | Homo Sapiens | AGGGCTTCCCTATCGAAGG | CCAGTGCCAATGAGTGCAAT |
| BMPR2 | Homo Sapiens | GACAGGAGACCGTAAACAAGG | CCATATCGACCTCGGCCAATC |
| PDGFC | Homo Sapiens | TGAGCCTTCTCTGCCTCTTG | ACCATACCACCTATCACCAAGC |
| PEAK1 | Homo Sapiens | TAGTGGCAGATGGGCAAAGTA | TGTTTCGGTTCCACCCTATGA |
| CTNND1 | mouse | TCCTATCCTCCCAGACCCTAC | ATAAAAAGTTCCCCCCACACC |
Appendix B



References
- Sung, H.; Ferlay, J.; Siegel, R.L.; Laversanne, M.; Soerjomataram, I.; Jemal, A.; Bray, F. Global Cancer Statistics 2020: GLOBOCAN Estimates of Incidence and Mortality Worldwide for 36 Cancers in 185 Countries. CA Cancer J. Clin. 2021, 71, 209–249. [Google Scholar] [CrossRef] [PubMed]
- Tahara, R.K.; Brewer, T.M.; Theriault, R.L.; Ueno, N.T. Bone Metastasis of Breast Cancer. Adv. Exp. Med. Biol. 2019, 1152, 105–129. [Google Scholar] [CrossRef] [PubMed]
- Al-Mahmood, S.; Sapiezynski, J.; Garbuzenko, O.B.; Minko, T. Metastatic and triple-negative breast cancer: Challenges and treatment options. Drug Deliv. Transl. Res. 2018, 8, 1483–1507. [Google Scholar] [CrossRef]
- Brook, N.; Brook, E.; Dharmarajan, A.; Dass, C.R.; Chan, A. Breast cancer bone metastases: Pathogenesis and therapeutic targets. Int. J. Biochem. Cell Biol. 2018, 96, 63–78. [Google Scholar] [CrossRef] [PubMed]
- Hofbauer, L.C.; Bozec, A.; Rauner, M.; Jakob, F.; Perner, S.; Pantel, K. Novel approaches to target the microenvironment of bone metastasis. Nat. Rev. Clin. Oncol. 2021, 18, 488–505. [Google Scholar] [CrossRef] [PubMed]
- Esteva, F.J.; Hubbard-Lucey, V.M.; Tang, J.; Pusztai, L. Immunotherapy and targeted therapy combinations in metastatic breast cancer. Lancet Oncol. 2019, 20, e175–e186. [Google Scholar] [CrossRef]
- Carey, L.; Winer, E.; Viale, G.; Cameron, D.; Gianni, L. Triple-negative breast cancer: Disease entity or title of convenience? Nat. Rev. Clin. Oncol. 2010, 7, 683–692. [Google Scholar] [CrossRef] [PubMed]
- Liang, Y.; Zhang, H.; Song, X.; Yang, Q. Metastatic heterogeneity of breast cancer: Molecular mechanism and potential therapeutic targets. Semin. Cancer Biol. 2020, 60, 14–27. [Google Scholar] [CrossRef] [PubMed]
- Lin, Y.; Yin, W.; Yan, T.; Zhou, L.; Di, G.; Wu, J.; Shen, Z.; Shao, Z.; Lu, J. Site-specific relapse pattern of the triple negative tumors in Chinese breast cancer patients. BMC Cancer 2009, 9, 342. [Google Scholar] [CrossRef] [PubMed]
- Reynolds, A.B. p120-catenin: Past and present. Biochim. Biophys. Acta 2007, 1773, 2–7. [Google Scholar] [CrossRef]
- Kourtidis, A.; Lu, R.; Pence, L.J.; Anastasiadis, P.Z. A central role for cadherin signaling in cancer. Exp. Cell Res. 2017, 358, 78–85. [Google Scholar] [CrossRef] [PubMed]
- Schackmann, R.C.; Tenhagen, M.; van de Ven, R.A.; Derksen, P.W. p120-catenin in cancer—Mechanisms, models and opportunities for intervention. J. Cell Sci. 2013, 126, 3515–3525. [Google Scholar] [CrossRef]
- Bartlett, J.D.; Dobeck, J.M.; Tye, C.E.; Perez-Moreno, M.; Stokes, N.; Reynolds, A.B.; Fuchs, E.; Skobe, Z. Targeted p120-catenin ablation disrupts dental enamel development. PloS ONE 2010, 5, e12703. [Google Scholar] [CrossRef] [PubMed]
- Hu, G. p120-Catenin: A novel regulator of innate immunity and inflammation. Crit. Rev. Immunol. 2012, 32, 127–138. [Google Scholar] [CrossRef] [PubMed]
- Pieters, T.; Sanders, E.; Tian, H.; van Hengel, J.; van Roy, F. Neural defects caused by total and Wnt1-Cre mediated ablation of p120ctn in mice. BMC Dev. Biol. 2020, 20, 17. [Google Scholar] [CrossRef] [PubMed]
- Chetty, R.; Jain, D.; Serra, S. p120 catenin reduction and cytoplasmic relocalization leads to dysregulation of E-cadherin in solid pseudopapillary tumors of the pancreas. Am. J. Clin. Pathol. 2008, 130, 71–76. [Google Scholar] [CrossRef] [PubMed]
- Ding, X.; Wang, X.; Lu, S.; Gao, X.; Ju, S. P120-Catenin and Its Phosphorylation On Tyr228 Inhibits Proliferation And Invasion In Colon Adenocarcinoma Cells. OncoTargets Ther. 2019, 12, 10213–10225. [Google Scholar] [CrossRef] [PubMed]
- Ilina, O.; Gritsenko, P.G.; Syga, S.; Lippoldt, J.; la Porta, C.A.M.; Chepizhko, O.; Grosser, S.; Vullings, M.; Bakker, G.J.; Starruß, J.; et al. Cell-cell adhesion and 3D matrix confinement determine jamming transitions in breast cancer invasion. Nat. Cell Biol. 2020, 22, 1103–1115. [Google Scholar] [CrossRef] [PubMed]
- Sato, T.; Shibata, W.; Maeda, S. Adhesion molecules and pancreatitis. J. Gastroenterol. 2019, 54, 99–107. [Google Scholar] [CrossRef] [PubMed]
- Silva Neto, B.; Smith, G.L.; Mandeville, J.A.; Vanni, A.J.; Wotkowicz, C.; Rieger-Christ, K.M.; Baumgart, E.; Jacobs, M.A.; Cohen, M.S.; Zeheb, R.; et al. Prognostic significance of altered p120 ctn expression in bladder cancer. BJU Int. 2008, 101, 746–752. [Google Scholar] [CrossRef]
- Venhuizen, J.H.; Span, P.N.; van den Dries, K.; Sommer, S.; Friedl, P.; Zegers, M.M. P120 Catenin Isoforms Differentially Associate with Breast Cancer Invasion and Metastasis. Cancers 2019, 11, 1459. [Google Scholar] [CrossRef]
- Ren, G.; Esposito, M.; Kang, Y. Bone metastasis and the metastatic niche. J. Mol. Med. 2015, 93, 1203–1212. [Google Scholar] [CrossRef] [PubMed]
- Mittal, S.; Brown, N.J.; Holen, I. The breast tumor microenvironment: Role in cancer development, progression and response to therapy. Expert Rev. Mol. Diagn. 2018, 18, 227–243. [Google Scholar] [CrossRef] [PubMed]
- Müller, A.; Homey, B.; Soto, H.; Ge, N.; Catron, D.; Buchanan, M.E.; McClanahan, T.; Murphy, E.; Yuan, W.; Wagner, S.N.; et al. Involvement of chemokine receptors in breast cancer metastasis. Nature 2001, 410, 50–56. [Google Scholar] [CrossRef] [PubMed]
- Yang, M.; Zeng, C.; Li, P.; Qian, L.; Ding, B.; Huang, L.; Li, G.; Jiang, H.; Gong, N.; Wu, W. Impact of CXCR4 and CXCR7 knockout by CRISPR/Cas9 on the function of triple-negative breast cancer cells. OncoTargets Ther. 2019, 12, 3849–3858. [Google Scholar] [CrossRef] [PubMed]
- Zhang, S.; Xu, Y.; Xie, C.; Ren, L.; Wu, G.; Yang, M.; Wu, X.; Tang, M.; Hu, Y.; Li, Z.; et al. RNF219/α-Catenin/LGALS3 Axis Promotes Hepatocellular Carcinoma Bone Metastasis and Associated Skeletal Complications. Adv. Sci. 2021, 8, 2001961. [Google Scholar] [CrossRef] [PubMed]
- Schalper, K.A.; Carleton, M.; Zhou, M.; Chen, T.; Feng, Y.; Huang, S.P.; Walsh, A.M.; Baxi, V.; Pandya, D.; Baradet, T.; et al. Elevated serum interleukin-8 is associated with enhanced intratumor neutrophils and reduced clinical benefit of immune-checkpoint inhibitors. Nat. Med. 2020, 26, 688–692. [Google Scholar] [CrossRef]
- Wolach, B.; van der Laan, L.J.; Maianski, N.A.; Tool, A.T.; van Bruggen, R.; Roos, D.; Kuijpers, T.W. Growth factors G-CSF and GM-CSF differentially preserve chemotaxis of neutrophils aging in vitro. Exp. Hematol. 2007, 35, 541–550. [Google Scholar] [CrossRef] [PubMed]
- Kurley, S.J.; Tischler, V.; Bierie, B.; Novitskiy, S.V.; Noske, A.; Varga, Z.; Zürrer-Härdi, U.; Brandt, S.; Carnahan, R.H.; Cook, R.S.; et al. A requirement for p120-catenin in the metastasis of invasive ductal breast cancer. J. Cell Sci. 2021, 134, jcs250639. [Google Scholar] [CrossRef] [PubMed]
- Kilgour, E.; Rothwell, D.G.; Brady, G.; Dive, C. Liquid Biopsy-Based Biomarkers of Treatment Response and Resistance. Cancer Cell 2020, 37, 485–495. [Google Scholar] [CrossRef]
- Xiao, Y.; Cong, M.; Li, J.; He, D.; Wu, Q.; Tian, P.; Wang, Y.; Yang, S.; Liang, C.; Liang, Y.; et al. Cathepsin C promotes breast cancer lung metastasis by modulating neutrophil infiltration and neutrophil extracellular trap formation. Cancer Cell 2021, 39, 423–437. [Google Scholar] [CrossRef] [PubMed]
- Yang, L.; Liu, Q.; Zhang, X.; Liu, X.; Zhou, B.; Chen, J.; Huang, D.; Li, J.; Li, H.; Chen, F.; et al. DNA of neutrophil extracellular traps promotes cancer metastasis via CCDC25. Nature 2020, 583, 133–138. [Google Scholar] [CrossRef] [PubMed]






Publisher’s Note: MDPI stays neutral with regard to jurisdictional claims in published maps and institutional affiliations. |
© 2021 by the authors. Licensee MDPI, Basel, Switzerland. This article is an open access article distributed under the terms and conditions of the Creative Commons Attribution (CC BY) license (https://creativecommons.org/licenses/by/4.0/).
Share and Cite
Lin, Q.; Fang, X.; Liang, G.; Luo, Q.; Cen, Y.; Shi, Y.; Jia, S.; Li, J.; Yang, W.; Sanders, A.J.; et al. Silencing CTNND1 Mediates Triple-Negative Breast Cancer Bone Metastasis via Upregulating CXCR4/CXCL12 Axis and Neutrophils Infiltration in Bone. Cancers 2021, 13, 5703. https://doi.org/10.3390/cancers13225703
Lin Q, Fang X, Liang G, Luo Q, Cen Y, Shi Y, Jia S, Li J, Yang W, Sanders AJ, et al. Silencing CTNND1 Mediates Triple-Negative Breast Cancer Bone Metastasis via Upregulating CXCR4/CXCL12 Axis and Neutrophils Infiltration in Bone. Cancers. 2021; 13(22):5703. https://doi.org/10.3390/cancers13225703
Chicago/Turabian StyleLin, Qun, Xiaolin Fang, Gehao Liang, Qing Luo, Yinghuan Cen, Yu Shi, Shijie Jia, Juanmei Li, Wenqian Yang, Andrew J. Sanders, and et al. 2021. "Silencing CTNND1 Mediates Triple-Negative Breast Cancer Bone Metastasis via Upregulating CXCR4/CXCL12 Axis and Neutrophils Infiltration in Bone" Cancers 13, no. 22: 5703. https://doi.org/10.3390/cancers13225703
APA StyleLin, Q., Fang, X., Liang, G., Luo, Q., Cen, Y., Shi, Y., Jia, S., Li, J., Yang, W., Sanders, A. J., Gong, C., & Jiang, W. (2021). Silencing CTNND1 Mediates Triple-Negative Breast Cancer Bone Metastasis via Upregulating CXCR4/CXCL12 Axis and Neutrophils Infiltration in Bone. Cancers, 13(22), 5703. https://doi.org/10.3390/cancers13225703

