Tumor-Suppressive miR-192-5p Has Prognostic Value in Pancreatic Ductal Adenocarcinoma
Abstract
1. Introduction
2. Results
2.1. Expression of miR-192-5p and EMT-Related Proteins in Tumor Cells of PDAC
2.2. Transient Transfection of PDAC Cells with miR-192-5p Mimic
2.3. Clinicopathological Patient Data
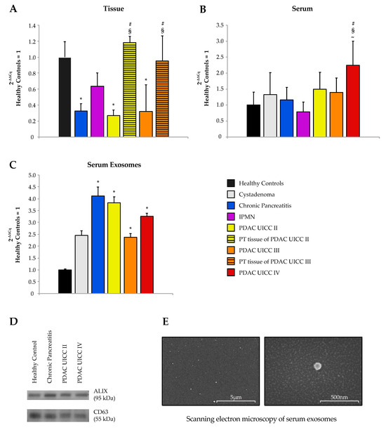
2.4. Expression of miR-192-5p in Tumoral and Peritumoral Tissue
2.5. Expression of Epithelial and Mesenchymal Markers in Pancreatic Tissue
2.6. Expression of miR-192-5p in Blood Serum and Serum Exosomes
2.7. Diagnostic Analysis of Tissue and Circulating miR-192-5p
2.8. Prognostic Value of Tissue and Circulating miR-192-5p
3. Discussion
4. Materials and Methods
4.1. Cell Culture and Transient Transfection
4.2. Western Blotting
4.3. Patients
4.4. Collection of Tissue, Blood Serum, and Serum Exosomes
4.5. Detection of Serum Exosomes by Scanning Electron Microscopy
4.6. Isolation and Quantification of RNA
4.7. Quantification of miR-192-5p-Expression by RT-qRT-PCR
4.8. Tissue Microarray and Immunohistochemistry
4.9. Statistics
5. Conclusions
Supplementary Materials
Author Contributions
Funding
Acknowledgments
Conflicts of Interest
References
- Siegel, R.L.; Miller, K.D.; Jemal, A. Cancer statistics, 2020. CA Cancer J. Clin. 2020, 70, 7–30. [Google Scholar] [CrossRef]
- Hidalgo, M. Pancreatic cancer. N. Engl. J. Med. 2010, 362, 1605–1617. [Google Scholar] [CrossRef]
- Conroy, T.; Desseigne, F.; Ychou, M.; Bouché, O.; Guimbaud, R.; Bécouarn, Y.; Adenis, A.; Raoul, J.-L.; Gourgou-Bourgade, S.; de la Fouchardière, C. FOLFIRINOX versus gemcitabine for metastatic pancreatic cancer. N. Engl. J. Med. 2011, 364, 1817–1825. [Google Scholar] [CrossRef] [PubMed]
- Oettle, H.; Neuhaus, P.; Hochhaus, A.; Hartmann, J.T.; Gellert, K.; Ridwelski, K.; Niedergethmann, M.; Zulke, C.; Fahlke, J.; Arning, M.B.; et al. Adjuvant chemotherapy with gemcitabine and long-term outcomes among patients with resected pancreatic cancer: The CONKO-001 randomized trial. JAMA 2013, 310, 1473–1481. [Google Scholar] [CrossRef]
- Conroy, T.; Hammel, P.; Hebbar, M.; Ben Abdelghani, M.; Wei, A.C.; Raoul, J.L.; Chone, L.; Francois, E.; Artru, P.; Biagi, J.J.; et al. FOLFIRINOX or Gemcitabine as Adjuvant Therapy for Pancreatic Cancer. N. Engl. J. Med. 2018, 379, 2395–2406. [Google Scholar] [CrossRef] [PubMed]
- Ballehaninna, U.K.; Chamberlain, R.S. Biomarkers for pancreatic cancer: Promising new markers and options beyond CA 19-9. Tumor Biol. 2013, 34, 3279–3292. [Google Scholar] [CrossRef] [PubMed]
- Lin, S.; Gregory, R.I. MicroRNA biogenesis pathways in cancer. Nat. Rev. Cancer 2015, 15, 321–333. [Google Scholar] [CrossRef] [PubMed]
- Calin, G.A.; Croce, C.M. MicroRNA signatures in human cancers. Nat. Rev. Cancer 2006, 6, 857–866. [Google Scholar] [CrossRef]
- Rachagani, S.; Macha, M.A.; Heimann, N.; Seshacharyulu, P.; Haridas, D.; Chugh, S.; Batra, S.K. Clinical implications of miRNAs in the pathogenesis, diagnosis and therapy of pancreatic cancer. Adv. Drug Deliv. Rev. 2015, 81, 16–33. [Google Scholar] [CrossRef]
- Bartel, D.P. MicroRNAs: Genomics, biogenesis, mechanism, and function. Cell 2004, 116, 281–297. [Google Scholar] [CrossRef]
- Rupaimoole, R.; Slack, F.J. MicroRNA therapeutics: Towards a new era for the management of cancer and other diseases. Nat. Rev. Drug Discov. 2017, 16, 203–222. [Google Scholar] [CrossRef]
- Matsui, M.; Corey, D.R. Non-coding RNAs as drug targets. Nat. Rev. Drug Discov. 2017, 16, 167–179. [Google Scholar] [CrossRef]
- Dhayat, S.A.; Traeger, M.M.; Rehkaemper, J.; Stroese, A.J.; Steinestel, K.; Wardelmann, E.; Kabar, I.; Senninger, N. Clinical Impact of Epithelial-to-Mesenchymal Transition Regulating MicroRNAs in Pancreatic Ductal Adenocarcinoma. Cancers 2018, 10, 328. [Google Scholar] [CrossRef]
- Krebs, A.M.; Mitschke, J.; Lasierra Losada, M.; Schmalhofer, O.; Boerries, M.; Busch, H.; Boettcher, M.; Mougiakakos, D.; Reichardt, W.; Bronsert, P.; et al. The EMT-activator Zeb1 is a key factor for cell plasticity and promotes metastasis in pancreatic cancer. Nat. Cell Biol. 2017, 19, 518–529. [Google Scholar] [CrossRef] [PubMed]
- Frampton, A.E.; Castellano, L.; Colombo, T.; Giovannetti, E.; Krell, J.; Jacob, J.; Pellegrino, L.; Roca-Alonso, L.; Funel, N.; Gall, T.M.; et al. MicroRNAs cooperatively inhibit a network of tumor suppressor genes to promote pancreatic tumor growth and progression. Gastroenterology 2014, 146, 268–277.e218. [Google Scholar] [CrossRef] [PubMed]
- Dhayat, S.A.; Mardin, W.A.; Seggewiss, J.; Strose, A.J.; Matuszcak, C.; Hummel, R.; Senninger, N.; Mees, S.T.; Haier, J. MicroRNA Profiling Implies New Markers of Gemcitabine Chemoresistance in Mutant p53 Pancreatic Ductal Adenocarcinoma. PLoS ONE 2015, 10, e0143755. [Google Scholar] [CrossRef] [PubMed]
- Schultz, N.A.; Dehlendorff, C.; Jensen, B.V.; Bjerregaard, J.K.; Nielsen, K.R.; Bojesen, S.E.; Calatayud, D.; Nielsen, S.E.; Yilmaz, M.; Hollander, N.H.; et al. MicroRNA biomarkers in whole blood for detection of pancreatic cancer. JAMA 2014, 311, 392–404. [Google Scholar] [CrossRef] [PubMed]
- Johansen, J.S.; Calatayud, D.; Albieri, V.; Schultz, N.A.; Dehlendorff, C.; Werner, J.; Jensen, B.V.; Pfeiffer, P.; Bojesen, S.E.; Giese, N.; et al. The potential diagnostic value of serum microRNA signature in patients with pancreatic cancer. Int. J. Cancer 2016, 139, 2312–2324. [Google Scholar] [CrossRef]
- Thery, C.; Zitvogel, L.; Amigorena, S. Exosomes: Composition, biogenesis and function. Nat. Rev. Immunol. 2002, 2, 569–579. [Google Scholar] [CrossRef] [PubMed]
- Qian, L.; Yu, S.; Chen, Z.; Meng, Z.; Huang, S.; Wang, P. Functions and clinical implications of exosomes in pancreatic cancer. Biochim. Biophys. Acta Rev. Cancer 2019, 1871, 75–84. [Google Scholar] [CrossRef] [PubMed]
- Que, R.; Ding, G.; Chen, J.; Cao, L. Analysis of serum exosomal microRNAs and clinicopathologic features of patients with pancreatic adenocarcinoma. World J. Surg. Oncol. 2013, 11, 219. [Google Scholar] [CrossRef] [PubMed]
- Madhavan, B.; Yue, S.; Galli, U.; Rana, S.; Gross, W.; Muller, M.; Giese, N.A.; Kalthoff, H.; Becker, T.; Buchler, M.W.; et al. Combined evaluation of a panel of protein and miRNA serum-exosome biomarkers for pancreatic cancer diagnosis increases sensitivity and specificity. Int. J. Cancer 2015, 136, 2616–2627. [Google Scholar] [CrossRef]
- Lai, X.; Wang, M.; McElyea, S.D.; Sherman, S.; House, M.; Korc, M. A microRNA signature in circulating exosomes is superior to exosomal glypican-1 levels for diagnosing pancreatic cancer. Cancer Lett. 2017, 393, 86–93. [Google Scholar] [CrossRef] [PubMed]
- Xu, Y.F.; Hannafon, B.N.; Zhao, Y.D.; Postier, R.G.; Ding, W.Q. Plasma exosome miR-196a and miR-1246 are potential indicators of localized pancreatic cancer. Oncotarget 2017, 8, 77028–77040. [Google Scholar] [CrossRef] [PubMed]
- Goto, T.; Fujiya, M.; Konishi, H.; Sasajima, J.; Fujibayashi, S.; Hayashi, A.; Utsumi, T.; Sato, H.; Iwama, T.; Ijiri, M.; et al. An elevated expression of serum exosomal microRNA-191, -21, -451a of pancreatic neoplasm is considered to be efficient diagnostic marker. BMC Cancer 2018, 18, 116. [Google Scholar] [CrossRef] [PubMed]
- Takahasi, K.; Iinuma, H.; Wada, K.; Minezaki, S.; Kawamura, S.; Kainuma, M.; Ikeda, Y.; Shibuya, M.; Miura, F.; Sano, K. Usefulness of exosome-encapsulated microRNA-451a as a minimally invasive biomarker for prediction of recurrence and prognosis in pancreatic ductal adenocarcinoma. J. Hepatobiliary Pancreat. Sci. 2018, 25, 155–161. [Google Scholar] [CrossRef]
- Zhou, X.; Lu, Z.; Wang, T.; Huang, Z.; Zhu, W.; Miao, Y. Plasma miRNAs in diagnosis and prognosis of pancreatic cancer: A miRNA expression analysis. Gene 2018, 673, 181–193. [Google Scholar] [CrossRef]
- Zou, X.; Wei, J.; Huang, Z.; Zhou, X.; Lu, Z.; Zhu, W.; Miao, Y. Identification of a six-miRNA panel in serum benefiting pancreatic cancer diagnosis. Cancer Med. 2019, 8, 2810–2822. [Google Scholar] [CrossRef]
- Reese, M.; Flammang, I.; Yang, Z.; Dhayat, S.A. Potential of Exosomal microRNA-200b as Liquid Biopsy Marker in Pancreatic Ductal Adenocarcinoma. Cancers 2020, 12, 197. [Google Scholar] [CrossRef]
- Zhao, C.; Zhang, J.; Zhang, S.; Yu, D.; Chen, Y.; Liu, Q.; Shi, M.; Ni, C.; Zhu, M. Diagnostic and biological significance of microRNA-192 in pancreatic ductal adenocarcinoma. Oncol. Rep. 2013, 30, 276–284. [Google Scholar] [CrossRef]
- Botla, S.K.; Savant, S.; Jandaghi, P.; Bauer, A.S.; Mucke, O.; Moskalev, E.A.; Neoptolemos, J.P.; Costello, E.; Greenhalf, W.; Scarpa, A.; et al. Early Epigenetic Downregulation of microRNA-192 Expression Promotes Pancreatic Cancer Progression. Cancer Res. 2016, 76, 4149–4159. [Google Scholar] [CrossRef] [PubMed]
- Zhou, S.; Xiong, M.; Dai, G.; Yu, L.; Zhang, Z.; Chen, J.; Guo, W. MicroRNA-192-5p suppresses the initiation and progression of osteosarcoma by targeting USP1. Oncol. Lett. 2018, 15, 6947–6956. [Google Scholar] [CrossRef] [PubMed]
- Ji, D.; Jiang, L.; Li, Y. MiR-192-5p suppresses the growth of bladder cancer cells via targeting Yin Yang 1. Hum. Cell 2018, 31, 210–219. [Google Scholar] [CrossRef] [PubMed]
- Tavakolian, S.; Goudarzi, H.; Torfi, F.; Faghihloo, E. Evaluation of microRNA-9 and -192 expression levels as biomarkers in patients suffering from breast cancer. Biomed. Rep. 2020, 12, 30–34. [Google Scholar] [CrossRef]
- Chen, P.; Feng, Y.; Zhang, H.; Shi, X.; Li, B.; Ju, W.; Yu, X.; Zhang, N.; Luo, X. MicroRNA192 inhibits cell proliferation and induces apoptosis in human breast cancer by targeting caveolin 1. Oncol. Rep. 2019, 42, 1667–1676. [Google Scholar] [CrossRef]
- Murali Manohar, K.; Sasikala, M.; Kvsrr, Y.; Sunil, V.; Talukdar, R.; Murthy, H.; Ramji, C.; Rao, G.V.; Pradeep, R.; Reddy, D.N. Plasma microRNA192 in combination with serum CA19-9 as non-invasive prognostic biomarker in periampullary carcinoma. Tumour Biol. 2017, 39, 1010428317695018. [Google Scholar] [CrossRef]
- Zou, P.; Zhu, M.; Lian, C.; Wang, J.; Chen, Z.; Zhang, X.; Yang, Y.; Chen, X.; Cui, X.; Liu, J.; et al. miR-192-5p suppresses the progression of lung cancer bone metastasis by targeting TRIM44. Sci. Rep. 2019, 9, 19619. [Google Scholar] [CrossRef]
- Huang, Z.; Zhang, L.; Zhu, D.; Shan, X.; Zhou, X.; Qi, L.W.; Wu, L.; Zhu, J.; Cheng, W.; Zhang, H.; et al. A novel serum microRNA signature to screen esophageal squamous cell carcinoma. Cancer Med. 2017, 6, 109–119. [Google Scholar] [CrossRef]
- Huang, Q.; Hou, S.; Zhu, X.; Liu, S. MicroRNA-192 promotes the development of nasopharyngeal carcinoma through targeting RB1 and activating PI3K/AKT pathway. World J. Surg. Oncol. 2020, 18, 29. [Google Scholar] [CrossRef]
- Chen, Z.J.; Yan, Y.J.; Shen, H.; Zhou, J.J.; Yang, G.H.; Liao, Y.X.; Zeng, J.M.; Yang, T. miR-192 Is Overexpressed and Promotes Cell Proliferation in Prostate Cancer. Med. Princ. Pract. 2019, 28, 124–132. [Google Scholar] [CrossRef]
- Tseng, H.W.; Li, S.C.; Tsai, K.W. Metformin Treatment Suppresses Melanoma Cell Growth and Motility Through Modulation of microRNA Expression. Cancers 2019, 11, 209. [Google Scholar] [CrossRef] [PubMed]
- Zheng, X.F.; Liu, K.X.; Wang, X.M.; Zhang, R.; Li, X. MicroRNA192 acts as a tumor suppressor in colon cancer and simvastatin activates miR192 to inhibit cancer cell growth. Mol. Med. Rep. 2019, 19, 1753–1760. [Google Scholar] [CrossRef] [PubMed]
- Huang, Y.L.; Li, X.H.; Ma, H.; Yue, H.Y.; Hu, X.Y. Metabolites of intestinal microflora upregulate miR-192-5p to suppress proliferation of colon cancer cells via RhoA-ROCK-LIMK2 pathway. Eur. Rev. Med. Pharmacol. Sci. 2020, 24, 1794–1806. [Google Scholar] [CrossRef] [PubMed]
- Jin, H.; Qiao, F.; Wang, Y.; Xu, Y.; Shang, Y. Curcumin inhibits cell proliferation and induces apoptosis of human non-small cell lung cancer cells through the upregulation of miR-192-5p and suppression of PI3K/Akt signaling pathway. Oncol. Rep. 2015, 34, 2782–2789. [Google Scholar] [CrossRef] [PubMed]
- Xie, X.; Huang, N.; Zhang, Y.; Wei, X.; Gao, M.; Li, M.; Ning, J.; Liu, W.; Zhao, Q.; Wang, H.; et al. MiR-192-5p reverses cisplatin resistance by targeting ERCC3 and ERCC4 in SGC7901/DDP cells. J. Cancer 2019, 10, 1039–1051. [Google Scholar] [CrossRef]
- Zhang, Y.; He, Y.; Lu, L.L.; Zhou, Z.Y.; Wan, N.B.; Li, G.P.; He, X.; Deng, H.W. miRNA-192-5p impacts the sensitivity of breast cancer cells to doxorubicin via targeting peptidylprolyl isomerase A. Kaohsiung J. Med. Sci. 2019, 35, 17–23. [Google Scholar] [CrossRef]
- Li, Y.-C.; Yi, H.-M.; Chen, Z.-H.; Hu, Q.; Zhou, Y.-H.; Wen, J.-F. MicroRNA-192-5p Promote the Proliferation and Metastasis of Hepatocellular Carcinoma Cell by Targeting SEMA3A. Appl. Immunohistochem. Mol. Morphol. 2017, 25, 251–260. [Google Scholar] [CrossRef]
- Kumar, S.; Sharawat, S.K.; Ali, A.; Gaur, V.; Malik, P.S.; Mohan, A.; Guleria, R. Identification of differentially expressed circulating serum microRNA for the diagnosis and prognosis of Indian non-small cell lung cancer patients. Curr. Probl. Cancer 2020, 100540. [Google Scholar] [CrossRef]
- Zhang, J.; Zhao, C.Y.; Zhang, S.H.; Yu, D.H.; Chen, Y.; Liu, Q.H.; Shi, M.; Ni, C.R.; Zhu, M.H. Upregulation of miR-194 contributes to tumor growth and progression in pancreatic ductal adenocarcinoma. Oncol. Rep. 2014, 31, 1157–1164. [Google Scholar] [CrossRef]
- Geng, L.; Chaudhuri, A.; Talmon, G.; Wisecarver, J.L.; Are, C.; Brattain, M.; Wang, J. MicroRNA-192 suppresses liver metastasis of colon cancer. Oncogene 2014, 33, 5332–5340. [Google Scholar] [CrossRef]
- Vandewalle, C.; Comijn, J.; De Craene, B.; Vermassen, P.; Bruyneel, E.; Andersen, H.; Tulchinsky, E.; Van Roy, F.; Berx, G. SIP1/ZEB2 induces EMT by repressing genes of different epithelial cell-cell junctions. Nucleic Acids Res. 2005, 33, 6566–6578. [Google Scholar] [CrossRef] [PubMed]
- Amin, M.B.; Greene, F.L.; Edge, S.B.; Compton, C.C.; Gershenwald, J.E.; Brookland, R.K.; Meyer, L.; Gress, D.M.; Byrd, D.R.; Winchester, D.P. The Eighth Edition AJCC Cancer Staging Manual: Continuing to build a bridge from a population-based to a more “personalized” approach to cancer staging. CA Cancer J. Clin. 2017, 67, 93–99. [Google Scholar] [CrossRef] [PubMed]
- Livak, K.J.; Schmittgen, T.D. Analysis of relative gene expression data using real-time quantitative PCR and the 2−ΔΔCT Method. Methods 2001, 25, 402–408. [Google Scholar] [CrossRef] [PubMed]





| Category | Total | HC 1 | CA 2 | CP 3 | IPMN 4 | PDAC 5 UICC 6 | p 7 | ||
|---|---|---|---|---|---|---|---|---|---|
| II | III | IV | |||||||
| n | 168 | 19 | 19 | 38 | 11 | 30 | 28 | 23 | |
| Age (years) | 0.105 | ||||||||
| Median (range) | 64 (26–87) | 64 (43–87) | 66 (42–79) | 60 (34–80) | 73 (36–79) | 63 (42–82) | 67 (48–82) | 66 (26–80) | |
| <65 | 89 | 11 | 8 | 27 | 3 | 17 | 13 | 10 | |
| ≥65 | 79 | 8 | 11 | 11 | 8 | 13 | 15 | 13 | |
| Gender | 0.034 | ||||||||
| Female | 77 | 10 | 14 | 15 | 8 | 9 | 11 | 10 | |
| Male | 91 | 9 | 5 | 23 | 3 | 21 | 17 | 13 | |
| Body mass index (kg/m2) | 0.187 | ||||||||
| Median (range) | 25 (15.9–44.3) | 27.6 (23–36) | 26.8 (21.6–33.1) | 24.3 (18.5–44.3) | 22.4 (15.9–26.8) | 24.5 (17.1–34.1) | 24.8 (19–33) | 25 (16.7–44) | |
| <25 | 83 | 7 | 5 | 21 | 8 | 15 | 16 | 11 | |
| ≥25 | 85 | 12 | 14 | 17 | 3 | 15 | 12 | 12 | |
| Smoking | 0.315 | ||||||||
| No | 110 | 12 | 14 | 21 | 9 | 21 | 15 | 18 | |
| Yes | 58 | 7 | 5 | 17 | 2 | 9 | 13 | 5 | |
| Alcohol | 0.091 | ||||||||
| No | 150 | 19 | 18 | 29 | 11 | 27 | 24 | 22 | |
| Yes | 18 | 0 | 1 | 9 | 0 | 3 | 4 | 1 | |
| Pre-surgical diabetes mellitus | 0.539 | ||||||||
| No | 119 | 16 | 16 | 26 | 8 | 21 | 18 | 14 | |
| Yes | 49 | 3 | 3 | 12 | 3 | 9 | 10 | 9 | |
| Pre-surgical chronic pancreatitis | <0.001 | ||||||||
| No | 106 | 19 | 17 | 0 | 7 | 24 | 17 | 22 | |
| Yes | 62 | 0 | 2 | 38 | 4 | 6 | 11 | 1 | |
| Pre-surgical CA.19-9 8 (U/mL) | <0.001 | ||||||||
| Median (range) | 26.1 (0.6–17458) | 7.7 (6.8–12.8) | 8.7 (1.6–43) | 15.9 (2.4–375) | 19.1 (10–63.6) | 87.4 (0.6–3136) | 204.3 (2.6–17458) | 321.2 (2.4–17041) | |
| <30 | 73 | 19 | 9 | 19 | 7 | 8 | 6 | 5 | |
| ≥30 | 63 | 0 | 3 | 8 | 1 | 17 | 17 | 17 | |
| Pre-surgical CEA 9 (ng/mL) | 0.013 | ||||||||
| Median (range) | 1.5 (0.1–26.7) | 1 (0.4–1.3) | 1 (0.1–4.6) | 13 (0.2–6.3) | 0.9 (0.2–7.9) | 2.1 (0.2–10.8) | 2.1 (0.2–10.5) | 3 (0.6–26.7) | |
| <5 | 105 | 19 | 12 | 21 | 8 | 17 | 15 | 13 | |
| ≥5 | 15 | 0 | 0 | 1 | 0 | 3 | 6 | 5 | |
| Pre-surgical bilirubin (mg/dL) | 0.001 | ||||||||
| Median (range) | 0.6 (0.2–24.3) | 0.6 (0.2–1.6) | 0.6 (0.2–2.7) | 0.5 (0.2–1.4) | 0.5 (0.3–3.7) | 1 (0.2–10.8) | 0.9 (0.3–24.3) | 0.9 (0.3–5.9) | |
| <1.2 | 128 | 16 | 15 | 36 | 10 | 19 | 16 | 16 | |
| ≥1.2 | 37 | 1 | 3 | 2 | 1 | 11 | 12 | 7 | |
| Category | Overall Survival (OS) | Recurrence-Free Survival (RfS) | ||||||
|---|---|---|---|---|---|---|---|---|
| n 1 | Predicted Median OS (Months) | 95% CI 2 | p 3 | n | Predicted Median RfS (Months) | 95% CI | p | |
| Age (Years) | 0.236 | 0.981 | ||||||
| <65 | 23 | 19 | 0.0–40.0 | 23 | 9 | 5.9–12.0 | ||
| ≥65 | 19 | 20 | 9.5–30.5 | 19 | 8 | 4.8–11.2 | ||
| Gender | 0.841 | 0.198 | ||||||
| Female | 14 | 16 | 2.5–29.5 | 14 | 9 | 3.5–14.5 | ||
| Male | 28 | 20 | 12.8–27.2 | 28 | 8 | 4.8–11.2 | ||
| Body Mass Index (kg/m2) | 0.719 | 0.562 | ||||||
| <25 | 23 | 20 | 14.8–25.2 | 23 | 9 | 6.0–12.0 | ||
| ≥25 | 19 | 19 | 0.2–37.8 | 19 | 8 | 3.9–12.1 | ||
| Smoking | 0.220 | 0.979 | ||||||
| No | 25 | 19 | 8,7–29.3 | 25 | 8 | 6.9–9.1 | ||
| Yes | 17 | 20 | 1.3–38.7 | 17 | 13 | 7.3–18.7 | ||
| Alcohol | 0.884 | 0.709 | ||||||
| No | 38 | 20 | 14.7–25.3 | 38 | 9 | 6.6–11.4 | ||
| Yes | 4 | 4 | 4 | 2.7 | ||||
| Pre-surgical Diabetes Mellitus | 0.613 | 0.734 | ||||||
| No | 29 | 20 | 12.9–27.1 | 29 | 9 | 5.4–12.6 | ||
| Yes | 13 | 12 | 1.8–22.2 | 13 | 8 | 6.3–9.7 | ||
| Pre-Surgical Pancreatitis | 0.723 | 0.631 | ||||||
| No | 28 | 20 | 1.2–38.8 | 28 | 8 | 6.3–9.7 | ||
| Yes | 14 | 20 | 15.0–25.0 | 14 | 10 | 7.8–12.2 | ||
| Pre-Surgical CA.19-9 4 (U/mL) | 0.458 | 0.607 | ||||||
| <30 | 10 | 12 | 5.8–18.2 | 10 | 8 | 0.0–16.3 | ||
| ≥30 | 22 | 31 | 7.3–54.7 | 22 | 9 | 6.3–11.7 | ||
| Pre-Surgical CEA 5 (ng/mL) | 0.721 | 0.517 | ||||||
| <5 | 20 | 23 | 5.1–40.9 | 20 | 16 | 7.0–25.0 | ||
| ≥5 | 6 | 31 | 0.0–62.4 | 6 | 9 | 7.0–11.0 | ||
| Pre-Surgical Bilirubin (mg/dL) | 0.728 | 0.348 | ||||||
| <1.2 | 24 | 19 | 7.4–30.6 | 24 | 10 | 5.5–14.5 | ||
| ≥1.2 | 18 | 20 | 13.0–27.0 | 18 | 8 | 5.3–10.7 | ||
| UICC 6 Stage | 0.278 | 0.171 | ||||||
| II | 30 | 22 | 16.4–27.6 | 30 | 11 | 6.0–15.9 | ||
| III | 12 | 12 | 2.4–21.6 | 12 | 8 | 6.4–9.6 | ||
| T Stage | 1.000 | 0.710 | ||||||
| T1 | 7 | 22 | 6.8–37.2 | 7 | 8 | 4.2–11.8 | ||
| T2 | 9 | 20 | 10.7–29.3 | 9 | 13 | 9.7–16.3 | ||
| T3 | 26 | 20 | 8.3–31.7 | 26 | 8 | 6.8–9.2 | ||
| Nodal Invasion | 0.333 | 0.328 | ||||||
| N0 | 5 | 34 | 17.5–50.5 | 5 | 16 | 9.6–22.4 | ||
| N1 | 25 | 19 | 10.6–2.47 | 25 | 8 | 4.2–11.8 | ||
| N2 | 12 | 12 | 2.5–21.6 | 12 | 8 | 6.4–9.6 | ||
| Grading | 0.024 | 0.065 | ||||||
| G2 | 21 | 28 | 17.4–38.6 | 21 | 13 | 8.6–17.4 | ||
| G3 | 21 | 12 | 7.8–16.2 | 21 | 8 | 6.6–9.4 | ||
| Lymphatic Invasion | 0.480 | 0.056 | ||||||
| L0 | 25 | 22 | 13.8–30.2 | 25 | 13 | 8.8–17.2 | ||
| L1 | 17 | 16 | 8.7–23.3 | 17 | 8 | 5.3–10.6 | ||
| Perineural Invasion | 0.347 | 0.171 | ||||||
| Pn0 | 4 | 23 | 4 | 13 | ||||
| Pn1 | 33 | 20 | 10.5–29.5 | 33 | 9 | 6.9–11.1 | ||
| Vene Invasion | 0.347 | 0.107 | ||||||
| V0 | 39 | 19 | 11.0–27.0 | 39 | 9 | 6.5–11.5 | ||
| V1 | 3 | 3 | ||||||
| Resection Margin | 0.657 | 0.052 | ||||||
| R0 | 30 | 22 | 17.6–26.0 | 30 | 11 | 7.4–14.6 | ||
| R1 | 12 | 13 | 4.5–21.5 | 12 | 7 | 5.0–9.0 | ||
| Tumor Size (cm) | 0.919 | 0.502 | ||||||
| <3 | 23 | 22 | 16.0–28.0 | 23 | 9 | 5.6–12.4 | ||
| ≥3 | 10 | 20 | 2.9–37.1 | 10 | 10 | 1.2–18.8 | ||
| Type of Surgery | 0.389 | 0.678 | ||||||
| PPPD 7 | 31 | 19 | 12.4–25.6 | 31 | 9 | 5.5–12.5 | ||
| Left 8 | 6 | 11 | 0.0–22.5 | 6 | 7 | 4.6–9.4 | ||
| Total Px 9 | 5 | 31 | 0.0–71.4 | 5 | 9 | 0.0–25.1 | ||
| Post-Operative Chemotherapy | 0.013 | 0.025 | ||||||
| No | 2 | 4 | 2 | 2.7 | ||||
| Yes | 40 | 20 | 13.5–26.5 | 40 | 9 | 6.0–12.0 | ||
| Variable | Subset | Univariate Analysis | Multivariate Analysis | ||
|---|---|---|---|---|---|
| HR 1(95% CI 2) | p 3 | HR (95% CI) | p | ||
| Overall Survival | |||||
| UICC 4 stage | III/II | 1.13 (0.37–3.44) | 0.833 | ||
| Grading | G3/G2 | 2.97 (1.06–8.30) | 0.038 | 5.41 (1.55–18.9) | 0.008 |
| Nodal invasion | N1-2/N0 | 1.36 (0.39–4.73) | 0.629 | ||
| Lymphatic invasion | L1/L0 | 1.40 (0.55–3.59) | 0.483 | ||
| Perineural invasion | Pn1/Pn0 | 1.56 (0.35–6.98) | 0.560 | ||
| Vene invasion | V1/V0 | 0.04 (0.00–28.8) | 0.338 | ||
| Resection margin | R1/R0 | 0.66 (0.19–2.29) | 0.509 | ||
| Tumor size (cm) | ≥3/<3 | 1.28 (0.43–3.80) | 0.658 | ||
| Type of surgery | PPPD 5/other | 2.06 (0.77–5.51) | 0.152 | ||
| Adjuvant chemotherapy | Yes/no | 0.04 (0.00–0.60) | 0.021 | 0.11 (0.00–1.76) | 0.118 |
| Tissue miR–192 | High/low | 0.32 (0.12–0.86) | 0.024 | 0.19 (0.06–0.62) | 0.006 |
| Peritumoral miR-192 | High/low | 0.58 (0.19–1.75) | 0.333 | ||
| Recurrence-Free Survival | |||||
| UICC stage | III/II | 1.33 (0.44–4.03) | 0.619 | ||
| Grading | G3/G2 | 1.54 (0.65–3.61) | 0.325 | ||
| Nodal invasion | N1-2/N0 | 1.47 (0.49–4.39) | 0.492 | ||
| Lymphatic invasion | L1/L0 | 2.15 (0.90–5.12) | 0.085 | ||
| Perineural invasion | Pn1/Pn0 | 1.77 (0.40–7.84) | 0.455 | ||
| Vene invasion | V1/V0 | 0.36 (0.05–2.77) | 0.329 | ||
| Resection margin | R1/R0 | 0.99 (0.38–2.57) | 0.982 | ||
| Tumor size (cm) | ≥3/<3 | 1.53 (0.54–4.33) | 0.427 | ||
| Type of surgery | PPPD/other | 2.61 (0.98–6.97) | 0.055 | ||
| Adjuvant chemotherapy | Yes/no | 0.05 (0.00–0.85) | 0.038 | 0.06 (0.00–1.00) | 0.050 |
| Tissue miR-192 | High/low | 0.38 (0.15–0.95) | 0.038 | 0.39 (0.16–0.98) | 0.045 |
| Peritumoral miR-192 | High/low | 0.34 (0.13–1.03) | 0.056 | ||
© 2020 by the authors. Licensee MDPI, Basel, Switzerland. This article is an open access article distributed under the terms and conditions of the Creative Commons Attribution (CC BY) license (http://creativecommons.org/licenses/by/4.0/).
Share and Cite
Flammang, I.; Reese, M.; Ströse, A.J.; Yang, Z.; Eble, J.A.; Dhayat, S.A. Tumor-Suppressive miR-192-5p Has Prognostic Value in Pancreatic Ductal Adenocarcinoma. Cancers 2020, 12, 1693. https://doi.org/10.3390/cancers12061693
Flammang I, Reese M, Ströse AJ, Yang Z, Eble JA, Dhayat SA. Tumor-Suppressive miR-192-5p Has Prognostic Value in Pancreatic Ductal Adenocarcinoma. Cancers. 2020; 12(6):1693. https://doi.org/10.3390/cancers12061693
Chicago/Turabian StyleFlammang, Isabelle, Moritz Reese, Anda J. Ströse, Zixuan Yang, Johannes A. Eble, and Sameer A. Dhayat. 2020. "Tumor-Suppressive miR-192-5p Has Prognostic Value in Pancreatic Ductal Adenocarcinoma" Cancers 12, no. 6: 1693. https://doi.org/10.3390/cancers12061693
APA StyleFlammang, I., Reese, M., Ströse, A. J., Yang, Z., Eble, J. A., & Dhayat, S. A. (2020). Tumor-Suppressive miR-192-5p Has Prognostic Value in Pancreatic Ductal Adenocarcinoma. Cancers, 12(6), 1693. https://doi.org/10.3390/cancers12061693

