Proton Pump Inhibitors Reduce Pancreatic Adenocarcinoma Progression by Selectively Targeting H+, K+-ATPases in Pancreatic Cancer and Stellate Cells
Abstract
1. Introduction
2. Results
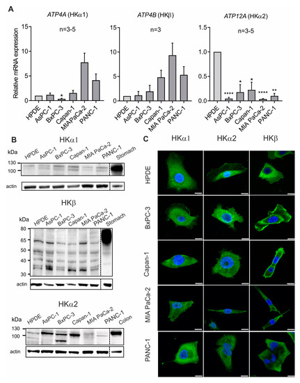
2.1. H+,K+-ATPase Subunits are Expressed in PDAC Cells and Murine and Human Pancreatic Cancer
2.2. PPIs and P-CABs Inhibit PDAC Cell Proliferation
2.3. Effect of Pantoprazole on Cell Survival and Cell Cycle in PANC-1 Cells
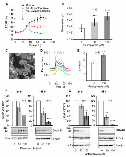
2.4. Effect of Pantoprazole on H+ Transport, Membrane Potential and Cellular Signaling
2.5. Impact of Pantoprazole on Tumorigenesis in A Murine Orthotopic Xenograft Model
2.6. H+,K+-ATPase Expression and Function in Pancreatic Stellate Cells
3. Discussion
4. Materials and Methods
4.1. Chemicals
4.2. Cell Culture
4.3. RNA Extraction, RT-PCR and Real-time PCR
4.4. Western Blot
4.5. Immunocytochemistry
4.6. Immunohistochemistry
4.7. Cell Proliferation
4.8. siRNA Transfection
4.9. Cell Toxicity and Viability
4.10. Cell Cycle Assays
4.11. Extracellular pH Determinations
4.12. Membrane Voltage (Vm) Measurements
4.13. Collagen Release from Pancreatic Stellate Cells
4.14. Animal Experiments
4.15. Ethics Approval and Consent to Participate
4.16. Statistical Analyses
5. Conclusions
Supplementary Materials
Author Contributions
Funding
Acknowledgments
Conflicts of Interest
References
- Siegel, R.L.; Miller, K.D.; Jemal, A. Cancer statistics, 2020. CA Cancer J. Clin. 2020, 70, 7–30. [Google Scholar] [CrossRef] [PubMed]
- Kleeff, J.; Korc, M.; Apte, M.; La, V.C.; Johnson, C.D.; Biankin, A.V.; Neale, R.E.; Tempero, M.; Tuveson, D.A.; Hruban, R.H.; et al. Pancreatic cancer. Nat. Rev. Dis. Primers 2016, 2, 16022. [Google Scholar] [CrossRef]
- Notta, F.; Chan-Seng-Yue, M.; Lemire, M.; Li, Y.; Wilson, G.W.; Connor, A.A.; Denroche, R.E.; Liang, S.B.; Brown, A.M.; Kim, J.C.; et al. A renewed model of pancreatic cancer evolution based on genomic rearrangement patterns. Nature 2016, 538, 378–382. [Google Scholar] [CrossRef]
- Waddell, N.; Pajic, M.; Patch, A.M.; Chang, D.K.; Kassahn, K.S.; Bailey, P.; Johns, A.L.; Miller, D.; Nones, K.; Quek, K.; et al. Whole genomes redefine the mutational landscape of pancreatic cancer. Nature 2015, 518, 495–501. [Google Scholar] [CrossRef]
- Feig, C.; Gopinathan, A.; Neesse, A.; Chan, D.S.; Cook, N.; Tuveson, D.A. The pancreas cancer microenvironment. Clin. Cancer Res. 2012, 18, 4266–4276. [Google Scholar] [CrossRef] [PubMed]
- White, K.A.; Grillo-Hill, B.K.; Barber, D.L. Cancer cell behaviors mediated by dysregulated pH dynamics at a glance. J. Cell Sci. 2017, 130, 663–669. [Google Scholar] [CrossRef]
- Gillies, R.J.; Verduzco, D.; Gatenby, R.A. Evolutionary dynamics of carcinogenesis and why targeted therapy does not work. Nat. Rev. Cancer 2012, 12, 487–493. [Google Scholar] [CrossRef] [PubMed]
- Kato, Y.; Ozawa, S.; Miyamoto, C.; Maehata, Y.; Suzuki, A.; Maeda, T.; Baba, Y.L. Acidic extracellular microenvironment and cancer. Cancer Cell Int. 2013, 13, 89. [Google Scholar] [CrossRef] [PubMed]
- Parks, S.K.; Chiche, J.; Pouyssegur, J. Disrupting proton dynamics and energy metabolism for cancer therapy. Nat. Rev. Cancer 2013, 13, 611–623. [Google Scholar] [CrossRef]
- Liberti, M.V.; Locasale, J.W. The Warburg Effect: How Does it Benefit Cancer Cells? Trends Biochem. Sci. 2016, 41, 211–218. [Google Scholar] [CrossRef]
- Novak, I.; Haanes, K.A.; Wang, J. Acid-base transport in pancreas-new challenges. Front. Physiol. 2013, 4, 380. [Google Scholar] [CrossRef] [PubMed]
- Novak, I.; Praetorius, J. Fundamentals of Bicarbonate Secretion in Epithelia. In Ion Channels and Transporters of Epithelia in Health and Disease; Hamilton, K.L., Devor, D.C., Eds.; Springer: New York, NY, USA, 2016; pp. 187–263. [Google Scholar] [CrossRef]
- Pedersen, S.F.; Novak, I.; Alves, F.; Schwab, A.; Pardo, L.A. Alternating pH landscapes shape epithelial cancer initiation and progression: Focus on pancreatic cancer. Bioessays 2017, 39, 1600253. [Google Scholar] [CrossRef] [PubMed]
- Novak, I.; Wang, J.; Henriksen, K.L.; Haanes, K.A.; Krabbe, S.; Nitschke, R.; Hede, S.E. Pancreatic bicarbonate secretion involves two proton pumps. J. Biol. Chem. 2011, 286, 280–289. [Google Scholar] [CrossRef] [PubMed]
- Wang, J.; Barbuskaite, D.; Tozzi, M.; Giannuzzo, A.; Sorensen, C.E.; Novak, I. Proton pump inhibitors inhibit pancreatic secretion: Role of gastric and non-gastric H+/K+-ATPases. PLoS ONE 2015, 10, e0126432. [Google Scholar] [CrossRef] [PubMed]
- Shin, J.M.; Munson, K.; Vagin, O.; Sachs, G. The gastric HK-ATPase: Structure, function, and inhibition. Pflug. Arch. 2009, 457, 609–622. [Google Scholar] [CrossRef] [PubMed]
- Abe, K.; Irie, K.; Nakanishi, H.; Suzuki, H.; Fujiyoshi, Y. Crystal structures of the gastric proton pump. Nature 2018, 556, 214–218. [Google Scholar] [CrossRef] [PubMed]
- De Milito, A.; Iessi, E.; Logozzi, M.; Lozupone, F.; Spada, M.; Marino, M.L.; Federici, C.; Perdicchio, M.; Matarrese, P.; Lugini, L.; et al. Proton pump inhibitors induce apoptosis of human B-cell tumors through a caspase-independent mechanism involving reactive oxygen species. Cancer Res. 2007, 67, 5408–5417. [Google Scholar] [CrossRef]
- De Milito, A.; Canese, R.; Marino, M.L.; Borghi, M.; Iero, M.; Villa, A.; Venturi, G.; Lozupone, F.; Iessi, E.; Logozzi, M.; et al. pH-dependent antitumor activity of proton pump inhibitors against human melanoma is mediated by inhibition of tumor acidity. Int. J. Cancer 2010, 127, 207–219. [Google Scholar] [CrossRef]
- Yeo, M.; Kim, D.K.; Kim, Y.B.; Oh, T.Y.; Lee, J.E.; Cho, S.W.; Kim, H.C.; Hahm, K.B. Selective induction of apoptosis with proton pump inhibitor in gastric cancer cells. Clin. Cancer Res. 2004, 10, 8687–8696. [Google Scholar] [CrossRef]
- Luciani, F.; Spada, M.; De, M.A.; Molinari, A.; Rivoltini, L.; Montinaro, A.; Marra, M.; Lugini, L.; Logozzi, M.; Lozupone, F.; et al. Effect of proton pump inhibitor pretreatment on resistance of solid tumors to cytotoxic drugs. J. Natl. Cancer Inst. 2004, 96, 1702–1713. [Google Scholar] [CrossRef]
- Hingorani, S.R.; Petricoin, E.F.; Maitra, A.; Rajapakse, V.; King, C.; Jacobetz, M.A.; Ross, S.; Conrads, T.P.; Veenstra, T.D.; Hitt, B.A.; et al. Preinvasive and invasive ductal pancreatic cancer and its early detection in the mouse. Cancer Cell 2003, 4, 437–450. [Google Scholar] [CrossRef]
- Hingorani, S.R.; Wang, L.; Multani, A.S.; Combs, C.; Deramaudt, T.B.; Hruban, R.H.; Rustgi, A.K.; Chang, S.; Tuveson, D.A. Trp53R172H and KrasG12D cooperate to promote chromosomal instability and widely metastatic pancreatic ductal adenocarcinoma in mice. Cancer Cell 2005, 7, 469–483. [Google Scholar] [CrossRef]
- Jaisser, F.; Beggah, A.T. The nongastric H+-K+-ATPases: Molecular and functional properties. Am. J. Physiol. 1999, 276, F812–F824. [Google Scholar] [CrossRef] [PubMed]
- Delpiano, L.; Thomas, J.J.; Yates, A.R.; Rice, S.J.; Gray, M.A.; Saint-Criq, V. Esomeprazole Increases Airway Surface Liquid pH in Primary Cystic Fibrosis Epithelial Cells. Front. Pharmacol. 2018, 9, 1462. [Google Scholar] [CrossRef] [PubMed]
- Min, J.Y.; Ocampo, C.J.; Stevens, W.W.; Price, C.P.E.; Thompson, C.F.; Homma, T.; Huang, J.H.; Norton, J.E.; Suh, L.A.; Pothoven, K.L.; et al. Proton pump inhibitors decrease eotaxin-3/CCL26 expression in patients with chronic rhinosinusitis with nasal polyps: Possible role of the nongastric H,K-ATPase. J. Allergy Clin. Immunol. 2017, 139, 130–141. [Google Scholar] [CrossRef] [PubMed]
- Hartmann, M.; Theiss, U.; Huber, R.; Luhmann, R.; Bliesath, H.; Wurst, W.; Lucker, P.W. Twenty-four-hour intragastric pH profiles and pharmacokinetics following single and repeated oral administration of the proton pump inhibitor pantoprazole in comparison to omeprazole. Aliment. Pharmacol. Ther. 1996, 10, 359–366. [Google Scholar] [CrossRef] [PubMed]
- Patel, K.J.; Lee, C.; Tan, Q.; Tannock, I.F. Use of the proton pump inhibitor pantoprazole to modify the distribution and activity of doxorubicin: A potential strategy to improve the therapy of solid tumors. Clin. Cancer Res. 2013, 19, 6766–6776. [Google Scholar] [CrossRef] [PubMed]
- Kovalenko, I.; Glasauer, A.; Schockel, L.; Sauter, D.R.; Ehrmann, A.; Sohler, F.; Hagebarth, A.; Novak, I.; Christian, S. Identification of KCa3.1 Channel as a Novel Regulator of Oxidative Phosphorylation in a Subset of Pancreatic Carcinoma Cell Lines. PLoS ONE 2016, 11, e0160658. [Google Scholar] [CrossRef]
- Novak, I.; Greger, R. Effect of bicarbonate on potassium conductance of isolated perfused rat pancreatic ducts. Pflüg. Arch. 1991, 419, 76–83. [Google Scholar] [CrossRef]
- Roy, N.; Hebrok, M. Regulation of Cellular Identity in Cancer. Dev. Cell 2015, 35, 674–684. [Google Scholar] [CrossRef]
- Hou, Y.; Hu, Q.; Huang, J.; Xiong, H. Omeprazole Inhibits Cell Proliferation and Induces G0/G1 Cell Cycle Arrest through Up-regulating miR-203a-3p Expression in Barrett’s Esophagus Cells. Front. Pharmacol. 2017, 8, 968. [Google Scholar] [CrossRef] [PubMed]
- Mattsson, J.P.; Väänänen, K.; Wallmark, B.; Lorentzon, P. Omeprazole and bafilomycin, two proton pump inhibitors: Differentiation of their effects on gastric, kidney and bone H+- translocating ATPases. Biochim. Biophys. Acta Biomembr. 1991, 1065, 261–268. [Google Scholar] [CrossRef]
- Sabolic, I.; Brown, D.; Verbavatz, J.M.; Kleinman, J. H(+)-ATPases of renal cortical and medullary endosomes are differentially sensitive to Sch-28080 and omeprazole. Am. J. Physiol. 1994, 266 (6 Pt 2), F868–F877. [Google Scholar] [CrossRef]
- Chung, C.; Mader, C.C.; Schmitz, J.C.; Atladottir, J.; Fitchev, P.; Cornwell, M.L.; Koleske, A.J.; Crawford, S.E.; Gorelick, F. The vacuolar-ATPase modulates matrix metalloproteinase isoforms in human pancreatic cancer. Lab. Investig. 2011, 91, 732–743. [Google Scholar] [CrossRef] [PubMed]
- Flinck, M.; Hagelund, S.; Gorbatenko, A.; Severin, M.; Perdraz-Cuesta, E.; Novak, I.; Stock, C.; Pedersen, S.F. The Vacuolar H+ ATPase a3 Subunit Negatively Regulates Migration and Invasion of Human Pancreatic Ductal Adenocarcinoma Cells. Cells 2020, 9, 465. [Google Scholar] [CrossRef]
- Maxson, M.E.; Grinstein, S. The vacuolar-type H(+)-ATPase at a glance—More than a proton pump. J. Cell Sci. 2014, 127 Pt 23, 4987–4993. [Google Scholar] [CrossRef]
- Damaghi, M.; Tafreshi, N.K.; Lloyd, M.C.; Sprung, R.; Estrella, V.; Wojtkowiak, J.W.; Morse, D.L.; Koomen, J.M.; Bui, M.M.; Gatenby, R.A.; et al. Chronic acidosis in the tumour microenvironment selects for overexpression of LAMP2 in the plasma membrane. Nat. Commun. 2015, 6, 8752. [Google Scholar] [CrossRef]
- Olbe, L.; Carlsson, E.; Lindberg, P. A proton-pump inhibitor expedition: The case histories of omeprazole and esomeprazole. Nat. Rev. Drug Discov. 2003, 2, 132–139. [Google Scholar] [CrossRef]
- Nair, A.B.; Jacob, S. A simple practice guide for dose conversion between animals and human. J. Basic Clin. Pharm. 2016, 7, 27–31. [Google Scholar] [CrossRef]
- Sauter, D.R.; Sorensen, C.E.; Rapedius, M.; Bruggemann, A.; Novak, I. pH-sensitive K+ channel TREK-1 is a novel target in pancreatic cancer. Biochim. Biophys. Acta 2016, 1862, 1994–2003. [Google Scholar] [CrossRef]
- Shen, W.; Zou, X.; Chen, M.; Shen, Y.; Huang, S.; Guo, H.; Zhang, L.; Liu, P. Effect of pantoprazole on human gastric adenocarcinoma SGC7901 cells through regulation of phosphoLRP6 expression in Wnt/beta-catenin signaling. Oncol. Rep. 2013, 30, 851–855. [Google Scholar] [CrossRef] [PubMed]
- Koh, J.S.; Joo, M.K.; Park, J.J.; Yoo, H.S.; Choi, B.I.; Lee, B.J.; Chun, H.J.; Lee, S.W. Inhibition of STAT3 in gastric cancer: Role of pantoprazole as SHP-1 inducer. Cell Biosci. 2018, 8, 50. [Google Scholar] [CrossRef]
- Zhang, B.; Ling, T.; Zhaxi, P.; Cao, Y.; Qian, L.; Zhao, D.; Kang, W.; Zhang, W.; Wang, L.; Xu, G.; et al. Proton pump inhibitor pantoprazole inhibits gastric cancer metastasis via suppression of telomerase reverse transcriptase gene expression. Cancer Lett. 2019, 452, 23–30. [Google Scholar] [CrossRef] [PubMed]
- Huang, S.; Chen, M.; Ding, X.; Zhang, X.; Zou, X. Proton pump inhibitor selectively suppresses proliferation and restores the chemosensitivity of gastric cancer cells by inhibiting STAT3 signaling pathway. Int. Immunopharmacol. 2013, 17, 585–592. [Google Scholar] [CrossRef] [PubMed]
- Corbet, C.; Feron, O. Tumour acidosis: From the passenger to the driver’s seat. Nat. Rev. Cancer 2017, 17, 577–593. [Google Scholar] [CrossRef] [PubMed]
- Ibrahim-Hashim, A.; Cornnell, H.H.; Abrahams, D.; Lloyd, M.; Bui, M.; Gillies, R.J.; Gatenby, R.A.l. Systemic buffers inhibit carcinogenesis in TRAMP mice. J. Urol. 2012, 188, 624–631. [Google Scholar] [CrossRef]
- Robey, I.F.; Baggett, B.K.; Kirkpatrick, N.D.; Roe, D.J.; Dosescu, J.; Sloane, B.F.; Hashim, A.I.; Morse, D.L.; Raghunand, N.; Gatenby, R.A.; et al. Bicarbonate increases tumor pH and inhibits spontaneous metastases. Cancer Res. 2009, 69, 2260–2268. [Google Scholar] [CrossRef]
- Singh, S.; Lomelino, C.L.; Mboge, M.Y.; Frost, S.C.; McKenna, R. Cancer Drug Development of Carbonic Anhydrase Inhibitors beyond the Active Site. Molecules 2018, 23, 1045. [Google Scholar] [CrossRef] [PubMed]
- Iessi, E.; Logozzi, M.; Mizzoni, D.; Di, R.R.; Supuran, C.T.; Fais, S. Rethinking the Combination of Proton Exchanger Inhibitors in Cancer Therapy. Metabolites 2017, 8, 2. [Google Scholar] [CrossRef]
- Elias, E.; Targownik, L.E. The Clinician’s Guide to Proton Pump Inhibitor Related Adverse Events. Drugs 2019, 79, 715–731. [Google Scholar] [CrossRef]
- Scarpignato, C.; Gatta, L.; Zullo, A.; Blandizzi, C. Effective and safe proton pump inhibitor therapy in acid-related diseases—A position paper addressing benefits and potential harms of acid suppression. BMC Med. 2016, 14, 179. [Google Scholar] [CrossRef] [PubMed]
- Kearns, M.D.; Boursi, B.; Yang, Y.X. Proton pump inhibitors on pancreatic cancer risk and survival. Cancer Epidemiol. 2017, 46, 80–84. [Google Scholar] [CrossRef] [PubMed]
- Bradley, M.C.; Murray, L.J.; Cantwell, M.M.; Hughes, C.M. Proton pump inhibitors and histamine-2-receptor antagonists and pancreatic cancer risk: A nested case-control study. Br. J. Cancer 2012, 106, 233–239. [Google Scholar] [CrossRef] [PubMed]
- Jesnowski, R.; Furst, D.; Ringel, J.; Chen, Y.; Schrodel, A.; Kleeff, J.; Kolb, A.; Schareck, W.D.; Lohr, M. Immortalization of pancreatic stellate cells as an in vitro model of pancreatic fibrosis: Deactivation is induced by matrigel and N-acetylcysteine. Lab. Investig. 2005, 85, 1276–1291. [Google Scholar] [CrossRef]
- Swarts, H.G.; Koenderink, J.B.; Willems, P.H.; De Pont, J.J. The non-gastric H,K-ATPase is oligomycin-sensitive and can function as an H+,NH4+-ATPase. J. Biol. Chem. 2005, 280, 33115–33122. [Google Scholar] [CrossRef]
- Crociani, O.; Lastraioli, E.; Boni, L.; Pillozzi, S.; Romoli, M.R.; D’Amico, M.; Stefanini, M.; Crescioli, S.; Masi, A.; Taddei, A.; et al. hERG1 channels regulate VEGF-A secretion in human gastric cancer: Clinicopathological correlations and therapeutical implications. Clin. Cancer Res. 2014, 20, 1502–1512. [Google Scholar] [CrossRef]







| Mouse n° | Group | Mass Weight (g) | Mass Volume (cm3) | Comments | Histology | ||
|---|---|---|---|---|---|---|---|
| VEGF | CD34 | Ki67 | |||||
| 1 | Control | 0.07 | 0.4 | Enlarged spleen | - | - | - |
| 6 | Died before the end of the experiment | Died before the end of the experiment | Died before the end of the experiment | Died before the end of the experiment | Died before the end of the experiment | Died before the end of the experiment | Died before the end of the experiment |
| 7 | Control | Not detectable | 0.05 | - | 3 | 2 | 2 |
| 8 | Control | 0.08 | 0.3 | - | - | - | - |
| 13 | Died before the end of the experiment | Died before the end of the experiment | Died before the end of the experiment | Died before the end of the experiment | Died before the end of the experiment | Died before the end of the experiment | Died before the end of the experiment |
| 14 | Control | 0.06 | 0.7 | - | - | - | - |
| 15 | Control | 0.07 | 0.6 | - | - | - | - |
| 17 | Control | Not detectable | 0.11 | Small adhesion between pancreas and stomach | 2 | 2 | 2 |
| 19 | Control | Not detectable | 0.133 | Pancreas - stomach partially fused. 2 intestinal lesions | 3 | 2 | 2 |
| 2 | Pantoprazole | 0.08 | 0.15 | - | - | - | - |
| 3 | Pantoprazole | Not detectable | 0.08 | - | 1 | 0 | 0 |
| 4 | Pantoprazole | Not detectable | 0.1 | - | 0 | 0 | 1 |
| 5 | Pantoprazole | Not detectable | 0.06 | - | - | - | - |
| 9 | Pantoprazole | Not visible masses | Not visible masses | Two small lesions on the pancreas | - | - | - |
| 10 | Pantoprazole | Not detectable | 0.1 | - | 1 | 0 | 0 |
| 11 | Pantoprazole | No visible masses | No visible masses | Small lesion on the pancreas | - | - | - |
| 12 | Pantoprazole | 0.09 | 0.4 | Very small lesion of the stomach | - | - | - |
| 16 | Pantoprazole | No visible masses | No visible masses | - | - | - | - |
| 18 | Pantoprazole | Not detectable | 0.07 | 1 | 0 | 1 |
| Genes | Primer Sequences |
|---|---|
| ATP4A (FW) | AAGATCTGCAGGACAGCTACGG |
| ATP4A (RW) | CTGGAACACGATGGCGATCA |
| ATP12A (FW) | CCCTGGGAGCTTTCCTTGTGTA |
| ATP12A (RW) | TTCCGAGGCCATAGGAGAGGAT |
| ATP4B (FW) | GGCCTTCTACGTGGTGATGAC |
| ATP4B (RW) | CCCGTAAACATCCGGCCTTA |
| β-actin (FW) | GTGACATTAAGGAGAAGCTGTGC |
| β-actin (RW) | CAATGCCAGGGTACATGGTG |
© 2020 by the authors. Licensee MDPI, Basel, Switzerland. This article is an open access article distributed under the terms and conditions of the Creative Commons Attribution (CC BY) license (http://creativecommons.org/licenses/by/4.0/).
Share and Cite
Tozzi, M.; Sørensen, C.E.; Magni, L.; Christensen, N.M.; Bouazzi, R.; Buch, C.M.; Stefanini, M.; Duranti, C.; Arcangeli, A.; Novak, I. Proton Pump Inhibitors Reduce Pancreatic Adenocarcinoma Progression by Selectively Targeting H+, K+-ATPases in Pancreatic Cancer and Stellate Cells. Cancers 2020, 12, 640. https://doi.org/10.3390/cancers12030640
Tozzi M, Sørensen CE, Magni L, Christensen NM, Bouazzi R, Buch CM, Stefanini M, Duranti C, Arcangeli A, Novak I. Proton Pump Inhibitors Reduce Pancreatic Adenocarcinoma Progression by Selectively Targeting H+, K+-ATPases in Pancreatic Cancer and Stellate Cells. Cancers. 2020; 12(3):640. https://doi.org/10.3390/cancers12030640
Chicago/Turabian StyleTozzi, Marco, Christiane E. Sørensen, Lara Magni, Nynne M. Christensen, Rayhana Bouazzi, Caroline M. Buch, Matteo Stefanini, Claudia Duranti, Annarosa Arcangeli, and Ivana Novak. 2020. "Proton Pump Inhibitors Reduce Pancreatic Adenocarcinoma Progression by Selectively Targeting H+, K+-ATPases in Pancreatic Cancer and Stellate Cells" Cancers 12, no. 3: 640. https://doi.org/10.3390/cancers12030640
APA StyleTozzi, M., Sørensen, C. E., Magni, L., Christensen, N. M., Bouazzi, R., Buch, C. M., Stefanini, M., Duranti, C., Arcangeli, A., & Novak, I. (2020). Proton Pump Inhibitors Reduce Pancreatic Adenocarcinoma Progression by Selectively Targeting H+, K+-ATPases in Pancreatic Cancer and Stellate Cells. Cancers, 12(3), 640. https://doi.org/10.3390/cancers12030640

