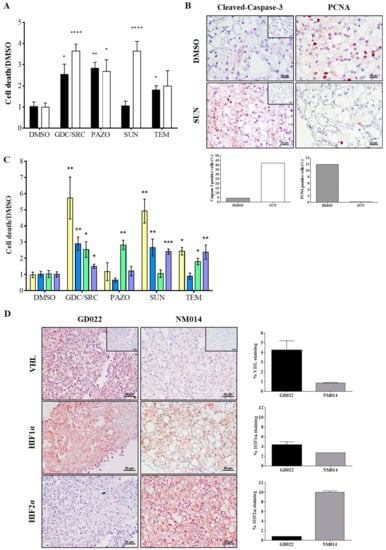
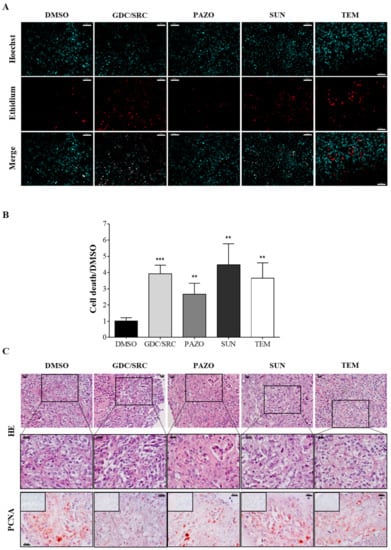
Ex-Vivo Treatment of Tumor Tissue Slices as a Predictive Preclinical Method to Evaluate Targeted Therapies for Patients with Renal Carcinoma
Roelants, C.; Pillet, C.; Franquet, Q.; Sarrazin, C.; Peilleron, N.; Giacosa, S.; Guyon, L.; Fontanell, A.; Fiard, G.; Long, J.-A.; Descotes, J.-L.; Cochet, C.; Filhol, O. Ex-Vivo Treatment of Tumor Tissue Slices as a Predictive Preclinical Method to Evaluate Targeted Therapies for Patients with Renal Carcinoma. Cancers 2020, 12, 232. https://doi.org/10.3390/cancers12010232
Roelants C, Pillet C, Franquet Q, Sarrazin C, Peilleron N, Giacosa S, Guyon L, Fontanell A, Fiard G, Long J-A, Descotes J-L, Cochet C, Filhol O. Ex-Vivo Treatment of Tumor Tissue Slices as a Predictive Preclinical Method to Evaluate Targeted Therapies for Patients with Renal Carcinoma. Cancers. 2020; 12(1):232. https://doi.org/10.3390/cancers12010232
Chicago/Turabian StyleRoelants, Caroline, Catherine Pillet, Quentin Franquet, Clément Sarrazin, Nicolas Peilleron, Sofia Giacosa, Laurent Guyon, Amina Fontanell, Gaëlle Fiard, Jean-Alexandre Long, Jean-Luc Descotes, Claude Cochet, and Odile Filhol. 2020. "Ex-Vivo Treatment of Tumor Tissue Slices as a Predictive Preclinical Method to Evaluate Targeted Therapies for Patients with Renal Carcinoma" Cancers 12, no. 1: 232. https://doi.org/10.3390/cancers12010232


