Comparative Assessment of Antitumor Effects and Autophagy Induction as a Resistance Mechanism by Cytotoxics and EZH2 Inhibition in INI1-Negative Epithelioid Sarcoma Patient-Derived Xenograft
Abstract
1. Introduction
2. Results
2.1. Experimental Model Characterization
2.2. Pharmacological Studies
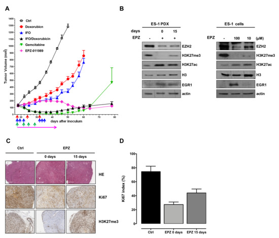
2.2.1. Antitumor Activity Studies
2.2.2. Histopathologic Evaluation of EPZ-011989-Treated ES Xenografts
2.2.3. EPZ-011989-Induced Gene Expression Modulation in ES Xenografts
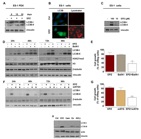
2.2.4. Induction of Autophagy Has a Cytoprotective Role in EPZ-011989-Treated PDX and Cell Models
2.2.5. HMGA2 Is a Main Player in EPZ-011989-Induced Autophagy
3. Discussion
4. Materials and Methods
4.1. Experimental Models
4.1.1. Development of PDX and PDX-Derived In Vitro Cell Line
4.1.2. Characterization of the PDX Model
4.2. Pharmacology Studies
4.2.1. In Vivo Evaluation of Drug Activity
4.2.2. RNA Sequencing and Bioinformatics Analysis
4.2.3. Cell-Based Studies
4.2.4. Western Blot Analysis
4.3. Statistical Analysis
5. Conclusions
Supplementary Materials
Author Contributions
Funding
Conflicts of Interest
References
- Frezza, A.M.; Botta, L.; Pasquali, S. An epidemiological insight into epithelioid sarcoma (ES): The open issue of distal-type (DES) versus proximal-type (PES). In Proceedings of the European Society of Medical Oncology Annual Meeting, Madrid, Spain, 8–12 September 2017; p. 1486. [Google Scholar]
- Fletcher, C.D.M.; Unni, K.K.; Mertens, F. Pathology and Genetics. World Health Organization (WHO) Classification of Tumours of Soft Tissue and Bone, 3rd ed.; Fletcher, C.D.M., Unni, K.K., Mertens, F., Eds.; IARC Press: Lyon, France, 2002. [Google Scholar]
- Chbani, L.; Guillou, L.; Terrier, P.; Decouvelaere, A.V.; Grégoire, F.; Terrier-Lacombe, M.J. Epithelioid sarcoma: A clinicopathologic and immunohistochemical analysis of 106 cases from the French sarcoma group. Am. J. Clin. Pathol. 2009, 131, 222–227. [Google Scholar] [CrossRef] [PubMed]
- Hasegawa, T.; Matsuno, Y.; Shimoda, T.; Umeda, T.; Yokoyama, R.; Hirohashi, S. Proximal-type epithelioid sarcoma: A clinicopathologic study of 20 cases. Mod. Pathol. 2001, 14, 55–63. [Google Scholar] [CrossRef] [PubMed]
- Asano, N.; Yoshida, A.; Ogura, K.; Kobayashi, E.; Susa, M.; Morioka, H. Prognostic Value of Relevant Clinicopathologic Variables in Epithelioid Sarcoma: A Multi-Institutional Retrospective Study of 44 Patients. Ann. Sur. Oncol. 2015, 22, 2624–2632. [Google Scholar] [CrossRef] [PubMed]
- Jawad, M.U.; Extein, J.; Min, E.S.; Scully, S.P. Prognostic factors for survival in patients with epithelioid sarcoma: 441 cases from the SEER database. Clin. Orthop. Relat. Res. 2009, 467, 2939–2948. [Google Scholar] [CrossRef] [PubMed]
- Jones, R.L.; Constantinidou, A.; Olmos, D.; Thway, K.; Fisher, C.; Al-Muderis, O. Role of palliative chemotherapy in advanced epithelioid sarcoma. Am. J. Clin. Oncol. 2012, 35, 351–357. [Google Scholar] [CrossRef] [PubMed]
- Pink, D.; Richter, S.; Gerdes, S.; Andreou, D.; Tunn, P.U.; Busemann, C. Gemcitabine and docetaxel for epithelioid sarcoma: Results from a retrospective, multi-institutional analysis. Oncology 2014, 87, 95–103. [Google Scholar] [CrossRef] [PubMed]
- Irimura, S.; Nishimoto, K.; Kikuta, K.; Nakayama, R.; Susa, M.; Horiuchi, K.; Nakamura, M.; Matsumoto, M.; Morioka, H. Successful Treatment with Pazopanib for Multiple Lung Metastases of Inguinal Epithelioid Sarcoma: A Case Report. Case Rep. Onc. 2015, 8, 378–384. [Google Scholar] [CrossRef]
- Tlemsani, C.; Dumont, S.; Ropert, S.; Rimareix, F.; Adam, J.; Terrier, P. Vinorelbine-based chemotherapy in metastatic epithelioid sarcoma. In Proceedings of the American Society of Clinical Oncology Annual Meeting, Chicago, IL, USA, 3–7 June 2016; p. 22549. [Google Scholar]
- Casanova, M.; Ferrari, A.; Collini, P.; Bisogno, G.; Alaggio, R.; Cecchetto, G. Epithelioid sarcoma in children and adolescents: A report from the Italian Soft Tissue Sarcoma Committee. Cancer 2006, 106, 708–717. [Google Scholar] [CrossRef]
- Frezza, A.M.; Jones, R.L.; Lo Vullo, S.; Asano, N.; Lucibello, F.; Ben-Ami, E. Anthracycline, Gemcitabine, and Pazopanib in Epithelioid Sarcoma: A Multi-institutional Case Series. JAMA Oncol. 2018, 4, e180219. [Google Scholar] [CrossRef]
- Modena, P.; Lualdi, E.; Facchinetti, F.; Galli, L.; Teixeira, M.R.; Pilotti, S. SMARCB1/INI1 tumor suppressor gene is frequently inactivated in epithelioid sarcomas. Cancer Res. 2005, 65, 4012–4019. [Google Scholar] [CrossRef]
- Hornick, J.L.; Dal Cin, P.; Fletcher, C.D. Loss of INI1 expression is characteristic of both conventional and proximal-type epithelioid sarcoma. Am. J. Surg. Path. 2009, 33, 542–550. [Google Scholar] [CrossRef] [PubMed]
- Brenca, M.; Rossi, S.; Lorenzetto, E.; Piccinin, E.; Piccinin, S.; Rossi, F.M. SMARCB1/INI1 genetic inactivation is responsible for tumorigenic properties of epithelioid sarcoma cell line VAESBJ. Mol. Cancer Ther. 2013, 12, 1060–1072. [Google Scholar] [CrossRef] [PubMed]
- Kim, K.H.; Roberts, C.W. Targeting EZH2 in cancer. Nat. Med. 2016, 22, 128–134. [Google Scholar] [CrossRef] [PubMed]
- Hollmann, T.J.; Hornick, J.L. INI1-deficient tumors: Diagnostic features and molecular genetics. Am. J. Surg. Pathol. 2011, 35, 47–63. [Google Scholar] [CrossRef] [PubMed]
- Daigle, S.; Stacchiotti, S.; Schöffski, P.; Villalobos, V.; Cote, G.; Chugh, T. Molecular characterization of epithelioid sarcoma (ES) tumors derived from patients enrolled in a phase 2 study of tazemetostat (NCT02601950). In Proceedings of the ESMO Oncology Meeting Resources, Munich, Germany, 19–23 October 2018; pp. 670–682. [Google Scholar] [CrossRef]
- Brach, D.; Johnston-Blackwell, D.; Drew, A.; Lingaraj, T.; Motwani, V.; Warholic, N.M. EZH2 Inhibition by Tazemetostat Results in Altered Dependency on B-cell Activation Signaling in DLBCL. Mol. Cancer Ther. 2017, 16, 2586–2597. [Google Scholar] [CrossRef]
- Tiffen, J.C.; Gunatilake, D.; Gallagher, S.J.; Gowrishankar, K.; Heinemann, A.; Cullinane, C. Targeting activating mutations of EZH2 leads to potent cell growth inhibition in human melanoma by derepression of tumor suppressor genes. Oncotarget 2015, 6, 27023–27036. [Google Scholar] [CrossRef] [PubMed]
- Ciarapica, R.; De Salvo, M.; Carcarino, E.; Bracaglia, G.; Adesso, L.; Leoncini, P.P. The Polycomb group (PcG) protein EZH2 supports the survival of PAX3-FOXO1 alveolar rhabdomyosarcoma by repressing FBXO32 (Atrogin1/MAFbx). Oncogene 2014, 33, 4173–4184. [Google Scholar] [CrossRef]
- Sun, R.; Shen, J.; Gao, Y.; Zhou, Y.; Yu, Z.; Hornicek, F. Overexpression of EZH2 is associated with the poor prognosis in osteosarcoma and function analysis indicates a therapeutic potential. Oncotarget 2016, 7, 38333–38346. [Google Scholar] [CrossRef]
- Italiano, A.; Soria, J.C.; Toulmonde, M.; Michot, J.M.; Lucchesi, C.; Varga, A. Tazemetostat, an EZH2 inhibitor, in relapsed or refractory B-cell non-Hodgkin lymphoma and advanced solid tumours: A first-in-human, open-label, phase 1 study. Lancet Oncol. 2018, 19, 649–659. [Google Scholar] [CrossRef]
- Stacchiotti, S.; Schoffski, P.; Jones, R. Safety and efficacy of tazemetostat, a first-in-class oral inhibitor in patients with epithelioid sarcoma. J. Clin. Oncol. 2019, 37, 11003. [Google Scholar] [CrossRef]
- Campbell, J.E.; Kuntz, K.W.; Knutson, S.K.; Warholic, N.M.; Keilhack, H.; Wigle, T.J. A Potent, Orally-Available EZH2 Inhibitor with Robust in Vivo Activity. ACS Med. Chem. Lett. 2015, 6, 491–495. [Google Scholar] [CrossRef] [PubMed]
- Stacchiotti, S.; Saponara, M.; Frapolli, R.; Tortoreto, M.; Cominetti, D.; Provenzano, S. Patient-derived solitary fibrous tumour xenografts predict high sensitivity to doxorubicin/dacarbazine combination confirmed in the clinic and highlight the potential effectiveness of trabectedin or eribulin against this tumour. Eur. J. Cancer 2017, 76, 84–92. [Google Scholar] [CrossRef] [PubMed]
- Igarashi, K.; Kawaguchi, K.; Murakami, T.; Kiyuna, T.; Miyake, K.; Singh, A.S. High Efficacy of Pazopanib on an Undifferentiated Spindle-Cell Sarcoma Resistant to First-Line Therapy Is Identified With a Patient-Derived Orthotopic Xenograft (PDOX) Nude Mouse Model. J. Cell. Biochem. 2017, 118, 2739–2743. [Google Scholar] [CrossRef] [PubMed]
- Zhang, H.; Chen, X.; Wang, J.; Guang, W.; Han, W.; Zhang, H. EGR1 decreases the malignancy of human non-small cell lung carcinoma by regulating KRT18 expression. Sci. Rep. 2014, 4, 5416. [Google Scholar] [CrossRef] [PubMed]
- Severino, V.; Alessio, N.; Farina, A.; Sandomenico, A.; Cipollaro, M.; Peluso, G. Insulin-like growth factor binding proteins 4 and 7 released by senescent cells promote premature senescence in mesenchymal stem cells. Cell Death Dis. 2013, 4, e911. [Google Scholar] [CrossRef] [PubMed]
- Neill, T.; Torres, A.; Buraschi, S.; Iozzo, R.V. Decorin has an appetite for endothelial cell autophagy. Autophagy 2013, 9, 1626–1628. [Google Scholar] [CrossRef] [PubMed]
- Yang, F.; Zhao, L.; Mei, D.; Jiang, L.; Geng, C.; Li, Q. HMGA2 plays an important role in Cr (VI)-induced autophagy. Int. J. Cancer 2017, 141, 986–997. [Google Scholar] [CrossRef] [PubMed]
- Bhoopathi, P.; Chetty, C.; Gujrati, M.; Dinh, D.H.; Rao, J.S.; Lakka, S. Cathepsin B facilitates autophagy-mediated apoptosis in SPARC overexpressed primitive neuroectodermal tumor cells. Cell Death Differ. 2010, 17, 1529–1539. [Google Scholar] [CrossRef]
- Ma, Y.; Li, M.; Si, J.; Xiong, Y.; Lu, F.; Zhang, J. Blockade of Notch3 inhibits the stem-like property and is associated with ALDH1A1 and CD44 via autophagy in non-small lung cancer. Int. J. Oncol. 2016, 48, 2349–2358. [Google Scholar] [CrossRef]
- Lei, D.; Zhang, F.; Yao, D.; Xiong, N.; Jiang, X.; Zhao, H. MiR-338-5p suppresses proliferation, migration, invasion, and promote apoptosis of glioblastoma cells by directly targeting EFEMP1. Biomed. Pharmacother. 2017, 89, 957–965. [Google Scholar] [CrossRef]
- Jin, H.; Yang, L.; Wang, L.; Yang, Z.; Zhan, Q.; Tao, Y. INPP4B promotes cell survival via SGK3 activation in NPM1-mutated leukemia. J. Exp. Clin. Cancer Res. 2018, 37, 8. [Google Scholar] [CrossRef]
- Li, C.G.; Gruidl, M.; Eschrich, S.; McCarthy, S.; Wang, H.G.; Alexandrow, M.G. Insig2 is associated with colon tumorigenesis and inhibits Bax-mediated apoptosis. Int. J. Cancer 2008, 123, 273–282. [Google Scholar] [CrossRef]
- Wei, F.Z.; Cao, Z.; Wang, X.; Wang, H.; Cai, M.Y.; Li, T. Epigenetic regulation of autophagy by the methyltransferase EZH2 through an MTOR-dependent pathway. Autophagy 2015, 11, 2309–2322. [Google Scholar] [CrossRef]
- Klionsky, D.J.; Abdelmohsen, K.; Abe, A.; Abedin, M.J.; Abeliovich, H.; Acevedo Arozena, A. Guidelines for the use and interpretation of assays for monitoring autophagy (3rd edition). Autophagy 2016, 12, 1–222. [Google Scholar] [CrossRef]
- Orlotti, N.I.; Cimino-Reale, G.; Borghini, E.; Pennati, M.; Sissi, C.; Perrone, F. Autophagy acts as a safeguard mechanism against G-quadruplex ligand-mediated DNA damage. Autophagy 2012, 8, 1185–1196. [Google Scholar] [CrossRef]
- Stacchiotti, S.; Tortoreto, M.; Bozzi, F.; Tamborini, E.; Morosi, C.; Messina, A. Dacarbazine in solitary fibrous tumor: A case series analysis and preclinical evidence vis-a-vis temozolomide and antiangiogenics. Clin. Cancer Res. 2013, 19, 5192–5201. [Google Scholar] [CrossRef]
- Stacchiotti, S.; Tortoreto, M.; Baldi, G.G.; Grignani, G.; Toss, A.; Badalamenti, G. Preclinical and clinical evidence of activity of pazopanib in solitary fibrous tumour. Eur. J. Cancer 2014, 50, 3021–3028. [Google Scholar] [CrossRef]
- Yao, Y.; Hu, H.; Yang, Y.; Zhou, G.; Shang, Z.; Yang, X. Downregulation of Enhancer of Zeste Homolog 2 (EZH2) is essential for the Induction of Autophagy and Apoptosis in Colorectal Cancer Cells. Genes 2016, 7, 83. [Google Scholar] [CrossRef]
- Hsieh, Y.Y.; Lo, H.L.; Yang, P.M. EZH2 inhibitors transcriptionally upregulate cytotoxic autophagy and cytoprotective unfolded protein response in human colorectal cancer cells. Am. J. Cancer Res. 2016, 6, 1661–1680. [Google Scholar]
- Yang, Y.; Zhu, F.; Wang, Q.; Ding, Y.; Ying, R.; Zeng, L. Inhibition of EZH2 and EGFR produces a synergistic effect on cell apoptosis by increasing autophagy in gastric cancer cells. Onco Targets Ther. 2018, 11, 8455–8463. [Google Scholar] [CrossRef]
- Sgarra, R.; Rustighi, A.; Tessari, M.A.; Di Bernardo, J.; Altamura, S.; Fusco, A. Nuclear phosphoproteins HMGA and their relationship with chromatin structure and cancer. FEBS Lett. 2004, 574, 1–8. [Google Scholar] [CrossRef]
- Wang, D.; Quiros, J.; Mahuron, K.; Pai, C.C.; Ranzani, V.; Young, A. Targeting EZH2 Reprograms Intratumoral Regulatory T Cells to Enhance Cancer Immunity. Cell Rep. 2018, 23, 3262–3274. [Google Scholar] [CrossRef]
- Callari, M.; Batra, A.S.; Batra, R.N.; Sammut, S.J.; Greenwood, W.; Clifford, H. Computational approach to discriminate human and mouse sequences in patient-derived tumour xenografts. BMC Genom. 2018, 19, 19. [Google Scholar] [CrossRef]
- Robinson, M.D.; McCarthy, D.J.; Smyth, G.K. edgeR: A Bioconductor package for differential expression analysis of digital gene expression data. Bioinformatics 2010, 26, 139–410. [Google Scholar] [CrossRef]
- Subramanian, A.; Tamayo, P.; Mootha, V.K.; Mukherjee, S.; Ebert, B.L.; Gillette, M.A. Gene set enrichment analysis: A knowledge-based approach for interpreting genome-wide expression profiles. Proc. Natl. Acad. Sci. USA 2005, 102, 15545–15550. [Google Scholar] [CrossRef]





| Treatment | Dose (mg/kg) | Schedule | Route | Max TVI% (Day) a | Ref. b |
|---|---|---|---|---|---|
| Doxorubicin | 4.0 | q7d × 3 | i.v. | 62 (43) * | [26] |
| Ifosfamide | 90 | qd × 3 q 2w | i.p. | 75 (43) * | [26] |
| Ifosfamide | 90 | qd × 3 q 2w | i.p. | 94 (43) ** | [26] |
| Doxorubicin | 4.0 | q7d × 3 | i.v. | [26] | |
| Gemcitabine | 100 | q4d × 4 | i.v. | 98 (46) ** | [27] |
| EPZ-011989 | 500 | 2qd (b.i.d.) × 28 | o.s. | 89 (50) ** | [25] |
| Gene | t-Value | Ref. |
|---|---|---|
| IGFBP4 | 39.40 | [29] |
| DCN | 31.83 | [30] |
| CALD1 | 29.15 | |
| HMGA2 | 29.10 | [31] |
| FAM84B | 28.83 | |
| SLIT3 | 27.53 | |
| MMP16 | 27.35 | |
| FOLH1 | 27.27 | |
| BICC1 | 26.90 | |
| COL21A1 | 26.83 | |
| EFEMP1 | 26.45 | [34] |
| INPP4B | 26.24 | [35] |
| INSIG2 | 25.27 | [36] |
| SPARC | 25.24 | [32] |
| ALDH1A1 | 24.55 | [33] |
© 2019 by the authors. Licensee MDPI, Basel, Switzerland. This article is an open access article distributed under the terms and conditions of the Creative Commons Attribution (CC BY) license (http://creativecommons.org/licenses/by/4.0/).
Share and Cite
Stacchiotti, S.; Zuco, V.; Tortoreto, M.; Cominetti, D.; Frezza, A.M.; Percio, S.; Indio, V.; Barisella, M.; Monti, V.; Brich, S.; et al. Comparative Assessment of Antitumor Effects and Autophagy Induction as a Resistance Mechanism by Cytotoxics and EZH2 Inhibition in INI1-Negative Epithelioid Sarcoma Patient-Derived Xenograft. Cancers 2019, 11, 1015. https://doi.org/10.3390/cancers11071015
Stacchiotti S, Zuco V, Tortoreto M, Cominetti D, Frezza AM, Percio S, Indio V, Barisella M, Monti V, Brich S, et al. Comparative Assessment of Antitumor Effects and Autophagy Induction as a Resistance Mechanism by Cytotoxics and EZH2 Inhibition in INI1-Negative Epithelioid Sarcoma Patient-Derived Xenograft. Cancers. 2019; 11(7):1015. https://doi.org/10.3390/cancers11071015
Chicago/Turabian StyleStacchiotti, Silvia, Valentina Zuco, Monica Tortoreto, Denis Cominetti, Anna Maria Frezza, Stefano Percio, Valentina Indio, Marta Barisella, Valentina Monti, Silvia Brich, and et al. 2019. "Comparative Assessment of Antitumor Effects and Autophagy Induction as a Resistance Mechanism by Cytotoxics and EZH2 Inhibition in INI1-Negative Epithelioid Sarcoma Patient-Derived Xenograft" Cancers 11, no. 7: 1015. https://doi.org/10.3390/cancers11071015
APA StyleStacchiotti, S., Zuco, V., Tortoreto, M., Cominetti, D., Frezza, A. M., Percio, S., Indio, V., Barisella, M., Monti, V., Brich, S., Astolfi, A., Colombo, C., Pasquali, S., Folini, M., Gounder, M. M., Pantaleo, M. A., Collini, P., Dei Tos, A. P., Casali, P. G., ... Zaffaroni, N. (2019). Comparative Assessment of Antitumor Effects and Autophagy Induction as a Resistance Mechanism by Cytotoxics and EZH2 Inhibition in INI1-Negative Epithelioid Sarcoma Patient-Derived Xenograft. Cancers, 11(7), 1015. https://doi.org/10.3390/cancers11071015

