Development of Anemometer Based on Inertial Sensor
Abstract
1. Introduction
2. Materials and Methods
2.1. Conceptual Design
2.2. Mathematical Model of the Physical System
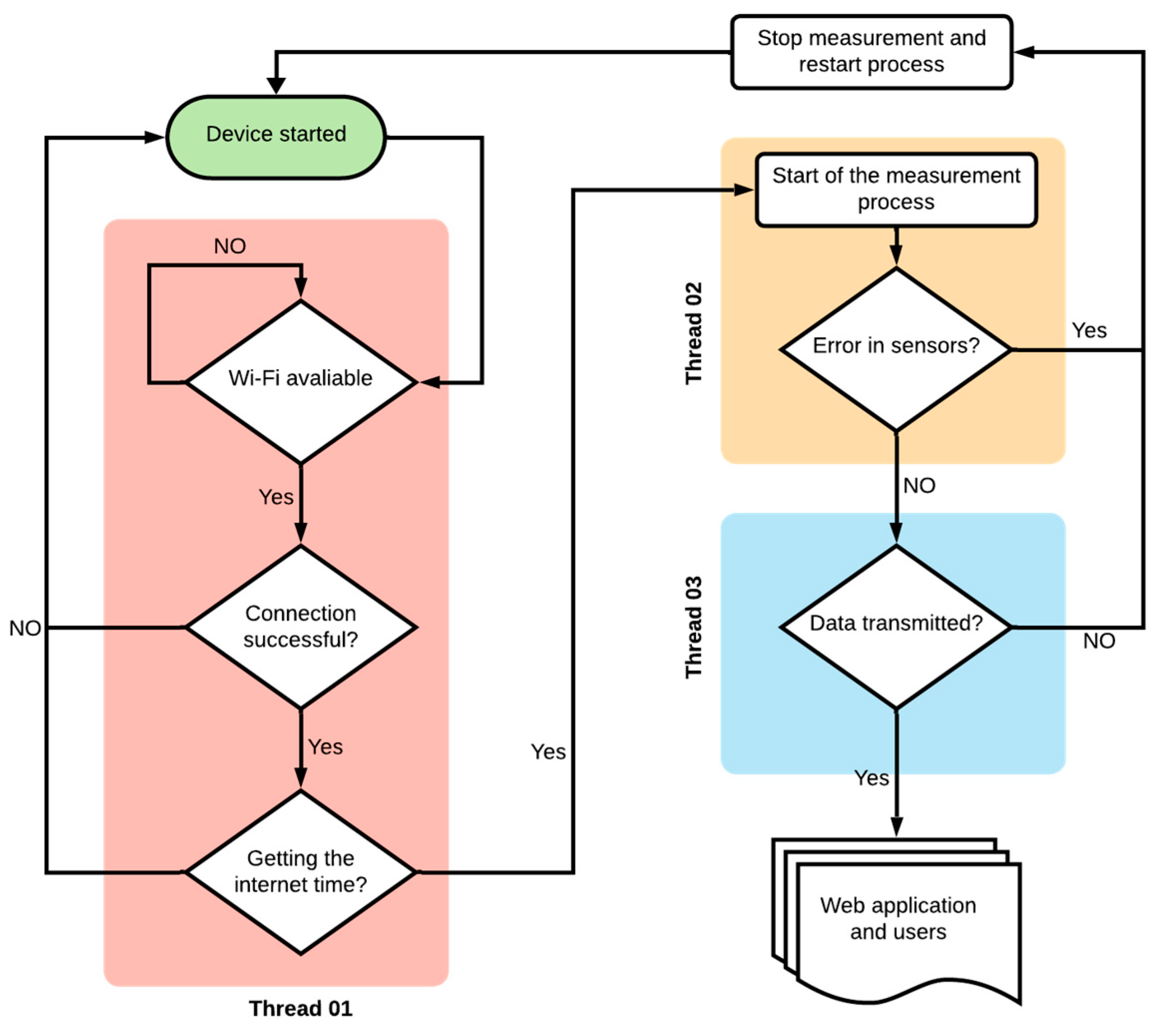
2.3. Signal-Processing Circuit and Firmware
2.4. Kalman Filter
2.5. Numerical Validation of Drag Force on a Finite Cylinder
2.6. Data Collection and Calibration
3. Results and Discussions
3.1. Estimation of the Ideal Length of the Vertical Rod for Minimum Natural Frequency
3.2. Numerical Validation of Drag Force
3.3. Calibration
3.4. Data Analysis
4. Conclusions
Author Contributions
Funding
Data Availability Statement
Acknowledgments
Conflicts of Interest
References
- Bermann, C. Energia No Brasil, Para Que? Para Quem?: Crise e Alternativa Para Um País Sustentável; Livraria da Física: São Paulo, Brazil, 2002; ISBN 9788588325067. [Google Scholar]
- An, J.; Chen, G.; Zou, Z.; Sun, Y.; Liu, R.; Zheng, L. An IoT-Based Traceability Platform for Wind Turbines. Energies 2021, 14, 2676. [Google Scholar] [CrossRef]
- Cavalcanti, I.F.A. Tempo e Clima No Brasil; Oficina de Textos: São Paulo, Brazail, 2016; ISBN 9788579752346. [Google Scholar]
- de Oliveira, S.S.; Souza, E.P.D. Análise de Modelos de Mesoescala Para Caracterização Do Potencial Eólico Do Estado Da Paraíba. Rev. Bras. Meteorol. 2017, 32, 277–291. [Google Scholar] [CrossRef]
- Ferruzzi, Y.; Agrícola, E.; Ricieri, R.P. The Instrument of Measuring the Speed of the Wind. In Proceedings of the 5th Encontro de Energia no Meio Rural, Campinas, Brazil, 19–21 October 2004; p. 7. [Google Scholar]
- Nabil, M.; Mohamad, A.; Ubin, A. Mini Invelox Wind Harvesting System with IoT Monitoring (MIWHS-IoT). Evol. Electr. Electron. Eng. 2023, 4, 321–328. [Google Scholar]
- Cuerva, A.; Sanz-Andrés, A. On sonic anemometer measurement theory. J. Wind. Eng. Ind. Aerodyn. 2000, 88, 25–55. [Google Scholar] [CrossRef]
- Kristensen, L. The perennial cup anemometer. Wind. Energy Int. J. Prog. Appl. Wind. Power Convers. Technol. 1999, 2, 59–75. [Google Scholar] [CrossRef]
- Silva, V.A.D.; De Morais, M.V.B.; Manfio, E.R. Development of a low-cost anemometer using magnetic induction. e-Fatec J. 2018, 8, 9. [Google Scholar]
- Hardianto, T.; Supeno, B.; Setiawan, D.K.; Gunawan, G. Design of real time anemometer based on wind speed-direction and temperature. Int. J. Power Electron. Drive Syst. 2017, 8, 677. [Google Scholar] [CrossRef]
- Ribeiro, M.R.S.; Bergamasco, R.; Ribeiro, M.G.; Aredes, S.V.; Wiltgen, F. Development of an ultrasonic digital anemometer. In Proceedings of the 10th Latin American Meeting of Scientific Initiation and 6th Latin American Meeting of Postgraduate Studies, University of the Valley of Paraíba: São José dos Campos, São Paulo, Brazil, 19–20 October 2006; pp. 19–20. [Google Scholar]
- Wieser, A.; Fiedler, F.; Corsmeier, U. The influence of the sensor design on wind measurements with sonic anemometer systems. J. Atmos. Ocean. Technol. 2001, 18, 1585–1608. [Google Scholar] [CrossRef]
- Yadav, V.P.; Sinha, A.; Khosla, A. Design and implementation of ultrasonic anemometer. In Proceedings of the 2017 4th International Conference on Power, Control & Embedded Systems (ICPCES), Allahabad, India, 9–11 March 2017; pp. 1–6. [Google Scholar]
- Amin, M.R.; Mishu, M.K.; Al Faysal, A.; Nizam, M.R. Design and implementation of opto-isolator based low cost digital anemometer with wind direction monitoring system. In Proceedings of the 2016 5th International Conference on Informatics, Electronics and Vision (ICIEV), Dhaka, Bangladesh, 13–14 May 2016; pp. 133–138. [Google Scholar]
- Díaz, M.; Martín, C.; Rubio, B. State-of-the-Art, Challenges, and Open Issues in the Integration of Internet of Things and Cloud Computing. J. Netw. Comput. Appl. 2016, 67, 99–117. [Google Scholar] [CrossRef]
- Da Xu, L.; He, W.; Li, S. Internet of Things in Industries: A Survey. IEEE Trans. Ind. Inform. 2014, 10, 2233–2243. [Google Scholar] [CrossRef]
- Ashton, K. That “Internet of Things” Thing. RFID 2009, 22, 97–114. [Google Scholar]
- Aazam, M.; Zeadally, S.; Harras, K.A. Offloading in Fog Computing for IoT: Review, Enabling Technologies, and Research Opportunities. Futur. Gener. Comput. Syst. 2018, 87, 278–289. [Google Scholar] [CrossRef]
- Khan, M.A.; Salah, K. IoT Security: Review, Blockchain Solutions, and Open Challenges. Futur. Gener. Comput. Syst. 2018, 82, 395–411. [Google Scholar] [CrossRef]
- Adi Kuncara, I.; Endro Suseno, J.; Agus, S.; Gunadi, I. Development of Ultrasonic Anemometer Using HC-SR04 with Kalman Filter Based on Microcontroller Integrated IoT. In Proceedings of the 5th International Conference on Energy, Environmental and Information System (ICENIS 2020), Semarang, Indonesia, 12–13 August 2020; Volume 202. [Google Scholar]
- Jian, H. Design of Angle Detection System Based on MPU6050. In Proceedings of the 7th International Conference on Education, Management, Information and Computer Science (ICEMC 2017), Shenyang, China, 16–18 June 2017. [Google Scholar]
- Fox, R.W.; McDonald, A.T. Introduction to Fluid Mechanics, 4th ed.; Wiley: Hoboken, NJ, USA, 1992; ISBN 9783131450715. [Google Scholar]
- Tritton, D.J. Experiments on the Flow Past a Circular Cylinder at Low Reynolds Numbers. J. Fluid Mech. 1959, 6, 547–567. [Google Scholar] [CrossRef]
- Tritton, D.J. Physical Fluid Dynamics, 2nd ed.; Oxford University Press: Oxford, UK, 1988; ISBN 9780198544937. [Google Scholar]
- Rocha, Á.B.; Fernandes, E.M.; Santos, C.A.C.; Diniz, J.M.T.; Junior, W.F.A. Development of a Real-Time Surface Solar Radiation Measurement System Based on the Internet of Things (IoT). Sensors 2021, 21, 3836. [Google Scholar] [CrossRef]
- Oliveira, G.M.B.; Costa, D.C.M.; Cavalcanti, R.J.B.V.M.; Oliveira, J.P.P.; Silva, D.R.C.; Nogueira, M.B.; Rodrigues, M.C. Comparison Between MQTT and WebSocket Protocols for IoT Applications Using ESP8266. In Proceedings of the 2018 Workshop on Metrology for Industry 4.0 and IoT, Brescia, Italy, 16–18 April 2018; pp. 236–241. [Google Scholar]
- Yassein, M.B.; Shatnawi, M.Q.; Aljwarneh, S.; Al-Hatmi, R. Internet of Things: Survey and Open Issues of MQTT Protocol. In Proceedings of the 2017 International Conference on Engineering & MIS (ICEMIS), Monastir, Tunisia, 8–10 May 2017; pp. 1–6. [Google Scholar]
- Singh, M.; Rajan, M.A.; Shivraj, V.L.; Balamuralidhar, P. Secure MQTT for Internet of Things (IoT). In Proceedings of the 2015 Fifth International Conference on Communication Systems and Network Technologies, Gwalior, India, 4–6 April 2015; pp. 746–751. [Google Scholar]
- Nettikadan, D.; Raj, M.S.S. Smart Community Monitoring System Using Thingspeak IoT Plaform. Int. J. Appl. Eng. Res. 2018, 13, 13402–13408. [Google Scholar]
- Nicolas, R.G.K.; Pamela, S.P.A. Uso de Filtro de Kalman Para Reducción de Ruido; Ciencias Matemáticas y Físicas Guayaquil, Universidad de Guayaquil: Guayaquil, Ecuador, 2020. [Google Scholar]
- Ribeiro, M.; Ribeiro, I. Kalman and Extended Kalman Filters: Concept, Derivation and Properties; Technical Report; Institute for Systems and Robotics, Instituto Superior Tecnico (IST): Lisboa, Portugal, 2004. [Google Scholar]
- Han, H.; Wang, J.; Meng, X.; Liu, H. Analysis of the Dynamic Response of a Long Span Bridge Using GPS/Accelerometer/Anemometer under Typhoon Loading. Eng. Struct. 2016, 122, 238–250. [Google Scholar] [CrossRef]
- Abu-Zidan, Y.; Mendis, P.; Gunawardena, T. Optimising the computational domain size in CFD simulations of tall buildings. Heliyon 2021, 7, e06723. [Google Scholar] [CrossRef]
- Mclaren, K.; Tullis, S.; Ziada, S. Computational fluid dynamics simulation of the aerodynamics of a high solidity, small-scale vertical axis wind turbine. Wind Energy 2012, 15, 349–361. [Google Scholar] [CrossRef]
- Fluent, Ansys. Ansys Fluent Theory Guide 2021 R2; ANSYS. Inc. and Ltd.: Canonsburg, PA, USA, 2021. [Google Scholar]
- Celik, I.; Zhang, W.M. Calculation of Numerical Uncertainty Using Richardson Extrapolation: Application to Some Simple Turbulent Flow Calculations. J. Fluids Eng. 1995, 117, 439–445. [Google Scholar] [CrossRef]
- Balafas, G. Polyhedral Mesh Generation for CFD-Analysis of Complex Structures. MSc Thesis, Münchenin Teknillinen Yliopisto, Munich, Germany, 2014. [Google Scholar]
- Celik, I.B.; Ghia, U.; Roache, P.J. Procedure for estimation and reporting of uncertainty due to discretization in CFD applications. J. Fluids Eng. 2008, 130, 078001. [Google Scholar]
- Fox, R.W.; McDonald, A.T.; Mitchell, J.W. Introduction to Fluid Mechanics; Wiley: Hoboken, NJ, USA, 2020. [Google Scholar]
- Francisco, P.R.; de Sousa, J.H.; Ribeiro, G.D.N.; Rodrigues, R.C. Wind Potential Onshore of the State of Paraíba Estimated by the Global Wind Atlas. J. Hyperspectral Remote Sens. 2023, 13, 807–821. [Google Scholar] [CrossRef]



















| Statistical Parameter | Acceleration | Resultant Speed (m/s) | |
|---|---|---|---|
| x-Axis (m/s2) | y-Axis (m/s2) | ||
| Average | 0.3072 | 0.3665 | 1.4552 |
| Standard Deviation | 1.1262 | 1.0738 | 0.7282 |
| Wind Speed Range (m/s) | Noise Level (Standard Deviation) | Measurement Accuracy |
|---|---|---|
| <1.2 m/s | ±3σ | ~90% |
| 1.2 m/s and 10 m/s | Between ±2σ and ±3σ | ~95% |
| >10 m/s | ±3σ | <90% |
Disclaimer/Publisher’s Note: The statements, opinions and data contained in all publications are solely those of the individual author(s) and contributor(s) and not of MDPI and/or the editor(s). MDPI and/or the editor(s) disclaim responsibility for any injury to people or property resulting from any ideas, methods, instructions or products referred to in the content. |
© 2024 by the authors. Licensee MDPI, Basel, Switzerland. This article is an open access article distributed under the terms and conditions of the Creative Commons Attribution (CC BY) license (https://creativecommons.org/licenses/by/4.0/).
Share and Cite
Rocha, Á.B.; Fernandes, E.d.M.; Souto, J.I.V.; Gomez, R.S.; Delgado, J.M.P.Q.; Lima, F.S.; Alves, R.M.N.; Bezerra, A.L.D.; Lima, A.G.B. Development of Anemometer Based on Inertial Sensor. Micromachines 2024, 15, 1186. https://doi.org/10.3390/mi15101186
Rocha ÁB, Fernandes EdM, Souto JIV, Gomez RS, Delgado JMPQ, Lima FS, Alves RMN, Bezerra ALD, Lima AGB. Development of Anemometer Based on Inertial Sensor. Micromachines. 2024; 15(10):1186. https://doi.org/10.3390/mi15101186
Chicago/Turabian StyleRocha, Álvaro B., Eisenhawer de M. Fernandes, Joyce I. V. Souto, Ricardo S. Gomez, João M. P. Q. Delgado, Felipe S. Lima, Railson M. N. Alves, André L. D. Bezerra, and Antonio G. B. Lima. 2024. "Development of Anemometer Based on Inertial Sensor" Micromachines 15, no. 10: 1186. https://doi.org/10.3390/mi15101186
APA StyleRocha, Á. B., Fernandes, E. d. M., Souto, J. I. V., Gomez, R. S., Delgado, J. M. P. Q., Lima, F. S., Alves, R. M. N., Bezerra, A. L. D., & Lima, A. G. B. (2024). Development of Anemometer Based on Inertial Sensor. Micromachines, 15(10), 1186. https://doi.org/10.3390/mi15101186

