Minimization of Parasitic Capacitance between Skin and Ag/AgCl Dry Electrodes
Abstract
1. Introduction
2. Materials and Methods
2.1. Electrical Characteristic Measurements
2.2. Electromagnetic Field Simulation
2.3. Electrical Circuit Simulation
2.4. Wet Electrodes
2.5. Dry Electrodes
2.6. Add-on Ag/AgCl Dry Electrode Fabrication
2.7. Electrical Components
2.8. Informed Consent
2.9. Ethical Approval
3. Results
3.1. Equivalent Circuit Analysis of the Skin–Electrode Interface
3.2. HFSS Simulation
3.3. Capacitor Add-on Ag/AgCl Dry Electrode
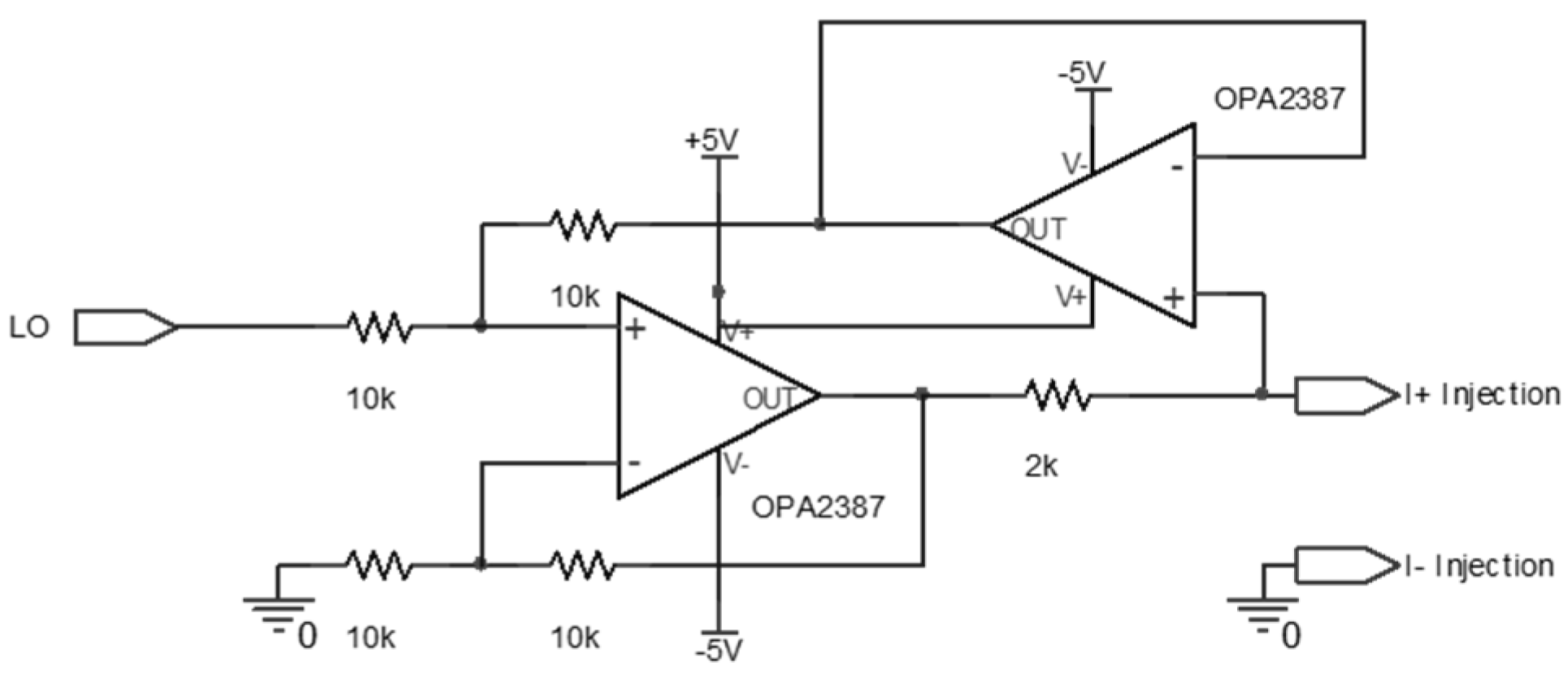
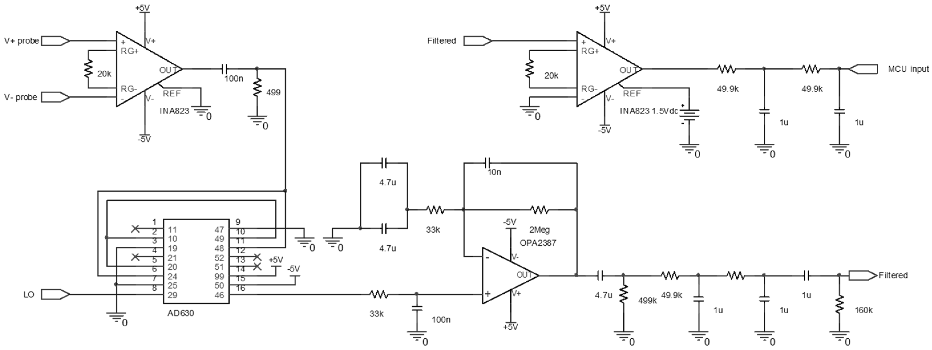
3.4. Bioimpedance Artery Pulse Monitoring Circuit
3.5. Comparative Analysis of the Signals
4. Conclusions
Author Contributions
Funding
Data Availability Statement
Acknowledgments
Conflicts of Interest
References
- Qin, Q.; Li, J.; Yao, S.; Liu, C.; Huang, H.; Zhu, Y. Electrocardiogram of a Silver Nanowire Based Dry Electrode: Quantitative Comparison with the Standard Ag/AgCl Gel Electrode. IEEE Access 2019, 7, 20789–20800. [Google Scholar] [CrossRef]
- Meziane, N.; Yang, S.; Shokoueinejad, M.; Webster, J.G.; Attari, M.; Eren, H. Simultaneous comparison of 1 gel with 4 dry electrode types for electrocardiography. Physiol. Meas. 2015, 36, 513. [Google Scholar] [CrossRef]
- Stauffer, F.; Thielen, M.; Sauter, C.; Chardonnens, S.; Bachmann, S.; Tybrandt, K.; Peters, C.; Hierold, C.; Vörös, J. Skin conformal polymer electrodes for clinical ECG and EEG recordings. Adv. Healthc. Mater. 2018, 7, 1700994. [Google Scholar] [CrossRef]
- Tallgren, P.; Vanhatalo, S.; Kaila, K.; Voipio, J. Evaluation of commercially available electrodes and gels for recording of slow EEG potentials. Clin. Neurophysiol. 2005, 116, 799–806. [Google Scholar] [CrossRef]
- Li, G.-L.; Wu, J.-T.; Xia, Y.-H.; He, Q.-G.; Jin, H.-G. Review of semi-dry electrodes for EEG recording. J. Neural Eng. 2020, 17, 51004. [Google Scholar] [CrossRef]
- Shen, G.; Gao, K.; Zhao, N.; Wang, Z.; Jiang, C.; Liu, J. A fully flexible hydrogel electrode for daily EEG monitoring. IEEE Sens. J. 2022, 22, 12522–12529. [Google Scholar] [CrossRef]
- Mihajlovic, V.; Molina, G.G.; Peuscher, J. To what extent can dry and water-based EEG electrodes replace conductive gel ones? In Proceedings of the Proc. BIODEVICES Conference, Vilamoura, Algarve, Portugal, 1–4 February 2012. [Google Scholar]
- Lam, E.; Alizadeh-Meghrazi, M.; Schlums, A.; Eskandarian, L.; Mahnam, A.; Moineau, B.; Popovic, M.R. Exploring textile-based electrode materials for electromyography smart garments. J. Rehabil. Assist. Technol. Eng. 2022, 9, 20556683211061996. [Google Scholar] [CrossRef]
- Pylatiuk, C.; Muller-Riederer, M.; Kargov, A.; Schulz, S.; Schill, O.; Reischl, M.; Bretthauer, G. Comparison of surface EMG monitoring electrodes for long-term use in rehabilitation device control. In Proceedings of the 2009 IEEE International Conference on Rehabilitation Robotics, Kyoto, Japan, 23–26 June 2009; pp. 300–304. [Google Scholar]
- Lopez, A.; Ferrero, F.J.; Valledor, M.; Campo, J.C.; Postolache, O. A study on electrode placement in EOG systems for medical applications. In Proceedings of the 2016 IEEE International Symposium on Medical Measurements and Applications (MeMeA), Benevento, Italy, 15–18 May 2016; pp. 1–5. [Google Scholar]
- Barbara, N.; Camilleri, T.A. Interfacing with a speller using EOG glasses. In Proceedings of the 2016 IEEE International Conference on Systems, Man, and Cybernetics (SMC), Budapest, Hungary, 9–12 October 2016; pp. 1069–1074. [Google Scholar]
- Kim, H.; Kim, E.; Choi, C.; Yeo, W.-H. Advances in Soft and Dry Electrodes for Wearable Health Monitoring Devices. Micromachines 2022, 13, 629. [Google Scholar] [CrossRef]
- Cornish, B.H.; Jacobs, A.; Thomas, B.J.; Ward, L.C. Optimizing electrode sites for segmental bioimpedance measurements. Physiol. Meas. 1999, 20, 241. [Google Scholar] [CrossRef]
- Nuñez, C.; Gallagher, D.; Visser, M.; Pi-Sunyer, F.X.; Wang, Z.; Heymsfield, S.B. Bioimpedance analysis: Evaluation of leg-to-leg system based on pressure contact footpad electrodes. Med. Sci. Sports Exerc. 1997, 29, 524–531. [Google Scholar]
- Marquez, J.C.; Seoane, F.; Lindecrantz, K. Skin-electrode contact area in electrical bioimpedance spectroscopy. Influence in total body composition assessment. In Proceedings of the 2011 Annual International Conference of the IEEE Engineering in Medicine and Biology Society, Boston, MA, USA, 30 August–3 September 2011; pp. 1867–1870. [Google Scholar]
- Naranjo-Hernández, D.; Reina-Tosina, J.; Min, M. Fundamentals, recent advances, and future challenges in bioimpedance devices for healthcare applications. J. Sens. 2019, 2019, 9210258. [Google Scholar] [CrossRef]
- Namkoong, M.; Guo, H.; Rahman, M.S.; Wang, D.; Pfeil, C.J.; Hager, S.; Tian, L. Moldable and transferrable conductive nanocomposites for epidermal electronics. npj Flex. Electron. 2022, 6, 41. [Google Scholar] [CrossRef] [PubMed]
- Marquez, J.C.; Seoane, F.; Valimaki, E.; Lindecrantz, K. Textile electrodes in electrical bioimpedance measurements–a comparison with conventional Ag/AgCl electrodes. In Proceedings of the 2009 Annual International Conference of the IEEE Engineering in Medicine and Biology Society, Minneapolis, MN, USA, 3–6 September 2009; pp. 4816–4819. [Google Scholar]
- Kusche, R.; Kaufmann, S.; Ryschka, M. Dry electrodes for bioimpedance measurements—Design, characterization and comparison. Biomed. Phys. Eng. Express 2018, 5, 15001. [Google Scholar] [CrossRef]
- Tu, H.; Li, X.; Lin, X.; Lang, C.; Gao, Y. Washable and Flexible Screen-Printed Ag/AgCl Electrode on Textiles for ECG Monitoring. Polymers 2023, 15, 3665. [Google Scholar] [CrossRef]
- Alizadeh-Meghrazi, M.; Ying, B.; Schlums, A.; Lam, E.; Eskandarian, L.; Abbas, F.; Sidhu, G.; Mahnam, A.; Moineau, B.; Popovic, M.R. Evaluation of dry textile electrodes for long-term electrocardiographic monitoring. Biomed. Eng. Online 2021, 20, 1–20. [Google Scholar] [CrossRef] [PubMed]
- Chlaihawi, A.A.; Narakathu, B.B.; Emamian, S.; Bazuin, B.J.; Atashbar, M.Z. Development of printed and flexible dry ECG electrodes. Sens. Bio-Sens. Res. 2018, 20, 9–15. [Google Scholar] [CrossRef]
- Arquilla, K.; Webb, A.K.; Anderson, A.P. Textile Electrocardiogram (ECG) Electrodes for Wearable Health Monitoring. Sensors 2020, 20, 1013. [Google Scholar] [CrossRef]
- Pola, T.; Vanhala, J. Textile Electrodes in ECG Measurement. In Proceedings of the 2007 3rd International Conference on Intelligent Sensors, Sensor Networks and Information, Melbourne, VIC, Australia, 3–6 December 2007; pp. 635–639. [Google Scholar]
- Hoffmann, K.-P.; Ruff, R. Flexible dry surface-electrodes for ECG long-term monitoring. In Proceedings of the 2007 29th Annual International Conference of the IEEE Engineering in Medicine and Biology Society, Lyon, France, 22–26 August 2007; pp. 5739–5742. [Google Scholar]
- Gruetzmann, A.; Hansen, S.; Müller, J. Novel dry electrodes for ECG monitoring. Physiol. Meas. 2007, 28, 1375. [Google Scholar] [CrossRef] [PubMed]
- Casson, A.J.; Yates, D.C.; Smith, S.J.M.; Duncan, J.S.; Rodriguez-Villegas, E. Wearable electroencephalography. IEEE Eng. Med. Biol. Mag. 2010, 29, 44–56. [Google Scholar] [CrossRef]
- Lin, C.-T.; Liao, L.-D.; Liu, Y.-H.; Wang, I.-J.; Lin, B.-S.; Chang, J.-Y. Novel dry polymer foam electrodes for long-term EEG measurement. IEEE Trans. Biomed. Eng. 2010, 58, 1200–1207. [Google Scholar]
- Taheri, B.A.; Knight, R.T.; Smith, R.L. A dry electrode for EEG recording. Electroencephalogr. Clin. Neurophysiol. 1994, 90, 376–383. [Google Scholar] [CrossRef]
- Mota, A.R.; Duarte, L.; Rodrigues, D.; Martins, A.C.; Machado, A.V.; Vaz, F.; Fiedler, P.; Haueisen, J.; Nóbrega, J.M.; Fonseca, C. Development of a quasi-dry electrode for EEG recording. Sens. Actuators A Phys. 2013, 199, 310–317. [Google Scholar] [CrossRef]
- Di Flumeri, G.; Aricò, P.; Borghini, G.; Sciaraffa, N.; Di Florio, A.; Babiloni, F. The dry revolution: Evaluation of three different EEG dry electrode types in terms of signal spectral features, mental states classification and usability. Sensors 2019, 19, 1365. [Google Scholar] [CrossRef]
- Liao, L.-D.; Wang, I.-J.; Chen, S.-F.; Chang, J.-Y.; Lin, C.-T. Design, fabrication and experimental validation of a novel dry-contact sensor for measuring electroencephalography signals without skin preparation. Sensors 2011, 11, 5819–5834. [Google Scholar] [CrossRef]
- Types of EEG Electrodes: Gel, Water, and Dry. Available online: https://info.tmsi.com/blog/types-of-eeg-electrodes (accessed on 21 April 2022).
- Xiao, Z.; Xing, Y.; Li, Y.; Yang, C.; Li, J.; Liu, C. Effect of cotton fabric moisture regain and thickness on signal quality of noncontact capacitive coupling ECG. IEEE Trans. Instrum. Meas. 2022, 71, 1–12. [Google Scholar] [CrossRef]
- Chi, Y.M.; Jung, T.-P.; Cauwenberghs, G. Dry-contact and noncontact biopotential electrodes: Methodological review. IEEE Rev. Biomed. Eng. 2010, 3, 106–119. [Google Scholar] [CrossRef]
- Xu, J.; Mitra, S.; Van Hoof, C.; Yazicioglu, R.F.; Makinwa, K.A.A. Active electrodes for wearable EEG acquisition: Review and electronics design methodology. IEEE Rev. Biomed. Eng. 2017, 10, 187–198. [Google Scholar] [CrossRef]
- Lee, M.S.; Paul, A.; Xu, Y.; Hairston, W.D.; Cauwenberghs, G. Characterization of Ag/AgCl dry electrodes for wearable electrophysiological sensing. Front. Electron. 2022, 2, 700363. [Google Scholar] [CrossRef]
- Yoo, J.; Yan, L.; Lee, S.; Kim, H.; Yoo, H.-J. A wearable ECG acquisition system with compact planar-fashionable circuit board-based shirt. IEEE Trans. Inf. Technol. Biomed. 2009, 13, 897–902. [Google Scholar] [CrossRef]
- Ramasamy, S.; Balan, A. Wearable sensors for ECG measurement: A review. Sens. Rev. 2018, 38, 412–419. [Google Scholar] [CrossRef]
- Namkoong, M.; Baskar, B.; Singh, L.; Guo, H.; McMurray, J.; Branan, K.; Rahman, M.S.; Hsiao, C.-T.; Kuriakose, J.; Hernandez, J.; et al. Add-On Soft Electronic Interfaces for Continuous Cuffless Blood Pressure Monitoring. Adv. Mater. Technol. 2023, 8, 2300158. [Google Scholar] [CrossRef]
- Golparvar, A.J.; Yapici, M.K. Electrooculography by wearable graphene textiles. IEEE Sens. J. 2018, 18, 8971–8978. [Google Scholar] [CrossRef]
- Zheng, W.-L.; Gao, K.; Li, G.; Liu, W.; Liu, C.; Liu, J.-Q.; Wang, G.; Lu, B.-L. Vigilance estimation using a wearable EOG device in real driving environment. IEEE Trans. Intell. Transp. Syst. 2019, 21, 170–184. [Google Scholar] [CrossRef]
- Li, G.; Geng, Y.; Tao, D.; Zhou, P. Performance of electromyography recorded using textile electrodes in classifying arm movements. In Proceedings of the 2011 Annual International Conference of the IEEE Engineering in Medicine and Biology Society, Boston, MA, USA, 30 August–3 September 2011; pp. 4243–4246. [Google Scholar]
- Pani, D.; Achilli, A.; Spanu, A.; Bonfiglio, A.; Gazzoni, M.; Botter, A. Validation of polymer-based screen-printed textile electrodes for surface EMG detection. IEEE Trans. Neural Syst. Rehabil. Eng. 2019, 27, 1370–1377. [Google Scholar] [CrossRef]
- Nilsson, J.W.; Riedel, S.A. Electric Circuits; Pearson Education Limited: London, UK, 2020; ISBN 1292261048. [Google Scholar]
- Hong, S.; Kim, W.S.; Han, Y.; Cherukuri, R.; Jung, H.; Campos, C.; Wu, Q.; Park, S. Il Optogenetic Targeting of Mouse Vagal Afferents Using an Organ-specific, Scalable, Wireless Optoelectronic Device. Bio-Protocol 2022, 12, e4341. [Google Scholar] [CrossRef]
- Gu, M.; Vorobiev, D.; Kim, W.S.; Chien, H.; Woo, H.; Hong, S.; Park, S. Il A Novel Approach Using an Inductive Loading to Lower the Resonant Frequency of a Mushroom-Shaped High Impedance Surface. Prog. Electromagn. Res. M 2020, 90, 19–26. [Google Scholar] [CrossRef]
- Hong, S.; Kim, W.S.; Park, S. Il Design of an inductive spiral-loop loaded unit cell in a mushroom-shaped high impedance surface for Sub-GHz applications. Prog. Electromagn. Res. M 2021, 100, 1–11. [Google Scholar] [CrossRef]
- Gabriel, C. Compilation of the Dielectric Properties of Body Tissues at RF and Microwave Frequencies; King’s College London: London UK, 1996. [Google Scholar]
- Al-Harosh, M.; Yangirov, M.; Kolesnikov, D.; Shchukin, S. Bio-impedance sensor for real-time artery diameter waveform assessment. Sensors 2021, 21, 8438. [Google Scholar] [CrossRef]
- Hong, S.; Coté, G. Arterial Pulse Wave Velocity Signal Reconstruction Using Low Sampling Rates. Biosensors 2024, 14, 92. [Google Scholar] [CrossRef]
- Hong, S.; Coté, G. Development of a Tetherless Bioimpedance Device That Uses Morphologic Changes to Predict Blood Flow Restrictions Mimicking Peripheral Artery Disease Progression. Biosensors 2024, 14, 286. [Google Scholar] [CrossRef]
- Song, J.; Zhang, Y.; Yang, Y.; Liu, H.; Zhou, T.; Zhang, K.; Li, F.; Xu, Z.; Liu, Q.; Li, J. Electrochemical modeling and evaluation for textile electrodes to skin. Biomed. Eng. Online 2020, 19, 1–27. [Google Scholar] [CrossRef]
- Gunnarsson, E.; Seoane, F. Three-lead in vivo measurement method for determining the skin-electrode impedance of textile electrodes: A fast, accurate and easy-to-use measurement method suitable for characterization of textile electrodes. Text. Res. J. 2023, 93, 5124–5139. [Google Scholar] [CrossRef]
- Rai, P.; Oh, S.; Shyamkumar, P.; Ramasamy, M.; Harbaugh, R.E.; Varadan, V.K. Nano-bio-textile sensors with mobile wireless platform for wearable health monitoring of neurological and cardiovascular disorders. J. Electrochem. Soc. 2013, 161, B3116. [Google Scholar] [CrossRef]
- Fu, Y.; Zhao, J.; Dong, Y.; Wang, X. Dry electrodes for human bioelectrical signal monitoring. Sensors 2020, 20, 3651. [Google Scholar] [CrossRef] [PubMed]
- Ali, B.; Bidsorkhi, H.C.; D’Aloia, A.G.; Laracca, M.; Sarto, M.S. Wearable graphene-based fabric electrodes for enhanced and long-term biosignal detection. Sens. Actuators Rep. 2023, 5, 100161. [Google Scholar] [CrossRef]
- Liu, H.; Chen, X.; Wang, Z.; Liu, Y.; Liang, C.; Zhu, M.; Qi, D. Development of soft dry electrodes: From materials to structure design. Interfaces 2023, 10, 11. [Google Scholar] [CrossRef]
- Anand, G.; Lowe, A.; Al-Jumaily, A.M. Simulation of impedance measurements at human forearm within 1 kHz to 2 MHz. J. Electr. Bioimpedance 2016, 7, 20–27. [Google Scholar] [CrossRef]
- Yu, Y.; Anand, G.; Lowe, A.; Zhang, H.; Kalra, A. Towards Estimating Arterial Diameter Using Bioimpedance Spectroscopy: A Computational Simulation and Tissue Phantom Analysis. Sensors 2022, 22, 4736. [Google Scholar] [CrossRef]
- Yu, Y.; Lowe, A.; Anand, G.; Kalra, A.; Zhang, H. The effects of tissue proportions on blood volume change-induced variations using bio-impedance analysis: A simulation study. In Proceedings of the 2023 45th Annual International Conference of the IEEE Engineering in Medicine & Biology Society (EMBC), Sydney, Australia, 24–27 July 2023; pp. 1–4. [Google Scholar]
- Kart, D.S.B. Pulse Width Modulation; Rohini College of Engineering & Technology: Palkulam, India, 2001. [Google Scholar]
- Harju-Säntti, R. NRF52 SoC Based Control System Hardware Platform; Tampere University: Tampere, Finland, 2019. [Google Scholar]
- Gamero, M.; Kim, W.S.; Hong, S.; Vorobiev, D.; Morgan, C.D.; Park, S. Il Multimodal sensing capabilities for the detection of shunt failure. Sensors 2021, 21, 1747. [Google Scholar] [CrossRef]
- Maundy, B.J.; Elwakil, A.S.; Gift, S.J.G. Enhancing the improved Howland circuit. Int. J. Circuit Theory Appl. 2019, 47, 532–541. [Google Scholar] [CrossRef]
- Yazdanian, H.; Samani, M.M.; Mahanm, A. Characteristics of the Howland current source for bioelectric impedance measurements systems. In Proceedings of the 2013 20th Iranian Conference on Biomedical Engineering (ICBME), Tehran, Iran, 18–20 December 2013; pp. 189–193. [Google Scholar]
- Mahnam, A.; Yazdanian, H.; Mosayebi Samani, M. Comprehensive study of Howland circuit with non-ideal components to design high performance current pumps. Measurement 2016, 82, 94–104. [Google Scholar] [CrossRef]
- Sato, Y. A method of self-recovering equalization for multilevel amplitude-modulation systems. IEEE Trans. Commun. 1975, 23, 679–682. [Google Scholar] [CrossRef]
- Roder, H. Amplitude, phase, and frequency modulation. Proc. Inst. Radio Eng. 1931, 19, 2145–2176. [Google Scholar] [CrossRef]
- Razavi, B. Fundamentals of Microelectronics; John Wiley & Sons: Hoboken, NJ, USA, 2021; ISBN 1119695147. [Google Scholar]
- Razavi, B. Design of Integrated Circuits for Optical Communications; John Wiley & Sons: Hoboken, NJ, USA, 2012; ISBN 1118336941. [Google Scholar]
- Acharya, U.R.; N, K.; Sing, O.W.; Ping, L.Y.; Chua, T. Heart rate analysis in normal subjects of various age groups. Biomed. Eng. Online 2004, 3, 24. [Google Scholar] [CrossRef] [PubMed]
- O’Brien, I.A.; O’Hare, P.; Corrall, R.J. Heart Rate Variability in Healthy Subjects: Effect of Age and the Derivation of Normal Ranges for Tests of Autonomic Function. Br. Heart J. 1986, 55, 348–354. [Google Scholar] [CrossRef]
- Clarke, J.; Shelton, J.R.; Venning, G.R.; Hamer, J.; Taylor, S. The rhythm of the normal human heart. Lancet 1976, 308, 508–512. [Google Scholar] [CrossRef]
- Garcia, J.; LaJeunesse, S.G.; Bartow, D. Measuring Spurious Free Dynamic Range in a D/A Converter; Technical Brief; Intersil Corporation: Milpitas, CA, USA, 1995; pp. 1–2. [Google Scholar]










| Electrode Type | 1st Harmonic | Spurious Noise | SNR |
|---|---|---|---|
| Dry electrode | −14 dB | −23.8 dB | 9.8 dB |
| 100 pF added | −16.3 dB | −32.2 dB | 15.9 dB |
| 10 nF added | −10.4 dB | −28.3 dB | 17.9 dB |
| 1 μF added | −12.5 dB | −30.5 dB | 18.0 dB |
| Wet electrode | −11.2 dB | −29.6 dB | 18.4 dB |
Disclaimer/Publisher’s Note: The statements, opinions and data contained in all publications are solely those of the individual author(s) and contributor(s) and not of MDPI and/or the editor(s). MDPI and/or the editor(s) disclaim responsibility for any injury to people or property resulting from any ideas, methods, instructions or products referred to in the content. |
© 2024 by the authors. Licensee MDPI, Basel, Switzerland. This article is an open access article distributed under the terms and conditions of the Creative Commons Attribution (CC BY) license (https://creativecommons.org/licenses/by/4.0/).
Share and Cite
Hong, S.; Coté, G. Minimization of Parasitic Capacitance between Skin and Ag/AgCl Dry Electrodes. Micromachines 2024, 15, 907. https://doi.org/10.3390/mi15070907
Hong S, Coté G. Minimization of Parasitic Capacitance between Skin and Ag/AgCl Dry Electrodes. Micromachines. 2024; 15(7):907. https://doi.org/10.3390/mi15070907
Chicago/Turabian StyleHong, Sungcheol, and Gerard Coté. 2024. "Minimization of Parasitic Capacitance between Skin and Ag/AgCl Dry Electrodes" Micromachines 15, no. 7: 907. https://doi.org/10.3390/mi15070907
APA StyleHong, S., & Coté, G. (2024). Minimization of Parasitic Capacitance between Skin and Ag/AgCl Dry Electrodes. Micromachines, 15(7), 907. https://doi.org/10.3390/mi15070907

