Single-Ended Eddy Current Micro-Displacement Sensor with High Precision Based on Temperature Compensation
Abstract
1. Introduction
2. Principle of Eddy Current Sensor
3. Design of the Probe
4. Design of Signal Conditioning Circuit
4.1. Characteristics of Probe Output Signal
4.2. Overall Circuit Design
4.3. Frequency Selection of Exciting Signal
4.4. Design of Signal Conditioning Circuit
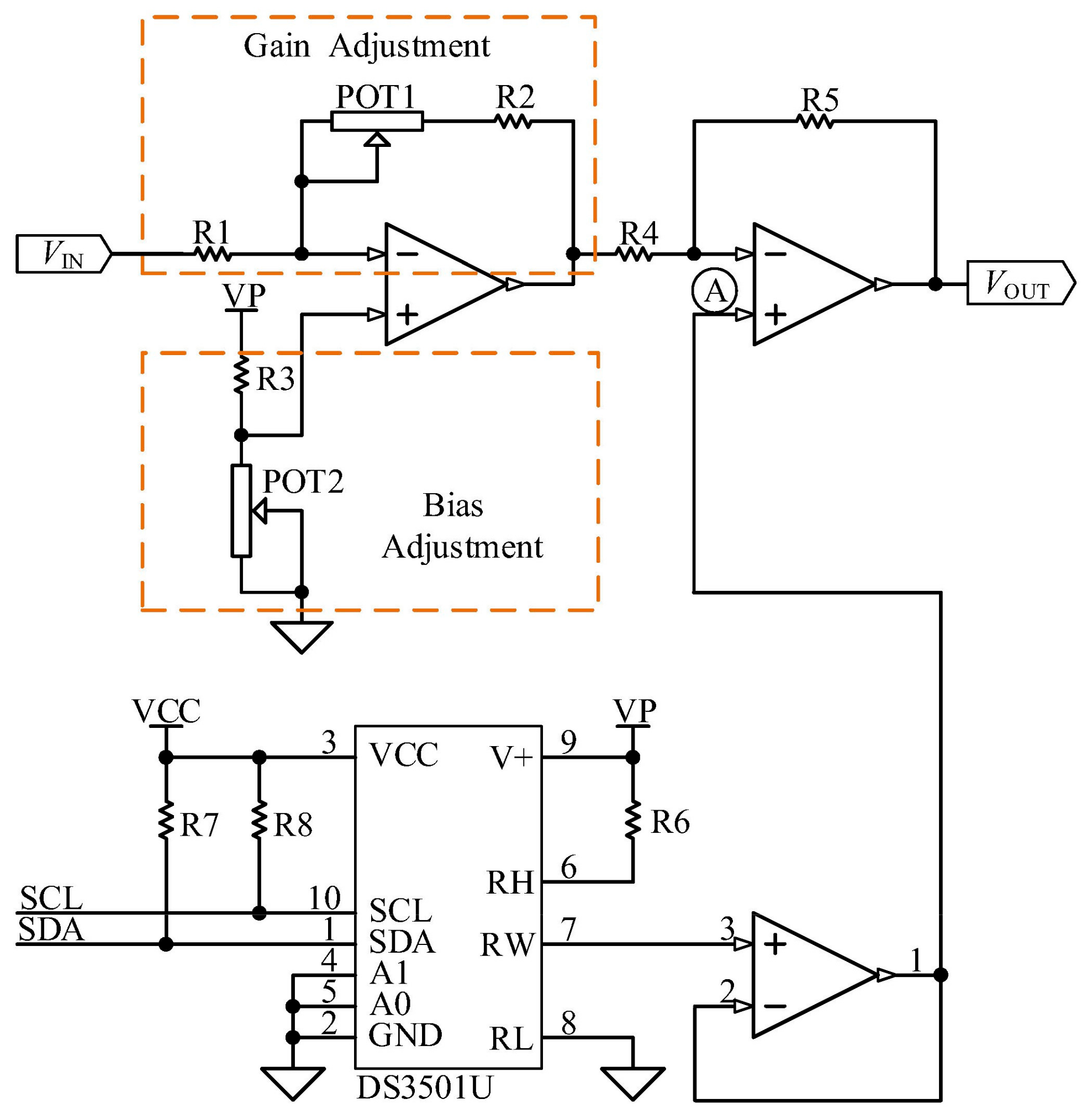
4.5. Design of Signal Amplification and Temperature Compensation Circuit
- Firstly, under room temperature conditions, set all the wiper values P in the lookup table to 64;
- Adjust the measured target to the desired maximum distance from the sensor probe, and adjust the potentiometer POT2 to achieve the minimum expected output voltage of 0 V;
- According to the measurement range, move the measured target to the minimum distance and adjust potentiometer POT1 to achieve the maximum expected output voltage of 10 V;
- Repeat steps 2–3 until the output reaches, respectively, the minimum output value (0 V) and maximum output value (10 V) when the measured target is furthest and closest to the sensor probe;
- Adjust the distance between the probe and the measured target so that the output voltage is +1.95 V and +4.20 V, respectively. Then, place the probe, experimental setup, and processing circuit in a high-low temperature test chamber, with a temperature range from +2 °C to +58 °C. Record the corresponding output voltage every 4 °C and observe the trend of the output change with the temperature;
- Calculate the voltage variation ΔUmax with the temperature range from +2 °C to +58 °C. Select the specified temperature output voltage as the basis and determine the corresponding wiper value register LUT[k] for this temperature. Calculate and update other wiper value registers according to the following formula:
- 7.
- Adjust the distance between the probe and the measured target again so that the output voltage is +1.95 V. Conduct a temperature test according to step 5, record the data, and compare it with the results before temperature compensation.
5. Experiment
5.1. Circuit Design Results
5.2. Experimental Setup
5.3. Resolution Test
5.4. Sensor Calibration
5.5. Temperature Characteristics and Compensation
6. Conclusions
Author Contributions
Funding
Institutional Review Board Statement
Informed Consent Statement
Data Availability Statement
Conflicts of Interest
References
- Wang, K.; Ou, Y.; Zeng, S.; Feng, H.; Wu, J. Measurement of ball nut profile using laser sensors. Opt. Precis. Eng. 2020, 28, 39–49. (In Chinese) [Google Scholar] [CrossRef]
- Xu, L.; Sun, S.; Cao, Z.; Yang, W. Performance analysis of a digital capacitance measuring circuit. Rev. Sci. Instrum. 2015, 86, 054703. [Google Scholar] [CrossRef] [PubMed]
- Wang, W.; Yang, H.; Zhang, M.; Chen, Z.; Shi, G.; Lu, K.; Xiang, K.; Ju, B. A novel method for the micro-clearance measurement of a precision spherical joint based on a spherical differential capacitive sensor. Sensors 2018, 18, 3366. [Google Scholar] [CrossRef] [PubMed]
- Ma, T.; Yang, S.; Xu, Y.; Liu, D.; Hou, J.; Liu, Y. Analysis and Correction of Measurement Error of Spherical Capacitive Sensor Caused by Assembly Error of the Inner Frame in the Aeronautical Optoelectronic Pod. Sensors 2022, 22, 9543. [Google Scholar] [CrossRef] [PubMed]
- Yang, S.; Xu, Y.; Xu, Y.; Ma, T.; Wang, H.; Hou, J.; Liu, D.; Shen, H. A Novel Method for Detecting the Two-Degrees-of-Freedom Angular Displacement of a Spherical Pair, Based on a Capacitive Sensor. Sensors 2022, 22, 3437. [Google Scholar] [CrossRef]
- Kumar, A.A.; George, B. A noncontact angle sensor based on eddy current technique. IEEE Trans. Instrum. Meas. 2019, 69, 1275–1283. [Google Scholar] [CrossRef]
- Harms, J.; Kern, T.A. Theory and Modeling of Eddy Current Type Inductive Conductivity Sensors. Eng. Proc. 2021, 6, 37. [Google Scholar]
- Ali, K.B.; Abdalla, A.N.; Rifai, D.; Faraj, M.A. Review on system development in eddy current testing and technique for defect classification and characterization. IET Circuits Devices Syst. 2017, 11, 330–343. [Google Scholar] [CrossRef]
- Ma, K.; Yang, Q.; Zhang, J.; Dang, X.; Hu, P. A New 2D Displacement Measurement Method Based on an Eddy Current Sensor and Absolute Encoding. Machines 2022, 10, 1077. [Google Scholar] [CrossRef]
- Dziczkowski, L.; Tytko, G. Evaluation of the Properties of Eddy Current Sensors Based on Their Equivalent Parameters. Sensors 2023, 23, 3267. [Google Scholar] [CrossRef]
- Farag, H.E.; Toyserkani, E.; Khamesee, M.B. Non-Destructive Testing Using Eddy Current Sensors for Defect Detection in Additively Manufactured Titanium and Stainless-Steel Parts. Sensors 2022, 22, 5440. [Google Scholar] [CrossRef] [PubMed]
- Xia, Z.; Huang, R.; Chen, Z.; Yu, K.; Zhang, Z.; Salas-Avila, J.R.; Yin, W. Eddy Current Measurement for Planar Structures. Sensors 2022, 22, 8695. [Google Scholar] [CrossRef] [PubMed]
- Liao, C.; Yi, Y.; Chen, T.; Cai, C.; Deng, Z.; Song, X.; Lv, C. Detecting Broken Strands in Transmission Lines Based on Pulsed Eddy Current. Metals 2022, 12, 1014. [Google Scholar] [CrossRef]
- Chandran, P.; Thiery, F.; Odelius, J.; Lind, H.; Rantatalo, M. Unsupervised Machine Learning for Missing Clamp Detection from an In-Service Train Using Differential Eddy Current Sensor. Sustainability 2022, 14, 1035. [Google Scholar] [CrossRef]
- Harms, J.; Kern, T.A. Design and Potential Analysis of an Eddy Current Sensor for Inductive Conductivity Measurement in Fluids. Eng. Proc. 2021, 6, 54. [Google Scholar]
- Xie, Y.; Li, J.; Tao, Y.; Wang, S.; Yin, W.; Xu, L. Edge Effect Analysis and Edge Defect Detection of Titanium Alloy Based on Eddy Current Testing. Appl. Sci. 2020, 10, 8796. [Google Scholar] [CrossRef]
- Li, W.; Ye, Y.; Zhang, K.; Feng, Z. A thickness measurement system for metal films based on eddy-current method with phase detection. IEEE Trans. Ind. Electron. 2017, 64, 3940–3949. [Google Scholar] [CrossRef]
- Wang, Z.; Zhang, B.; Li, X.; Zhang, S. Application of fast steering mirror in image motion compensation. Chin. Opt. 2020, 13, 95–105. (In Chinese) [Google Scholar] [CrossRef]
- Huang, P.; Yang, X.; Xiu, J.; Li, J.; Li, Y. Reduced-order active disturbance rejection control of fast steering mirror driven by VCA. Opt. Precis. Eng. 2020, 28, 1365–1374. (In Chinese) [Google Scholar] [CrossRef]
- Ma, T.; Han, Y.; Xu, Y.; Dai, P.; Shen, H.; Liu, Y. Wide Temperature Range and Low Temperature Drift Eddy Current Displacement Sensor Using Digital Correlation Demodulation. Sensors 2023, 23, 4895. [Google Scholar] [CrossRef]
- Lei, B.; Yi, P.; Li, Y.; Xiang, J. A temperature drift compensation method for pulsed eddy current technology. Sensors 2018, 18, 1952. [Google Scholar] [CrossRef] [PubMed]
- Li, Q.; Ding, F. Novel displacement eddy current sensor with temperature compensation for electrohydraulic valves. Sens. Actuators A Phys. 2005, 122, 83–87. [Google Scholar] [CrossRef]
- Wang, S.-C.; Xie, B.-R.; Huang, S.-M. Design and Analysis of Small Size Eddy Current Displacement Sensor. Sensors 2022, 22, 7444. [Google Scholar] [CrossRef] [PubMed]
- Song, M.; Li, M.; Xiao, S.; Ren, J. Research on the Influence of Geometric Structure Parameters of Eddy Current Testing Probe on Sensor Resolution. Sensors 2023, 23, 6610. [Google Scholar] [CrossRef]
- DS3501: High-Voltage, NV, I2C POT with Temp Sensor and Lookup Table [EB/OL]. Available online: https://www.analog.com/media/cn/technical-documentation/data-sheets/DS3501_cn.pdf (accessed on 29 January 2024).
- Bertacchini, A.; Lasagni, M.; Sereni, G. Effects of the Target on the Performance of an Ultra-Low Power Eddy Current Displacement Sensor for Industrial Applications. Electronics 2020, 9, 1287. [Google Scholar] [CrossRef]























Disclaimer/Publisher’s Note: The statements, opinions and data contained in all publications are solely those of the individual author(s) and contributor(s) and not of MDPI and/or the editor(s). MDPI and/or the editor(s) disclaim responsibility for any injury to people or property resulting from any ideas, methods, instructions or products referred to in the content. |
© 2024 by the authors. Licensee MDPI, Basel, Switzerland. This article is an open access article distributed under the terms and conditions of the Creative Commons Attribution (CC BY) license (https://creativecommons.org/licenses/by/4.0/).
Share and Cite
Xu, Z.; Feng, Y.; Liu, Y.; Shi, F.; Ge, Y.; Liu, H.; Cao, W.; Zhou, H.; Geng, S.; Lin, W. Single-Ended Eddy Current Micro-Displacement Sensor with High Precision Based on Temperature Compensation. Micromachines 2024, 15, 366. https://doi.org/10.3390/mi15030366
Xu Z, Feng Y, Liu Y, Shi F, Ge Y, Liu H, Cao W, Zhou H, Geng S, Lin W. Single-Ended Eddy Current Micro-Displacement Sensor with High Precision Based on Temperature Compensation. Micromachines. 2024; 15(3):366. https://doi.org/10.3390/mi15030366
Chicago/Turabian StyleXu, Zhengping, Yongtong Feng, Yi Liu, Fengxin Shi, Yang Ge, Han Liu, Wei Cao, Hong Zhou, Shuang Geng, and Wenqi Lin. 2024. "Single-Ended Eddy Current Micro-Displacement Sensor with High Precision Based on Temperature Compensation" Micromachines 15, no. 3: 366. https://doi.org/10.3390/mi15030366
APA StyleXu, Z., Feng, Y., Liu, Y., Shi, F., Ge, Y., Liu, H., Cao, W., Zhou, H., Geng, S., & Lin, W. (2024). Single-Ended Eddy Current Micro-Displacement Sensor with High Precision Based on Temperature Compensation. Micromachines, 15(3), 366. https://doi.org/10.3390/mi15030366

