Abstract
This paper presents the design and implementation of a 28 GHz phased array transceiver for 5G applications using 22 nm FD-SOI CMOS technology. The transceiver consists of a four-channel phased array receiver and transmitter, which employs phase shifting based on coarse and fine controls. The transceiver employs a zero-IF architecture, which is suitable for small footprints and low power requirements. The receiver achieves a 3.5 dB NF with a 1 dB compression point of −21 dBm and a gain of 13 dB.
1. Introduction
The development of fifth-generation (5G) wireless networks promises to deliver faster data transfer speeds, lower latency, and greater capacity compared to their predecessors. To fully realize the potential of 5G, however, new technologies and architectures are required. One such architecture is the phased array transceiver, which can support high-speed data transfer and beamforming for 5G applications [,,].
Recently, zero-IF architectures have become of interest due to the trend toward higher integration [,,]. Zero-IF architectures do not require IF filters and thus are prone to full integration on the chip. Moreover, there is only one LO signal, so the inherent reciprocal mixing is greatly reduced. The zero-IF architecture is a good candidate for a small footprint and lower power consumption receiver.
In this paper, we present the design and implementation of a 28 GHz phased array transceiver for 5G applications using 22 nm FD-SOI CMOS technology. The transceiver consists of a four-channel phased array receiver and a four-channel phased array transmitter, both operating at 28 GHz.
2. Phased Array Receiver
A particularly interesting feature for 5G cellular receivers is the so-called beam-steering. This process involves combining multiple waves, using multiple antennas, so that they constructively interfere in a certain direction. To be able to control that direction, the phase/amplitude of each wave must be properly configured. This implies that a receiver will be able to scan for the optimum direction to increase the power of the received input signal, which is particularly important for waves at 28 GHz, which suffer from considerable attenuation while propagating through the atmosphere.
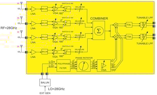
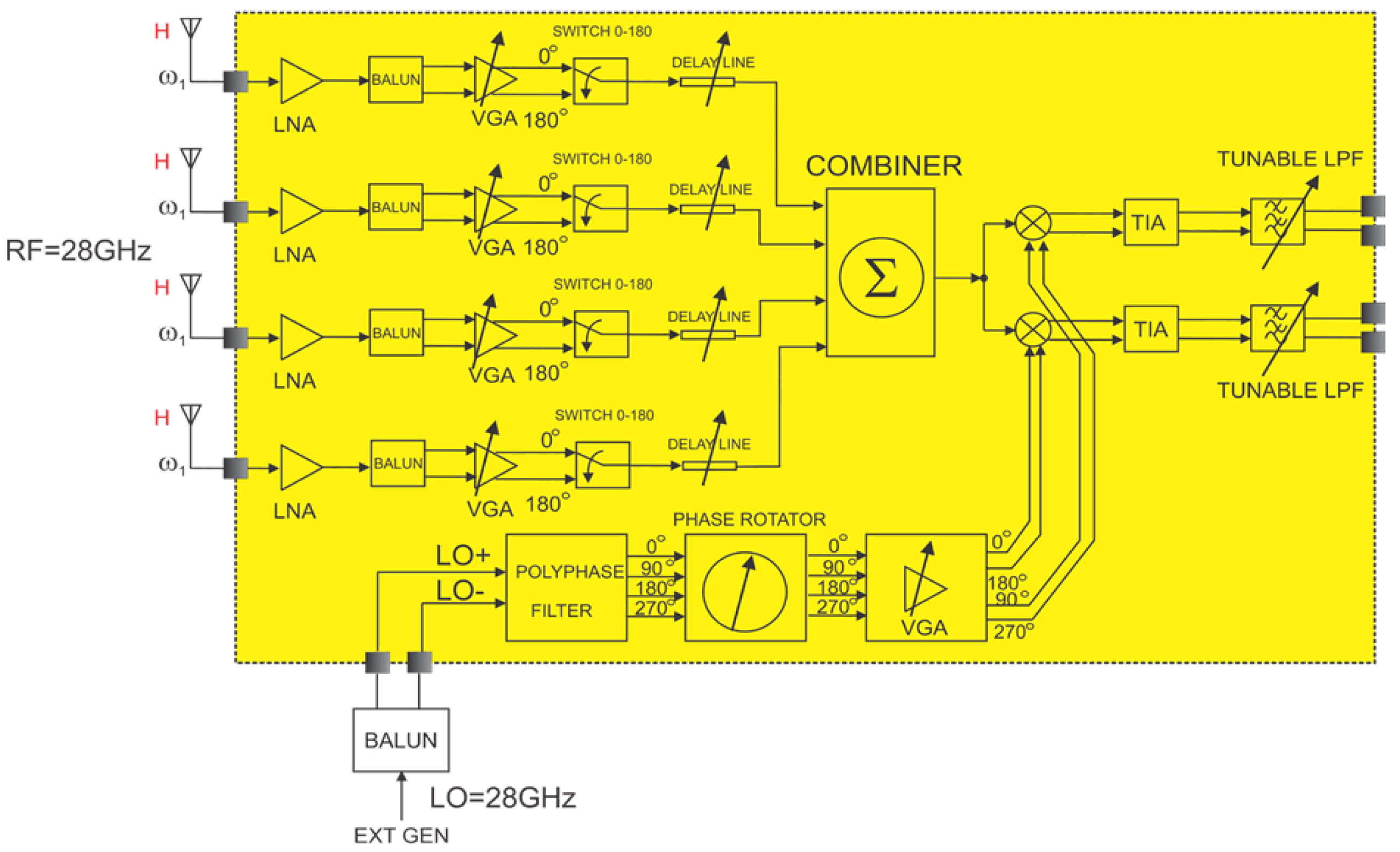
Figure 1 displays the block diagram of the proposed phase array receiver. The RF signal is fed to the LNA, which contains an input matching stage at the frequency band of interest around 28 GHz to attenuate potential out-of-band interfering signals. The pre-filtered and amplified RF signal is then converted to a differential form, amplified further with a variable gain amplifier (VGA), and then fed to a digitally controlled phase selector. Essentially, the phase selector provides one of the two phases of the RF signal at its output, based on a digital control signal. The phase selector would provide coarse control, the transmission line, which would be tunable, would provide fine control of the phase, and the active combiner would aggregate the outputs of multiple RF paths. Next, the RF signal is fed to I/Q mixers and down-converted to DC. As the mixers output a current signal, trans-impedance amplifiers are required for final processing with the low-pass filters.

Figure 1.
Block diagram of the receiver architecture.
The following subsections will provide more details on the key blocks of the receiver chain.
2.1. LNA and Active Balun
A one-stage LNA (Figure 2) was implemented. The input-matching circuitry at 28 GHz is also included. The L1, C1 tank in the drain of M2 resonates at 28 GHz to provide maximum gain at that frequency. The output of the LNA is fed, through a DC decoupling capacitor, to an active balun to convert the single-ended RF signal to a differential form.

Figure 2.
LNA followed by the active Balun.
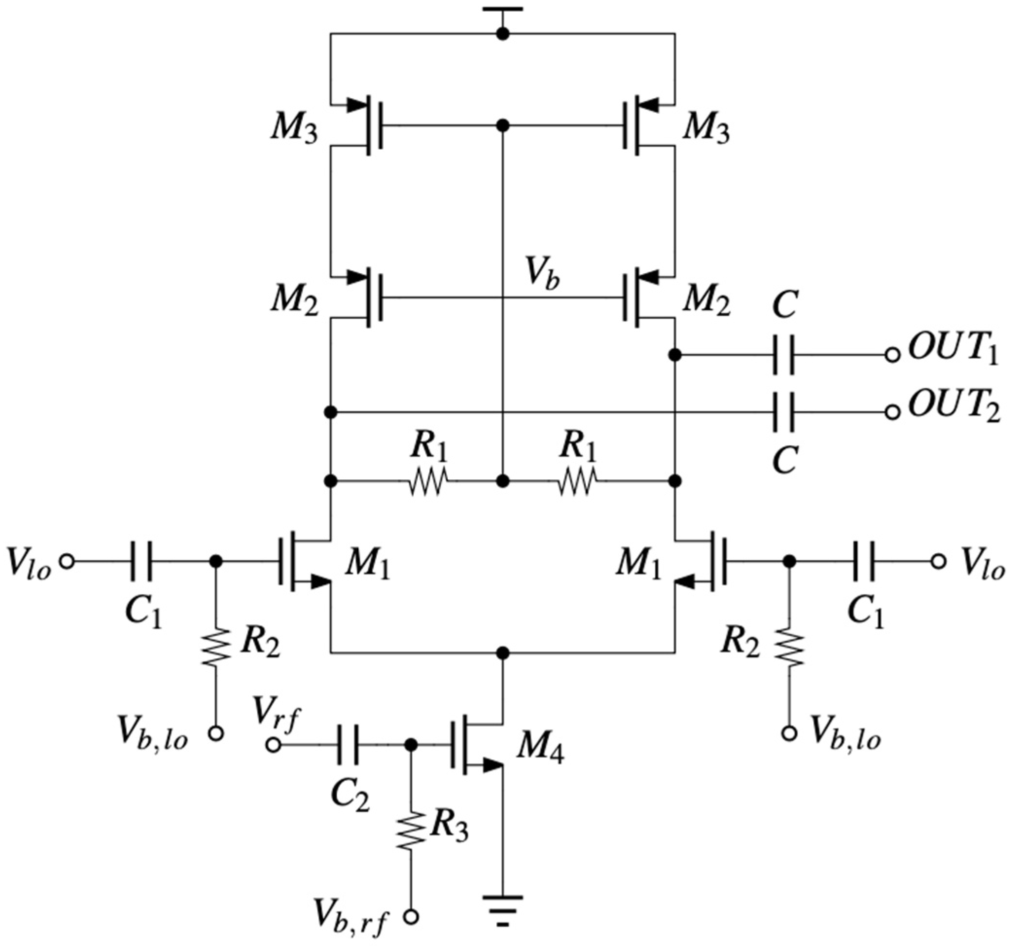
2.2. Phase Rotator
Phase mismatch represents a potential source of error during signal down-converting. This can lead to incorrect demodulation of the data signal and corruption of the communication channel. Thus, to provide control of the LO phase, after the polyphase filter, a phase-rotating circuit is implemented (Figure 3). Si and Sq are digital inputs responsible for coarse control of the phase. Fine control is achieved through I1 and I2 bias currents.

Figure 3.
Circuit schematic of the phase rotator.
The LC tank is designed to resonate at 28 GHz to provide maximum gain at the LO frequency, and the values for the components are L = 158 pH and C = 61.2 fF. The bias currents I1 and I2 are set at 1 mA to allow for the large bandwidth necessary. Resistor R serves the purpose of improving the accuracy of the simple current mirror and is set at a rather low value of 147.5 Ω, to reduce the voltage drop across it, as the voltage headroom is limited, given that the input supply is at 1 V.
2.3. Tunable Transmission Line
Figure 4 shows the proposed structure of the tunable transmission line. Two metal structures have been added that can either be left floating or grounded. This will, respectively, impact a change in the inductance and capacitance of the transmission line and thus change the delay and, consequently, the phase of the signal passing through the transmission line. The inductance and capacitance controls must be changed simultaneously to maintain a constant characteristic impedance. The inductance and capacitance lines are driven by transistor switches. The transistor has been sized such that it offers a low resistance in the on state.

Figure 4.
Top view and cross-section of one section of the tunable transmission line.
To allow for a binary weighted control of the phase, multiple sections, such as the one shown in Figure 4, are combined. A 7-section transmission line, configured in a 4-2-1 structure, has been simulated in Peakview, and a phase shift of 12° between the extreme control codes has been obtained.
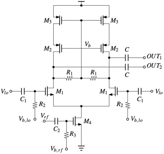
2.4. Mixer
A zero-IF architecture was chosen for this application; thus, a 28 GHz mixer is required. An active topology was selected, as it provides conversion gain, as opposed to its passive counterpart. As the RF input is single-ended, a single-balanced active mixer was implemented, as shown in Figure 5.

Figure 5.
Circuit schematic of the mixer.
A cascode load was implemented to provide for a higher impedance at the drains of transistors M2 to force most of the down-converted signal current to flow through the output capacitors C and thus increase the conversion gain. The RF stage is biased through a large resistance (R3 = 10 kΩ) to minimize signal leakage to ground, and the bias voltage is set at Vb,rf = 430 mV.
The LF stage is biased through 50 Ω resistors to match the output impedance of the phase rotator, and the bias voltage is set at Vb,lo = 600 mV. The output capacitors are set at 1 pF. Ideally, the capacitance should be as large as possible to provide a very low impedance for the down-converted signal, but that would translate to a very large area consumption.
2.5. Transimpedance Amplifier
As the mixer provides a current signal, a trans-impedance amplifier (TIA) is required to both convert the output signal to a voltage signal and amplify it, given that, typically, conversion gain is relatively low.
Figure 6 represents the circuit schematic of the TIA. Two feedback loops have been implemented: an internal loop consisting of M2, R2, inverter, and R3, and an external loop through R4 between the opposing input and output.

Figure 6.
Circuit schematic of the trans-impedance amplifier.
The purpose of the internal loop is to generate a high impedance at the drain of transistor M1 so that the gain of the stage is enhanced. The output feedback loop, which is negative, is employed for stability reasons. Resistors R3 have been chosen to be rather large to avoid leaking the RF signal to the ground. Resistors R1 are selected to provide an appropriate voltage at the input of the inverter so that the output DC common mode voltage is around half of the supply. The value of that voltage is determined by the bias current, selected at 550 μA, to provide enough bandwidth for the amplifier. The cascode current mirror requires a bias voltage that has been set at VG2 = 600 mV.
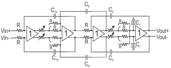
2.6. Low-Pass Filter
A low-pass filter is required after the TIA to eliminate unwanted frequency components, mainly due to LO injection. An all-pole topology Papoulis filter based on active unity gain buffers was adopted. The transfer function of the filter is given by Equation (1), where the assumption is made that the buffers display an infinite input impedance and zero output impedance:
To provide a sharp roll-off, a seven-stage filter was implemented. To allow for flexibility, controls have been implemented to allow for filter bandwidth tuning. A standalone version of this filter, but with ten stages, was implemented, and results have been published in [].
Using Equation (1), resistor and capacitor values can be identified sequentially; the first-order coefficient gives the value for R1C1, the second for R1C1R2C2. Resistors are set to the same value so that the unity gain buffers are presented with the same output/input load. The resistor and capacitor values for the filter are presented in Table 1.

Table 1.
Resistor (Ω) and capacitor (fF) values for the 7-stage all-pole filter.
To enable tuning of the filter frequency, two controls have been implemented. The coarse control switches on a parallel resistor, reducing the overall resistance and thus increasing the cut-off frequency. The fine control is implemented by a voltage-controlled MOS resistance. The range for the fine control is 0.7 V to 1 V. Figure 7 shows the block diagram of the filter.

Figure 7.
Tunable all-pole low-pass filter.
Figure 8 shows the simulation results of the receiver.

Figure 8.
Simulation results for the receiver.
3. Phased Array Transmitter
Figure 9 shows the block diagram of the 28 GHz phased-array transmitter. Input signals are coming from a fast digital-to-analog converter, and are then passed through a tunable low-pass filter to remove higher-order harmonics. To maintain the signal level at the mixer input within an acceptable range, a variable-gain amplifier is used. The mixer up-converts the baseband signal, which is then applied to four RF paths through an active power divider. Phase can be controlled finely via a tunable transmission line or coarsely via a phase selector.

Figure 9.
Block diagram of the phased array transmitter architecture.
Figure 10 depicts the architecture of the Doherty PA within one transmission pipe. It employs a main amplifier (Class-AB) and an auxiliary amplifier (switched cascode Class-E). A standalone version of this PA has been implemented and described in [].

Figure 10.
Block diagram of one transmitter pipe.
The phase-controlled input signal is equally split by an active balun that creates 180° out-of-phase signals. To provide phase balance between the two paths, a λ/4 transmission line with Z0 = 50 Ω is placed at the input and output of the main PA. To combine the two paths, a λ/4 transmission line with ≈35.4 Ω impedance is added. θc and θp serve the purpose of phase compensation.
In the following subsections, key blocks of the transmitter chain are presented.
3.1. Active Power Divider
Figure 11 shows the schematic of the power divider. Power division is implemented by splitting a current; however, further signal processing requires a voltage, and thus the divided current is converted back to a voltage. Transistor M0 converts the input voltage into a current, and transistors M1, M2, M3, and M4 convert the divided current back to a voltage. The power gain at each of the four outputs is:

Figure 11.
1:4 active power divider with cascoded outputs.
3.2. Doherty PA with Delayed Switched Cascode Class E Amplifier
When the Class-E PA is off, the main PA is operating. This occurs when the input signal level is less than the threshold level of the auxiliary PA. The transmission line with Z0 impedance and a delay of θp provides an infinite impedance when seen from point X in Figure 12. For this, θp must satisfy the equation:

Figure 12.
Doherty PA with Class-AB main and switched cascode class E auxiliary amplifiers.
The parallel capacitance of the auxiliary PA is C0. From Equation (3), θp results:
The impedance at the main PA is defined as:
where V1,Main and I1,Main are the fundamental components (voltage and current) of the main PA. The current at the breaking point is defined by Ibreak and I1,Main is the maximum output current of the main PA I1,Main. The ratio of Ibreak to I1,Main is given by:
θAB is the conduction angle of the main PA. We enter the Doherty region as the input signal increases. Assuming that the main PA (Class-AB) has a constant voltage source for its maximum voltage (V1,Main), the load impedance at each PA is then defined as:
The output voltage () can then be calculated as:
the following conditions should be satisfied:
- At point X, the output of both PAs should be in phase at the fundamental frequency. The phase compensation lines serve that purpose by adjusting θp and θc.
- Maximum power transfer to the load from the auxiliary PA is achieved:
θMain, and θAux are the phases of the transmission function of the load network for each of the main and auxiliary PAs. The phases at points Y and Z in Figure 12 at the fundamental are referred to as θY and θY. θAux is calculated from Equation (9) after the output matching network. Accordingly, the load network of the main PA is optimized. The drain efficiency (η) of the Doherty PA can then be defined as:
4. Measurement Results
The transceiver was realized in the 22 nm CMOS FDSOI from GlobalFoundries. Figure 13 shows the measurement setup, and the chip photomicrograph is presented in Figure 14. The measurements were performed on a breakout DUT on the ELITE 300 probe station. For the measurement of the S-parameters and the noise figure, we used the Anritsu Vector Star ME-7838A VNA and the Anritsu MG3690C signal generator for the LO generation.

Figure 13.
Measurement setup.

Figure 14.
Four-phased array transceiver chip photomicrograph.
4.1. Receiver Chain
As can be seen in Figure 15, the receiver has a noise figure of 3.5 dB and a gain of around 13 dB at 28 GHz.

Figure 15.
Receiver noise figure and gain (S21).
From Figure 16, it can be seen that the input 1 dB compression point of the receiver is about −21 dBm at 28 GHz.

Figure 16.
Receiver 1-dB input/output compression point.
Table 2 represents a comparison with the prior art. This design achieves the largest path gain with comparable noise figure values. This design also leads in terms of power consumption, mainly due to the zero-IF architecture and the fact that phase shifting occurs at RF, thus reusing the same down-conversion and filtering blocks for multiple RF paths. In terms of area, this design is larger than the one implemented in 40 nm CMOS, but this is probably because here we use large transmission lines to achieve fine-tuning of the phase, as opposed to the active counterparts, which have a smaller footprint.

Table 2.
Benchmark and comparison with other phased array receivers.
4.2. Transmitter Chain
The PA was simulated and measured with different VGA settings (Figure 17). By changing the control inputs of the VGA, we can control the output gain of the PA. The peak measured gain is 17 dB at 28 GHz, and the saturated output power is 17.5 dBm. A frequency shift of 2 GHz is observed on the small signal parameters due to discrepancies in parasitic estimations.

Figure 17.
Simulated vs. measured S21 of the Balun + VGA + PA. Maximum measured gain of 17 dB. Controlling the gain of the VGA changes the maximum gain achieved by the DPA.
A power sweep was performed on the PA using a spectrum analyzer. A saturated output power (Psat) of 17.5 dBm was measured (Figure 17). Two different measurement conditions were used to measure efficiency. One uses the auxiliary (Class-E) PA in the constant bias mode, and the second one uses the auxiliary PA in the switched mode (Figure 18 and Figure 19).

Figure 18.
Simulated vs. measured power gain (power gain = 17 dB, Psat = 17.5 dBm).

Figure 19.
Measured and simulated efficiency (PAE/DE) of constant bias Class-E DPA. The measurements record a peak PAE of 28% and 25% at 6 dB back-off.
Under the constant bias condition, the Doherty PA peak PAE was 28% and showed a 3% degradation at back-off (25%), while the maximum drain efficiency measured was 48%. In the switched-mode condition. An improved peak (32%) and backed-off (31%) PAE was observed with a maximum DE of 59%. This is also an improvement in the overall PAE from the classical DPA architecture (Figure 20) [].

Figure 20.
Measured and simulated efficiency (PAE/DE) of switched-mode Class-E DPA vs. measured PAE of a classical DPA. The measured DPA shows a 32% peak PAE and 31% at 6 dB back-off compared to the peak PAE of the classical DPA (16%).
Table 3 shows the comparison of the presented PAs to other state-of-the-art CMOS DPAs in the literature based on both Class-C and Class-E as the auxiliary PAs.

Table 3.
Benchmark and comparison with other power amplifiers.
The results for using Class-E PA as the auxiliary show a substantial improvement in minimizing the degradation of PAE between the peak and back-off input power regions. It is also able to maintain a high output power while sustaining a high overall efficiency (PAE). The delayed switched-mode Class-E PA increases the peak PAE by 5% compared to the constant bias mode. In addition, the drop in efficiency from the peak to 6 db back-off region is decreased by 2% (from 3% to 1%). The figure of merit (FoM) from ITRS provides a performance metric that includes gain, output power, efficiency, and the operating frequency of an amplifier. This is used as a benchmark to compare the PAs in Table 2.
To the best of our knowledge, this design achieves the best FoM for peak and 6 dB back-off PAE compared to other Doherty PAs.
5. Conclusions
A 28 GHz four-phased array transceiver was implemented in 22 nm FD-SOI CMOS from Global Foundries and measured in this work. The receiver achieves a noise figure of 3.5 dB, a gain of 13 dB, and a 1 dB compression point of −21 dBm at the input. An active balun (on-chip) and a VGA precede the PA. Both the main and auxiliary amplifiers employ the stacked topology to obtain an increase in efficiency and output power. A gain of 17 dB and saturated output power of 17.5 dBm were reported. The auxiliary amplifier (Class-E) has two modes of operation: constant and switched-mode bias. The constant-bias Class-E DPA measured a peak PAE of 28% and a back-off PAE of 25%. The switched-mode Class-E DPA measured maximum PAEs of 32% and 31% at 6 dB back-off. A substantial improvement in PAE at both peak and 6-dB back-off is reported, along with the highest FoM compared to other state-of-the-art DPAs.
Author Contributions
Conceptualization, D.C., N.E. and M.S.; methodology, D.C., N.E. and M.S.; formal analysis, D.C. and N.E.; investigation, D.C. and N.E.; writing—original draft preparation, D.C.; writing—review and editing, N.E. and M.S. supervision, funding acquisition M.S. All authors have read and agreed to the published version of the manuscript.
Funding
This research received external funding from Global Foundries.
Data Availability Statement
The authors confirm that the data used in this study is either experimentally extracted and provided throughout the article or referenced below.
Conflicts of Interest
The authors declare no conflict of interest.
References
- Pang, J.; Wu, R.; Wang, Y.; Dome, M.; Kato, H.; Huang, H.; Narayanan, A.T.; Liu, H.; Liu, B.; Nakamura, T.; et al. A 28-GHz CMOS Phased-Array Transceiver Based on LO Phase-Shifting Architecture with Gain Invariant Phase Tuning for 5G New Radio. IEEE J. Solid-State Circuits 2019, 54, 1228–1242. [Google Scholar] [CrossRef]
- Dunworth, J.; Ku, B.-H.; Ou, Y.-C.; Lu, D.; Mouat, P.; Homayoun, A.; Chakraborty, K.; Arnett, A.; Liu, G.; Segoria, T.; et al. 28 GHz Phased Array Transceiver in 28 nm Bulk CMOS for 5G Prototype User Equipment and Base Stations. In Proceedings of the 2018 IEEE/MTT-S International Microwave Symposium-IMS, Philadelphia, PA, USA, 10–15 June 2018; pp. 1330–1333. [Google Scholar] [CrossRef]
- Ameen, H.A.; Abdelmonem, K.; Elgamal, M.A.; Mousa, M.A.; Hamada, O.; Zakaria, Y.; Abdalla, M.A. A 28 GHz four-channel phased-array transceiver in 65-nm CMOS technology for 5G applications. AEU Int. J. Electron. Commun. 2018, 98, 19–28. [Google Scholar] [CrossRef]
- Al-Eryani, J.; Knapp, H.; Kammerer, J.; Aufinger, K.; Li, H.; Maurer, L. Fully Integrated Single-Chip 305–375-GHz Trans-ceiver with On-Chip Antennas in SiGe BiCMOS. IEEE Trans. Terahertz Sci. Technol. 2018, 8, 329–339. [Google Scholar] [CrossRef]
- Tousi, Y.; Afshari, E. A High-Power and Scalable 2-D Phased Array for Terahertz CMOS Integrated Systems. IEEE J. Solid-State Circuits 2014, 50, 597–609. [Google Scholar] [CrossRef]
- Park, J.-D.; Kang, S.; Thyagarajan, S.V.; Alon, E.; Niknejad, A.M. A 260 GHz fully integrated CMOS transceiver for wireless chip-to-chip communication. In Proceedings of the 2012 Symposium on VLSI Circuits (VLSIC), Honolulu, HI, USA, 13–15 June 2012; pp. 48–49. [Google Scholar] [CrossRef]
- Cracan, D.; Sanduleanu, M.; Gebremicheal, M.A. A 0.7–1.5 GHz Tunable Papoulis All-Pole Low-Pass Filter in 22 nm CMOS FDSOI. In Proceedings of the 2021 IEEE International Symposium on Circuits and Systems (ISCAS), Daegu, Republic of Korea, 22–28 May 2021; pp. 1–5. [Google Scholar] [CrossRef]
- Elsayed, N.; Saleh, H.; Mohammad, B.; Sanduleanu, M. A 28-GHz Cascode Inverse Class-D Power Amplifier Utilizing Pulse Injection in 22-nm FDSOI. IEEE Access 2020, 8, 97353–97360. [Google Scholar] [CrossRef]
- Elsayed, N.; Saleh, H.; Baker, M.; Sanduleanu, M. A 28 GHz, Asymmetrical, Modified Doherty Power Amplifier, in 22 nm FDSOI CMOS. In Proceedings of the 2020 IEEE International Symposium on Circuits and Systems (ISCAS), Seville, Spain, 12–14 October 2020. [Google Scholar]
- Hashemi, M.; Zhou, L.; Shen, Y.; de Vreede, L.C.N. A Highly Linear Wideband Polar Class-E CMOS Digital Doherty Power Amplifier. IEEE Trans. Microw. Theory Tech. 2019, 67, 4232–4245. [Google Scholar] [CrossRef]
- Agah, A.; Dabag, H.-T.; Hanafi, B.; Asbeck, P.M.; Buckwalter, J.F.; Larson, L.E. Active Millimeter-Wave Phase-Shift Doherty Power Amplifier in 45-nm SOI CMOS. IEEE J. Solid-State Circuits 2013, 48, 2338–2350. [Google Scholar] [CrossRef]
- Kaymaksut, E.; Zhao, D.; Reynaert, P. E-band transformer-based Doherty power amplifier in 40 nm CMOS. In Proceedings of the 2014 IEEE Radio Frequency Integrated Circuits Symposium, Tampa, FL, USA, 1–3 June 2014; pp. 167–170. [Google Scholar] [CrossRef]
- Wicks, B.; Skafidas, E.; Evans, R. A 60-GHz Fully-Integrated Doherty Power Amplifier Based on 0.13-um CMOS Process. In Proceedings of the 2008 IEEE Radio Frequency Integrated Circuits Symposium, Atlanta, GA, USA, 15–17 June 2008; pp. 69–72. [Google Scholar]
- Levy, C.S.; Vorapipat, V.; Buckwalter, J.F. A 14-GHz, 22-dBm Series Doherty Power Amplifier in 45-nm CMOS SOI. In Proceedings of the Compound Semiconductor Integrated Circuit Symposium (CSICS), Austin, TX, USA, 23–26 October 2016; pp. 1–4. [Google Scholar]
- Shopov, S.; Amaya, R.E.; Rogers, J.W.M.; Plett, C. Adapting the Doherty amplifier for millimetre-wave CMOS appli-cations. In Proceedings of the 2011 IEEE 9th International New Circuits and Systems Conference, Bordeaux, France, 26–29 June 2011; pp. 229–232. [Google Scholar]
- Rostomyan, N.; Ozen, M.; Asbeck, P. 28 GHz Doherty Power Amplifier in CMOS SOI with 28% Back-Off PAE. IEEE Microw. Wirel. Compon. Lett. 2018, 28, 446–448. [Google Scholar] [CrossRef]
Disclaimer/Publisher’s Note: The statements, opinions and data contained in all publications are solely those of the individual author(s) and contributor(s) and not of MDPI and/or the editor(s). MDPI and/or the editor(s) disclaim responsibility for any injury to people or property resulting from any ideas, methods, instructions or products referred to in the content. |
© 2023 by the authors. Licensee MDPI, Basel, Switzerland. This article is an open access article distributed under the terms and conditions of the Creative Commons Attribution (CC BY) license (https://creativecommons.org/licenses/by/4.0/).