Mini/Micro/Nano Scale Liquid Metal Motors
Abstract
1. Introduction
2. Physicochemical Characteristics of Micro/Nanoscale LMs
2.1. Shape
2.2. Electrical/Thermal Properties
2.3. Optical Properties
2.4. Oxidability
2.5. Stimulus–Responsive Transformable Properties
2.5.1. Acid-Induced Responsive Properties
2.5.2. Magnetic-Induced Responsive Properties
2.5.3. Temperature-Induced Responsive Properties
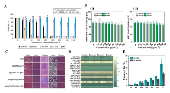
2.5.4. Toxicity
3. Fabrication of MLMTs
4. Propulsion Mechanism of MLMTs
4.1. Chemical Propulsion
4.2. External Stimuli-Based Propulsion
4.2.1. Electrical Propulsion
4.2.2. Acoustic Propulsion
4.2.3. Magnetic Propulsion
4.2.4. Light-Based Propulsion
4.3. Hybrid Propulsion
5. Application
5.1. Biomedicine
5.2. Network Repairing
5.3. Assembly
6. Future Outlook
6.1. Fabrication
6.2. Propulsion
6.3. Applications
7. Conclusions
Author Contributions
Funding
Conflicts of Interest
References
- Abdelmohsen, L.; Peng, F.; Tu, Y.; Wilson, D.A. Micro- and nano-motors for biomedical applications. J. Mater. Chem. B 2014, 2, 2395–2408. [Google Scholar] [CrossRef] [PubMed]
- Gao, W.; Wang, J. The environmental impact of micro/nanomachines: A review. ACS Nano 2014, 8, 3170–3180. [Google Scholar] [CrossRef] [PubMed]
- Sanchez, S.; Soler, L.; Katuri, J. Chemically powered micro- and nanomotors. Angew. Chem. Int. Ed. Engl. 2015, 54, 1414–1444. [Google Scholar] [CrossRef]
- Khoshmanesh, K.; Tang, S.Y.; Zhu, J.Y.; Schaefer, S.; Mitchell, A.; Kalantar-Zadeh, K.; Dickey, M.D. Liquid metal enabled microfluidics. Lab Chip 2017, 17, 974–993. [Google Scholar] [CrossRef]
- Tang, S.Y.; Lin, Y.; Joshipura, I.D.; Khoshmanesh, K.; Dickey, M.D. Steering liquid metal flow in microchannels using low voltages. Lab Chip 2015, 15, 3905–3911. [Google Scholar] [CrossRef] [PubMed]
- Wang, Y.; Duan, W.; Zhou, C.; Liu, Q.; Gu, J.; Ye, H.; Li, M.; Wang, W.; Ma, X. Phoretic Liquid Metal Micro/Nanomotors as Intelligent Filler for Targeted Microwelding. Adv. Mater. 2019, 31, e1905067. [Google Scholar] [CrossRef]
- Wang, Q.; Yu, Y.; Pan, K.; Liu, J. Liquid metal angiography for mega contrast X-ray visualization of vascular network in reconstructing in-vitro organ anatomy. IEEE Trans. Biomed. Eng. 2014, 61, 2161–2166. [Google Scholar] [CrossRef]
- Wang, D.; Gao, C.; Zhou, C.; Lin, Z.; He, Q. Leukocyte Membrane-Coated Liquid Metal Nanoswimmers for Actively Targeted Delivery and Synergistic Chemophotothermal Therapy. Research 2020, 2020, 3676954. [Google Scholar] [CrossRef]
- Wang, D.; Gao, C.; Wang, W.; Sun, M.; Guo, B.; Xie, H.; He, Q. Shape-Transformable, Fusible Rodlike Swimming Liquid Metal Nanomachine. ACS Nano 2018, 12, 10212–10220. [Google Scholar] [CrossRef] [PubMed]
- Kim, D.; Hwang, J.; Choi, Y.; Kwon, Y.; Jang, J.; Yoon, S.; Choi, J. Effective Delivery of Anti-Cancer Drug Molecules with Shape Transforming Liquid Metal Particles. Cancers 2019, 11, 1666. [Google Scholar] [CrossRef]
- Fan, L.; Duan, M.; Xie, Z.; Pan, K.; Wang, X.; Sun, X.; Wang, Q.; Rao, W.; Liu, J. Injectable and Radiopaque Liquid Metal/Calcium Alginate Hydrogels for Endovascular Embolization and Tumor Embolotherapy. Small 2020, 16, e1903421. [Google Scholar] [CrossRef]
- Chen, S.; Deng, Z.; Liu, J. High performance liquid metal thermal interface materials. Nanotechnology 2020, 32, 092001. [Google Scholar] [CrossRef] [PubMed]
- Mei, S.F.; Gao, Y.X.; Deng, Z.S.; Liu, J. Thermally Conductive and Highly Electrically Resistive Grease Through Homogeneously Dispersing Liquid Metal Droplets Inside Methyl Silicone Oil. J. Electr. Packag. 2014, 136, 011009. [Google Scholar] [CrossRef]
- Wang, C.; Wang, C.; Huang, Z.; Xu, S. Materials and Structures toward Soft Electronics. Adv. Mater. 2018, 30, e1801368. [Google Scholar] [CrossRef] [PubMed]
- Zhang, M.K.; Zhang, P.J.; Zhang, C.L.; Wang, Y.S.; Chang, H.; Rao, W. Porous and anisotropic liquid metal composites with tunable reflection ratio for low -temperature electromagnetic interference shielding. Appl. Mater. Today 2020, 19. [Google Scholar] [CrossRef]
- Zhang, M.K.; Zhang, P.J.; Wang, Q.; Li, L.; Dong, S.J.; Liu, J.; Rao, W. Stretchable liquid metal electromagnetic interference shielding coating materials with superior effectiveness. J. Mater. Chem. C 2019, 7, 10331–10337. [Google Scholar] [CrossRef]
- Yu, D.; Liao, Y.; Song, Y.; Wang, S.; Wan, H.; Zeng, Y.; Yin, T.; Yang, W.; He, Z. A Super-Stretchable Liquid Metal Foamed Elastomer for Tunable Control of Electromagnetic Waves and Thermal Transport. Adv. Sci. 2020, 7. [Google Scholar] [CrossRef]
- Sun, X.; Cui, B.; Yuan, B.; Wang, X.; Fan, L.; Yu, D.; He, Z.; Sheng, L.; Liu, J.; Lu, J. Liquid Metal Microparticles Phase Change Medicated Mechanical Destruction for Enhanced Tumor Cryoablation and Dual-Mode Imaging. Adv. Funct. Mater. 2020, 30. [Google Scholar] [CrossRef]
- Dickey, M.D. Stretchable and Soft Electronics using Liquid Metals. Adv. Mater. 2017, 29, 1606425. [Google Scholar] [CrossRef] [PubMed]
- Lu, Y.; Lin, Y.; Chen, Z.; Hu, Q.; Liu, Y.; Yu, S.; Gao, W.; Dickey, M.D.; Gu, Z. Enhanced Endosomal Escape by Light-Fueled Liquid-Metal Transformer. Nano Lett. 2017, 17, 2138–2145. [Google Scholar] [CrossRef]
- Gan, T.; Shang, W.; Handschuh-Wang, S.; Zhou, X. Light-Induced Shape Morphing of Liquid Metal Nanodroplets Enabled by Polydopamine Coating. Small 2019, 15, e1804838. [Google Scholar] [CrossRef]
- Elbourne, A.; Cheeseman, S.; Atkin, P.; Truong, N.P.; Syed, N.; Zavabeti, A.; Mohiuddin, M.; Esrafilzadeh, D.; Cozzolino, D.; McConville, C.F.; et al. Antibacterial Liquid Metals: Biofilm Treatment via Magnetic Activation. ACS Nano 2020, 14, 802–817. [Google Scholar] [CrossRef]
- Yang, J.; Cheng, W.L.; Kalantar-Zadeh, K. Electronic Skins Based on Liquid Metals. Proc. IEEE 2019, 107, 2168–2184. [Google Scholar] [CrossRef]
- Wang, X.; Guo, R.; Liu, J. Liquid Metal Based Soft Robotics: Materials, Designs, and Applications. Adv. Mater. Technol. 2018. [Google Scholar] [CrossRef]
- Li, Z.S.; Zhang, H.Y.; Wang, D.L.; Gao, C.Y.; Sun, M.M.; Wu, Z.G.; He, Q. Reconfigurable Assembly of Active Liquid Metal Colloidal Cluster. Angew. Chem. Int. Ed. 2020. [Google Scholar] [CrossRef]
- Chen, S.; Wang, H.-Z.; Zhao, R.-Q.; Rao, W.; Liu, J. Liquid Metal Composites. Matter 2020, 2, 1446–1480. [Google Scholar] [CrossRef]
- Malakooti, M.H.; Bockstaller, M.R.; Matyjaszewski, K.; Majidi, C. Liquid metal nanocomposites. Nanoscale Adv. 2020, 2, 2668–2677. [Google Scholar] [CrossRef]
- Yan, J.; Lu, Y.; Chen, G.; Yang, M.; Gu, Z. Advances in liquid metals for biomedical applications. Chem. Soc. Rev. 2018, 47, 2518–2533. [Google Scholar] [CrossRef] [PubMed]
- Liang, S.T.; Wang, H.Z.; Liu, J. Progress, Mechanisms and Applications of Liquid-Metal Catalyst Systems. Chem. Eur. J. 2018. [Google Scholar] [CrossRef]
- Allioux, F.-M.; Merhebi, S.; Ghasemian, M.B.; Tang, J.; Merenda, A.; Abbasi, R.; Mayyas, M.; Daeneke, T.; O’Mullane, A.P.; Daiyan, R.; et al. Bi–Sn Catalytic Foam Governed by Nanometallurgy of Liquid Metals. Nano Lett. 2020, 20, 4403–4409. [Google Scholar] [CrossRef] [PubMed]
- Sun, X.; Sun, M.; Liu, M.; Yuan, B.; Gao, W.; Rao, W.; Liu, J. Shape tunable gallium nanorods mediated tumor enhanced ablation through near-infrared photothermal therapy. Nanoscale 2019, 11, 2655–2667. [Google Scholar] [CrossRef]
- Fan, L.L.; Sun, X.Y.; Wang, X.L.; Wang, H.Z.; Liu, J. NIR laser-responsive liquid metal-loaded polymeric hydrogels for controlled release of doxorubicin. RSC Adv. 2019, 9, 13026–13032. [Google Scholar] [CrossRef]
- Fan, L.; Duan, M.; Sun, X.; Wang, H.; Liu, J. Injectable Liquid Metal- and Methotrexate-Loaded Microsphere for Cancer Chemophotothermal Synergistic Therapy. ACS Appl. Bio Mater. 2020, 3, 3553–3559. [Google Scholar] [CrossRef]
- Hu, J.J.; Liu, M.D.; Chen, Y.; Gao, F.; Peng, S.Y.; Xie, B.R.; Li, C.X.; Zeng, X.; Zhang, X.Z. Immobilized liquid metal nanoparticles with improved stability and photothermal performance for combinational therapy of tumor. Biomaterials 2019, 207, 76–88. [Google Scholar] [CrossRef]
- Zhu, P.; Gao, S.; Lin, H.; Lu, X.; Yang, B.; Zhang, L.; Chen, Y.; Shi, J. Inorganic Nanoshell-Stabilized Liquid Metal for Targeted Photonanomedicine in NIR-II Biowindow. Nano Lett. 2019, 19, 2128–2137. [Google Scholar] [CrossRef]
- Kulkarni, S.; Pandey, A.; Mutalik, S. Liquid metal based theranostic nanoplatforms: Application in cancer therapy, imaging and biosensing. Nanomedicine 2020, 26, 102175. [Google Scholar] [CrossRef]
- Ren, L.; Xu, X.; Du, Y.; Kalantar-Zadeh, K.; Dou, S.X. Liquid metals and their hybrids as stimulus–responsive smart materials. Mater. Today 2020, 34, 92–114. [Google Scholar] [CrossRef]
- Chen, S.; Yang, X.; Cui, Y.; Liu, J. Self-Growing and Serpentine Locomotion of Liquid Metal Induced by Copper Ions. ACS Appl. Mater. Interfaces 2018, 10, 22889–22895. [Google Scholar] [CrossRef] [PubMed]
- Chen, S.; Wang, L.; Zhang, Q.L.; Liu, J. Liquid metal fractals induced by synergistic oxidation. Sci. Bull. 2018, 63, 1513–1520. [Google Scholar] [CrossRef]
- Wang, W.; Duan, W.T.; Ahmed, S.; Mallouk, T.E.; Sen, A. Small power: Autonomous nano- and micromotors propelled by self-generated gradients. Nano Today 2013, 8, 531–554. [Google Scholar] [CrossRef]
- Wang, D.; Lin, Z.; Zhou, C.; Gao, C.; He, Q. Liquid Metal Gallium Micromachines Speed Up in Confining Channels. Adv. Intell. Syst. 2019, 1. [Google Scholar] [CrossRef]
- Liu, Y.; Zhang, W.; Wang, H. Synthesis and application of core–shell liquid metal particles: A perspective of surface engineering. Mater. Horiz. 2021, 8, 56–77. [Google Scholar] [CrossRef]
- Li, H.; Qiao, R.; Davis, T.P.; Tang, S.-Y. Biomedical Applications of Liquid Metal Nanoparticles: A Critical Review. Biosensors 2020, 10, 196. [Google Scholar] [CrossRef]
- Daeneke, T.; Khoshmanesh, K.; Mahmood, N.; de Castro, I.A.; Esrafilzadeh, D.; Barrow, S.J.; Dickey, M.D.; Kalantar-Zadeh, K. Liquid metals: Fundamentals and applications in chemistry. Chem. Soc. Rev. 2018, 47, 4073–4111. [Google Scholar] [CrossRef]
- Hohman, J.N.; Kim, M.; Wadsworth, G.A.; Bednar, H.R.; Jiang, J.; LeThai, M.A.; Weiss, P.S. Directing substrate morphology via self-assembly: Ligand-mediated scission of gallium-indium microspheres to the nanoscale. Nano Lett. 2011, 11, 5104–5110. [Google Scholar] [CrossRef] [PubMed]
- Kumar, V.B.; Gedanken, A.; Kimmel, G.; Porat, Z. Ultrasonic cavitation of molten gallium: Formation of micro- and nano-spheres. Ultrason. Sonochem. 2014, 21, 1166–1173. [Google Scholar] [CrossRef] [PubMed]
- Yan, J.J.; Zhang, X.D.; Liu, Y.; Ye, Y.Q.; Yu, J.C.; Chen, Q.; Wang, J.Q.; Zhang, Y.Q.; Hu, Q.Y.; Kang, Y.; et al. Shape-controlled synthesis of liquid metal nanodroplets for photothermal therapy. Nano Res. 2019, 12, 1313–1320. [Google Scholar] [CrossRef]
- Yamaguchi, A.; Mashima, Y.; Iyoda, T. Reversible Size Control of Liquid-Metal Nanoparticles under Ultrasonication. Angew. Chem. Int. Ed. Engl. 2015, 54, 12809–12813. [Google Scholar] [CrossRef]
- Liu, M.; Wang, Y.; Kuai, Y.; Cong, J.; Xu, Y.; Piao, H.G.; Pan, L.; Liu, Y. Magnetically Powered Shape-Transformable Liquid Metal Micromotors. Small 2019, 15, e1905446. [Google Scholar] [CrossRef]
- Kumar, V.B.; Gedanken, A.; Porat, Z. Facile synthesis of gallium oxide hydroxide by ultrasonic irradiation of molten gallium in water. Ultrason. Sonochem. 2015, 26, 340–344. [Google Scholar] [CrossRef]
- Lin, Y.; Liu, Y.; Genzer, J.; Dickey, M.D. Shape-transformable liquid metal nanoparticles in aqueous solution. Chem. Sci. 2017, 8, 3832–3837. [Google Scholar] [CrossRef]
- Farrell, Z.J.; Tabor, C. Control of Gallium Oxide Growth on Liquid Metal Eutectic Gallium/Indium Nanoparticles via Thiolation. Langmuir 2018, 34, 234–240. [Google Scholar] [CrossRef]
- Wang, H.; Pumera, M. Fabrication of Micro/Nanoscale Motors. Chem. Rev. 2015, 115, 8704–8735. [Google Scholar] [CrossRef]
- Xu, T.; Gao, W.; Xu, L.P.; Zhang, X.; Wang, S. Fuel-Free Synthetic Micro-/Nanomachines. Adv. Mater. 2017, 29. [Google Scholar] [CrossRef]
- Ghigna, P.; Spinolo, G.; Parravicini, G.B.; Stella, A.; Migliori, A.; Kofman, R. Metallic versus covalent bonding: Ga nanoparticles as a case study. J. Am. Chem. Soc. 2007, 129, 8026–8033. [Google Scholar] [CrossRef]
- Tang, L.; Cheng, S.; Zhang, L.; Mi, H.; Mou, L.; Yang, S.; Huang, Z.; Shi, X.; Jiang, X. Printable Metal-Polymer Conductors for Highly Stretchable Bio-Devices. iScience 2018, 4, 302–311. [Google Scholar] [CrossRef]
- Boley, J.W.; White, E.L.; Kramer, R.K. Mechanically sintered gallium-indium nanoparticles. Adv. Mater. 2015, 27, 2355–2360. [Google Scholar] [CrossRef]
- Kim, D.; Thissen, P.; Viner, G.; Lee, D.W.; Choi, W.; Chabal, Y.J.; Lee, J.B. Recovery of nonwetting characteristics by surface modification of gallium-based liquid metal droplets using hydrochloric acid vapor. ACS Appl. Mater. Interfaces 2013, 5, 179–185. [Google Scholar] [CrossRef]
- Çınar, S.; Tevis, I.D.; Chen, J.; Thuo, M. Mechanical Fracturing of Core-Shell Undercooled Metal Particles for Heat-Free Soldering. Sci. Rep. 2016, 6. [Google Scholar] [CrossRef]
- Kumar, V.B.; Porat, Z.; Gedanken, A. DSC measurements of the thermal properties of gallium particles in the micron and sub-micron sizes, obtained by sonication of molten gallium. J. Therm. Anal. Calorim. 2015, 119, 1587–1592. [Google Scholar] [CrossRef]
- Song, H.; Kim, T.; Kang, S.; Jin, H.; Lee, K.; Yoon, H.J. Ga-Based Liquid Metal Micro/Nanoparticles: Recent Advances and Applications. Small 2020, 16, e1903391. [Google Scholar] [CrossRef]
- Yang, Y.; Callahan, J.M.; Kim, T.H.; Brown, A.S.; Everitt, H.O. Ultraviolet nanoplasmonics: A demonstration of surface-enhanced Raman spectroscopy, fluorescence, and photodegradation using gallium nanoparticles. Nano Lett. 2013, 13, 2837–2841. [Google Scholar] [CrossRef]
- Yang, Y.; Akozbek, N.; Kim, T.-H.; Sanz, J.M.; Moreno, F.; Losurdo, M.; Brown, A.S.; Everitt, H.O. Ultraviolet–Visible Plasmonic Properties of Gallium Nanoparticles Investigated by Variable-Angle Spectroscopic and Mueller Matrix Ellipsometry. ACS Photonics 2014, 1, 582–589. [Google Scholar] [CrossRef]
- Knight, M.W.; Coenen, T.; Yang, Y.; Brenny, B.J.; Losurdo, M.; Brown, A.S.; Everitt, H.O.; Polman, A. Gallium plasmonics: Deep subwavelength spectroscopic imaging of single and interacting gallium nanoparticles. ACS Nano 2015, 9, 2049–2060. [Google Scholar] [CrossRef]
- Reineck, P.; Lin, Y.; Gibson, B.C.; Dickey, M.D.; Greentree, A.D.; Maksymov, I.S. UV plasmonic properties of colloidal liquid-metal eutectic gallium-indium alloy nanoparticles. Sci. Rep. 2019, 9, 5345. [Google Scholar] [CrossRef]
- Catalan-Gomez, S.; Redondo-Cubero, A.; Palomares, F.J.; Nucciarelli, F.; Pau, J.L. Tunable plasmonic resonance of gallium nanoparticles by thermal oxidation at low temperaturas. Nanotechnology 2017, 28, 405705. [Google Scholar] [CrossRef]
- Vivekchand, S.R.; Engel, C.J.; Lubin, S.M.; Blaber, M.G.; Zhou, W.; Suh, J.Y.; Schatz, G.C.; Odom, T.W. Liquid plasmonics: Manipulating surface plasmon polaritons via phase transitions. Nano Lett. 2012, 12, 4324–4328. [Google Scholar] [CrossRef] [PubMed]
- Zhang, W.; Naidu, B.S.; Ou, J.Z.; O’Mullane, A.P.; Chrimes, A.F.; Carey, B.J.; Wang, Y.C.; Tang, S.Y.; Sivan, V.; Mitchell, A.; et al. Liquid Metal/Metal Oxide Frameworks with Incorporated Ga2O3 for Photocatalysis. ACS Appl. Mater. Interfaces 2015, 7, 1943–1948. [Google Scholar] [CrossRef]
- Chechetka, S.A.; Yu, Y.; Zhen, X.; Pramanik, M.; Pu, K.; Miyako, E. Light-driven liquid metal nanotransformers for biomedical theranostics. Nat. Commun. 2017, 8, 15432. [Google Scholar] [CrossRef]
- Finkenauer, L.R.; Lu, Q.; Hakem, I.F.; Majidi, C.; Bockstaller, M.R. Analysis of the Efficiency of Surfactant-Mediated Stabilization Reactions of EGaIn Nanodroplets. Langmuir 2017, 33, 9703–9710. [Google Scholar] [CrossRef]
- Yu, H.; Zhao, W.; Ren, L.; Wang, H.; Guo, P.; Yang, X.; Ye, Q.; Shchukin, D.; Du, Y.; Dou, S.; et al. Laser-Generated Supranano Liquid Metal as Efficient Electron Mediator in Hybrid Perovskite Solar Cells. Adv. Mater. 2020, 32, e2001571. [Google Scholar] [CrossRef]
- Syed, N.; Zavabeti, A.; Mohiuddin, M.; Zhang, B.Y.; Wang, Y.C.; Datta, R.S.; Atkin, P.; Carey, B.J.; Tan, C.; van Embden, J.; et al. Sonication-Assisted Synthesis of Gallium Oxide Suspensions Featuring Trap State Absorption: Test of Photochemistry. Adv. Funct. Mater. 2017, 27, 1702295. [Google Scholar] [CrossRef]
- Zhang, W.; Ou, J.Z.; Tang, S.Y.; Sivan, V.; Yao, D.D.; Latham, K.; Khoshmanesh, K.; Mitchell, A.; O’Mullane, A.P.; Kalantar-zadeh, K. Liquid Metal/Metal Oxide Frameworks. Adv. Funct. Mater. 2014, 24, 3799–3807. [Google Scholar] [CrossRef]
- Love, J.C.; Estroff, L.A.; Kriebel, J.K.; Nuzzo, R.G.; Whitesides, G.M. Self-assembled monolayers of thiolates on metals as a form of nanotechnology. Chem. Rev. 2005, 105, 1103–1169. [Google Scholar] [CrossRef]
- Knop, K.; Hoogenboom, R.; Fischer, D.; Schubert, U.S. Poly(ethylene glycol) in drug delivery: Pros and cons as well as potential alternatives. Angew. Chem. Int. Ed. Engl. 2010, 49, 6288–6308. [Google Scholar] [CrossRef]
- Sivan, V.; Tang, S.-Y.; O’Mullane, A.P.; Petersen, P.; Eshtiaghi, N.; Kalantar-zadeh, K.; Mitchell, A. Liquid Metal Marbles. Adv. Funct. Mater. 2013, 23, 144–152. [Google Scholar] [CrossRef]
- Lu, Y.; Hu, Q.; Lin, Y.; Pacardo, D.B.; Wang, C.; Sun, W.; Ligler, F.S.; Dickey, M.D.; Gu, Z. Transformable liquid-metal nanomedicine. Nat. Commun. 2015, 6, 10066. [Google Scholar] [CrossRef]
- Zhang, M.K.; Yao, S.Y.; Rao, W.; Liu, J. Transformable soft liquid metal micro/nanomaterials. Mater. Sci. Eng. R Rep. 2019, 138, 1–35. [Google Scholar] [CrossRef]
- Sun, X.; Guo, R.; Yuan, B.; Chen, S.; Wang, H.; Dou, M.; Liu, J.; He, Z.Z. Low-Temperature Triggered Shape Transformation of Liquid Metal Microdroplets. ACS Appl. Mater. Interfaces 2020, 12, 38386–38396. [Google Scholar] [CrossRef] [PubMed]
- Gook, D.A.; Edgar, D.; Stern, C. Cryopreservation of human ovarian tissue. Eur. J. Obstet. Gynecol. Reprod. Biol. 2004, 113, S41–S44. [Google Scholar] [CrossRef]
- Soto, E.R.; O’Connell, O.; Dikengil, F.; Peters, P.J.; Clapham, P.R.; Ostroff, G.R. Targeted Delivery of Glucan Particle Encapsulated Gallium Nanoparticles Inhibits HIV Growth in Human Macrophages. J. Drug Deliv. 2016, 2016, 8520629. [Google Scholar] [CrossRef]
- Wang, D.; Gao, C.; Si, T.; Li, Z.; Guo, B.; He, Q. Near-infrared light propelled motion of needlelike liquid metal nanoswimmers. Colloids Surf. A Physicochem. Eng. Asp. 2020. [Google Scholar] [CrossRef]
- Yuan, B.; Tan, S.C.; Zhou, Y.X.; Liu, J. Self-powered macroscopic Brownian motion of spontaneously running liquid metal motors. Sci. Bull. 2015, 60, 1203–1210. [Google Scholar] [CrossRef]
- Zhang, J.; Guo, R.; Liu, J. Self-propelled liquid metal motors steered by a magnetic or electrical field for drug delivery. J. Mater. Chem. B 2016, 4, 5349–5357. [Google Scholar] [CrossRef]
- Tan, S.C.; Yuan, B.; Liu, J. Electrical method to control the running direction and speed of self-powered tiny liquid metal motors. Proc. R. Soc. Math. Phys. Eng. Sci. 2015, 471. [Google Scholar] [CrossRef]
- Tan, S.C.; Gui, H.; Yuan, B.; Liu, J. Magnetic trap effect to restrict motion of self-powered tiny liquid metal motors. Appl. Phys. Lett. 2015, 107, 071904. [Google Scholar] [CrossRef]
- Mohammed, M.G.; Xenakis, A.; Dickey, M.D. Production of liquid metal spheres by molding. Metals 2014, 4, 465–476. [Google Scholar] [CrossRef]
- Thelen, J.; Dickey, M.D.; Ward, T. A study of the production and reversible stability of EGaIn liquid metal microspheres using flow focusing. Lab Chip 2012, 12, 3961–3967. [Google Scholar] [CrossRef]
- Tang, S.Y.; Joshipura, I.D.; Lin, Y.; Kalantar-Zadeh, K.; Mitchell, A.; Khoshmanesh, K.; Dickey, M.D. Liquid-Metal Microdroplets Formed Dynamically with Electrical Control of Size and Rate. Adv. Mater. 2016, 28, 604–609. [Google Scholar] [CrossRef]
- Friedman, H.; Porat, Z.E.; Halevy, I.; Reich, S. Formation of metal microspheres by ultrasonic cavitation. J. Mater. Res. 2011, 25, 633–636. [Google Scholar] [CrossRef]
- Kumar, V.B.; Koltypin, Y.; Gedanken, A.; Porat, Z. Ultrasonic cavitation of molten gallium in water: Entrapment of organic molecules in gallium microspheres. J. Mater. Chem. A 2014, 2, 1309–1317. [Google Scholar] [CrossRef]
- Deng, B.; Cheng, G.J. Pulsed Laser Modulated Shock Transition from Liquid Metal Nanoparticles to Mechanically and Thermally Robust Solid–Liquid Patterns. Adv. Mater. 2019, 31, 1807811. [Google Scholar] [CrossRef]
- MacDonald, K.F.; Fedotov, V.A.; Pochon, S.; Ross, K.J.; Stevens, G.C.; Zheludev, N.I.; Brocklesby, W.S.; Emel’Yanov, V.I. Optical control of gallium nanoparticle growth. Appl. Phys. Lett. 2002, 80, 1643–1645. [Google Scholar] [CrossRef]
- Yarema, M.; Wörle, M.; Rossell, M.D.; Erni, R.; Caputo, R.; Protesescu, L.; Kravchyk, K.V.; Dirin, D.N.; Lienau, K.; von Rohr, F.; et al. Monodisperse colloidal gallium nanoparticles: Synthesis, low temperature crystallization, surface plasmon resonance and Li-ion storage. J. Am. Chem. Soc. 2014, 136, 12422–12430. [Google Scholar] [CrossRef]
- Gao, W.; Pei, A.; Wang, J. Water-Driven Micromotors. ACS Nano 2012, 6, 8432–8438. [Google Scholar] [CrossRef]
- Zhang, J.; Yao, Y.; Sheng, L.; Liu, J. Self-fueled biomimetic liquid metal mollusk. Adv. Mater. 2015, 27, 2648–2655. [Google Scholar] [CrossRef]
- Zavabeti, A.; Daeneke, T.; Chrimes, A.F.; O’Mullane, A.P.; Ou, J.Z.; Mitchell, A.; Khoshmanesh, K.; Kalantar-Zadeh, K. Ionic imbalance induced self-propulsion of liquid metals. Nat. Commun. 2016, 7, 12402. [Google Scholar] [CrossRef]
- Tang, J.; Wang, J.; Liu, J.; Zhou, Y. Jumping liquid metal droplet in electrolyte triggered by solid metal particles. Appl. Phys. Lett. 2016, 108, 223901. [Google Scholar] [CrossRef]
- Liu, H.; Li, M.; Li, Y.; Yang, H.; Li, A.; Lu, T.J.; Li, F.; Xu, F. Magnetic steering of liquid metal mobiles. Soft Matter 2018, 14, 3236–3245. [Google Scholar] [CrossRef] [PubMed]
- Shu, J.; Tang, S.Y.; Feng, Z.; Li, W.; Li, X.; Zhang, S. Unconventional locomotion of liquid metal droplets driven by magnetic fields. Soft Matter. 2018, 14, 7113–7118. [Google Scholar] [CrossRef]
- Shu, J.; Tang, S.-Y.; Zhao, S.; Feng, Z.; Chen, H.; Li, X.; Li, W.; Zhang, S. Rotation of Liquid Metal Droplets Solely Driven by the Action of Magnetic Fields. Appl. Sci. 2019, 9, 1421. [Google Scholar] [CrossRef]
- Tang, S.Y.; Sivan, V.; Khoshmanesh, K.; O’Mullane, A.P.; Tang, X.; Gol, B.; Eshtiaghi, N.; Lieder, F.; Petersen, P.; Mitchell, A.; et al. Electrochemically induced actuation of liquid metal marbles. Nanoscale 2013, 5, 5949–5957. [Google Scholar] [CrossRef]
- Paxton, W.F.; Baker, P.T.; Kline, T.R.; Wang, Y.; Mallouk, T.E.; Sen, A. Catalytically induced electrokinetics for motors and micropumps. J. Am. Chem. Soc. 2006, 128, 14881–14888. [Google Scholar] [CrossRef]
- Wang, Y.; Hernandez, R.M.; Bartlett, D.J., Jr.; Bingham, J.M.; Kline, T.R.; Sen, A.; Mallouk, T.E. Bipolar electrochemical mechanism for the propulsion of catalytic nanomotors in hydrogen peroxide solutions. Langmuir 2006, 22, 10451–10456. [Google Scholar] [CrossRef]
- Wang, M.F.; Jin, M.J.; Jin, X.J.; Zuo, S.G. Modeling of movement of liquid metal droplets driven by an electric field. Phys. Chem. Chem. Phys. 2017, 19, 18505–18513. [Google Scholar] [CrossRef]
- Erikson, K.R.; Fry, F.J.; Jones, J.P. Ultrasound in Medicine—A Review. IEEE Trans. Sonics Ultrason. 1974, 21, 144–170. [Google Scholar] [CrossRef]
- Ziskin, M.C.; Petitti, D.B. Epidemiology of human exposure to ultrasound: A critical review. Ultrasound Med. Biol. 1988, 14, 91–96. [Google Scholar] [CrossRef]
- Litvak, E.; Foster, K.R.; Repacholi, M.H. Health and safety implications of exposure to electromagnetic fields in the frequency range 300 Hz to 10 MHz. Bioelectromagnetics 2002, 23, 68–82. [Google Scholar] [CrossRef] [PubMed]
- Barnett, S.B.; Ter Haar, G.R.; Ziskin, M.C.; Rott, H.-D.; Duck, F.A.; Maeda, K. International recommendations and guidelines for the safe use of diagnostic ultrasound in medicine. Ultrasound Med. Biol. 2000, 26, 355–366. [Google Scholar] [CrossRef]
- Wang, W.; Chiang, T.-Y.; Velegol, D.; Mallouk, T.E. Understanding the Efficiency of Autonomous Nano- and Microscale Motors. J. Am. Chem. Soc. 2013, 135, 10557–10565. [Google Scholar] [CrossRef]
- Wang, W.; Castro, L.A.; Hoyos, M.; Mallouk, T.E. Autonomous motion of metallic microrods propelled by ultrasound. ACS Nano 2012, 6, 6122–6132. [Google Scholar] [CrossRef]
- Ahmed, S.; Wang, W.; Mair, L.O.; Fraleigh, R.D.; Li, S.; Castro, L.A.; Hoyos, M.; Huang, T.J.; Mallouk, T.E. Steering acoustically propelled nanowire motors toward cells in a biologically compatible environment using magnetic fields. Langmuir 2013, 29, 16113–16118. [Google Scholar] [CrossRef]
- Garcia-Gradilla, V.; Sattayasamitsathit, S.; Soto, F.; Kuralay, F.; Yardimci, C.; Wiitala, D.; Galarnyk, M.; Wang, J. Ultrasound-propelled nanoporous gold wire for efficient drug loading and release. Small 2014, 10, 4154–4159. [Google Scholar] [CrossRef] [PubMed]
- De Castro, A.I.; Chrimes, A.F.; Zavabeti, A.; Berean, K.J.; Carey, B.J.; Zhuang, J.; Du, Y.; Dou, S.X.; Suzuki, K.; Shanks, R.A.; et al. A Gallium-Based Magnetocaloric Liquid Metal Ferrofluid. Nano Lett. 2017, 17, 7831–7838. [Google Scholar] [CrossRef]
- Tang, J.; Zhao, X.; Li, J.; Zhou, Y.; Liu, J. Liquid Metal Phagocytosis: Intermetallic Wetting Induced Particle Internalization. Adv. Sci. 2017, 4, 1700024. [Google Scholar] [CrossRef]
- Hu, L.; Wang, H.; Wang, X.; Liu, X.; Guo, J.; Liu, J. Magnetic Liquid Metals Manipulated in the Three-Dimensional Free Space. ACS Appl. Mater. Interfaces 2019, 11, 8685–8692. [Google Scholar] [CrossRef]
- Tang, X.K.; Tang, S.Y.; Sivan, V.; Zhang, W.; Mitchell, A.; Kalantar-zadeh, K.; Khoshmanesh, K. Photochemically induced motion of liquid metal marbles. Appl. Phys. Lett. 2013, 103, 174104. [Google Scholar] [CrossRef]
- Wang, W.; Wu, Z.; He, Q. Swimming nanorobots for opening a cell membrane mechanically. View 2020, 1, 20200005. [Google Scholar] [CrossRef]
- Hou, Y.; Lu, C.; Dou, M.; Zhang, C.; Chang, H.; Liu, J.; Rao, W. Soft liquid metal nanoparticles achieve reduced crystal nucleation and ultrarapid rewarming for human bone marrow stromal cell and blood vessel cryopreservation. Acta Biomater. 2020, 102, 403–415. [Google Scholar] [CrossRef]
- Wang, W.; Duan, W.; Ahmed, S.; Sen, A.; Mallouk, T.E. From one to many: Dynamic assembly and collective behavior of self-propelled colloidal motors. Acc. Chem. Res. 2015, 48, 1938–1946. [Google Scholar] [CrossRef] [PubMed]
- Xia, N.; Li, N.; Rao, W.; Yu, J.; Wu, Q.; Tan, L.; Li, H.; Gou, L.; Liang, P.; Li, L.; et al. Multifunctional and flexible ZrO2-coated EGaIn nanoparticles for photothermal therapy. Nanoscale 2019, 11, 10183–10189. [Google Scholar] [CrossRef]



















| Properties | Application | Refs. | |
|---|---|---|---|
| Basic metallic characteristics | High thermal conductivity | Thermal interface materials | [12,13] |
| Good electrical conductivity | Electronics | [14] | |
| Electromagnetic properties | Electromagnetic shielding material | [15,16,17] | |
| Radiopacity | Radiocontrast agent | [7,11,18] | |
| Amorphous properties | Superb fluidity | Microfluidics | [4,5] |
| Excellent flexibility | Stretchable and soft electronics | [19] | |
| Shape transformability | Cancer therapy | [8,9,20,21,22] | |
| Self-healing capability | Self-healing e-skin systems | [23] | |
| Reconfigurability | Soft robotics | [24,25] | |
| Facile functionalization accessibility | Metal composite | [26,27] | |
| Featured properties | Biocompatibility and biodegradability | Biomedical applications | [28] |
| Catalytic properties | Catalyst | [29,30] | |
| Photo-thermal/photodynamic capability | Cancer therapy | [31,32,33,34,35,36] | |
| Stimuli responsiveness | Robotics | [37] | |
| - | - | Key Features | Pros | Cons |
|---|---|---|---|---|
| Chemical propulsion | In water | MLMTs are powered by bubbles generated from the chemical reactions of LM with water. | High speed good biocompatibility low cost | Lack of directional motion short lifetime |
| In NaOH | MLMTs are powered by bubbles generated from the chemical reactions of LM with NaOH. | High speed low cost | Poor biocompatibility Lack of directional motion short lifetime | |
| In H2O2 | MLMTs are powered by electrophoresis due to the electron transfer between LM and other metals which are capable of catalyzing the decomposition of H2O2. | Low cost | Poor biocompatibility Lack of directional motion short lifetime | |
| External stimuli-based propulsion | Electrical propulsion | MLMTs are powered by an external electrical field. | Precise motion control long lifetime | Poor biocompatibility require special experimental setup |
| Acoustic propulsion | MLMTs are powered by an external high-frequency acoustic (or ultrasonic) field. | Good biocompatibility non-invasive precise motion control. | The requirement for special and complex experimental devices to control the motion | |
| Magnetic propulsion | MLMTs are powered by an external magnetic field. | |||
| Light-based propulsion | MLMTs are powered by an external light source. | |||
| Hybrid propulsion | Combination of various propulsion mechanisms to propel motors. | Multi-stimuli responsive capability | (depends on the methods) |
| Method | Pros | Cons | Propulsion Mechanism | Refs. | |
|---|---|---|---|---|---|
| One-step | Pressure-filter-template method | Tunable shape and size; narrow size distribution | Complex equipment; time-consuming; hard to mass-produce | Universal | [8,9,82] |
| Ultrasound-assisted physical dispersion method | Facile operation; easy to mass-produce | Wide size distribution | Acoustic or light-based propulsion | [25] | |
| Ice-assisted transfer printing method | Tunable shape and size | Shape defect; requirement of a smooth surface of the ice | Universal | [49] | |
| Fluidic jetting | Low cost; facile operation | Wide size distribution; uncontrollable size; relatively large | Chemical propulsion | [83,84,85,86] | |
| Two-steps | Ultrasound-assisted physical dispersion method + sputtering | Facile operation; easy to mass-produce | Complex equipment | Chemical propulsion | [6] |
| Method | Size Range | Prons | Cons | Refs. | ||
|---|---|---|---|---|---|---|
| Top-down | Fluidic jetting | 100 μm-few mm | Low cost; Facile operation | Wide size distribution; uncontrollable size | [83,84,85,86] | |
| Molding | 100–3500 μm | Facile operation | Time-consuming; shape defect | [87] | ||
| Microfluidic flow-focusing | 50–200 μm | Tunable size | Complex equipment | [88,89] | ||
| SLICE | 6 nm–10 μm | Facile operation; Tunable size | Uncontrollable size and shape | [59] | ||
| Ultrasonication | 10 nm–5 μm | Facile operation | Complex equipment | [47,48,90,91] | ||
| Pulsed laser irradiation | on solid | >200 nm | Smaller size | Complex equipment | [92] | |
| in liquid | ~5 nm | Smallest size so far | Complex equipment | [71] | ||
| Bottom-up | Physical Vapor Deposition | 10 nm–300 nm | Narrow size distribution | Smaller size | [93] | |
| Thermal Decomposition Method | 10–30 nm | Hard operation | Smaller size | [94] | ||
| Category | Materials | Size | Shape | Swimming Style | Velocity | Propulsion Force | Refs. | |
|---|---|---|---|---|---|---|---|---|
| Chemical propulsion | Water | Ga + Al + Pt | 20 μm | Janus sphere | translational motion | 3 mm/s | Bubbles recoil force | [95] |
| NaOH | GaIn10 + Al | 0.9–1.2 mm | sphere | translational motion + rotation | 3.9 cm/s | bubbles recoil force | [83] | |
| NaOH | EGaIn + Al | ~5 mm | sphere | translational motion | 25 cm/s | Bubble + surface tension | [96] | |
| PH difference | Galinstan | 3 mm | sphere | translational motion | 100 mm/s | surface tension | [97] | |
| NaOH + Ni | EGaIn + Ni | 240 μm | sphere | translational motion | 1400 μm/s | bubbles recoil force | [98] | |
| H2O2 | Galinstan + Pt | 500–800 nm | Janus sphere | translational motion | 30 μm/s | self-electrophoresis | [6] | |
| External stimuli-based propulsion | Acoustic propulsion | Ga | 5.5 μm | rod | translational motion + rotation | 23 μm/s | primary acoustic radiation force | [9] |
| EGaIn | 850 nm | rod | translational motion + assembly | 41.2 μm/s | primary acoustic radiation force | [25] | ||
| Ga | 7 μm | needle | translational motion + rotation | 108.7 μm/s | primary acoustic radiation force | [8] | ||
| External stimuli-based propulsion | Magnetic propulsion | EGaIn + carbon steel beads | ~2 mm | sphere | translational motion | 70 mm/s | magnetic force | [99] |
| EGaIn + Fe3O4 | 20 μm | dumbbell | translational motion + rotation | 60 μm/s | magnetic torque | [49] | ||
| EGaIn | <5 mm | sphere | translational motion + rotation | 100 mm/s | Lorentz force | [100] | ||
| EGaIn | <5 mm | sphere | rotation | 100 RPM | Lorentz force | [101] | ||
| Electrical propulsionLight based propulsion | Galinstan | 2.5 mm | sphere | translational motion | 117.2 mm/s | bubbles recoil force and surface tension | [41] | |
| Ga | 7 μm | needle | translational motion | 31.22 μm/s | self-thermophoresis | [82] | ||
| Galinstan + WO3 | 1–3 mm | sphere | translational motion | 70 μm/s | UV light | [102] | ||
| Hybrid propulsion | NaOH+ electric field | Galinstan | 0.2–3 mm | sphere | translational motion | 100 mm/s | Bubble + surface tension | [102] |
| GaIn10 + Al | 2 mm | sphere | translational motion + rotation | 43 cm/s | bubble + surface tension | [85] | ||
| NaOH+ magetic field + electrical field | GaIn10 + Al | <1 mm | sphere | translational motion | 5.8 cm/s | Bubble + Lorentz force | [86] | |
| EGaIn + Al + Ni | ~2 mm | sphere | translational motion + rotation | 8 cm/s | Bubble + magnetic force | [84] | ||
| Application | Category | Refs. | |
|---|---|---|---|
| Biomedicine | Chemical propulsion (in water) | [95] | |
| Acoustic propulsion | [8,9] | ||
| Network Repairing | Chemical propulsion | [6] | |
| Assembly | Acoustic propulsion | [25] | |
| Others | Cargo transfer/vessel cleaning | Magnetic propulsion | [84,99] |
| Cooling system/Mixer | Magnetic propulsion | [101] | |
Publisher’s Note: MDPI stays neutral with regard to jurisdictional claims in published maps and institutional affiliations. |
© 2021 by the authors. Licensee MDPI, Basel, Switzerland. This article is an open access article distributed under the terms and conditions of the Creative Commons Attribution (CC BY) license (http://creativecommons.org/licenses/by/4.0/).
Share and Cite
Liu, L.; Wang, D.; Rao, W. Mini/Micro/Nano Scale Liquid Metal Motors. Micromachines 2021, 12, 280. https://doi.org/10.3390/mi12030280
Liu L, Wang D, Rao W. Mini/Micro/Nano Scale Liquid Metal Motors. Micromachines. 2021; 12(3):280. https://doi.org/10.3390/mi12030280
Chicago/Turabian StyleLiu, Li, Dawei Wang, and Wei Rao. 2021. "Mini/Micro/Nano Scale Liquid Metal Motors" Micromachines 12, no. 3: 280. https://doi.org/10.3390/mi12030280
APA StyleLiu, L., Wang, D., & Rao, W. (2021). Mini/Micro/Nano Scale Liquid Metal Motors. Micromachines, 12(3), 280. https://doi.org/10.3390/mi12030280
