Standing Air Bubble-Based Micro-Hydraulic Capacitors for Flow Stabilization in Syringe Pump-Driven Systems
Abstract
1. Introduction
2. Microbubble Formation and Control
3. Theoretical Modeling of Flow Stabilization
3.1. Theoretical Model
3.2. Finite Element Analysis
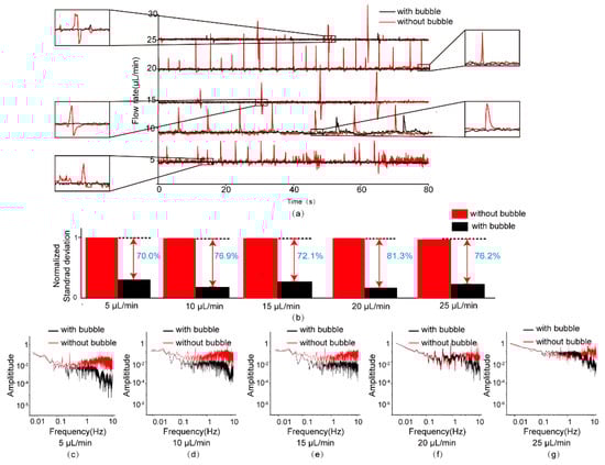
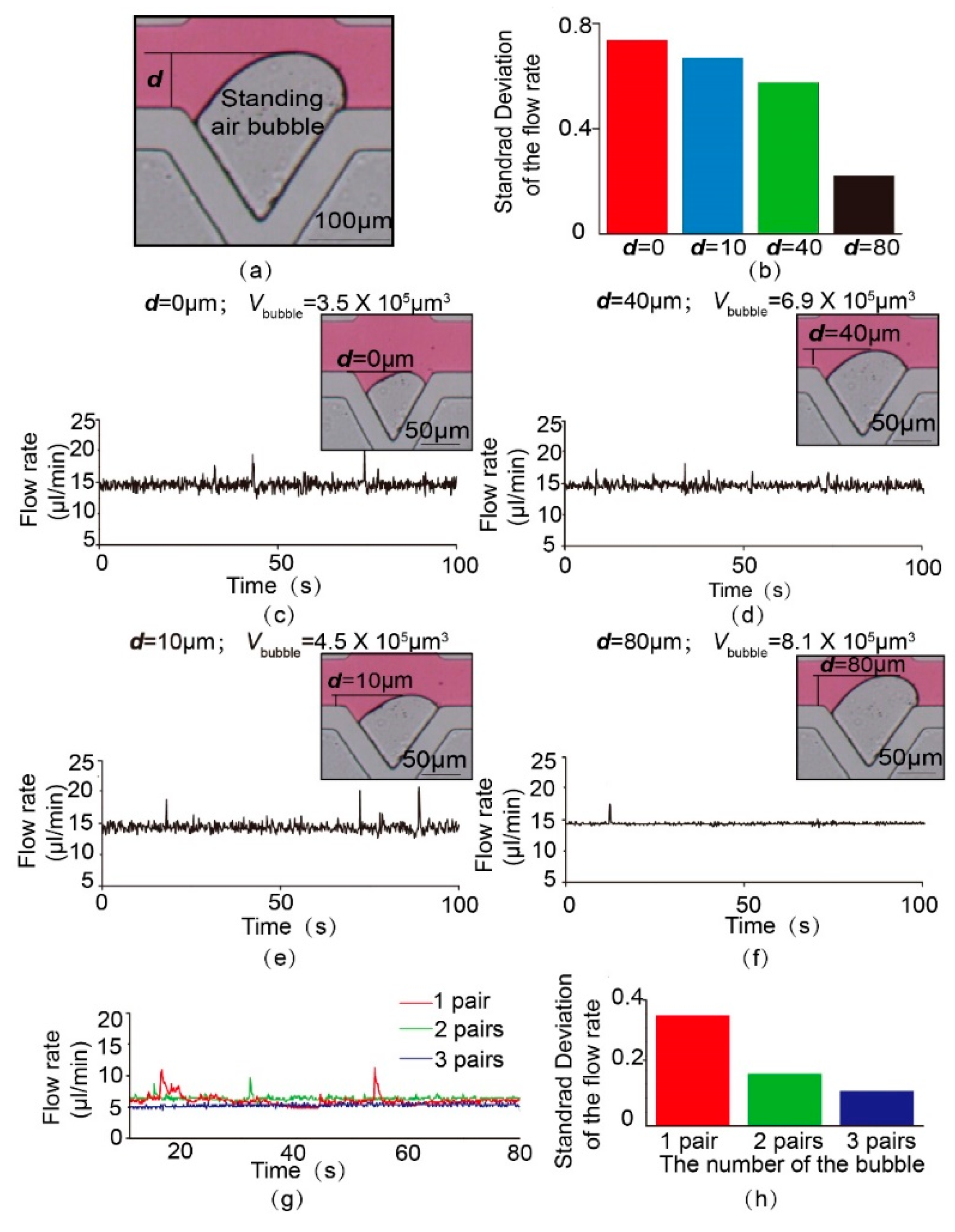
4. Experiment and Verification
4.1. Chip Fabrication
4.2. Experiment
5. Conclusion
Supplementary Materials
Author Contributions
Funding
Conflicts of Interest
References
- Whitesides, G.M. The origins and the future of microfluidics. Nature 2006, 442, 368–373. [Google Scholar] [CrossRef]
- Kim, K.; Guo, J.; Liang, Z.; Fan, D. Artificial Micro/Nanomachines for Bioapplications: Biochemical Delivery and Diagnostic Sensing. Adv. Funct. Mater. 2018, 28, 1705867. [Google Scholar] [CrossRef]
- Ng, E.; Chen, K.; Hang, A.; Syed, A.; Zhang, J.X. Multi-Dimensional Nanostructures for Microfluidic Screening of Biomarkers: From Molecular Separation to Cancer Cell Detection. Ann. Biomed. Eng. 2016, 44, 847–862. [Google Scholar] [CrossRef] [PubMed]
- Tusan, C.G.; Man, Y.H.; Zarkoob, H.; Johnston, D.A.; Andriotis, O.G.; Thurner, P.J.; Yang, S.; Sander, E.A.; Gentleman, E.; Sengers, B.G.; et al. Collective Cell Behavior in Mechanosensing of Substrate Thickness. Biophys. J. 2018, 114, 2743–2755. [Google Scholar] [CrossRef]
- Colace, T.V.; Tormoen, G.W.; McCarty, O.J.; Diamond, S.L. Microfluidics and coagulation biology. Annu. Rev. Biomed. Eng. 2013, 15, 283–303. [Google Scholar] [CrossRef]
- Atajanov, A.; Zhbanov, A.; Yang, S. Sorting and manipulation of biological cells and the prospects for using optical forces. Micro Nano Syst. Lett. 2018, 6, 2. [Google Scholar] [CrossRef]
- Luo, T.; Fan, L.; Zhu, R.; Sun, D. Microfluidic Single-Cell Manipulation and Analysis: Methods and Applications. Micromachines 2019, 10, 104. [Google Scholar] [CrossRef]
- Thameem, R.; Rallabandi, B.; Hilgenfeldt, S. Particle migration and sorting in microbubble streaming flows. Biomicrofluidics 2016, 10, 014124. [Google Scholar] [CrossRef]
- Raj, A.; Sen, A.K. Microfluidic Sensors for Mechanophenotyping of Biological Cells. In Environmental, Chemical and Medical Sensors. Energy, Environment, and Sustainability; Springer: Singapore, 2018. [Google Scholar] [CrossRef]
- Reddy, B.; Salm, E.; Bashir, R. Electrical Chips for Biological Point-of-Care Detection. Annu. Rev. Biomed. Eng. 2016, 18, 329–355. [Google Scholar] [CrossRef]
- Ma, Y.-H.V.; Middleton, K.; You, L.; Sun, Y. A review of microfluidic approaches for investigating cancer extravasation during metastasis. Microsyst. Nanoeng. 2018, 4, 17104. [Google Scholar] [CrossRef]
- Sanjay, S.T.; Zhou, W.; Dou, M.; Tavakoli, H.; Ma, L.; Xu, F.; Li, X. Recent advances of controlled drug delivery using microfluidic platforms. Adv. Drug Deliv. Rev. 2018, 128, 3–28. [Google Scholar] [CrossRef]
- Chapman, C.A.R.; Cuttaz, E.A.; Goding, J.A.; Green, R.A. Actively controlled local drug delivery using conductive polymer-based devices. Appl. Phys. Lett. 2020, 116, 010501. [Google Scholar] [CrossRef]
- Kumar, P.; Gandhi, P.S.; Majumder, M. Optimal morphometric factors responsible for enhanced gas exchange in fish gills. arXiv 2018, arXiv:2805.07744. [Google Scholar]
- Kumar, P.; Gandhi, P.S.; Majumder, M. Enhanced capillary pumping through evaporation assisted leaf-mimicking micropumps. arXiv 2018, arXiv:1807.11464. [Google Scholar]
- Qu, Y.; Zhou, J.; Wu, W. Theoretical and Experimental Research on Bubble Actuated Micro-Pumps. Micromachines 2018, 9, 225. [Google Scholar] [CrossRef] [PubMed]
- Khoshmanesh, K.; Almansouri, A.; Albloushi, H.; Yi, P.; Soffe, R.; Kalantar-zadeh, K. A multi-functional bubble-based microfluidic system. Sci. Rep. 2015, 5, 9942. [Google Scholar] [CrossRef] [PubMed]
- Raj, A.; Suthanthiraraj, P.P.; Sen, A.K. Pressure-driven flow through PDMS-based flexible microchannels and their applications in microfluidics. Microfluid. Nanofluid. 2018, 22, 128. [Google Scholar] [CrossRef]
- Uhlig, S.; Gaudet, M.; Langa, S.; Schimmanz, K.; Conrad, H.; Kaiser, B.; Schenk, H. Electrostatically Driven In-Plane Silicon Micropump for Modular Configuration. Micromachines 2018, 9, 190. [Google Scholar] [CrossRef]
- Leu, T.-S.; Kao, R.-H. Design and operation of a bio-inspired micropump based on blood-sucking mechanism of mosquitoes. Mod. Phys. Lett. B 2018, 32, 1840027. [Google Scholar] [CrossRef]
- Jiao, Z.; Zhao, J.; Chao, Z.; You, Z.; Zhao, J. An air-chamber-based microfluidic stabilizer for attenuating syringe-pump-induced fluctuations. Microfluid. Nanofluid. 2019, 23, 26. [Google Scholar] [CrossRef]
- Zeng, W.; Jacobi, I.; Beck, D.J.; Li, S.; Stone, H.A. Characterization of syringe-pump-driven induced pressure fluctuations in elastic microchannels. Lab Chip 2014, 15, 1110–1115. [Google Scholar] [CrossRef] [PubMed]
- Guo, P.; Wang, Z.; Heng, L.; Zhang, Y.; Wang, X.; Jiang, L. Magnetocontrollable Droplet and Bubble Manipulation on a Stable Amphibious Slippery Gel Surface. Adv. Funct. Mater. 2019, 29, 1808717. [Google Scholar] [CrossRef]
- Yang, B.; Lin, Q. A Compliance-Based Microflow Stabilizer. J. Microelectromech. Syst. 2009, 18, 539–546. [Google Scholar] [CrossRef]
- Iyer, V.; Raj, A.; Annabattula, R.K.; Sen, A.K. Experimental and numerical studies of a microfluidic device with compliant chambers for flow stabilization. J. Micromech. Microeng. 2015, 25, 075003. [Google Scholar] [CrossRef]
- Kalantarifard, A.; Alizadeh Haghighi, E.; Elbuken, C. Damping hydrodynamic fluctuations in microfluidic systems. Chem. Eng. Sci. 2018, 178, 238–247. [Google Scholar] [CrossRef]
- Lee, J.; Rahman, F.; Laoui, T.; Karnik, R. Bubble-induced damping in displacement-driven microfluidic flows. Phys. Rev. E 2012, 86, 026301. [Google Scholar] [CrossRef]
- Kang, Y.J.; Yang, S. Fluidic low pass filter for hydrodynamic flow stabilization in microfluidic environments. Lab Chip 2012, 12, 1881–1889. [Google Scholar] [CrossRef]
- Xiang, N.; Han, Y.; Jia, Y.; Shi, Z.; Yi, H.; Ni, Z. Flow stabilizer on a syringe tip for hand-powered microfluidic sample injection. Lab Chip 2019, 19, 214–222. [Google Scholar] [CrossRef]
- Kilani, M.; Khasawneh, H.; Badran, A.; Awidi, A. Further development on a gentle electromagnetic pump for fluids with stress-sensitive microparticles. Sens. Actuators A Phys. 2016, 247, 440–447. [Google Scholar] [CrossRef]
- Casals-Terré, J.; Duch, M.; Plaza, J.A.; Esteve, J.; Pérez-Castillejos, R.; Vallés, E.; Gómez, E. Design and characterization of a magnetic digital flow regulator. Sens. Actuators A Phys. 2010, 162, 107–115. [Google Scholar] [CrossRef]
- Liu, J.; Li, B.; Zhu, T.; Zhou, Y.; Li, S.; Guo, S.; Li, T.J.B. Tunable microfluidic standing air bubbles and its application in acoustic microstreaming. Biomicrofluidics 2019, 13, 034114. [Google Scholar] [CrossRef] [PubMed]
- Atchley, A.A.; Prosperetti, A. The crevice model of bubble nucleation. J. Acoust. Soc. Am. 1989, 86, 1065–1084. [Google Scholar] [CrossRef]
- Jones, S.F.; Evans, G.M.; Galvin, K.P. Bubble nucleation from gas cavities—A review. Adv. Colloid Interface Sci. 1999, 80, 27–50. [Google Scholar] [CrossRef]
- Liu, J.; Li, S.; Mitra, D. Multiphysical phenomenon of air bubble growth in polydimethylsiloxane channel corners under microfluidic negative pressure-driven flow. Int. J. Heat Mass Transf. 2015, 91, 611–618. [Google Scholar] [CrossRef]
- Haubert, K.; Drier, T.; Beebe, D. PDMS bonding by means of a portable, low-cost corona system. Lab Chip 2006, 6, 1548–1549. [Google Scholar] [CrossRef]






© 2020 by the authors. Licensee MDPI, Basel, Switzerland. This article is an open access article distributed under the terms and conditions of the Creative Commons Attribution (CC BY) license (http://creativecommons.org/licenses/by/4.0/).
Share and Cite
Zhou, Y.; Liu, J.; Yan, J.; Zhu, T.; Guo, S.; Li, S.; Li, T. Standing Air Bubble-Based Micro-Hydraulic Capacitors for Flow Stabilization in Syringe Pump-Driven Systems. Micromachines 2020, 11, 396. https://doi.org/10.3390/mi11040396
Zhou Y, Liu J, Yan J, Zhu T, Guo S, Li S, Li T. Standing Air Bubble-Based Micro-Hydraulic Capacitors for Flow Stabilization in Syringe Pump-Driven Systems. Micromachines. 2020; 11(4):396. https://doi.org/10.3390/mi11040396
Chicago/Turabian StyleZhou, Yidi, Jixiao Liu, Junjia Yan, Tong Zhu, Shijie Guo, Songjing Li, and Tiejun Li. 2020. "Standing Air Bubble-Based Micro-Hydraulic Capacitors for Flow Stabilization in Syringe Pump-Driven Systems" Micromachines 11, no. 4: 396. https://doi.org/10.3390/mi11040396
APA StyleZhou, Y., Liu, J., Yan, J., Zhu, T., Guo, S., Li, S., & Li, T. (2020). Standing Air Bubble-Based Micro-Hydraulic Capacitors for Flow Stabilization in Syringe Pump-Driven Systems. Micromachines, 11(4), 396. https://doi.org/10.3390/mi11040396

