Cytotoxic Indole Alkaloids against Human Leukemia Cell Lines from the Toxic Plant Peganum harmala
Abstract
:1. Introduction
2. Results
2.1. Structure Identification of the Purified Alkaloids

2.2. Cytotoxicity of the Alkaloids on Human Leukemia Cells
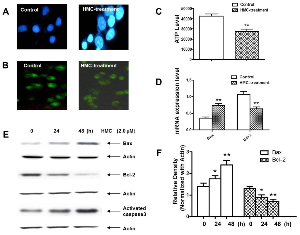
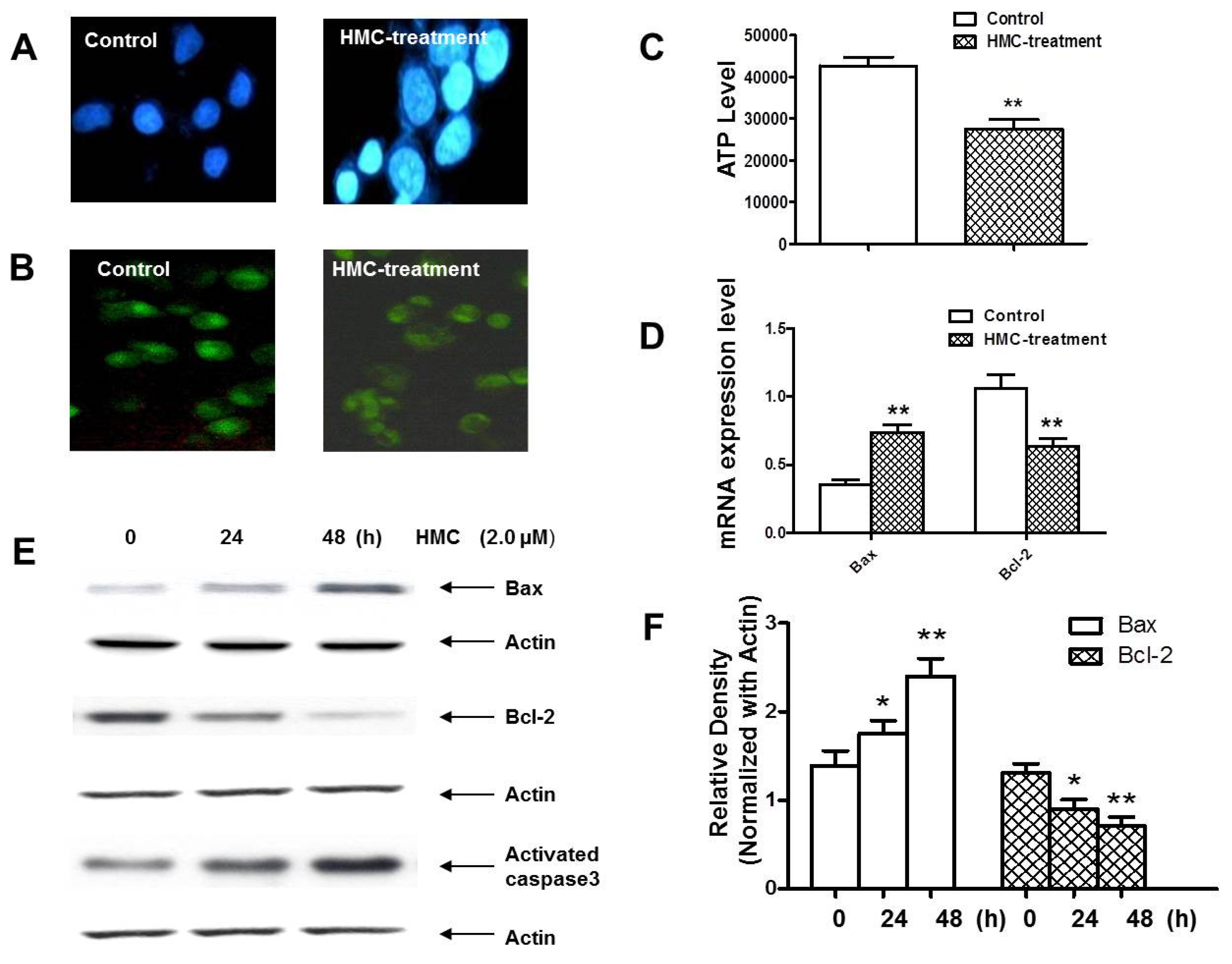
2.3. HMC Induced U-937 Cells Apoptosis
| Compound | IC50 (μmol/L) | ||||
|---|---|---|---|---|---|
| U-937 | HL-60 | KG1 | HEL | HEK-293 | |
| 1 | 52.1 ± 2.6 | 78.9 ± 3.8 | 23.1 ± 1.4 | 121.3 ± 5.5 | >200 |
| 2 | 80.2 ± 4.5 | 55.3 ± 3.4 | 60.2 ± 2.7 | 131.0 ± 4.9 | >200 |
| 3 | 75.3 ± 2.8 | 36.2 ± 1.1 | >200 | 55.3 ± 3.2 | 122.4 ± 5.7 |
| 4 | 46.1 ± 2.0 | 62.0 ± 2.8 | 47.7 ± 2.3 | 54.6 ± 2.3 | >200 |
| 5 | 23.1 ± 0.9 | 71.2 ± 3.3 | 62.7 ± 2.8 | 20.3 ± 1.1 | >200 |
| 6 | 30.6 ± 1.2 | 60.7 ± 2.9 | 44.5 ± 2.1 | 71.6 ± 2.7 | >200 |
| 7 | 22.3 ± 1.4 | 44.3 ± 2.1 | 56.8 ± 2.5 | 35.2 ± 2.8 | 164.2 ± 8.1 |
| 8 | 3.1 ± 0.2 | 61.3 ± 2.8 | 32.6 ± 1.7 | 25.7 ± 1.1 | >200 |
| 9 | 10.6 ± 0.7 | 55.3 ± 2.4 | 46.8 ± 1.9 | 20.1 ± 1.2 | 156.3 ± 7.2 |
| 10 | 15.3 ± 0.7 | 45.7 ± 2.1 | 56.9 ± 2.3 | 21.2 ± 1.1 | 132.5 ± 4.6 |
| 11 | 49.6 ± 1.9 | 87.3 ± 3.7 | 113.2 ± 5.6 | 68.3 ± 3.0 | >200 |
| 12 | 55.3 ± 1.7 | 93.8± 6.8 | 88.1 ± 3.7 | 120.9 ± 5.5 | >200 |
| Cisplatin | 6.3 ± 0.5 | 13.5 ± 0.4 | 4.1 ± 0.3 | 7.7 ± 0.2 | 120.6 ± 5.7 |

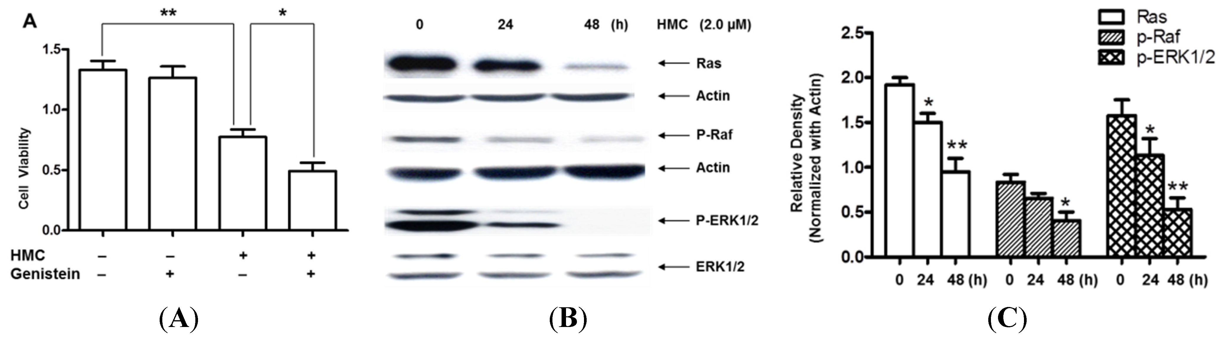
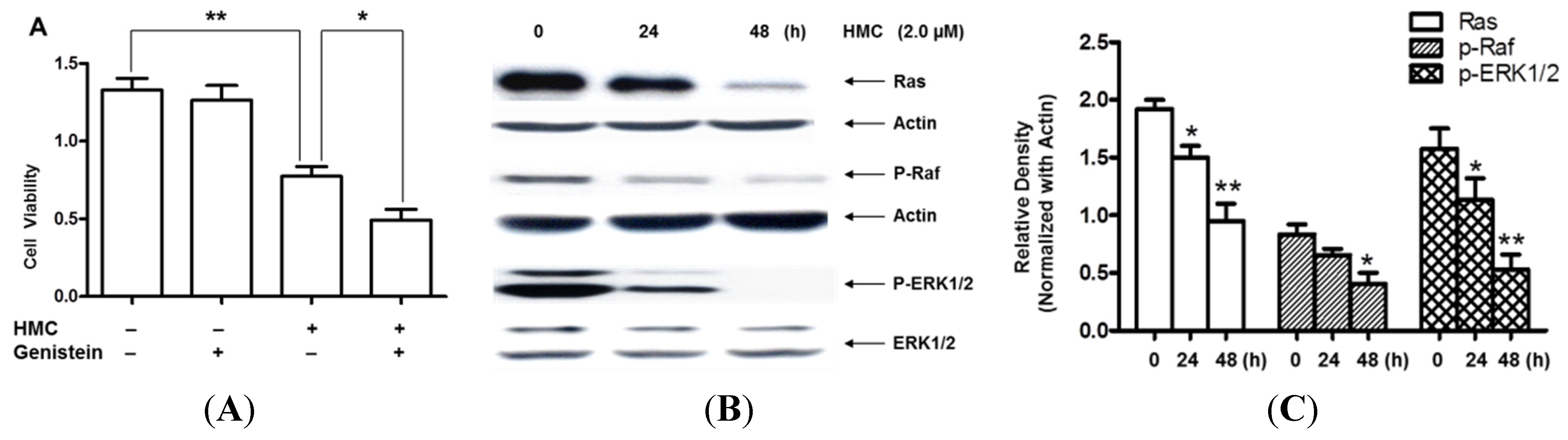
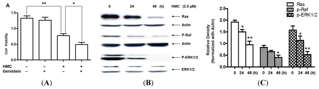
2.4. HMC Induced U-937 Cells Apoptosis via Ras/Raf/ERK Pathway

3. Discussion
4. Experimental Section
4.1. Plant Materials
4.2. Reagents and Chemicals
4.3. Instrumentation
4.4. Extraction, Fractionation and Purification
4.5. Cell Lines and Cultures
4.6. Cytotoxicity Assay
4.7. Detection ATP Level in U-937 Cells
4.8. Real-Time PCR Analysis
4.9. Western Blot Analysis
4.10. Statistical Analysis
5. Conclusions
Acknowledgments
Authors Contributions
Conflicts of Interest
References
- Wu, S.S.; Zhang, H.L. Research progress of Peganum harmala. Xinjiang J. Tradit. Chin. Med. 2011, 29, 61–63. [Google Scholar]
- Deng, J.H.; Xu, H.; Liu, X.F. Study on the quality standard of Uygur Peganum seed. J. Med. Pharm. Chin. Minor. 2008, 14, 45–46. [Google Scholar]
- Asgarpanah, J.; Ramezanloo, F. Chemistry, pharmacology and medicinal properties of Peganum harmala L. Afr. J. Pharm. Pharmacol. 2012, 6, 1573–1580. [Google Scholar] [CrossRef]
- Farouk, L.; Laroubi, A.; Aboufatima, R.; Benharref, A.; Chait, A. Evaluation of the analgesic effect of alkaloid extract of Peganum harmala L.: Possible mechanisms involved. J. Ethnopharmacol. 2008, 115, 449–454. [Google Scholar] [CrossRef]
- Al-Shamma, A.; Drake, S.; Flynn, D.L.; Mitscher, L.A.; Park, Y.H.; Rao, G.S.; Simpson, A.; Swayze, J.K.; Veysoglu, T.; Wu, S.T. Antimicrobial agents from higher plants. Antimicrobial agents from Peganum harmala seeds. J. Nat. Prod. 1981, 44, 745–747. [Google Scholar] [CrossRef]
- Tanweer, A.J.; Chand, N.; Saddique, U.; Bailey, C.A.; Khan, R.U. Antiparasitic effect of wild rue (Peganum harmala L.) against experimentally induced coccidiosis in broiler chicks. Parasitol. Res. 2014, 113, 2951–2960. [Google Scholar] [CrossRef] [PubMed]
- Herraiz, T.; González, D.; Ancín-Azpilicueta, C.; Arán, V.J.; Guillén, H. β-Carboline alkaloids in Peganum harmala and inhibition of human monoamine oxidase (MAO). Food Chem. Toxicol. 2010, 48, 839–845. [Google Scholar] [CrossRef] [PubMed]
- Daoud, A.; Song, J.; Xiao, F.; Shang, J. B-9-3, a novel β-carboline derivative exhibits anti-cancer activity via induction of apoptosis and inhibition of cell migration in vitro. Eur. J. Pharmacol. 2014, 724, 219–230. [Google Scholar] [CrossRef] [PubMed]
- El Gendy, M.A.; Somayaji, V.; El-Kadi, A.O. Peganum harmala L. is a candidate herbal plant for preventing dioxin mediated effects. Planta Med. 2010, 76, 671–677. [Google Scholar] [CrossRef] [PubMed]
- El Bahri, L.; Chemli, R. Peganum harmala L: A poisonous plant of North Africa. Vet. Hum. Toxicol. 1991, 33, 276–277. [Google Scholar] [PubMed]
- Mahmoudian, M.; Jalilpour, H.; Salehian, P. Toxicity of Peganum harmala: Review and a case report. Iran J. Pharmacol. Ther. 2002, 1, 1–4. [Google Scholar]
- Frison, G.; Favretto, D.; Zancanaro, F.; Fazzin, G.; Ferrara, S.D. A case of β-carboline alkaloid intoxication following ingestion of Peganum harmala seed extract. Forensic Sci. Int. 2008, 179, e37–e43. [Google Scholar] [CrossRef] [PubMed]
- Lamchouri, F.; Settaf, A.; Cherrah, Y.; El Hamidi, M.; Tligui, N.; Lyoussi, B.; Hassar, M. Experimental toxicity of Peganum harmala seeds. Ann. Pharm. Fr. 2002, 60, 123–129. [Google Scholar] [PubMed]
- Fortunato, J.J.; Réus, G.Z.; Kirsch, T.R.; Stringari, R.B.; Stertz, L.; Kapczinski, F.; Pinto, J.P.; Hallak, J.E.; Zuardi, A.W.; Crippa, J.A.; et al. Acute harmine administration induces antidepressive-like effects and increases BDNF levels in the rat hippocampus. Prog. Neuropsychopharmacol. Biol. Psychiatry 2009, 33, 1425–1430. [Google Scholar] [CrossRef] [PubMed]
- El Gendy, M.A.; Soshilov, A.A.; Denison, M.S.; El-Kadi, A.O. Harmaline and harmalol inhibit the carcinogen-activating enzyme CYP1A1 via transcriptional and posttranslational mechanisms. Food Chem. Toxicol. 2012, 50, 353–362. [Google Scholar] [CrossRef] [PubMed]
- Magnus, V. Tryptophyl β-d-glucopyranoside: Chemical synthesis, metabolism, and growth-promoting activity. Carbohyd. Res. 1979, 76, 261–264. [Google Scholar] [CrossRef]
- Chen, M.H.; Gan, L.S.; Lin, S.; Wang, X.L.; Li, L.; Li, Y.H.; Zhu, C.G.; Wang, Y.N.; Jiang, B.Y.; Jiang, J.D.; et al. Alkaloids from the root of Isatis indigotica. J. Nat. Prod. 2012, 75, 1167–1176. [Google Scholar] [CrossRef] [PubMed]
- Itoh, T.; Ishikawa, H.; Hayashi, Y. Asymmetric aldol reaction of acetaldehyde and isatin derivatives for the total syntheses of ent-convolutamydine E and CPC-1 and a half fragment of madindoline A and B. Org. Lett. 2009, 11, 3854–3857. [Google Scholar] [CrossRef] [PubMed]
- Song, H.; Liu, Y.; Liu, Y.; Wang, L.; Wang, Q. Synthesis and antiviral and fungicidal activity evaluation of β-carboline, dihydro-β-carboline, tetrahydro-β-carboline alkaloids, and their derivatives. J. Agric. Food Chem. 2014, 62, 1010–1018. [Google Scholar] [CrossRef] [PubMed]
- Zheng, X.Y.; Zhang, Z.J.; Chou, G.X.; Wu, T.; Cheng, X.M.; Wang, C.H.; Wang, Z.T. Acetylcholinesterase inhibitive activity-guided isolation of two new alkaloids from seeds of Peganum nigellastrum Bunge by an in vitro TLC-bioautographic assay. Arch. Pharm. Res. 2008, 32, 1245–1251. [Google Scholar] [CrossRef] [PubMed]
- Neitlesbip, L.; Slaytor, M. Ruine: A glucosidic β-carboline from Peganum harmala. Phytochemistry 1971, 10, 231–234. [Google Scholar] [CrossRef]
- Hashimoto, Y.; Kawanishi, K. New organic bases from amazonian Banisteriopsis caapi. Phytochemistry 1975, 14, 1633–1635. [Google Scholar] [CrossRef]
- Li, S.F.; Zhang, Y.; Li, Y.; Li, X.R.; Kong, L.M.; Tan, C.J.; Li, S.L.; Di, Y.T.; He, H.P.; Hao, X.J. β-Carboline alkaloids from the leaves of Trigonostemon lii Y.T. Chang. Bioorg. Med. Chem. Lett. 2012, 22, 2296–2299. [Google Scholar] [CrossRef]
- Siddiqui, S.; Khan, O.Y.; Faizi, S.; Siddiqui, B.S. Studies in the chemical constituents of the seeds of Peganum harmala: Isolation and structure elucidation of two β-carboline lactams—Harmalanine and harmalacidine. Heterocycles 1988, 27, 1401–1410. [Google Scholar] [CrossRef]
- Bracher, F.; Hildebrand, D. β-Carboline alkaloids. Part 3. Synthesis of harmalacidine and strychnocarpine. Pharmazie 1993, 48, 695. [Google Scholar]
- Tian, X.L.; Sun, D.J.; Du, N.S. Studies on the antitumor activity constituents of Xinjiang Peganum harmala seeds. J. Xinjiang Med. Univ. 2003, 26, 113–117. [Google Scholar]
- Guzman, M.C.C.; Almeida, M.B.; Toledo, J.H.; Perez, M.A. Sulfonation reactions of β-carbolines. Can. J. Chem. 1989, 67, 720–726. [Google Scholar] [CrossRef]
- Ma, Z.Z.; Hano, Y.; Nomura, T.; Cen, Y.J. Alkaloids and phenylpropanoids from Peganum nigellastrum. Phytochemistry 2000, 53, 1075–1078. [Google Scholar] [CrossRef]
- Yang, L.M.; Chen, C.F.; Lee, K.H. Synthesis of rutaecarpine and cytotoxic analogues. Bioorg. Med. Chem. Lett. 1995, 5, 465–468. [Google Scholar] [CrossRef]
© 2015 by the authors; licensee MDPI, Basel, Switzerland. This article is an open access article distributed under the terms and conditions of the Creative Commons Attribution license (http://creativecommons.org/licenses/by/4.0/).
Share and Cite
Wang, C.; Zhang, Z.; Wang, Y.; He, X. Cytotoxic Indole Alkaloids against Human Leukemia Cell Lines from the Toxic Plant Peganum harmala. Toxins 2015, 7, 4507-4518. https://doi.org/10.3390/toxins7114507
Wang C, Zhang Z, Wang Y, He X. Cytotoxic Indole Alkaloids against Human Leukemia Cell Lines from the Toxic Plant Peganum harmala. Toxins. 2015; 7(11):4507-4518. https://doi.org/10.3390/toxins7114507
Chicago/Turabian StyleWang, Chunhua, Zhenxue Zhang, Yihai Wang, and Xiangjiu He. 2015. "Cytotoxic Indole Alkaloids against Human Leukemia Cell Lines from the Toxic Plant Peganum harmala" Toxins 7, no. 11: 4507-4518. https://doi.org/10.3390/toxins7114507
APA StyleWang, C., Zhang, Z., Wang, Y., & He, X. (2015). Cytotoxic Indole Alkaloids against Human Leukemia Cell Lines from the Toxic Plant Peganum harmala. Toxins, 7(11), 4507-4518. https://doi.org/10.3390/toxins7114507
