Efficacy of Dodonaea viscosa Extract and Its Chitosan-Based Nanoparticle Formulation on the Growth of Fusarium Strains and the Production of Deoxynivalenol and Moniliformin in Stored Wheat
Abstract
1. Introduction
2. Results and Discussion
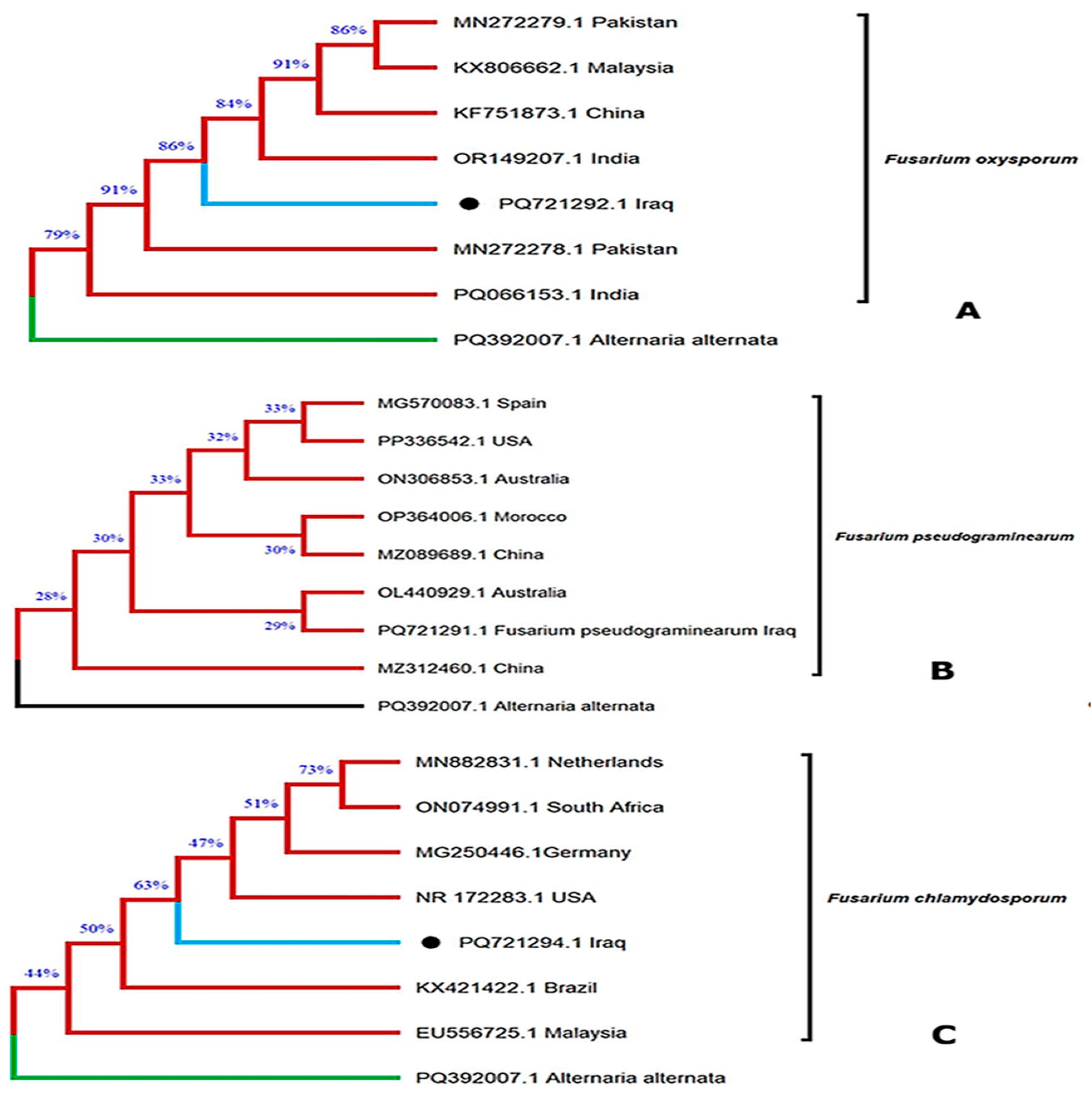
2.1. Wheat Sampling and Identification of Fusarium spp. Strains
2.2. Testing the Effect of DVE on the Growth of Fusarium spp. Strains
2.3. Identified Major Components of DVE Using GC-MS System
2.4. Testing the Effect of Chitosan NPs Loaded with DVE on Fusarium spp. Strains
2.5. Conformational and Morphological Analysis of Chitosan NPs Loaded with DVE
2.6. Effect of DVE and Chitosan NPs Loaded with DVE on the Production of DON and MON Mycotoxins
3. Conclusions
4. Materials and Methods
4.1. Wheat Sampling and Isolation of Fusarium spp. Strains from Seeds
4.2. Identification of Fusarium Strains
4.3. Preparation of Alcoholic Extract for Dodonaea viscosa (DVE)
4.4. Identification of the Major Components of DVE Using GC-MS System
4.5. Biosynthesis of Chitosan Nanoparticles Loaded DVE
4.6. Measurement and Morphological and Structural Characterization of Nanoparticles
4.7. In Vitro Efficacy of DVE and Chitosan NPs Loaded with DVE in Inhibiting the Growth of Fusarium spp.
4.8. Testing the DON and MON Mycotoxins Production from Fusarium spp. Strains After DVE and Chitosan NPs Loaded with DVE Treatments
4.9. Statistical Analysis
Supplementary Materials
Author Contributions
Funding
Institutional Review Board Statement
Informed Consent Statement
Data Availability Statement
Conflicts of Interest
References
- Bevan, J.R.; Firth, C.; Neicho, M. Storage of Organically Produced Crops; MAFF Project no: OF0127T; Ministry of Agriculture Fisheries and Food (MAFF) Report; Registered in Cardiff No: 2188402; The Henry Doubleday Research Association Ryton Organic Gardens: Coventry, UK, 1997; 216p, Available online: https://orgprints.org/id/eprint/8241/1/Storage_organic_produce_report.pdf (accessed on 1 August 2025).
- Birck, N.M.M.; Lorini, I.; Scussel, V.M. Fungus and mycotoxins in wheat grain at post harvest. In Proceedings of the 9th International Working Conference on Stored Product Protection PS2-12, São Paulo, Brazil, 15–18 October 2006; Volume 6281, pp. 198–205. [Google Scholar]
- Lacey, J.; Bateman, G.L.; Mirocha, C.J. Effects of infection time and moisture on development of ear blight and deoxynivalenol production by Fusarium spp. in wheat. Ann. Appl. Biol. 1999, 134, 277–283. [Google Scholar] [CrossRef]
- Oadi, M. Mycotoxin: Global risk and silent killer in our food. Int. J. Agric. Sci. Vet. Med. 2020, 8, 26–32. [Google Scholar] [CrossRef]
- Ji, F.; He, D.; Olaniran, A.O.; Mokoena, M.P.; Xu, J.; Shi, J. Occurrence, toxicity, production and detection of Fusarium mycotoxin: A review. Food Prod. Process. Nutr. 2019, 1, 6. [Google Scholar] [CrossRef]
- Cui, H.; Wang, S.; Yang, X.; Zhang, W.; Chen, M.; Wu, Y.; Li, S.; Li, L.; Cai, D.; Guo, B.; et al. Predictive models for assessing the risk of Fusarium pseudograminearum mycotoxin contamination in post-harvest wheat with multi-parameter integrated sensors. Food Chem. X 2022, 16, 100472. [Google Scholar] [CrossRef]
- Ivić, D.; Domijan, A.M.; Peraica, M.; Miličević, T.; Cvjetković, B. Kontaminacija zrna pšenice, kukuruza, soje i graška vrstama Fusariuma u Hrvatskoj. Arhiv za Higijenu Rada i Toksikologiju 2009, 60, 435–441. [Google Scholar] [CrossRef]
- Radić, B.Đ.; Kos, J.J.; Tanackov, S.D.K.; Hajnal, E.P.J.; Mandić, A.I. Occurrence of Moniliformin in cereals. Food Feed Res. 2019, 46, 149–160. [Google Scholar] [CrossRef]
- Vishwakarma, M.; Haider, T.; Soni, V. Update on fungal lipid biosynthesis inhibitors as antifungal agents. Microbiol. Res. 2024, 278, 127517. [Google Scholar] [CrossRef]
- Beshah, F.; Hunde, Y.; Getachew, M.; Bachheti, R.K.; Husen, A.; Bachheti, A. Ethnopharmacological, phytochemistry and other potential applications of Dodonaea genus: A comprehensive review. Curr. Res. Biotechnol. 2020, 2, 103–119. [Google Scholar] [CrossRef]
- Patel, M.; Sristava, V.; Ahmad, A. Dodonaea viscosa var. angustifolia derived 5,6,8-trihydroxy-7,4’dimethoxy flavone inhibits ergosterol synthesis and the production of hyphae and biofilm in Candida albicans. J. Ethnopharmacol. 2020, 259, 112965. [Google Scholar] [CrossRef]
- Zonyane, S.; Van Vuuren, S.F.; Makunga, N.P. Antimicrobial interactions of Khoi-San poly-herbal remedies with emphasis on the combination; Agathosma crenulata, Dodonaea viscosa and Eucalyptus globulus. J. Ethnopharmacol. 2013, 148, 144–151. [Google Scholar] [CrossRef]
- Khurram, M.; Khan, M.A.; Hameed, A.; Abbas, N.; Qayum, A.; Inayat, H. Antibacterial Activities of Dodonaea viscosa using Contact Bioautography Technique. Molecules 2009, 14, 1332–1341. [Google Scholar] [CrossRef]
- Peters, R.; Brandhoff, P.; Weigel, S.; Marvin, H.; Bouwmeester, H.; Aschberger, K.; Rauscher, H.; Amenta, V.; Arena, M.; Botelho Moniz, F.; et al. Inventory of nanotechnology applications in the agricultural, feed and food sector. EFSA Support. Publ. 2014, 11, 621E. [Google Scholar] [CrossRef]
- Ibrahim, I.K.; Thalaj, K.M. Mycotoxins and Their Effects and Its Risks, 1st ed.; Dar Al-Kutub and Documents; Abaa Center for Agricultural Research: Baghdad, Iraq, 1998; 343p. [Google Scholar]
- Shaghati, H.A.; Jassim, E.H. Antibacterial activity of Chitosan nanoparticles loaded with Syzygium aromaticum extract against Klebsiella pneumonia. Iraqi J. Biotechnol. 2023, 22, 31–43. [Google Scholar]
- Mosa, M.A.; El-Abeid, S.E. Chitosan-loaded copper oxide nanoparticles: A promising antifungal nanocomposite against Fusarium wilt disease of tomato plants. Sustainability 2023, 15, 14295. [Google Scholar] [CrossRef]
- Kashyap, P.L.; Xiang, X.; Heiden, P. Chitosan nanoparticle based delivery systems for sustainable agriculture. Int. J. Biol. Macromol. 2015, 77, 36–51. [Google Scholar] [CrossRef] [PubMed]
- Al-Dairi, S.S.; Al-Waily, D.S. Isolated and diagnose of some Fusarium species causing head blight in wheat in the Southern Region of Iraq. In IOP Conference Series: Earth and Environmental Science; IOP Publishing: Bristol, UK, 2023; Volume 1262, p. 092011. [Google Scholar] [CrossRef]
- Hameed, M.A.; Rana, R.M.; Ali, Z. Identification and characterization of a novel Iraqi isolate of Fusarium pseudograminearum causing crown rot in wheat. Genet. Mol. Res. 2012, 11, 1341–1348. [Google Scholar] [CrossRef]
- Minati, M.H.; Mohammed-Ameen, M.K. Novel report on six Fusarium species associated with head blight and crown rot of wheat in Basra province, Iraq. Bull. Natl. Res. Cent. 2019, 43, 139. [Google Scholar] [CrossRef]
- Al-Snafi, A.E. A review on Dodonaea viscosa: A potential medicinal plant. IOSR J. Pharm. 2017, 7, 10–21. [Google Scholar] [CrossRef]
- Kocaçalışkan, I.; Talan, I.; Terzi, I. Antimicrobial activity of catechol and pyrogallol as allelochemicals. Z. Naturforschung C 2006, 61, 639–642. [Google Scholar] [CrossRef]
- Pratama, O.A.; Tunjung, W.A.S.; Sutikno, S.; Daryono, B.S. Bioactive compound profile of melon leaf extract (Cucumis melo L. ‘Hikapel’) infected by downy mildew. Biodiversitas 2019, 20, 3448–3453. [Google Scholar] [CrossRef]
- Omosa, L.K.; Amugune, B.; Ndunda, B.; Milugo, T.K.; Heydenreich, M.; Yenesew, A.; Midiwo, J.O. Antimicrobial flavonoids and diterpenoids from Dodonaea angustifolia. S. Afr. J. Bot. 2014, 91, 58–62. [Google Scholar] [CrossRef]
- Farmoudeh, A.; Shokoohi, A.; Ebrahimnejad, P. Preparation and evaluation of the antibacterial effect of chitosan nanoparticles containing ginger extract tailored by central composite design. Adv. Pharm. Bull. 2021, 11, 643–650. [Google Scholar] [CrossRef] [PubMed]
- El-Naggar, N.E.A.; Eltarahony, M.; Hafez, E.E.; Bashir, S.I. Green fabrication of chitosan nanoparticles using Lavendula angustifolia, optimization, characterization and in vitro antibiofilm activity. Sci. Rep. 2023, 13, 11127. [Google Scholar] [CrossRef]
- Duraisamy, N.; Dhayalan, S.; Shaik, M.R.; Shaik, A.H.; Shaik, J.P.; Shaik, B. Green synthesis of chitosan nanoparticles using of Martynia annua L. ethanol leaf extract and their antibacterial activity. Crystals 2022, 12, 1550. [Google Scholar] [CrossRef]
- Athiyabama, M.S.; Boomija, R.V.; Muthukumar, S.; Gandhi, M.; Salma, S.; Kokila Prinsha, T.; Rengasamy, B. Green synthesis of chitosan nanoparticles using tea extract and its antimicrobial activity against economically important phytopathogens of rice. Sci. Rep. 2024, 14, 7381–7391. [Google Scholar] [CrossRef]
- Almukhtar, J.G.J.; Karam, F.F. Preparation characterization and application of Chitosan nanoparticles as drug carrier. J. Phys. Conf. Ser. 2020, 1664, 012071. [Google Scholar] [CrossRef]
- Xu, F.; Shi, R.; Liu, L.; Li, S.; Wang, J.; Han, Z.; Liu, W.; Wang, H.; Liu, J.; Fan, J.; et al. Fusarium pseudograminearum biomass and toxin accumulation in wheat tissues with and without Fusarium crown rot symptoms. Front. Plant Sci. 2024, 15, 1356723. [Google Scholar] [CrossRef]
- Mahmoud, A.L.; Kilany, A.H.; Hassan, E.A. Antifungal activity of Lysinibacillus macroides against toxigenic Aspergillus flavus and Fusarium proliferatum and analysis of its mycotoxin minimization potential. BMC Microbiol. 2023, 23, 269. [Google Scholar] [CrossRef]
- Armitage, D. Grain Sampling Methods to Achieve Consumer Confidence and Food Safety; Report, HGCA (Project No 2912); AHDB: Warwickshire, UK, 2003; pp. 1–34. Available online: https://projectblue.blob.core.windows.net/media/Default/Research%20Papers/Cereals%20and%20Oilseed/rr50_complete_final_report.pdf (accessed on 10 August 2025).
- Pitt, J.I.; Hocking, A.D. Fungi and Food Spoilage; Blackie Academic and Professional: London, UK; Academic Press: New York, NY, USA, 2009; p. 520. [Google Scholar] [CrossRef]
- Alsohaili, S.A.; Bani-Hasan, B.M. Morphological and molecular identification of fungi isolated from different environmental sources in the Northern Eastern desert of Jordan. Jordan J. Biol. Sci. 2018, 11, 329–337. [Google Scholar]
- White, T.J.; Bruns, T.; Lee, S.J.W.T.; Taylor, J. Amplification and direct sequencing of fungal ribosomal RNA genes for phylogenetics. PCR Protoc. Guide Methods Appl. 1990, 18, 315–322. [Google Scholar] [CrossRef]
- Zhang, K.; McClure, J.A.; Conly, J.M. Enhanced multiplex PCR assay for typing of staphylococcal cassette chromosome mec types I to V in methicillin-resistant Staphylococcus aureus. Mol. Cell. Probes 2012, 26, 218–221. [Google Scholar] [CrossRef]
- Kumar, S.; Stecher, G.; Li, M.; Knyaz, C.; Tamura, K. MEGA X: Molecular evolutionary genetics analysis across computing platforms. Mol. Biol. Evol. 2018, 35, 1547–1549. [Google Scholar] [CrossRef] [PubMed]
- Harborne, J.B. Photochemical Methods; Halsted Press: Ultimo, Australia; John Wiely and Sons: New York, NY, USA, 1973; 278p. [Google Scholar]
- Hameed, I.H.; Hussein, H.J.; Kareem, M.A.; Hamad, N.S. Identification of five newly described bioactive chemical compounds in methanolic extract of Mentha viridis by using gas chromatography-mass spectrometry (GC-MS). J. Pharmacogn. Phytother. 2015, 7, 107–125. [Google Scholar] [CrossRef]
- Abd El-Ghaffar, M.A.; Hashem, M.S. Chitosan and its amino acids condensation adducts as reactive natural polymer supports for cellulase immobilization. Carbohydr. Polym. 2010, 81, 507–516. [Google Scholar] [CrossRef]
- Agarwal, M.; Agarwal, M.K.; Shrivastav, N.; Pandey, S.; Das, R.; Gaur, P. Preparation of chitosan nanoparticles and their in-vitro characterization. Int. J. Life-Sci. Sci. Res. 2018, 4, 1713–1720. [Google Scholar] [CrossRef]
- Mohamed, M.A.; Jaafar, J.; Ismail, A.F.; Othman, M.H.; Rahman, M.A. Fourier transform infrared (FTIR) spectroscopy. In Membrane Characterization; Nidal, H., Ahmad, F.I., Takeshi, M., Darren, O., Eds.; Elsevier: Amsterdam, The Netherlands, 2017; pp. 3–29. [Google Scholar] [CrossRef]
- Du, W.L.; Xu, Z.R.; Han, X.Y.; Xu, Y.L.; Miao, Z.G. Preparation, characterization and adsorption properties of chitosan nanoparticles for eosin Y as a model anionic dye. J. Hazard. Mater. 2008, 153, 152–156. [Google Scholar] [CrossRef]
- Shaghati, H.A. Characterization of Chitosan Nanoparticles Coated with Syzygium aromaticum Extract and Evaluation Their Inhibitory Activity Against Klebsiella pneumoniae. Master’s Thesis, University of Baghdad, Institute of Genetic Engineering and Biotechnology, Baghdad, Iraq, 2022. [Google Scholar]
- Nwankiti, A.O.; Gwa, V.I. Evaluation of antagonistic effect of Trichoderma harzianum against Fusarium oxysporum causal agent of white yam (Dioscorea rotundata Poir) tuber rot. Trends Tech. Sci. Res. 2018, 1, 12–18. [Google Scholar] [CrossRef]
- Korsten, L.; De Jager, E.S. Mode of Action of Bacillus subtilis for Control of Avocado Postharvest Pathogens; South African Avocado Growers’ Association Yearbook: Tzaneen, South Africa, 1995; Volume 18, pp. 124–130. Available online: http://avocadosource.com/Journals/SAAGA/SAAGA_1995/SAAGA_1995_PG_124-130.pdf (accessed on 17 October 2025).
- Shotwell, O.L.; Hesseltine, C.W.; Stubblefield, R.D.; Sorenson, W.G. Production of aflatoxin on rice. Appl. Microbiol. 1966, 14, 425–428. [Google Scholar] [CrossRef]
- Lai, X.; Zhang, H.; Liu, R.; Liu, C. Potential for Aflatoxin B1 and B2 production by Aspergillus flavus strains isolated from rice samples. Saudi J. Biol. Sci. 2015, 22, 176–180. [Google Scholar] [CrossRef]
- Gonçalves, C.; Mischke, C.; Stroka, J. Determination of Deoxynivalenol and its major conjugates in cereals using an organic solvent-free extraction and IAC clean-up coupled in-line with HPLC-PCD-FLD. Food Addit. Contam. Part A 2020, 37, 1765–1776. [Google Scholar] [CrossRef]
- Yazid, S.N.E.; Tajudin, N.I.; Razman, N.A.A.; Selamat, J.; Ismail, S.I.; Sanny, M.; Samsudin, N.I.P. Mycotoxigenic fungal growth inhibition and multi-mycotoxin reduction of potential biological control agents indigenous to grain maize. Mycotoxin Res. 2023, 39, 177–192. [Google Scholar] [CrossRef] [PubMed]
- SAS Statistical Analysis System, User’s Guide. Statistical, Version 9.6; SAS Institute Inc.: Cary, NC, USA, 2018.






| Sample | Identity of the Strains | Location | GenBank acc. No |
|---|---|---|---|
| 2 | Fusarium pseudograminearum | Iraq | PQ721291.1 |
| 3 | Fusarium pseudograminearum | Iraq | MT465500.1 |
| 4 | Fusarium oxysporum | Iraq | PQ721292.1 |
| 5 | Fusarium oxysporum | Pakistan | MN272279.1 |
| 6 | Fusarium pseudograminearum | Iraq | MT465500.1 |
| 7 | Fusarium pseudograminearum | China | MZ312460.1 |
| 8 | Fusarium chlamydosporum | Iraq | PQ721294.1 |
| Strains | Inhibition Ratio (%) After 0.5% DVE Treatment | Inhibition Ratio (%) After 1% DVE Treatment | Inhibition Ratio (%) After 1.5% DVE Treatment | L.S.D. |
|---|---|---|---|---|
| F. pseudograminearum strain 2 | 61.11 Ab | 66.25 Aab | 68.00 Aa | 6.092 * |
| F. pseudograminearum strain 3 | 34.25 Ca | 36.75 Ca | 39.25 Ca | 5.188 NS |
| F. oxysporum strain 4 | 35.85 Cb | 39.02 Cab | 42.43 Ca | 5.863 * |
| F. oxysporum strain 5 | 63.37 Ab | 67.13 Aab | 68.94 Aa | 5.337 * |
| F. pseudograminearum strain 6 | 15.16 Db | 20.64 Dab | 22.58 Da | 5.074 * |
| F. pseudograminearum strain 7 | 58.23 Ab | 63.62 Aab | 64.76 Aa | 5.859 * |
| F. chlamydosporum strain 8 | 45.00 Bb | 51.75 Ba | 55.00 Ba | 6.045 * |
| L.S.D. | 7.537 * | 7.911 * | 6.805 * | --- |
| Peak | Retention Time (min) | Area (%) | Name |
|---|---|---|---|
| 1 | 13.612 | 0.6533 | Catechol |
| 2 | 18.309 | 0.437 | Methyl 4-O-methyl-.beta.-D-xylopyranoside |
| 3 | 20.183 | 0.537 | Benzene, 1,2-dimethoxy-4-(1-propenyl)- |
| 4 | 21.588 | 0.5637 | Neophytadiene |
| 5 | 22.858 | 0.6602 | n-Hexadecanoic acid |
| 6 | 23.197 | 0.3448 | 2H-2,4a-Ethanonaphthalene, 1,3,4,5,6,7-hexahydro-2,5,5-trimethyl- |
| 7 | 24.019 | 2.509 | Diallyl phenyl vinylsilane |
| 8 | 24.548 | 0.7617 | 9,12,15-Octadecatrienoic acid, (Z,Z,Z)- |
| 9 | 27.067 | 3.2703 | Phosphinic acid, diphenyl-, methyl ester |
| 10 | 27.725 | 1.5871 | 4H-1-Benzopyran-4-one, 2,3-dihydro-5,7-dihydroxy-2-phenyl-, (S)- |
| 11 | 27.814 | 3.0364 | Alizarin, 1,2-O-(phenylboranediyl)- |
| 12 | 28.323 | 9.2764 | 3-Heptanol, TMS derivative |
| 13 | 28.526 | 6.6795 | (3aR,9aS)-2,2,3a-Trimethyl-3,3a,4,5-tetrahydroindeno [7a,1-b]furan-7(2H)-one |
| 14 | 29.158 | 32.2167 | 4-Cyclohexyl-1-(furan-2-ylmethyl)-4H,5H,7H-pyrazolo [3,4-b]pyridin-6-one |
| 15 | 29.484 | 9.379 | 6-Methoxy-2-[2-[imidazol-1-yl]ethoxy]-8-nitroquinoline |
| 16 | 29.585 | 2.919 | Cyclohexanol, 1-ethynyl- |
| 17 | 29.959 | 0.9615 | 16-Heptadecyn-4-one, 1,2-dihydroxy- |
| 18 | 30.549 | 0.4411 | Eicosane |
| 19 | 30.773 | 1.169 | trans-1-Methyl-7-methylenebicyclo(4.4.0)decan-3-one |
| 20 | 31.554 | 1.9718 | 2-(4-Hydroxyphenyl)-3,6,7-trimethoxy-5-hydroxy-4H-1-benzopyran-4-one (penduletin) |
| 21 | 32.118 | 0.5439 | Eicosane |
| 22 | 32.375 | 9.8093 | 4′,5,7-Trihydroxy-3,6-dimethoxyflavone |
| 23 | 32.437 | 1.1655 | Vitamin E |
| 24 | 32.586 | 0.9355 | Naphthalene, 6-(1-ethylpropyl)-1,2,3,4-tetrahydro- |
| 25 | 32.742 | 1.6076 | 3,4′-Di-O-methyleupalitin |
| 26 | 33.665 | 3.8315 | 2-(4-Hydroxyphenyl)-3,6,7-trimethoxy-5-hydroxy-4H-1-benzopyran-4-one (penduletin) |
| 27 | 36.211 | 2.7323 | D:A-Friedooleanane |
| Strains | Inhibition Ratio (%) After Chitosan NPs Loaded with DVE |
|---|---|
| F. pseudograminearum strain 2 | 64.70 ABC |
| F. pseudograminearum strain 3 | 67.05 ABC |
| F. oxysporum strain 4 | 65.88 ABC |
| F. oxysporum strain 5 | 63.52 BC |
| F. pseudograminearum strain 6 | 68.23 AB |
| F. pseudograminearum strain 7 | 70.58 A |
| F. chlamydosporum strain 8 | 61.17 C |
| L.S.D. value | 6.429 * |
| Strains | DON Before Treatment (µg/L) | DON After DVE Treatment (µg/L) | DON After Chitosan NPs Loaded with DVE (µg/L) | Inhibition Ratio % After DVE Treatment | Inhibition Ratio % After Chitosan NPs Loaded with DVE |
|---|---|---|---|---|---|
| F. pseudograminearum strain 2 | 43.82 ± 2.17 | 18.25 ± 1.05 | 11.50 ± 0.74 | 58.35 | 73.75 A |
| F. pseudograminearum strain 3 | 47.24 ± 3.26 | 19.11 ± 1.48 | 12.65 ± 0.91 | 59.67 | 73.22 A |
| F. pseudograminearum strain 6 | 43.86 ± 2.37 | 17.44 ± 0.97 | 13.65 ± 0.96 | 60.23 | 68.87 B |
| F. pseudograminearum strain 7 | 47.23 ± 3.61 | 18.95 ± 1.29 | 12.65 ± 0.88 | 59.87 | 73.21 A |
| L.S.D. value | 3.551 NS | 1.802 NS | 2.076 NS | 5.911 NS | 3.967 * |
| Strains | MON Before Treatment (µg/L) | MON After DVE Treatment (µg/L) | MON After Chitosan NPs Loaded with DVE (µg/L) | Inhibition Ratio % after DVE Treatment | Inhibition Ratio % After Chitosan NPs Loaded with DVE |
|---|---|---|---|---|---|
| F. oxysporum strain 4 | 44.58 ± 2.79 | 20.65 ± 1.63 | 12.44 ± 0.74 | 53.67 A | 72.09 AB |
| F. oxysporum strain 5 | 41.65 ± 2.05 | 21.55 ± 1.48 | 13.25 ± 0.93 | 48.25 B | 68.18 B |
| F. chlamydosporum strain 8 | 42.65 ± 3.18 | 19.80 ± 1.04 | 11.25 ± 0.62 | 53.57 A | 73.62 A |
| L.S.D. value | 3.094 NS | 2.067 NS | 2.178 NS | 3.962 * | 4.208 * |
Disclaimer/Publisher’s Note: The statements, opinions and data contained in all publications are solely those of the individual author(s) and contributor(s) and not of MDPI and/or the editor(s). MDPI and/or the editor(s) disclaim responsibility for any injury to people or property resulting from any ideas, methods, instructions or products referred to in the content. |
© 2025 by the authors. Licensee MDPI, Basel, Switzerland. This article is an open access article distributed under the terms and conditions of the Creative Commons Attribution (CC BY) license (https://creativecommons.org/licenses/by/4.0/).
Share and Cite
Salman Alsahho, H.A.; Horuz, S.; Karaman, K. Efficacy of Dodonaea viscosa Extract and Its Chitosan-Based Nanoparticle Formulation on the Growth of Fusarium Strains and the Production of Deoxynivalenol and Moniliformin in Stored Wheat. Toxins 2025, 17, 551. https://doi.org/10.3390/toxins17110551
Salman Alsahho HA, Horuz S, Karaman K. Efficacy of Dodonaea viscosa Extract and Its Chitosan-Based Nanoparticle Formulation on the Growth of Fusarium Strains and the Production of Deoxynivalenol and Moniliformin in Stored Wheat. Toxins. 2025; 17(11):551. https://doi.org/10.3390/toxins17110551
Chicago/Turabian StyleSalman Alsahho, Hussein Ali, Sumer Horuz, and Kevser Karaman. 2025. "Efficacy of Dodonaea viscosa Extract and Its Chitosan-Based Nanoparticle Formulation on the Growth of Fusarium Strains and the Production of Deoxynivalenol and Moniliformin in Stored Wheat" Toxins 17, no. 11: 551. https://doi.org/10.3390/toxins17110551
APA StyleSalman Alsahho, H. A., Horuz, S., & Karaman, K. (2025). Efficacy of Dodonaea viscosa Extract and Its Chitosan-Based Nanoparticle Formulation on the Growth of Fusarium Strains and the Production of Deoxynivalenol and Moniliformin in Stored Wheat. Toxins, 17(11), 551. https://doi.org/10.3390/toxins17110551

