OpiCa1 Modulates Cardiomyocyte Viability Through PI3K/Akt Inhibition with Minimal Systemic Impact Beyond RyR Targeting
Abstract
1. Introduction
2. Results
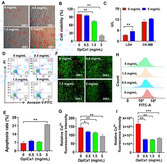
2.1. OpiCa1-Induced Modulations in Cardiomyocytes
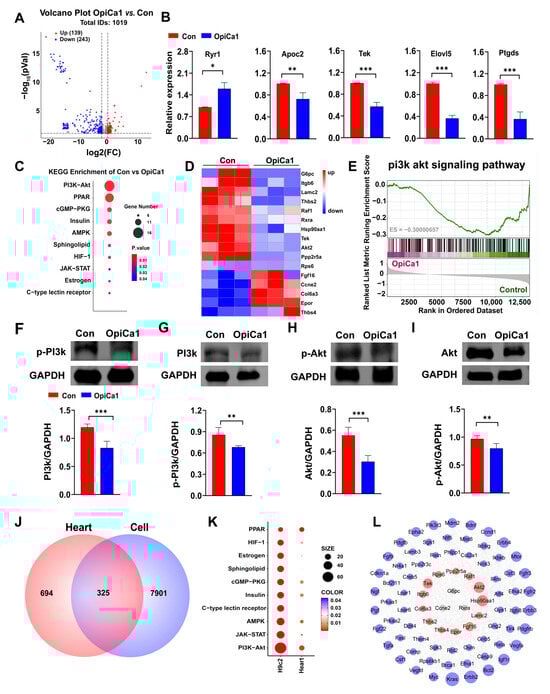
2.2. OpiCa1 Inhibits the PI3K/Akt Signaling Pathway in Cardiomyocytes
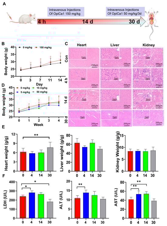
2.3. OpiCa1 Exhibits Low In Vivo Biological Toxicity
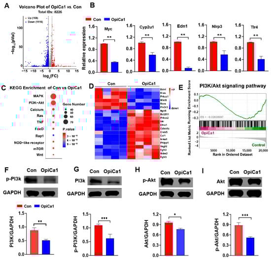
2.4. OpiCa1 Inhibits the Cardiac PI3K/Akt Signaling Pathway in Intact Mice
3. Discussion
4. Conclusions
5. Materials and Methods
5.1. OpiCa1 Synthesis
5.2. Cell Viability Assay
5.3. LDH and CK-MB Determination
5.4. Flow Cytometry
5.5. Fluorescence Microscopy Imaging
5.6. Animals and Treatment
5.7. Blood Biochemical Analysis
5.8. Histological Analyses
5.9. RNA Sequencing and Analysis
5.10. Bioinformatics Analysis
5.11. RT-qPCR Validation
5.12. Western Blot
5.13. Statistical Analysis
Supplementary Materials
Author Contributions
Funding
Institutional Review Board Statement
Informed Consent Statement
Data Availability Statement
Acknowledgments
Conflicts of Interest
Abbreviations
| AST | Aspartate Aminotransferase |
| ALT | Alanine Aminotransferase |
| LDH | Lactate Dehydrogenase |
| BCA | Bicinchoninic Acid Assay |
| CK-MB | Creatine Kinase—Myocardial Band |
| CCK-8 | Cell Counting Kit-8 |
| CaMKII | Calcium/Calmodulin-Dependent Protein Kinase II |
| DBIL-Z | Direct Bilirubin—Z |
| DEPC | Diethyl pyrocarbonate |
| ECC | excitation-contraction coupling |
| ECL | Enhanced ChemiLuminescence |
| FITC | Fluorescein isothiocyanate |
| GAPDH | Glyceraldehyde-3-phosphate dehydrogenase |
| GSEA | Gene Set Enrichment Analysis |
| H&E | Hematoxylin and Eosin |
| KEGG | Kyoto Encyclopedia of Genes and Genomes |
| MAPK | Mitogen-Activated Protein Kinase |
| NC | Nitrocellulose membrane |
| OpiCa1 | Opicalcin1 |
| PMSF | Phenylmethylsulfonyl fluoride |
| RyR2 | Ryanodine Receptor 2 |
| PI | Propidium iodide |
| RyRs | Ryanodine receptors |
| ROS | Reactive Oxygen Species |
| SDS | Sodium Dodecyl Sulfate |
| SR | Sarcoplasmic reticulum |
| SERCA | Sarco/ Endoplasmic Reticulum Ca2+ ATPase |
| TBST | Tris-Buffered Saline with Tween 20 |
| TBIL-Z | Total Bilirubin-Z |
References
- Gunas, V.; Maievskyi, O.; Raksha, N.; Vovk, T.; Savchuk, O.; Shchypanskyi, S.; Gunas, I. Study of the Acute Toxicity of Scorpion Leiurus macroctenus Venom in Rats. Sci. World J. 2024, 2024, 9746092. [Google Scholar] [CrossRef]
- Ghosh, A.; Roy, R.; Nandi, M.; Mukhopadhyay, A. Scorpion Venom-Toxins that Aid in Drug Development: A Review. Int. J. Pept. Res. Ther. 2019, 25, 27–37. [Google Scholar] [CrossRef]
- El-Qassas, J.; Abd El-Atti, M.; El-Badri, N. Harnessing the potency of scorpion venom-derived proteins: Applications in cancer therapy. Bioresour. Bioprocess. 2024, 11, 93. [Google Scholar] [CrossRef]
- Muiruri, K.P.; Zhong, J.; Yao, B.; Lai, R.; Luo, L. Bioactive peptides from scorpion venoms: Therapeutic scaffolds and pharmacological tools. Chin. J. Nat. Med. 2023, 21, 19–35. [Google Scholar] [CrossRef] [PubMed]
- Hua, X.; Yao, J.; Liu, X.; Liu, Q.; Deng, Y.; Li, S.; Valdivia, C.R.; Wang, F.; Pozzolini, M.; Shou, Z.; et al. Comparison of the structure-function of five newly members of the calcin family. Int. J. Biol. Macromol. 2024, 260, 129424. [Google Scholar] [CrossRef] [PubMed]
- Yao, J.; Hua, X.; Huo, W.; Xiao, L.; Wang, Y.; Tang, Q.; Valdivia, C.R.; Valdivia, H.H.; Dong, W.; Xiao, L. The Effect of Acidic Residues on the Binding between Opicalcin1 and Ryanodine Receptor from the Structure–Functional Analysis. J. Nat. Prod. 2023, 87, 104–112. [Google Scholar] [CrossRef]
- Cardoso, F.C.; Lewis, R.J. Structure-Function and Therapeutic Potential of Spider Venom-Derived Cysteine Knot Peptides Targeting Sodium Channels. Front. Pharmacol. 2019, 10, 366. [Google Scholar] [CrossRef]
- Haji-Ghassemi, O.; Chen, Y.S.; Woll, K.; Gurrola, G.B.; Valdivia, C.R.; Cai, W.; Li, S.; Valdivia, H.H.; Van Petegem, F. Cryo-EM analysis of scorpion toxin binding to Ryanodine Receptors reveals subconductance that is abolished by PKA phosphorylation. Sci. Adv. 2023, 9, eadf4936. [Google Scholar] [CrossRef] [PubMed]
- Lu, F.; Zhao, Y.; Xie, W.; Guo, Q.; Wang, S.-Q.; Wang, X.; Cheng, H. Imaging Sarcoplasmic Reticulum Ca2+ Signaling in Intact Cardiac Myocytes. Circulation 2020, 142, 1503–1505. [Google Scholar] [CrossRef]
- Hale, J.; Ellankil, L.; Nguyen, K.; McAlister, L.; Tugwell, K.; Kwon, Y.; Tong, C. Abstract 4141050: Calcium to Cross-Bridge Coupling within Intact in vivo Hearts Elucidated by Simultaneous Intracardiac Pressure and Intra-Cardiac Myocytes Calcium Measurements. Circulation 2024, 150. [Google Scholar] [CrossRef]
- Campbell, H.M.; Quick, A.P.; Abu-Taha, I.; Chiang, D.Y.; Kramm, C.F.; Word, T.A.; Brandenburg, S.; Hulsurkar, M.; Alsina, K.M.; Liu, H.-B.; et al. Loss of SPEG Inhibitory Phosphorylation of Ryanodine Receptor Type-2 Promotes Atrial Fibrillation. Circulation 2020, 142, 1159–1172. [Google Scholar] [CrossRef] [PubMed]
- Wei, J.; Yao, J.; Belke, D.; Guo, W.; Zhong, X.; Sun, B.; Wang, R.; Estillore, J.P.; Vallmitjana, A.; Benitez, R.; et al. Ca2+-CaM Dependent Inactivation of RyR2 Underlies Ca2+ Alternans in Intact Heart. Circ. Res. 2021, 128, E63–E83. [Google Scholar] [CrossRef] [PubMed]
- Zaddach, M. A Novel Ryanodine Receptor 2-Mutation associated with Catecholaminergic Polymorphic Ventricular Tachycardia. Clin. Cardiol. Cardiovasc. Interv. 2023, 6, 1–5. [Google Scholar] [CrossRef] [PubMed]
- Niort, B.C.; Pius, C.; Marris, C.; Dibb, K.M.; A Eisner, D.; Trafford, A.W. Development an ovine myocardial infarction- induced heart failure model and characterisation of altered calcium homeostasis mechanisms. Eur. Heart J. 2021, 42. [Google Scholar] [CrossRef]
- Feldman, H.B.; Gadot, C.C.; Zahler, D.; Mory, A.; Aviram, G.; Elhanan, E.; Shefer, G.; Goldiner, I.; Amir, Y.; Kurolap, A.; et al. Corin and Left Atrial Cardiomyopathy, Hypertension, Arrhythmia, and Fibrosis. N. Engl. J. Med. 2023, 389, 1685–1692. [Google Scholar] [CrossRef]
- Barefield, D.Y.; Sell, J.J.; Tahtah, I.; Kearns, S.D.; McNally, E.M.; Demonbreun, A.R. Loss of dysferlin or myoferlin results in differential defects in excitation-contraction coupling in mouse skeletal muscle. Sci. Rep. 2021, 11, 1–12. [Google Scholar] [CrossRef]
- Poddar, A.; Conesa, J.J.; Liang, K.; Dhakal, S.; Reineck, P.; Bryant, G.; Pereiro, E.; Ricco, R.; Amenitsch, H.; Doonan, C.; et al. Encapsulation, Visualization and Expression of Genes with Biomimetically Mineralized Zeolitic Imidazolate Framework-8 (ZIF-8). Small 2019, 15, e1902268. [Google Scholar] [CrossRef]
- Zhang, Y.-J.; Liang, J.-X.; Xu, Y.-S.; Liu, Y.-X.; Cui, Y.; Qiao, Z.-Y.; Wang, H. Covalent drugs based on small molecules and peptides for disease theranostics. Biomater. Sci. 2023, 12, 564–580. [Google Scholar] [CrossRef]
- Wu, Y.; Sun, Y.; Pei, C.; Peng, X.; Liu, X.; Qian, E.W.; Du, Y.; Li, J.-J. Automated chemoenzymatic modular synthesis of human milk oligosaccharides on a digital microfluidic platform. RSC Adv. 2024, 14, 17397–17405. [Google Scholar] [CrossRef]
- Li, J.; Wang, F.; Liu, X.; Yang, Z.; Hua, X.; Zhu, H.; Valdivia, C.R.; Xiao, L.; Gao, S.; Valdivia, H.H.; et al. OpiCa1-PEG-PLGA nanomicelles antagonize acute heart failure induced by the cocktail of epinephrine and caffeine. Mater. Today Bio. 2023, 23, 100859. [Google Scholar] [CrossRef]
- Xiao, L.; Gurrola, G.B.; Zhang, J.; Valdivia, C.R.; SanMartin, M.; Zamudio, F.Z.; Zhang, L.; Possani, L.D.; Valdivia, H.H. Structure–function relationships of peptides forming the calcin family of ryanodine receptor ligands. J. Gen. Physiol. 2016, 147, 375–394. [Google Scholar] [CrossRef] [PubMed]
- Peng, W.; Shen, H.; Wu, J.; Guo, W.; Pan, X.; Wang, R.; Chen, S.R.W.; Yan, N. Structural basis for the gating mechanism of the type 2 ryanodine receptor RyR2. Science 2016, 354, aah5324. [Google Scholar] [CrossRef] [PubMed]
- Wehrens, X.; Keefe, J.A.; Aguilar-Sanchez, Y.; Ong, I.; Navarro-Garcia, J.A.; Paasche, A.; Abu-Taha, I.; Tekook, M.; Bruns, F.; Barazi, D.; et al. Macrophage-mediated interleukin-6 signaling drives ryanodine receptor-2 calcium leak in postoperative atrial fibrillation. Eur. Heart J. 2024, 45. [Google Scholar] [CrossRef]
- Gong, D.; Chi, X.; Wei, J.; Zhou, G.; Huang, G.; Zhang, L.; Wang, R.; Lei, J.; Chen, S.R.W.; Yan, N. Modulation of cardiac ryanodine receptor 2 by calmodulin. Nature 2019, 572, 347–351. [Google Scholar] [CrossRef]
- Bird, G.S.; D’aGostin, D.; Alsanosi, S.; Lip, S.; Padmanabhan, S.; Parekh, A.B. A Reappraisal of the Effects of L-type Ca2+ Channel Blockers on Store-Operated Ca2+ Entry and Heart Failure. Function 2023, 4, zqad047. [Google Scholar] [CrossRef]
- Dridi, H.; Liu, Y.; Reiken, S.; Liu, X.; Argyrousi, E.K.; Yuan, Q.; Miotto, M.C.; Sittenfeld, L.; Meddar, A.; Soni, R.K.; et al. Heart failure-induced cognitive dysfunction is mediated by intracellular Ca2+ leak through ryanodine receptor type 2. Nat. Neurosci. 2023, 26, 1365–1378. [Google Scholar] [CrossRef]
- Michela, O.; Scott, J.; Adina, H.; Joshua, I.G. The Cardiac Na+–Ca2+ Exchanger: From Structure to Function. Compr. Physiol. 2021, 12, 2681–2717. [Google Scholar] [CrossRef]
- Takeuchi, A.; Matsuoka, S. Physiological and Pathophysiological Roles of Mitochondrial Na+-Ca2+ Exchanger, NCLX, in Hearts. Biomolecules 2021, 11, 1876. [Google Scholar] [CrossRef]
- Nikolaienko, R.; Bovo, E.; Yuen, S.L.; Treinen, L.M.; Berg, K.; Aldrich, C.C.; Thomas, D.D.; Cornea, R.L.; Zima, A.V. New N-aryl-N-alkyl-thiophene-2-carboxamide compound enhances intracellular Ca2+ dynamics by increasing SERCA2a Ca2+ pumping. Biophys. J. 2022, 122, 386–396. [Google Scholar] [CrossRef]
- Alvarez, J.A.E.; Jafri, M.S.; Ullah, A. Using a Failing Human Ventricular Cardiomyocyte Model to Re-Evaluate Ca2+ Cycling, Voltage Dependence, and Spark Characteristics. Biomolecules 2024, 14, 1371. [Google Scholar] [CrossRef] [PubMed]
- Dulhunty, A.F. Molecular Changes in the Cardiac RyR2 With Catecholaminergic Polymorphic Ventricular Tachycardia (CPVT). Front. Physiol. 2022, 13, 830367. [Google Scholar] [CrossRef]
- Peng, S.; Zhao, Y.; Jiang, W.; Long, Y.; Hu, T.; Li, M.; Hu, J.; Shen, Y. MAPK signaling mediated intestinal inflammation induced by endoplasmic reticulum stress and NOD2. Mol. Cell. Biochem. 2025, 480, 3709–3717. [Google Scholar] [CrossRef] [PubMed]
- Weckbach, L.T.; Schweizer, L.; Kraechan, A.; Bieber, S.; Ishikawa-Ankerhold, H.; Hausleiter, J.; Massberg, S.; Straub, T.; Klingel, K.; Grabmaier, U.; et al. Association of Complement and MAPK Activation With SARS-CoV-2-Associated Myocardial Inflammation. JAMA Cardiol. 2021, 7, 286–297. [Google Scholar] [CrossRef] [PubMed]
- Ivanova, S.; Mihaylova, S.; Tsvetkova, A. Methods To Enhance The Metabolic Stability Of Peptide Drugs. Varna Med. Forum 2021, 10, 371–379. [Google Scholar] [CrossRef]
- Kim, T.Y.; Park, J.H.; Shim, H.E.; Choi, D.S.; Lee, D.-E.; Song, J.-J.; Kim, H.-S. Prolonged half-life of small-sized therapeutic protein using serum albumin-specific protein binder. J. Control. Release 2019, 315, 31–39. [Google Scholar] [CrossRef]
- Kurtzhals, P.; Østergaard, S.; Nishimura, E.; Kjeldsen, T. Derivatization with fatty acids in peptide and protein drug discovery. Nat. Rev. Drug Discov. 2022, 22, 59–80. [Google Scholar] [CrossRef]
- Tan, X.; Liu, Q.; Fang, Y.; Yang, S.; Chen, F.; Wang, J.; Ouyang, D.; Dong, J.; Zeng, W. Introducing enzymatic cleavage features and transfer learning realizes accurate peptide half-life prediction across species and organs. Brief. Bioinform. 2024, 25, bbae350. [Google Scholar] [CrossRef]
- Wan, J.; Zhang, Z.; Wu, C.; Tian, S.; Zang, Y.; Jin, G.; Sun, Q.; Wang, P.; Luan, X.; Yang, Y.; et al. Astragaloside IV derivative HHQ16 ameliorates infarction-induced hypertrophy and heart failure through degradation of lncRNA4012/9456. Signal Transduct. Target. Ther. 2023, 8, 1–16. [Google Scholar] [CrossRef]




| Forward Primer (5′ → 3′) | Reverse Primer (5′ → 3′) | Species | |
|---|---|---|---|
| GAPDH | AGTCCACTGGCGTCTTCACC | TGATCTTGAGGCTGTTGTCATACTTC | Rat |
| Camk1g | GAACGGTACACCTGCGAGAAAG | GCTTGCCTCCACTTGCTCTTG | Rat |
| Slc8a3 | CCGCATGGTGGATATGAGTGTTC | CTGCTATTCTCTTGGCTTCCTCTTC | Rat |
| Sphk1 | GTACGAGCAGGTGACTAATGAAGAC | AGGACAGACTGAGCACAGAATAGAG | Rat |
| Edn1 | TTCTGCCACCTGGACATCATCTG | AACGCTTGGACCTGGAAGAACC | Rat |
| Tlr4 | CCGCTTTCACCTCTGCCTTCAC | ACCACAATAACCTTCCGGCTCTTG | Rat |
| Nlrp3 | GCCGTCTACGTCTTCTTCCTTTCC | CATCCGCAGCCAGTGAACAGAG | Rat |
| Pim1 | GCTGCTCAAGGACACAGTCTACAC | CGTGGTAGCGATGGTAGCGAATC | Rat |
| Kcnj8 | ACAAGCACGGACCTCCTACATTG | ACACGCCCTCCTCCTCAGTC | Rat |
| Cyp2u1 | CAGCAGCTTCGACGAGGACTAC | CAGCAGGCACCAGAGCAGAG | Rat |
| β-actin | CTGCCGCATCCTCTTCCTC | TGCCACAGGATTCCATACCC | Mouse |
| RyR1 | ATCGTCATTCTGCTGGCTATCATTC | CCTTCACTTGCTCTTGTTGGTCTC | Mouse |
| Apoc2 | TTCCTGGCTCTATTCCTGGTCATC | TGGCAACCTCCTTGGCAGAG | Mouse |
| Ptgds | TCAATCTCACCTCTACCTTCCTCAG | AGTGGATGCTGCCCGAGTG | Mouse |
| Tek | GTGCTGTTGGCGTTTCTGATTATG | TGGTTCTTCTCTGTTCTGGAATGC | Mouse |
| Elovl5 | CGTCCTCTGGTGGTACTACTTCTC | CGGTGATCTGGTGGTTGTTCTTG | Mouse |
Disclaimer/Publisher’s Note: The statements, opinions and data contained in all publications are solely those of the individual author(s) and contributor(s) and not of MDPI and/or the editor(s). MDPI and/or the editor(s) disclaim responsibility for any injury to people or property resulting from any ideas, methods, instructions or products referred to in the content. |
© 2025 by the authors. Licensee MDPI, Basel, Switzerland. This article is an open access article distributed under the terms and conditions of the Creative Commons Attribution (CC BY) license (https://creativecommons.org/licenses/by/4.0/).
Share and Cite
Ma, X.; Hua, X.; Peng, X.; Yang, Z.; Wang, Y.; Zhang, Q.; Wang, L.; Wang, S.; Valdivia, H.H.; Xiao, L.; et al. OpiCa1 Modulates Cardiomyocyte Viability Through PI3K/Akt Inhibition with Minimal Systemic Impact Beyond RyR Targeting. Toxins 2025, 17, 550. https://doi.org/10.3390/toxins17110550
Ma X, Hua X, Peng X, Yang Z, Wang Y, Zhang Q, Wang L, Wang S, Valdivia HH, Xiao L, et al. OpiCa1 Modulates Cardiomyocyte Viability Through PI3K/Akt Inhibition with Minimal Systemic Impact Beyond RyR Targeting. Toxins. 2025; 17(11):550. https://doi.org/10.3390/toxins17110550
Chicago/Turabian StyleMa, Xiaofen, Xiaoyu Hua, Xiao Peng, Zhixiao Yang, Yi Wang, Qian Zhang, Lianbo Wang, Shumin Wang, Héctor H. Valdivia, Liang Xiao, and et al. 2025. "OpiCa1 Modulates Cardiomyocyte Viability Through PI3K/Akt Inhibition with Minimal Systemic Impact Beyond RyR Targeting" Toxins 17, no. 11: 550. https://doi.org/10.3390/toxins17110550
APA StyleMa, X., Hua, X., Peng, X., Yang, Z., Wang, Y., Zhang, Q., Wang, L., Wang, S., Valdivia, H. H., Xiao, L., & Wang, M. (2025). OpiCa1 Modulates Cardiomyocyte Viability Through PI3K/Akt Inhibition with Minimal Systemic Impact Beyond RyR Targeting. Toxins, 17(11), 550. https://doi.org/10.3390/toxins17110550

