Repair of Retrorsine-Induced DNA Damage in Rat Livers: Insights Gained from Transcriptomic and Proteomic Studies
Abstract
1. Introduction
2. Results
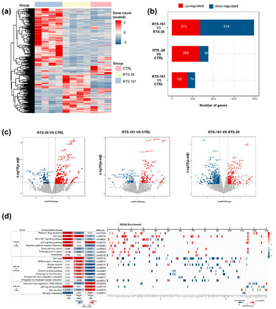
2.1. RTS Exposure Upregulates Expression of Genes Related to DNA Damage and Repair, and DNA Repair Pathways Remain Activated Long After Withdrawal of PA Exposure
2.2. RTS Exposure Induces Dysregulation of Proteins Linked to DNA Damage Response, Repair Mechanisms, and Xenobiotic Metabolism in Rat Liver
2.3. Multi-Omics Integration Unveils RTS-Induced DNA Damage and Repair Responses in Rat Livers
2.4. RTS Exposure Induces Chronic Liver Genotoxicity Along with Prolonged DNA Repair, Which May Establish a Basis for Mutagenesis and Carcinogenesis
2.5. RTS Induced DNA Damage in Rat Livers
2.6. The BER Pathway and the NER Pathway Were Involved in Repairing RTS-Induced Bulky DNA Lesions in Rat Livers
2.7. The HR Repair Pathway and the NHEJ Repair Pathway Were Involved in Repairing RTS-Induced DSB in Rat Livers
3. Discussion
4. Conclusions
5. Materials and Methods
5.1. Rat Model of PA-Induced DNA Damage
5.2. Immunohistochemical Analysis of Rat Livers
5.3. UHPLC-MS Analysis
5.4. Transcriptomics Analysis
5.5. Proteomics Analysis
5.6. Statistical Analysis
Supplementary Materials
Author Contributions
Funding
Institutional Review Board Statement
Informed Consent Statement
Data Availability Statement
Conflicts of Interest
References
- Edgar, J.A.; Molyneux, R.J.; Colegate, S.M. Colegate, Pyrrolizidine Alkaloids: Potential Role in the Etiology of Cancers, Pulmonary Hypertension, Congenital Anomalies, and Liver Disease. Chem. Res. Toxicol. 2015, 28, 4–20. [Google Scholar] [CrossRef] [PubMed]
- Dusemund, B.; Nowak, N.; Sommerfeld, C.; Lindtner, O.; Schafer, B.; Lampen, A. Risk assessment of pyrrolizidine alkaloids in food of plant and animal origin. Food Chem Toxicol. 2018, 115, 63–72. [Google Scholar] [CrossRef] [PubMed]
- Hadi, N.S.A.; Bankoglu, E.E.; Schott, L.; Leopoldsberger, E.; Ramge, V.; Kelber, O.; Sievers, H.; Stopper, H. Genotoxicity of selected pyrrolizidine alkaloids in human hepatoma cell lines HepG2 and Huh6. Mutat. Res. Genet. Toxicol. Environ. Mutagen. 2021, 861–862, 503305. [Google Scholar] [CrossRef] [PubMed]
- Chen, T.; Mei, N.; Fu, P.P. Genotoxicity of pyrrolizidine alkaloids. J. Appl. Toxicol. 2010, 30, 183–196. [Google Scholar] [CrossRef]
- Zhu, L.; Xue, J.; Xia, Q.; Fu, P.P.; Lin, G. The long persistence of pyrrolizidine alkaloid-derived DNA adducts in vivo: Kinetic study following single and multiple exposures in male ICR mice. Arch. Toxicol. 2017, 91, 949–965. [Google Scholar] [CrossRef]
- He, X.; Xia, Q.; Woodling, K.; Lin, G.; Fu, P.P. Pyrrolizidine alkaloid-derived DNA adducts are common toxicological biomarkers of pyrrolizidine alkaloid N-oxides. J. Food Drug Anal. 2017, 25, 984–991. [Google Scholar] [CrossRef]
- Fu, P.P.; Chou, M.W.; Churchwell, M.; Wang, Y.P.; Zhao, Y.W.; Xia, Q.S.; da Costa, G.G.; Marques, M.M.; Beland, F.A.; Doerge, D.R. High-performance liquid chromatography electrospray ionization tandem mass spectrometry for the detection and quantitation of pyrrolizidine alkaloid-derived DNA adducts in vitro and in vivo. Chem. Res. Toxicol. 2010, 23, 637–652. [Google Scholar] [CrossRef]
- Alhmoud, J.F.; Woolley, J.F.; Al Moustafa, A.-E.; Malki, M.I. DNA Damage/Repair Management in Cancers. Cancers 2020, 12, 1050. [Google Scholar] [CrossRef]
- Nouspikel, T. DNA repair in mammalian cells: Nucleotide excision repair: Variations on versatility. Cell. Mol. Life Sci. 2009, 66, 994–1009. [Google Scholar] [CrossRef]
- Friedberg, E.C. How nucleotide excision repair protects against cancer. Nat. Rev. Cancer 2001, 1, 22–33. [Google Scholar] [CrossRef]
- Louisse, J.; Rijkers, D.; Stoopen, G.; Holleboom, W.J.; Delagrange, M.; Molthof, E.; Mulder, P.P.J.; Hoogenboom, R.L.A.P.; Audebert, M.; Peijnenburg, A.A.C.M. Determination of genotoxic potencies of pyrrolizidine alkaloids in Hear cells using the gammaH2AX assay. Food Chem. Toxicol. 2019, 131, 110532. [Google Scholar] [CrossRef] [PubMed]
- Murmann-Konda, T.; Soni, A.; Stuschke, M.; Iliakis, G. Analysis of chromatid-break-repair detects a homologous recombination to non-homologous end-joining switch with increasing load of DNA double-strand breaks. Mutat. Res. Genet. Toxicol. Environ. Mutagen. 2021, 867, 503372. [Google Scholar] [CrossRef] [PubMed]
- Bajinskis, A.; Natarajan, A.T.; Erixon, K.; Harms-Ringdahl, M. DNA double strand breaks induced by the indirect effect of radiation are more efficiently repaired by non-homologous end joining compared to homologous recombination repair. Mutat. Res. 2013, 756, 21–29. [Google Scholar] [CrossRef] [PubMed]
- Schoental, R.; Head, M.A.; Peacock, P.R. Senecio alkaloids; primary liver tumours in rats as a result of treatment with (1) a mixture of alkaloids from S. jacobaea Lin.; (2) retrorsine; (3) isatidine. Br. J. Cancer 1954, 8, 458–465. [Google Scholar] [CrossRef]
- He, Y.; Shi, M.; Wu, X.; Ma, J.; Ng, K.T.; Xia, Q.; Zhu, L.; Fu, P.P.; Man, K.; Tsui, S.K.; et al. Mutational Signature Analysis Reveals Widespread Contribution of Pyrrolizidine Alkaloid Exposure to Human Liver Cancer. Hepatology 2021, 74, 264–280. [Google Scholar] [CrossRef]
- He, Y.; Zhu, L.; Ma, J.; Lin, G. Metabolism-mediated cytotoxicity and genotoxicity of pyrrolizidine alkaloids. Arch. Toxicol. 2021, 95, 1917–1942. [Google Scholar] [CrossRef]
- Ebmeyer, J.; Rasinger, J.D.; Hengstler, J.G.; Schaudien, D.; Creutzenberg, O.; Lampen, A.; Braeuning, A.; Hessel-Pras, S. Hepatotoxic pyrrolizidine alkaloids induce DNA damage response in rat liver in a 28-day feeding study. Arch. Toxicol. 2020, 94, 1739–1751. [Google Scholar] [CrossRef]
- Hegi, M.E.; Liu, L.; Herman, J.G.; Stupp, R.; Wick, W.; Weller, M.; Mehta, M.P.; Gilbert, M.R. Correlation of O6-methylguanine methyltransferase (MGMT) promoter methylation with clinical outcomes in glioblastoma and clinical strategies to modulate MGMT activity. J. Clin. Oncol. 2008, 26, 4189–4199. [Google Scholar] [CrossRef]
- Hatkevich, T.; E Miller, D.; A Turcotte, C.; Miller, M.C.; Sekelsky, J. A pathway for error-free non-homologous end joining of resected meiotic double-strand breaks. Nucleic Acids Res. 2021, 49, 879–890. [Google Scholar] [CrossRef]
- Li, Y.-K.; Xu, Q.; Sun, L.-P.; Gong, Y.-H.; Jing, J.-J.; Xing, C.-Z.; Yuan, Y. Nucleotide excision repair pathway gene polymorphisms are associated with risk and prognosis of colorectal cancer. World J. Gastroenterol. 2020, 26, 307–323. [Google Scholar] [CrossRef]
- Hamdi, Y.; Jerbi, M.; Romdhane, L.; Rekaya, M.B.; Benna, H.E.; Chouchane, L.; Boubaker, M.S.; Abdelhak, S.; Yacoub-Youssef, H. Genetic diversity and functional effect of common polymorphisms in genes involved in the first heterodimeric complex of the Nucleotide Excision Repair pathway. DNA Repair 2020, 86, 102770. [Google Scholar] [CrossRef] [PubMed]
- Mu, H.; Geacintov, N.E.; Min, J.H.; Zhang, Y.; Broyde, S. Nucleotide Excision Repair Lesion-Recognition Protein Rad4 Captures a Pre-Flipped Partner Base in a Benzo[a]pyrene-Derived DNA Lesion: How Structure Impacts the Binding Pathway. Chem. Res. Toxicol. 2017, 30, 1344–1354. [Google Scholar] [CrossRef] [PubMed]
- Petruseva, I.O.; Evdokimov, A.N.; Lavrik, O.I. Molecular mechanism of global genome nucleotide excision repair. Acta Naturae 2014, 6, 23–34. [Google Scholar] [CrossRef] [PubMed]
- Chapman, J.R.; Taylor, M.R.; Boulton, S.J. Playing the end game: DNA double-strand break repair pathway choice. Mol. Cell. 2012, 47, 497–510. [Google Scholar] [CrossRef]
- Buchmueller, J.; Sprenger, H.; Ebmeyer, J.; Rasinger, J.D.; Creutzenberg, O.; Schaudien, D.; Hengstler, J.G.; Guenther, G.; Braeuning, A.; Hessel-Pras, S. Pyrrolizidine alkaloid-induced transcriptomic changes in rat lungs in a 28-day subacute feeding study. Arch. Toxicol. 2021, 95, 2785–2796. [Google Scholar] [CrossRef]
- Tang, Q.; Kamble, P.; Caglayan, M. DNA ligase I variants fail in the ligation of mutagenic repair intermediates with mismatches and oxidative DNA damage. Mutagenesis 2020, 35, 391–404. [Google Scholar] [CrossRef]
- Gupta, A.; Shah, K.; Oza, M.J.; Behl, T. Reactivation of p53 gene by MDM2 inhibitors: A novel therapy for cancer treatment. Biomed. Pharmacother. 2019, 109, 484–492. [Google Scholar] [CrossRef]
- Kottemann, M.C.; Smogorzewska, A. Fanconi anaemia and the repair of Watson and Crick DNA crosslinks. Nature 2013, 493, 356–363. [Google Scholar] [CrossRef]
- Fu, P.P.; Xia, Q.; Lin, G.; Chou, M.W. Pyrrolizidine alkaloids--genotoxicity, metabolism enzymes, metabolic activation, and mechanisms. Drug Metab. Rev. 2004, 36, 1–55. [Google Scholar] [CrossRef]
- Xia, Q.; Chou, M.W.; Edgar, J.A.; Doerge, D.R.; Fu, P.P. Formation of DHP-derived DNA adducts from metabolic activation of the prototype heliotridine-type pyrrolizidine alkaloid, heliotrine. Toxicol. Lett. 2008, 178, 77–82. [Google Scholar] [CrossRef]
- Mah, L.J.; El-Osta, A.; Karagiannis, T.C. γh2ax: A sensitive molecular marker of DNA damage and repair. Leukemia 2010, 24, 679–686. [Google Scholar] [CrossRef] [PubMed]
- McHugh, P.J.; Gill, R.D.; Waters, R.; Hartley, J.A. Excision repair of nitrogen mustard-DNA adducts in Saccharomyces cerevisiae. Nucleic Acids Res. 1999, 27, 3259–3266. [Google Scholar] [CrossRef]
- Talaska, G.; Jaeger, M.; Reilman, R.; Collins, T.; Warshawsky, D. Chronic, topical exposure to benzo[a]pyrene induces relatively high steady-state levels of DNA adducts in target tissues and alters kinetics of adduct loss. Proc. Natl. Acad. Sci. USA 1996, 93, 7789–7793. [Google Scholar] [CrossRef] [PubMed]
- Rosell, R.; Taron, M.; Barnadas, A.; Scagliotti, G.; Sarries, C.; Roig, B. Nucleotide excision repair pathways involved in Cisplatin resistance in non-small-cell lung cancer. Cancer Control. 2003, 10, 297–305. [Google Scholar] [CrossRef] [PubMed]








Disclaimer/Publisher’s Note: The statements, opinions and data contained in all publications are solely those of the individual author(s) and contributor(s) and not of MDPI and/or the editor(s). MDPI and/or the editor(s) disclaim responsibility for any injury to people or property resulting from any ideas, methods, instructions or products referred to in the content. |
© 2024 by the authors. Licensee MDPI, Basel, Switzerland. This article is an open access article distributed under the terms and conditions of the Creative Commons Attribution (CC BY) license (https://creativecommons.org/licenses/by/4.0/).
Share and Cite
Long, Y.; Wang, Y.; Song, Z.; He, X.; He, Y.; Lin, G. Repair of Retrorsine-Induced DNA Damage in Rat Livers: Insights Gained from Transcriptomic and Proteomic Studies. Toxins 2024, 16, 538. https://doi.org/10.3390/toxins16120538
Long Y, Wang Y, Song Z, He X, He Y, Lin G. Repair of Retrorsine-Induced DNA Damage in Rat Livers: Insights Gained from Transcriptomic and Proteomic Studies. Toxins. 2024; 16(12):538. https://doi.org/10.3390/toxins16120538
Chicago/Turabian StyleLong, Yun, Yiwei Wang, Zijing Song, Xin He, Yisheng He, and Ge Lin. 2024. "Repair of Retrorsine-Induced DNA Damage in Rat Livers: Insights Gained from Transcriptomic and Proteomic Studies" Toxins 16, no. 12: 538. https://doi.org/10.3390/toxins16120538
APA StyleLong, Y., Wang, Y., Song, Z., He, X., He, Y., & Lin, G. (2024). Repair of Retrorsine-Induced DNA Damage in Rat Livers: Insights Gained from Transcriptomic and Proteomic Studies. Toxins, 16(12), 538. https://doi.org/10.3390/toxins16120538

