Seasonal Rise in the Contents of Microcystin-LR and Odorous Substances Due to Cyanobacterial Blooms in a Drinking Water Reservoir Supplying Xinyang City, China
Abstract
1. Introduction
2. Results
2.1. Contents of MC-LR and Odorous Substances Within One Year in the Water and/or Sediment of Nanwan Reservoir
2.2. Effect of Environmental Factors on the Contents of MC-LR and Odorous Substances in the Reservoir
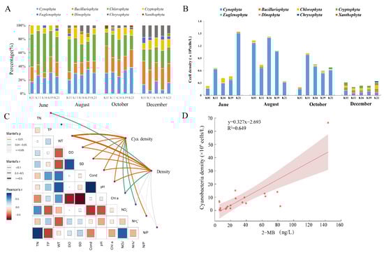
2.3. Algal and Cyanobacterial Composition in the Reservoir and Its Influence on the Contents of MC-LR and Odorous Substances
2.4. Morphology and Ultrastructure of the Odor-Producing Cyanobacterium P. raciborskii in Nanwan Reservoir
2.5. Detection of the Odor-Producing Gene Mic and the Microcystin-Producing Gene mcyE via PCR
2.6. Growth of M. aeruginosa and P. raciborskii and Morphological Alterations in P. raciborskii under Co-Culture Conditions
2.7. Effect of Filtrate Culture on the Growth of M. aeruginosa and P. raciborskii
2.8. Effects of Temperature and Light on the Growth of M. aeruginosa and P. raciborskii and Their Toxin and Odor Production Under Laboratory Conditions
3. Discussion
3.1. Seasonal Variations in Contents of MC-LR and Odorous Substances in Nanwan Reservoir
3.2. Effects of 2-MIB on the Drinking Water Quality of Nanwan Reservoir
3.3. P. raciborskii in Nanwan Reservoir and the Associated Ecological Risk
3.4. The Competitive Relationship Between Two Dominant Cyanobacteria in Nanwan Reservoir
4. Conclusions
5. Materials and Methods
5.1. Chemicals
5.2. Determination of Physicochemical and Hydrochemical Factors in Nanwan Reservoir
5.3. Detection of Odorous Substances in Water and Sediment via GC-MS
5.4. Detection of Microcystin-LR via LC-MS
5.5. Identification of Planktonic Algae and Cyanobacteria and Biomass Assay
5.6. Laboratory Culture of Microcystis aeruginosa and Planktothricoides raciborskii from the Reservoir and Expression Analysis of Their Toxin-Producing and Odor-Producing Genes
5.7. Co-Culture and Filtrate Culture of Microcystis aeruginosa and Planktothricoides raciborskii
5.8. Growth Characteristics of M. aeruginosa and P. raciborskii and Their Cyanotoxin or Odorous Substance Production in Laboratory Cultures at Different Temperatures and Light Intensities
5.9. Statistical Analysis
Supplementary Materials
Author Contributions
Funding
Institutional Review Board Statement
Informed Consent Statement
Data Availability Statement
Conflicts of Interest
References
- Huo, D.; Gan, N.; Geng, R.; Cao, Q.; Song, L.; Yu, G.; Li, R. Cyanobacterial blooms in China: Diversity, distribution, and cyanotoxins. Harmful Algae 2021, 109, 102106. [Google Scholar] [CrossRef]
- Kulabhusan, P.K.; Campbell, K. Physico-chemical treatments for the removal of cyanotoxins from drinking water: Current challenges and future trends. Sci. Total Environ. 2024, 917, 170078. [Google Scholar] [CrossRef]
- Li, N.; Zhang, Y.; Zhang, Y.; Shi, K.; Qian, H.; Yang, H.; Niu, Y.; Qin, B.; Zhu, G.; Woolway, R.I.; et al. The unprecedented 2022 extreme summer heatwaves increased harmful cyanobacteria blooms. Sci. Total Environ. 2023, 896, 165312. [Google Scholar] [CrossRef]
- Massey, I.Y.; Al Osman, M.; Yang, F. An overview on cyanobacterial blooms and toxins production: Their occurrence and influencing factors. Toxin Rev. 2023, 41, 326–346. [Google Scholar] [CrossRef]
- Anantapantula, S.S.; Wilson, A.E. Most treatments to control freshwater algal blooms are not effective: Meta-analysis of field experiments. Water Res. 2023, 243, 120342. [Google Scholar] [CrossRef]
- Huang, X.; Huang, Z.; Chen, X.P.; Zhang, D.; Zhou, J.; Wang, X.; Gao, N. The predominant phytoplankton of Pseudoanabaena holding specific biosynthesis gene-derived occurrence of 2-MIB in a drinking water reservoir. Environ. Sci. Pollut. Res. Int. 2018, 25, 19134–19142. [Google Scholar] [CrossRef]
- Huisman, J.; Codd, G.A.; Paerl, H.W.; Ibelings, B.W.; Verspagen, J.M.H.; Visser, P.M. Cyanobacterial blooms. Nat. Rev. Microbiol. 2018, 16, 471–483. [Google Scholar] [CrossRef]
- Shahmohamadloo, R.S.; Bhavsar, S.P.; Almirall, X.O.; Marklevitz, S.A.; Rudman, S.M.; Sibley, P.K. Lake Erie fish safe to eat yet afflicted by algal hepatotoxins. Sci. Total Environ. 2023, 861, 160474. [Google Scholar] [CrossRef]
- Lu, J.; Su, M.; Su, Y.; Wu, B.; Cao, T.; Fang, J.; Yu, J.; Zhang, H.; Yang, M. Driving forces for the growth of MIB-producing Planktothricoides raciborskii in a low-latitude reservoir. Water Res. 2022, 220, 118670. [Google Scholar] [CrossRef]
- Chatterjee, S.; More, M. Cyanobacterial harmful algal bloom toxin microcystin and increased Vibrio occurrence as climate-change-induced biological co-stressors: Exposure and disease outcomes via their interaction with gut-liver-brain axis. Toxins 2023, 15, 289. [Google Scholar] [CrossRef]
- Collart, L.; Jiang, D.; Halsey, K.H. The volatilome reveals microcystin concentration, microbial composition, and oxidative stress in a critical Oregon freshwater lake. mSystems 2023, 8, e0037923. [Google Scholar] [CrossRef]
- Dreher, T.W.; Foss, A.J.; Davis, E.W.; Mueller, R.S. 7-epi-cylindrospermopsin and microcystin producers among diverse Anabaena/Dolichospermum/Aphanizomenon CyanoHABs in Oregon, USA. Harmful Algae 2022, 116, 102241. [Google Scholar] [CrossRef]
- Qi, C.; Fang, J.; Wang, G.; Huang, H.; Wang, Z.; Si, Z.; Zhang, L. Characterization of odorants in contrasting ecotypes of Lake Taihu: Algae-dominated versus macrophyte-dominated zones. Environ. Sci. Pollut. Res. Int. 2020, 27, 42221–42229. [Google Scholar] [CrossRef]
- Zhang, Y.; Qiu, F.; Wang, C.; Liu, W.; Liu, T.; Guo, Q.; Yang, M.; Yu, J. The occurrence, main odorants and sources of drinking water odor problems in China. Acta Sci. 2023, 43, 65–75. (In Chinese) [Google Scholar]
- Manganelli, M.; Testai, E.; Tazart, Z.; Scardala, S.; Codd, G.A. Co-occurrence of taste and odor compounds and cyanotoxins in cyanobacterial blooms: Emerging risks to human health? Microorganisms 2023, 11, 872. [Google Scholar] [CrossRef]
- Zhang, W.; Liu, J.; Xiao, Y.; Zhang, Y.; Yu, Y.; Zheng, Z.; Liu, Y.; Li, Q. The impact of cyanobacteria blooms on the aquatic environment and human health. Toxins 2022, 14, 658. [Google Scholar] [CrossRef]
- Wu, T.; Zhu, G.; Wang, Z.; Zhu, M.; Xu, H. Seasonal dynamics of odor compounds concentration driven by phytoplankton succession in a subtropical drinking water reservoir, southeast China. J. Hazard. Mater. 2022, 425, 128056. [Google Scholar] [CrossRef]
- WHO. Toxic Cyanobacteria in Water: A Guide to Their Public Health—Consequences, Monitoring and Management, 2nd ed.; CRC Press: London, UK, 2021. [Google Scholar]
- Kim, H.; Lee, G.; Lee, C.G.; Park, S.J. Algae development in rivers with artificially constructed weirs: Dominant influence of discharge over temperature. J. Environ. Manag. 2024, 355, 120551. [Google Scholar] [CrossRef]
- Suurnäkki, S.; Gomez-Saez, G.V.; Rantala-Ylinen, A.; Jokela, J.; Fewer, D.P.; Sivonen, K. Identification of geosmin and 2-methylisoborneol in cyanobacteria and molecular detection methods for the producers of these compounds. Water Res. 2015, 68, 56–66. [Google Scholar] [CrossRef]
- Wu, T.; Zhu, G.; Zhu, M.; Xu, H.; Yang, J.; Zhao, X. Effects of algae proliferation and density current on the vertical distribution of odor compounds in drinking water reservoirs in summer. Environ. Pollut. 2021, 288, 117683. [Google Scholar] [CrossRef]
- Lee, J.; Rai, P.K.; Jeon, Y.J.; Kim, K.H.; Kwon, E.E. The role of algae and cyanobacteria in the production and release of odorants in water. Environ. Pollut. 2017, 227, 252–262. [Google Scholar] [CrossRef]
- Su, M.; Zhu, Y.; Jia, Z.; Liu, T.; Yu, J.; Burch, M.; Yang, M. Identification of MIB producers and odor risk assessment using routine data: A case study of an estuary drinking water reservoir. Water Res. 2021, 192, 116848. [Google Scholar] [CrossRef]
- Duong, T.T.; Nguyen, T.T.L.; Dinh, T.H.V.; Hoang, T.Q.; Vu, T.N.; Doan, T.O.; Dang, T.M.A.; Le, T.P.Q.; Tran, D.T.; Le, V.N.; et al. Auxin production of the filamentous cyanobacterial Planktothricoides strain isolated from a polluted river in Vietnam. Chemosphere 2021, 284, 131242. [Google Scholar] [CrossRef]
- Kim, K.; Park, C.; Yoon, Y.; Hwang, S.J. Harmful cyanobacterial material production in the North Han River (South Korea): Genetic potential and temperature-dependent properties. Int. J. Environ. Res. Public Health 2018, 15, 444. [Google Scholar] [CrossRef]
- Zhang, T.; Zheng, L.; Li, L.; Song, L. 2-Methylisoborneol production characteristics of Pseudanabaena sp. FACHB 1277 isolated from Xionghe Reservoir, China. J. Appl. Phycol. 2016, 28, 3353–3362. [Google Scholar] [CrossRef]
- Water and Wastewater Monitoring in China, 4th ed.; Ministry of Ecological and Environmental Protection of China: Beijing, China, 2002. (In Chinese)
- Zhang, Z.; Huang, X. Freshwater Plankton Research Methods; Science Press: Beijing, China, 1991; pp. 333–412. (In Chinese) [Google Scholar]
- Jeong, J.-Y.; Lee, S.-H.; Yun, M.R.; Oh, S.-E.; Lee, K.-H.; Park, H.-D. 2-Methylisoborneol (2-MIB) excretion by Pseudanabaena yagii under low temperature. Microorganisms 2021, 9, 2486. [Google Scholar] [CrossRef]
- Lukassen, M.B.; Menanteau-Ledouble, S.; de Jonge, N.; Schram, E.; Nielsen, J.L. Impact of water quality parameters on geosmin levels and geosmin producers in European recirculating aquaculture systems. J. Appl. Microbiol. 2022, 132, 2475–2487. [Google Scholar] [CrossRef]
- Neffling, M.-R.; Spoof, L.; Meriluoto, J. Rapid LC–MS detection of cyanobacterial hepatotoxins microcystins and nodularins—Comparison of columns. Anal. Chim. Acta 2009, 653, 234–241. [Google Scholar] [CrossRef]
- Manali, K.M.; Rex Arunraj, R.; Ramakrishnan, G.S.; Ramya, M. Development of sensitive and specific multiplex PCR method for the detection of microcystin producing cyanobacteria in spirulina food supplements. Food Sci. Biotechnol. 2019, 28, 609–614. [Google Scholar] [CrossRef]
- Omidi, A.; Esterhuizen-Londt, M.; Pflugmacher, S. Interspecies interactions between Microcystis aeruginosa PCC 7806 and Desmodesmus subspicatus SAG 86.81 in a co-cultivation system at various growth phases. Environ. Int. 2019, 131, 105052. [Google Scholar] [CrossRef]
- Hillebrand, H.; Dürselen, C.D.; Kirschtel, D.B.; Pollingher, U.; Zohary, T. Biovolume calculation for pelagic and benthic microalgae. J. Phycol. 1999, 35, 403–424. [Google Scholar] [CrossRef]








Disclaimer/Publisher’s Note: The statements, opinions and data contained in all publications are solely those of the individual author(s) and contributor(s) and not of MDPI and/or the editor(s). MDPI and/or the editor(s) disclaim responsibility for any injury to people or property resulting from any ideas, methods, instructions or products referred to in the content. |
© 2024 by the authors. Licensee MDPI, Basel, Switzerland. This article is an open access article distributed under the terms and conditions of the Creative Commons Attribution (CC BY) license (https://creativecommons.org/licenses/by/4.0/).
Share and Cite
Zhao, W.; Liu, Y.; Li, H.; Ma, J.; Li, X. Seasonal Rise in the Contents of Microcystin-LR and Odorous Substances Due to Cyanobacterial Blooms in a Drinking Water Reservoir Supplying Xinyang City, China. Toxins 2024, 16, 448. https://doi.org/10.3390/toxins16100448
Zhao W, Liu Y, Li H, Ma J, Li X. Seasonal Rise in the Contents of Microcystin-LR and Odorous Substances Due to Cyanobacterial Blooms in a Drinking Water Reservoir Supplying Xinyang City, China. Toxins. 2024; 16(10):448. https://doi.org/10.3390/toxins16100448
Chicago/Turabian StyleZhao, Wei, Yang Liu, Hua Li, Junguo Ma, and Xiaoyu Li. 2024. "Seasonal Rise in the Contents of Microcystin-LR and Odorous Substances Due to Cyanobacterial Blooms in a Drinking Water Reservoir Supplying Xinyang City, China" Toxins 16, no. 10: 448. https://doi.org/10.3390/toxins16100448
APA StyleZhao, W., Liu, Y., Li, H., Ma, J., & Li, X. (2024). Seasonal Rise in the Contents of Microcystin-LR and Odorous Substances Due to Cyanobacterial Blooms in a Drinking Water Reservoir Supplying Xinyang City, China. Toxins, 16(10), 448. https://doi.org/10.3390/toxins16100448

