Patulin Stimulates Progenitor Leydig Cell Proliferation but Delays Its Differentiation in Male Rats during Prepuberty
Abstract
:1. Introduction
2. Results
2.1. The Overt Toxicity of Patulin
2.2. Patulin Reduces Testosterone and Progesterone Levels In Vivo
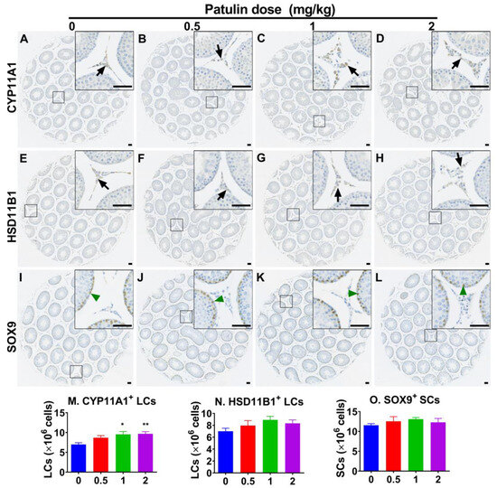
2.3. Patulin Increases Progenitor LC Number but Not the More Mature LC Number

2.4. Patulin Increases Progenitor LC Proliferation

2.5. Patulin Alters LC Gene Expression

2.6. Patulin Alters LC Protein Expression

2.7. Patulin Increases Proliferation-Related Protein and Signaling Protein Expression

2.8. Effects of Patulin on Androgen Secretion and Proliferation of Rat R2C Cells
2.9. Patulin Directly Inhibits 11β-HSD2 Activity
3. Discussion
4. Conclusions
5. Materials and Methods
5.1. Materials and Animals
5.2. Animal Experiment
5.3. Measurement of Serum Hormones
5.4. Immunohistochemical Staining
5.5. Double-Staining Immunofluorescence of PCNA and CYP11A1
5.6. qPCR
5.7. Western Blotting
5.8. The Measurement of Malondialdehyde (MDA)
5.9. Rat LC Line R2C Culture
5.10. Flow Cytometric Analysis of R2C Cell Cycle
5.11. EdU Incorporation into R2C Cells
5.12. Measurement of HSD11B2 Activity and Molecular Docking
5.13. Statistical Analysis
Supplementary Materials
Author Contributions
Funding
Institutional Review Board Statement
Informed Consent Statement
Data Availability Statement
Acknowledgments
Conflicts of Interest
References
- Bacha, S.A.S.; Li, Y.; Nie, J.; Xu, G.; Han, L.; Farooq, S. Comprehensive review on patulin and Alternaria toxins in fruit and derived products. Front. Plant Sci. 2023, 14, 1139757. [Google Scholar] [CrossRef] [PubMed]
- Saleh, I.; Goktepe, I. The characteristics, occurrence, and toxicological effects of patulin. Food Chem. Toxicol. 2019, 129, 301–311. [Google Scholar] [CrossRef] [PubMed]
- Zhong, L.; Carere, J.; Lu, Z.; Lu, F.; Zhou, T. Patulin in Apples and Apple-Based Food Products: The Burdens and the Mitigation Strategies. Toxins 2018, 10, 475. [Google Scholar] [CrossRef] [PubMed]
- Guerra-Moreno, A.; Hanna, J. Induction of proteotoxic stress by the mycotoxin patulin. Toxicol. Lett. 2017, 276, 85–91. [Google Scholar] [CrossRef]
- Zhang, T.; Yan, M.; Hou, X.; Chang, M.; Song, W.; Yue, T. Identification of mouse metabolic variations related to patulin-induced acute and subacute hepatotoxicity by ultra-high-performance liquid chromatography high-resolution mass spectrometry. Food Res. Int. 2023, 166, 112546. [Google Scholar] [CrossRef]
- Skrzydlewski, P.; Twaruzek, M.; Grajewski, J. Cytotoxicity of Mycotoxins and Their Combinations on Different Cell Lines: A Review. Toxins 2022, 14, 244. [Google Scholar] [CrossRef]
- Awuchi, C.G.; Ondari, E.N.; Ogbonna, C.U.; Upadhyay, A.K.; Baran, K.; Okpala, C.O.R.; Korzeniowska, M.; Guine, R.P.F. Mycotoxins Affecting Animals, Foods, Humans, and Plants: Types, Occurrence, Toxicities, Action Mechanisms, Prevention, and Detoxification Strategies—A Revisit. Foods 2021, 10, 1279. [Google Scholar] [CrossRef]
- Li, X.; Tian, E.; Wang, Y.; Wen, Z.; Lei, Z.; Zhong, Y.; Ge, R.S. Stem LCs: Current research and future prospects of regenerative medicine of male reproductive health. Semin. Cell Dev. Biol. 2022, 121, 63–70. [Google Scholar] [CrossRef]
- Sicinski, P.; Donaher, J.L.; Parker, S.B.; Li, T.; Fazeli, A.; Gardner, H.; Haslam, S.Z.; Bronson, R.T.; Elledge, S.J.; Weinberg, R.A. Cyclin D1 provides a link between development and oncogenesis in the retina and breast. Cell 1995, 82, 621–630. [Google Scholar] [CrossRef]
- Ge, R.S.; Dong, Q.; Sottas, C.M.; Chen, H.; Zirkin, B.R.; Hardy, M.P. Gene expression in rat LCs during development from the progenitor to adult stage: A cluster analysis. Biol. Reprod. 2005, 72, 1405–1415. [Google Scholar] [CrossRef]
- Razavipour, S.F.; Harikumar, K.B.; Slingerland, J.M. p27 as a Transcriptional Regulator: New Roles in Development and Cancer. Cancer Res. 2020, 80, 3451–3458. [Google Scholar] [CrossRef] [PubMed]
- Bryja, V.; Pachernik, J.; Faldikova, L.; Krejci, P.; Pogue, R.; Nevriva, I.; Dvorak, P.; Hampl, A. The role of p27(Kip1) in maintaining the levels of D-type cyclins in vivo. Biochim. Biophys. Acta 2004, 1691, 105–116. [Google Scholar] [CrossRef] [PubMed]
- Lin, H.; Hu, G.X.; Dong, L.; Dong, Q.; Mukai, M.; Chen, B.B.; Holsberger, D.R.; Sottas, C.M.; Cooke, P.S.; Lian, Q.Q.; et al. Increased proliferation but decreased steroidogenic capacity in LCs from mice lacking cyclin-dependent kinase inhibitor 1B. Biol. Reprod. 2009, 80, 1232–1238. [Google Scholar] [CrossRef] [PubMed]
- Xue, Q.; Kang, R.; Klionsky, D.J.; Tang, D.; Liu, J.; Chen, X. Copper metabolism in cell death and autophagy. Autophagy 2023, 19, 2175–2195. [Google Scholar] [CrossRef]
- Dummler, B.; Tschopp, O.; Hynx, D.; Yang, Z.Z.; Dirnhofer, S.; Hemmings, B.A. Life with a single isoform of Akt: Mice lacking Akt2 and Akt3 are viable but display impaired glucose homeostasis and growth deficiencies. Mol. Cell. Biol. 2006, 26, 8042–8051. [Google Scholar] [CrossRef]
- Zhan, X.; Zhang, J.; Li, S.; Zhang, X.; Li, L.; Song, T.; Liu, Q.; Lu, J.; Xu, Y.; Ge, R.S. Monocyte Chemoattractant Protein-1 stimulates the differentiation of rat stem and progenitor LCs during regeneration. BMC Dev. Biol. 2020, 20, 20. [Google Scholar] [CrossRef]
- Song, T.; Wang, Y.; Li, H.; Chen, L.; Liu, J.; Chen, X.; Li, X.; Li, X.; Li, L.; Lian, Q.; et al. Parathyroid Hormone-Related Protein Promotes Rat Stem LC Differentiation. Front. Physiol. 2017, 8, 911. [Google Scholar] [CrossRef]
- Ge, R.S.; Hardy, M.P. Variation in the end products of androgen biosynthesis and metabolism during postnatal differentiation of rat LCs. Endocrinology 1998, 139, 3787–3795. [Google Scholar] [CrossRef]
- Ge, R.S.; Dong, Q.; Niu, E.M.; Sottas, C.M.; Hardy, D.O.; Catterall, J.F.; Latif, S.A.; Morris, D.J.; Hardy, M.P. 11beta-Hydroxysteroid dehydrogenase 2 in rat LCs: Its role in blunting glucocorticoid action at physiological levels of substrate. Endocrinology 2005, 146, 2657–2664. [Google Scholar] [CrossRef]
- Zhou, H.Y.; Chen, X.X.; Lin, H.; Fei, A.L.; Ge, R.S. 11beta-hydroxysteroid dehydrogenase types 1 and 2 in postnatal development of rat testis: Gene expression, localization and regulation by luteinizing hormone and androgens. Asian J. Androl. 2014, 16, 811–816. [Google Scholar] [CrossRef] [PubMed]
- Xiao, Y.C.; Huang, Y.D.; Hardy, D.O.; Li, X.K.; Ge, R.S. Glucocorticoid suppresses steroidogenesis in rat progenitor LCs. J. Androl. 2010, 31, 365–371. [Google Scholar] [CrossRef] [PubMed]
- El Khoury, D.; Fayjaloun, S.; Nassar, M.; Sahakian, J.; Aad, P.Y. Updates on the Effect of Mycotoxins on Male Reproductive Efficiency in Mammals. Toxins 2019, 11, 515. [Google Scholar] [CrossRef] [PubMed]
- Selmanoglu, G.; Kockaya, E.A. Investigation of the effects of patulin on thyroid and testis, and hormone levels in growing male rats. Food Chem. Toxicol. 2004, 42, 721–727. [Google Scholar] [CrossRef] [PubMed]
- Selmanoglu, G. Evaluation of the reproductive toxicity of patulin in growing male rats. Food Chem. Toxicol. 2006, 44, 2019–2024. [Google Scholar] [CrossRef]
- Phillips, D.M.; Lakshmi, V.; Monder, C. Corticosteroid 11b-dehydrogenase in rat testis. Endocrinology 1989, 125, 209–216. [Google Scholar] [CrossRef]
- Renedo, D.E.; Trainer, T.D. Intratubular germ cell neoplasia (ITGCN) with p53 and PCNA expression and adjacent mature teratoma in an infant testis. An immunohistochemical and morphologic study with a review of the literature see comments. 43. Am. J. Surg. Pathol. 1994, 18, 947–952. [Google Scholar] [CrossRef]
- Ge, R.S.; Hardy, M.P. Decreased cyclin A2 and increased cyclin G1 levels coincide with loss of proliferative capacity in rat LCs during pubertal development. Endocrinology 1997, 138, 3719–3726. [Google Scholar] [CrossRef]
- Tai, P.; Shiraishi, K.; Ascoli, M. Activation of the lutropin/choriogonadotropin receptor inhibits apoptosis of immature LCs in primary culture. Endocrinology 2009, 150, 3766–3773. [Google Scholar] [CrossRef]
- Monder, C.; Miroff, Y.; Marandici, A.; Hardy, M.P. 11 beta-Hydroxysteroid dehydrogenase alleviates glucocorticoid-mediated inhibition of steroidogenesis in rat LCs. Endocrinology 1994, 134, 1199–1204. [Google Scholar] [CrossRef]
- Martin, L.J.; Tremblay, J.J. Glucocorticoids antagonize cAMP-induced Star transcription in LCs through the orphan nuclear receptor NR4A1. J. Mol. Endocrinol. 2008, 41, 165–175. [Google Scholar] [CrossRef]
- Lv, Y.; Dong, Y.; Wang, Y.; Zhu, Q.; Li, L.; Li, X.; Lin, Z.; Fan, L.; Ge, R.S. Benzyl butyl phthalate non-linearly affects rat LC development during puberty. Toxicol. Lett. 2019, 314, 53–62. [Google Scholar] [CrossRef] [PubMed]
- Wiener, J.S.; Marcelli, M.; Lamb, D.J. Molecular determinants of sexual differentiation. World J. Urol. 1996, 14, 278–294. [Google Scholar] [CrossRef] [PubMed]
- Akingbemi, B.T.; Ge, R.; Klinefelter, G.R.; Zirkin, B.R.; Hardy, M.P. Phthalate-induced LC hyperplasia is associated with multiple endocrine disturbances. Proc. Natl. Acad. Sci. USA 2004, 101, 775–780. [Google Scholar] [CrossRef] [PubMed]
- Li, Q.; Zhu, Q.; Tian, F.; Li, J.; Shi, L.; Yu, Y.; Zhu, Y.; Li, H.; Wang, Y.; Ge, R.S.; et al. In utero di-(2-ethylhexyl) phthalate-induced testicular dysgenesis syndrome in male newborn rats is rescued by taxifolin through reducing oxidative stress. Toxicol. Appl. Pharmacol. 2022, 456, 116262. [Google Scholar] [CrossRef]
- Gao, H.B.; Tong, M.H.; Hu, Y.Q.; Guo, Q.S.; Ge, R.; Hardy, M.P. Glucocorticoid induces apoptosis in rat LCs. Endocrinology 2002, 143, 130–138. [Google Scholar] [CrossRef]
- Ye, L.; Chen, X.; Li, X.; Zhu, Q.; Yu, L.; Guo, J.; Chen, B.; Akingbemi, B.T.; Ge, R.S.; Li, H. Effects of methoxychlor and its metabolite 2,2-bis(p-hydroxyphenyl)-1,1,1-trichloroethane on human and rat 17alpha-hydroxylase/17,20-lyase activity. Toxicol. Lett. 2014, 225, 407–412. [Google Scholar] [CrossRef]
- Zhao, C.; Wang, S.; Zhai, Y.; Wang, M.; Tang, Y.; Li, H.; Im, Y.J.; Ge, R.S. Direct inhibition of human and rat 11beta-hydroxysteroid dehydrogenase 2 by per- and polyfluoroalkyl substances: Structure-activity relationship and in silico docking analysis. Toxicology 2023, 488, 153484. [Google Scholar] [CrossRef]
- Ghosh, D.; Pletnev, V.Z.; Zhu, D.W.; Wawrzak, Z.; Duax, W.L.; Pangborn, W.; Labrie, F.; Lin, S.X. Structure of human estrogenic 17 beta-hydroxysteroid dehydrogenase at 2.20 A resolution. Structure 1995, 3, 503–513. [Google Scholar] [CrossRef]
- Baugh, L.; Phan, I.; Begley, D.W.; Clifton, M.C.; Armour, B.; Dranow, D.M.; Taylor, B.M.; Muruthi, M.M.; Abendroth, J.; Fairman, J.W.; et al. Increasing the structural coverage of tuberculosis drug targets. Tuberculosis 2015, 95, 142–148. [Google Scholar] [CrossRef]
- Wallace, A.C.; Laskowski, R.A.; Thornton, J.M. LIGPLOT: A program to generate schematic diagrams of protein-ligand interactions. Protein Eng. Des. Sel. 1995, 8, 127–134. [Google Scholar] [CrossRef]





| Parameter | Dose of Patulin (mg/kg/day) | |||
|---|---|---|---|---|
| 0 | 0.5 | 1 | 2 | |
| Body weight (g) Before treatment | 88.5 ± 3.24 | 91.0 ± 3.72 | 86.8 ± 2.73 | 91.5 ± 4.10 |
| Body weight (g) After treatment | 135.8 ± 5.86 | 137.2 ± 6.54 | 136.3 ± 3.63 | 142.7 ± 6.79 |
| Change in body weight (g) | 44.0 ± 5.01 | 39.0 ± 5.59 | 45.3 ± 0.71 | 44.5 ± 5.60 |
| Testis weight (g) | 0.54 ± 0.03 | 0.56 ± 0.02 | 0.55 ± 0.03 | 0.60 ± 0.02 |
| Gonadosomatic index (GSI, %) | 0.40 ± 0.03 | 0.41 ± 0.01 | 0.40 ± 0.02 | 0.43 ± 0.02 |
Disclaimer/Publisher’s Note: The statements, opinions and data contained in all publications are solely those of the individual author(s) and contributor(s) and not of MDPI and/or the editor(s). MDPI and/or the editor(s) disclaim responsibility for any injury to people or property resulting from any ideas, methods, instructions or products referred to in the content. |
© 2023 by the authors. Licensee MDPI, Basel, Switzerland. This article is an open access article distributed under the terms and conditions of the Creative Commons Attribution (CC BY) license (https://creativecommons.org/licenses/by/4.0/).
Share and Cite
Li, H.; Su, M.; Lin, H.; Li, J.; Wang, S.; Ye, L.; Li, X.; Ge, R. Patulin Stimulates Progenitor Leydig Cell Proliferation but Delays Its Differentiation in Male Rats during Prepuberty. Toxins 2023, 15, 581. https://doi.org/10.3390/toxins15090581
Li H, Su M, Lin H, Li J, Wang S, Ye L, Li X, Ge R. Patulin Stimulates Progenitor Leydig Cell Proliferation but Delays Its Differentiation in Male Rats during Prepuberty. Toxins. 2023; 15(9):581. https://doi.org/10.3390/toxins15090581
Chicago/Turabian StyleLi, Huitao, Ming Su, Hang Lin, Jingjing Li, Shaowei Wang, Lei Ye, Xingwang Li, and Renshan Ge. 2023. "Patulin Stimulates Progenitor Leydig Cell Proliferation but Delays Its Differentiation in Male Rats during Prepuberty" Toxins 15, no. 9: 581. https://doi.org/10.3390/toxins15090581
APA StyleLi, H., Su, M., Lin, H., Li, J., Wang, S., Ye, L., Li, X., & Ge, R. (2023). Patulin Stimulates Progenitor Leydig Cell Proliferation but Delays Its Differentiation in Male Rats during Prepuberty. Toxins, 15(9), 581. https://doi.org/10.3390/toxins15090581

