Identification of the Flavone-Inducible Counter-Defense Genes and Their cis-Elements in Helicoverpa armigera
Abstract
1. Introduction
2. Results
2.1. Selection of a Flavone Dose for Induction of the Larval Midgut Transcriptome of H. armigera
2.2. Sequences Reads Obtained from Flavone-Induced Larval Midgut Transcriptome
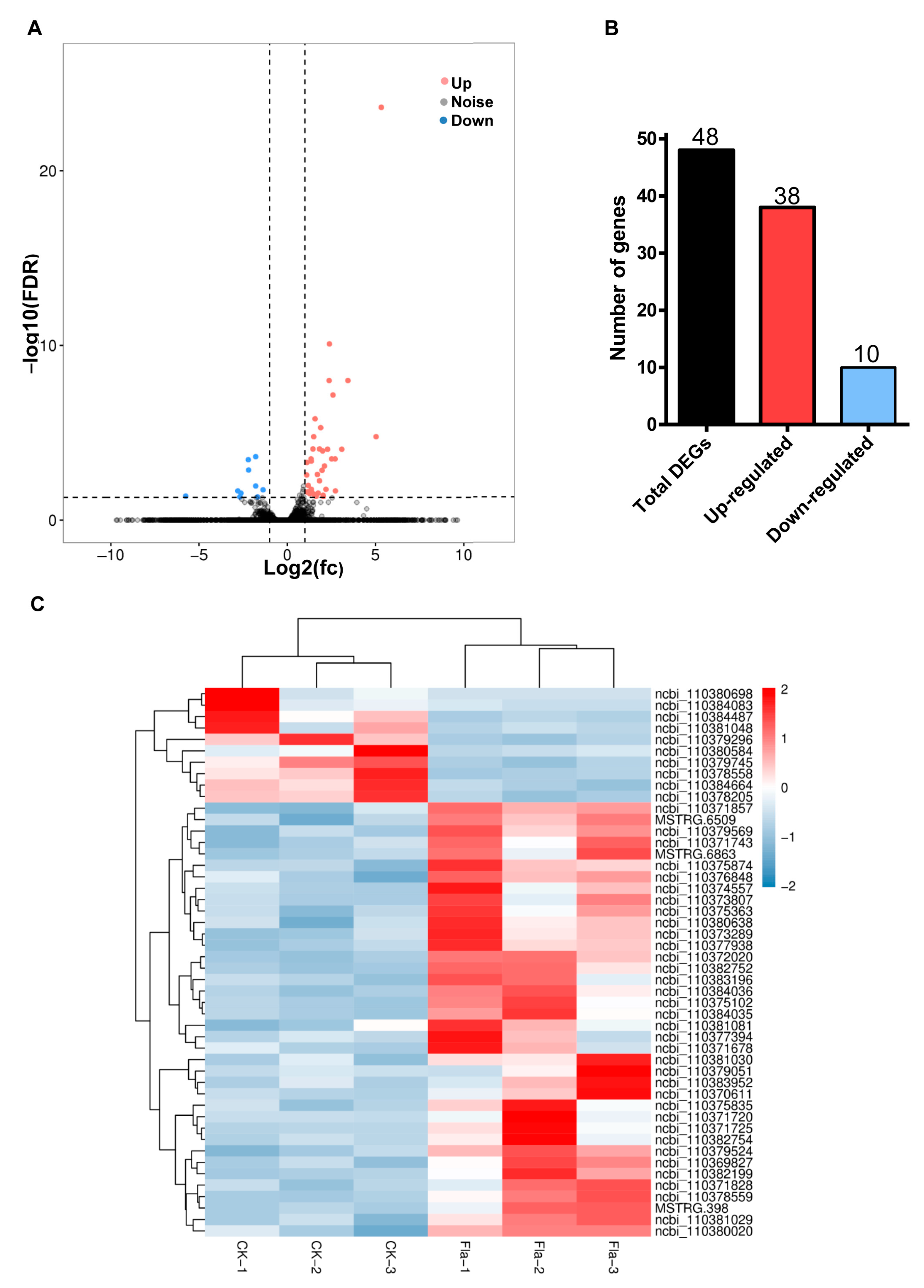
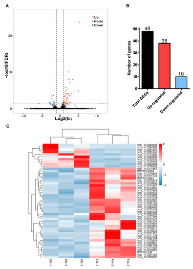
2.3. Analysis of Flavone-Elicited Differentially Expressed Genes
2.4. qRT-PCR Verification of Flavone-Regulated Genes
2.5. Identification of Conserved Motifs in the Promoter Regions of Flavone-Upregulated Genes
2.6. Identification of Known Elements in the Promoter Regions of Flavone-Upregulated Genes
2.7. Functioanl Validation of Motif 1, Motif2 and ARE
3. Discussion
4. Conclusions
5. Materials and Methods
5.1. Insects
5.2. Flavone Feeding Bioassay
5.3. RNA Extraction and Library Construction and Illumina RNA-Seq
5.4. DEGs Analysis
5.5. Expression Validation of DEGs by qRT-PCR
5.6. Conservative Motif Analysis of Flavone-Induced Upregulated Genes in H. armigera
5.7. Construction of Wildtype and Deletion Promoter-pGL3 Constructs
5.8. Transient Transfection and Dual Luciferase Assay
Supplementary Materials
Author Contributions
Funding
Institutional Review Board Statement
Informed Consent Statement
Data Availability Statement
Conflicts of Interest
References
- Jallow, M.F.A.; Awadh, D.G.; Albaho, M.S.; Devi, V.Y.; Thomas, B.M. Pesticide knowledge and safety practices among farm workers in Kuwait: Results of a survey. Int. J. Environ. Res. Public Health 2017, 14, 340. [Google Scholar] [CrossRef] [PubMed]
- Mangan, R.; Bussière, L.F.; Polanczyk, R.A.; Tinsley, M.C. Increasing ecological heterogeneity can constrain biopesticide resistance evolution. Trends Ecol. Evol. 2023, 23, S0169-5347. [Google Scholar] [CrossRef] [PubMed]
- Sabarwal, A.; Kumar, K.; Singh, R.P. Hazardous effects of chemical pesticides on human health-Cancer and other associated disorders. Environ. Toxicol. Pharmacol. 2018, 63, 103–114. [Google Scholar] [CrossRef] [PubMed]
- Senthil-Nathan, S. Physiological and biochemical effect of neem and other Meliaceae plants secondary metabolites against Lepidopteran insects. Front. Physiol. 2013, 4, 359. [Google Scholar] [CrossRef]
- Campos, E.V.R.; Proença, P.L.F.; Oliveira, J.L.; Bakshi, M.; Abhilash, P.C.; Fraceto, L.F. Use of botanical insecticides for sustainable agriculture: Future perspectives. Ecol. Indic. 2019, 105, 483–495. [Google Scholar] [CrossRef]
- Erb, M.; Meldau, S.; Howe, G.A. Role of phytohormones in insect-specific plant reactions. Trends Plant Sci. 2012, 17, 250–259. [Google Scholar] [CrossRef]
- Erb, M.; Robert, C.A. Sequestration of plant secondary metabolites by insect herbivores: Molecular mechanisms and ecological consequences. Curr. Opin. Insect Sci. 2016, 14, 8–11. [Google Scholar] [CrossRef]
- Howe, G.A.; Jander, G. Plant immunity to insect herbivores. Annu. Rev. Plant Biol. 2008, 59, 41–66. [Google Scholar] [CrossRef]
- Isah, T. Stress and defense responses in plant secondary metabolites production. Biol. Res. 2019, 52, 39. [Google Scholar] [CrossRef]
- Su, Q.; Zhou, Z.; Zhang, J.; Shi, C.; Zhang, G.; Jin, Z.; Wang, W.; Li, C. Effect of plant secondary metabolites on common cutworm, Spodoptera litura (Lepidoptera: Noctuidae). Entomol. Res. 2018, 48, 18–26. [Google Scholar] [CrossRef]
- Després, L.; David, J.P.; Gallet, C. The evolutionary ecology of insect resistance to plant chemicals. Trends Ecol. Evol. 2007, 22, 298–307. [Google Scholar] [CrossRef]
- Hemingway, J.; Hawkes, N.J.; McCarroll, L.; Ranson, H. The molecular basis of insecticide resistance in mosquitoes. Insect Biochem. Mol. Biol. 2004, 34, 653–665. [Google Scholar] [CrossRef]
- Lu, K.; Song, Y.; Zeng, R. The role of cytochrome P450-mediated detoxification in insect adaptation to xenobiotics. Curr. Opin. Insect. Sci. 2021, 43, 103–107. [Google Scholar] [CrossRef]
- Treutter, D. Significance of flavonoids in plant resistance: A review. Environ. Chem. Lett. 2006, 4, 147–157. [Google Scholar] [CrossRef]
- Simmonds, M.S.J. Flavonoid-insect interactions: Recent advances in our knowledge. Phytochemistry 2003, 64, 21–30. [Google Scholar] [CrossRef]
- Abou-Zaid, M.M.; Beninger, C.W.; Arnason, J.T.; Nozzolillo, C. The effect of one flavone, two catechins and four flavonols on mortality and growth of the european corn borer (ostrinia nubilalis hubner). Biochem. Syst. Ecol. 1993, 21, 415–420. [Google Scholar] [CrossRef]
- Onyilagha, J.C.; Lazorko, J.; Gruber, M.Y.; Soroka, J.J.; Erlandson, M.A. Effect of flavonoids on feeding preference and development of the crucifer pest Mamestra configurata walker. J. Chem. Ecol. 2004, 30, 109–124. [Google Scholar] [CrossRef]
- Pan, L.; Ren, L.; Chen, F.; Feng, Y.; Luo, Y. Antifeedant activity of ginkgo biloba secondary metabolites against Hyphantria cunea larvae: Mechanisms and Applications. PLoS ONE 2016, 11, e0155682. [Google Scholar] [CrossRef]
- War, A.R.; Paulraj, M.G.; Ahmad, T.; Buhroo, A.A.; Hussain, B.; Ignacimuthu, S.; Sharma, H.C. Mechanisms of plant defense against insect herbivores. Plant Signal. Behav. 2012, 7, 1306–1320. [Google Scholar] [CrossRef] [PubMed]
- Johnson, R.M.; Mao, W.; Pollock, H.S.; Niu, G.; Schuler, M.A.; Berenbaum, M.R. Ecologically appropriate xenobiotics induce cytochrome P450s in Apis Mellifera. PLoS ONE 2012, 7, e31051. [Google Scholar] [CrossRef]
- Rupasinghe, S.G.; Wen, Z.; Chiu, T.L.; Schuler, M.A. Helicoverpa zea CYP6B8 and CYP321A1: Different molecular solutions to the problem of metabolizing plant toxins and insecticides. Protein Eng. Des. Sel. 2007, 20, 615–624. [Google Scholar] [CrossRef] [PubMed]
- Li, X.; Schuler, M.A.; Berenbaum, M.R. Molecular mechanisms of metabolic resistance to synthetic and natural xenobiotics. Annu. Rev. Entomol. 2007, 52, 231–253. [Google Scholar] [CrossRef] [PubMed]
- Li, X.; Berenbaum, M.R.; Schuler, M.A. Plant allelochemicals differentially regulate Helicoverpa zea cytochrome P450 genes. Insect. Mol. Biol. 2002, 11, 343–351. [Google Scholar] [CrossRef] [PubMed]
- Li, X.; Deng, Z.; Chen, X. Regulation of insect P450s in response to phytochemicals. Curr. Opin. Insect. Sci. 2021, 43, 108–116. [Google Scholar] [CrossRef] [PubMed]
- Tao, X.Y.; Xue, X.Y.; Huang, Y.P.; Chen, X.Y.; Mao, Y.B. Gossypol-enhanced P450 gene pool contributes to cotton bollworm tolerance to a pyrethroid insecticide. Mol. Ecol. 2012, 21, 4371–4385. [Google Scholar] [CrossRef]
- Kumar, V.; Reddy, S.G.; Chauhan, U.; Kumar, N.; Singh, B. Chemical composition and larvicidal activity of Zanthoxylum armatum against diamondback moth, Plutella xylostella. Nat. Prod. Res. 2016, 30, 689–692. [Google Scholar] [CrossRef]
- Wang, Z.; Nur, F.A.; Ma, J.; Wang, J.; Cao, C. Effects of poplar secondary metabolites on performance and detoxification enzyme activity of Lymantria dispar. Comp. Biochem. Physiol. Part C Toxicol. Pharmacol. 2019, 225, 108587. [Google Scholar] [CrossRef]
- Cai, Q.N.; Zhang, Q.W.; Cheo, M. Contribution of indole alkaloids to Sitobion avenae (F.) resistance in wheat. J. Appl. Entomol. 2004, 128, 517–521. [Google Scholar] [CrossRef]
- Raghunath, A.; Sundarraj, K.; Nagarajan, R.; Arfuso, F.; Bian, J.; Kumar, A.P.; Sethi, G.; Perumal, E. Antioxidant response elements: Discovery, classes, regulation and potential applications. Redox Biol. 2018, 17, 297–314. [Google Scholar] [CrossRef]
- Zhang, C.; Wong, A.; Zhang, Y.; Ni, X.; Li, X. Common and unique cis-acting elements mediate xanthotoxin and flavone induction of the generalist P450 CYP321A1. Sci. Rep. 2014, 4, 1–8. [Google Scholar] [CrossRef]
- Jin, M.; Shan, Y.; Peng, Y.; Wang, P.; Li, Q.; Yu, S.; Zhang, L. An Integrative Analysis of Transcriptomics and Proteomics Reveals Novel Insights into the Response in the Midgut of Spodoptera frugiperda Larvae to Vip3Aa. Toxins 2022, 14, 55. [Google Scholar] [CrossRef]
- Liu, D.; Yuan, Y.; Li, M.; Qiu, X. Effects of dietary quercetin on performance and cytochrome P450 expression of the cotton bollworm, Helicoverpa armigera. Bull. Entomol. Res. 2015, 105, 771–777. [Google Scholar] [CrossRef]
- Li, Y.Q.; Bai, L.S.; Zhao, C.X.; Xu, J.J.; Sun, Z.J.; Dong, Y.L.; Li, D.X.; Liu, X.L.; Ma, Z.Q. Functional Characterization of Two Carboxylesterase Genes Involved in Pyrethroid Detoxification in Helicoverpa armigera. J. Agric. Food Chem. 2020, 68, 3390–3402. [Google Scholar] [CrossRef]
- Huang, Y.; Li, W.; Kong, A.N.T. Anti-oxidative stress regulator NF-E2-related factor 2 mediates the adaptive induction of antioxidant and detoxifying enzymes by lipid peroxidation metabolite 4-hydroxynonenal. Cell Biosci. 2012, 2, 1–7. [Google Scholar] [CrossRef]
- Waldbauer, G.P.; Friedman, S. Self-selection of optimal diets by insects. Anim. Behav. 1991, 77, 2331–2335. [Google Scholar] [CrossRef]
- Love, M.I.; Huber, W.; Anders, S. Moderated estimation of fold change and dispersion for RNA-seq data with DESeq2. Genome Biol. 2014, 15, 550. [Google Scholar] [CrossRef]
- Livak, K.J.; Schmittgen, T.D. Analysis of relative gene expression data using realtime quantitative PCR and the 2(-Delta Delta C(T)) method. Methods 2001, 25, 402–408. [Google Scholar]







| Sample | Raw Reads | Clean Reads | GC% | Q20 (%) | Q30 (%) | Total Mapped | Mapped Ratio (%) |
|---|---|---|---|---|---|---|---|
| CK-1 | 37,507,152 | 37,459,394 | 55.9 | 97.85 | 93.94 | 26,289,514 | 74.44 |
| CK-2 | 60,200,136 | 60,101,208 | 55.3 | 97.96 | 94.36 | 42,996,004 | 74.97 |
| CK-3 | 52,278,332 | 52,184,106 | 55.0 | 97.81 | 94.02 | 33,662,201 | 70.24 |
| Fla-1 | 58,684,188 | 58,567,088 | 55.4 | 97.66 | 93.68 | 40,176,673 | 73.15 |
| Fla-2 | 48,074,836 | 47,994,546 | 56.1 | 97.55 | 93.40 | 33,086,674 | 73.19 |
| Fla-3 | 37,538,966 | 37,504,354 | 55.1 | 97.98 | 94.06 | 26,365,336 | 73.74 |
Disclaimer/Publisher’s Note: The statements, opinions and data contained in all publications are solely those of the individual author(s) and contributor(s) and not of MDPI and/or the editor(s). MDPI and/or the editor(s) disclaim responsibility for any injury to people or property resulting from any ideas, methods, instructions or products referred to in the content. |
© 2023 by the authors. Licensee MDPI, Basel, Switzerland. This article is an open access article distributed under the terms and conditions of the Creative Commons Attribution (CC BY) license (https://creativecommons.org/licenses/by/4.0/).
Share and Cite
Deng, Z.; Zhang, Y.; Fang, L.; Zhang, M.; Wang, L.; Ni, X.; Li, X. Identification of the Flavone-Inducible Counter-Defense Genes and Their cis-Elements in Helicoverpa armigera. Toxins 2023, 15, 365. https://doi.org/10.3390/toxins15060365
Deng Z, Zhang Y, Fang L, Zhang M, Wang L, Ni X, Li X. Identification of the Flavone-Inducible Counter-Defense Genes and Their cis-Elements in Helicoverpa armigera. Toxins. 2023; 15(6):365. https://doi.org/10.3390/toxins15060365
Chicago/Turabian StyleDeng, Zhongyuan, Yuting Zhang, Liying Fang, Min Zhang, Lixiang Wang, Xinzhi Ni, and Xianchun Li. 2023. "Identification of the Flavone-Inducible Counter-Defense Genes and Their cis-Elements in Helicoverpa armigera" Toxins 15, no. 6: 365. https://doi.org/10.3390/toxins15060365
APA StyleDeng, Z., Zhang, Y., Fang, L., Zhang, M., Wang, L., Ni, X., & Li, X. (2023). Identification of the Flavone-Inducible Counter-Defense Genes and Their cis-Elements in Helicoverpa armigera. Toxins, 15(6), 365. https://doi.org/10.3390/toxins15060365

